Cavitation Detection in a Tonpilz-Type Transducer for Active SONAR Transmission System
Abstract
1. Introduction
2. Proposed Methodology
2.1. Cavitation
- = Radiated surface area, ;
- = Value of the cavitation threshold, ;
- = Factor of pulse length;
- = Transmission frequency factor, .
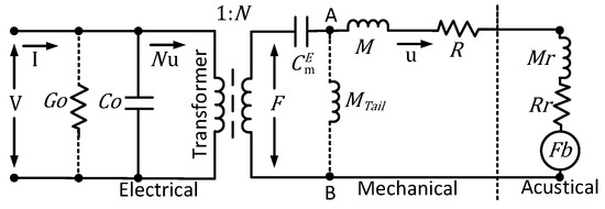
2.2. Transducer
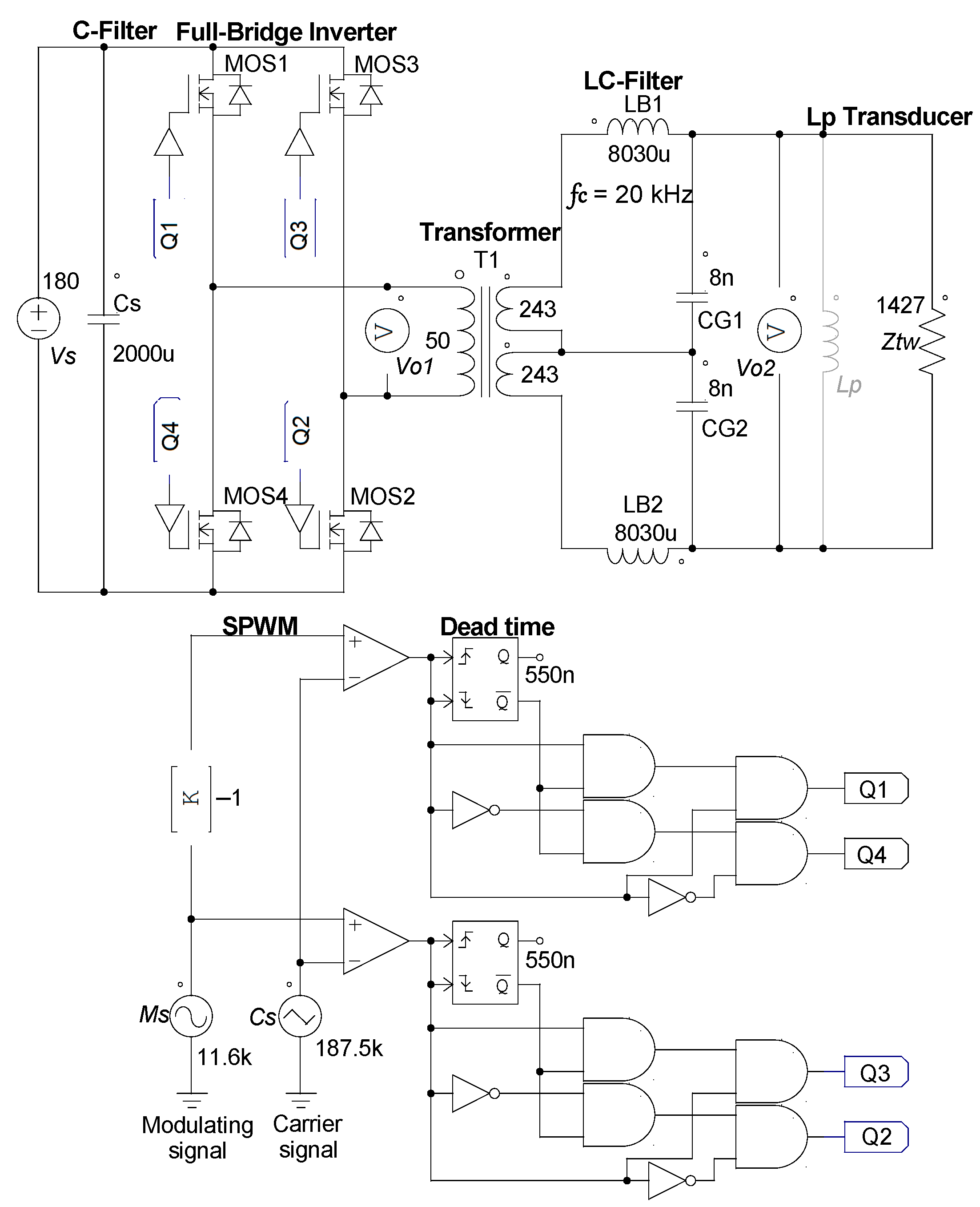
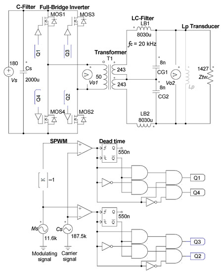
2.3. SONAR Power Amplifier
- = Current of the primary or secondary winding;
- = Voltage of the primary or secondary winding;
- = Number of turns of the primary or secondary winding;
- = Phase angle of voltage concerning current.
2.4. Pulse Types
2.5. Measurement Methodology
- ;
- ;
- = Hydrophone open-circuit voltage;
- = Preamplifier gain;
- = Hydrophone voltage coupling loss;
- = Hydrophone sensitivity;
- = Voltage applied to the projector;
- = Amplifier voltage ratio;
- = Amplifier gain.
2.6. Calibrate Hydrophone
3. Implementation and Results
- Total apparent power;
- Voltage regulation that has a value 5%;
- Electrical conditions coefficient;
- Energy-handling capability.
- Oscilloscope MDO3024, Bandwidth , Sampling Rate ;
- Function generator AFG3022C, Bandwidth , Sampling Rate ;
- Low-Noise Preamplifier SR560, Bandwidth , 4 nV/√Hz input noise.
- Initial frequency (): ;
- Final frequency (): ;
- Frequency step (): ;
- Signal type: CW burst;
- Pulse length () = ;
- Pulse Repetition Interval (PRI): ;
- Amplifier voltage ratio (): Direct measurement;
- Electrical attenuation of the hydrophone (): ;
- Radial distance of hydrophone to the projector (): 1 m;
- Depth: ;
- Amplifier gain (): Direct measurement;
- Preamplifier gain (): .
4. Conclusions
Author Contributions
Funding
Institutional Review Board Statement
Informed Consent Statement
Data Availability Statement
Conflicts of Interest
References
- Urick, R.J. Principles of Underwater Sound for Engineers, 3rd ed.; McGraw-Hill: New York, NY, USA, 1983; pp. 1–14, 44–78, 110–128, 161–219. [Google Scholar]
- Waite, A.D. Sonar for Practising Engineers, 3rd ed.; John Wiley & Sons: Hoboken, NJ, USA, 2002; pp. 1–12, 50–66, 103–118, 161–174. [Google Scholar]
- Tichý, J.; Erhart, J.; Kittinger, E.; Privratska, J. Fundamentals of Piezoelectric Sensorics: Mechanical, Dielectric, and Thermodynamical Properties of Piezoelectric Materials; Springer Science & Business Media: Cham, Switzerland, 2010; pp. 1–13. [Google Scholar]
- Hodges, R.P. Underwater Acoustics: Analysis, Design and Performance of Sonar, 1st ed.; John Wiley & Sons: Hoboken, NJ, USA, 2010; pp. 1–15, 63–68, 241–253. [Google Scholar]
- Acoustic Measurements for SONAR Transducer Test Personnel Student Guide; Naval Underwater Systems Center: New London, CT, USA, 1990; pp. II-37–64, II-99–100.
- Sherman, C.H.; Butler, J.L. Transducers and Arrays for Underwater Sound, 2nd ed.; Springer International Publishing: Cham, Switzerland, 2016; pp. 1–30, 58–73, 455–460, 580–582. [Google Scholar]
- Pyo, S.; Afzal, M.S.; Lim, Y.; Lee, S.; Roh, Y. Design of a wideband tonpilz transducer comprising non-uniform piezoceramic stacks with equivalent circuits. Sensors 2021, 21, 2680. [Google Scholar] [CrossRef] [PubMed]
- Wei, Y.; Yang, X.; Chen, Y.; Zhang, Z.; Zheng, H. Modeling of High-Power Tonpilz Terfenol-D Transducer Using Complex Material Parameters. Sensors 2022, 22, 3781. [Google Scholar] [CrossRef] [PubMed]
- Kim, J.; Roh, Y. Modeling and design of a rear-mounted underwater projector using equivalent circuits. Sensors 2020, 20, 7085. [Google Scholar] [CrossRef] [PubMed]
- Pyun, J.Y.; Kim, Y.H.; Park, K.K. Design of Piezoelectric Acoustic Transducers for Underwater Applications. Sensors 2023, 23, 1821. [Google Scholar] [CrossRef] [PubMed]
- APC International, Ltd. Piezoelectric Ceramics: Principles and Applications; APC International: Mill Hall, PA, USA, 2002; pp. 8–23, 80–108. [Google Scholar]
- Cordell, B. Designing Audio Power Amplifiers, 2nd ed.; McGraw-Hill: New York, NY, USA, 2019; pp. 3–45, 166–188, 713–721. [Google Scholar]
- Self, D. Audio Power Amplifier Design, 6th ed.; Taylor & Francis: New York, NY, USA, 2013; pp. 2–22, 422–447. [Google Scholar]
- Sahin, O.U. The Design and Implementation of a SONAR Power Amplifier. In Proceedings of the 2018 IEEE 18th International Power Electronics and Motion Control Conference (PEMC), Budapest, Hungary, 26–30 August 2018; pp. 199–204. [Google Scholar]
- Mei, S.; Hu, Y.; Xu, H.; Wen, H. The Class D Audio Power Amplifier: A Review. Electronics 2022, 11, 3244. [Google Scholar] [CrossRef]
- Rashid, M.H. Electrónica de Potencia: Circuitos, Dispositivos y Aplicaciones, 4th ed.; Pearson Educación: Mexico City, Mexico, 2015; pp. 282–349. [Google Scholar]
- Stephen, J.C. Máquinas Eléctricas, 5th ed.; McGraw-Hill: Mexico City, Mexico, 2012; pp. 1–22, 50–70. [Google Scholar]
- SLAA701A. LC Filter Design Application Report; Texas Instrument: Dallas, TX, USA, 2016. [Google Scholar]
- Bianchi, D.; Quaglia, F.; Mazzanti, A.; Svelto, F. Analysis and design of a high voltage integrated class-B amplifier for ultra-sound transducers. IEEE Trans. Circuits Syst. I Regul. Pap. 2014, 61, 1942–1951. [Google Scholar] [CrossRef]
- Choi, H. Prelinearized Class-B Power Amplifier for Piezoelectric Transducers and Portable Ultrasound Systems. Sensors 2019, 19, 287. [Google Scholar] [CrossRef] [PubMed]
- Ramos, F.; Arnold, F. A Performance Evaluation of Class-B Amplifiers for Driving Piezoelectric Transducers. In Proceedings of the 2021 IEEE UFFC Latin America Ultrasonics Symposium (LAUS), Gainesville, FL, USA, 4–5 October 2021; pp. 1–4. [Google Scholar]
- Colli-Menchi, A.I.; Sánchez-Sinencio, E. A high-efficiency self-oscillating class-D amplifier for piezoelectric speakers. IEEE Trans. Power Electron. 2014, 30, 5125–5135. [Google Scholar] [CrossRef]
- Song, H.Y.; Wen, M.; Da Chen, G.; Deng, H.C. Design and Implementation of a Class D Power Amplifier for a Transmitter in a Sonar System. In Proceedings of the 2015 International Industrial Informatics and Computer Engineering Conference, Xi’an, Shaanxi, China, 10–11 January 2015; Atlantis Press: Amsterdam, The Netherlands; pp. 1647–1650. [Google Scholar]
- Ebrahimi, R.; Ayobi, N.; Ghasemi, P.S.; Aghdam, E.N. Real-Time Control of Resonance Point of Piezoelectric Transducers Based on Class D Power Converter. In Proceedings of the 2019 27th Iranian Conference on Electrical Engineering (ICEE), Yazd, Iran, 30 April–2 May 2019; pp. 336–340. [Google Scholar]
- Panchalai, V.N.; Chacko, B.P.; Sivakumar, N. Digitally controlled power amplifier for underwater electro acoustic transducers. In Proceedings of the 2016 3rd International Conference on Signal Processing and Integrated Networks (SPIN), Noida, India, 11–12 February 2016; pp. 306–311. [Google Scholar]
- Song, S.M.; Kim, I.D.; Lee, B.H.; Lee, J.M. Design of High-Efficiency High-Power Transmitter for Active Sonar. In Proceedings of the 2018 21st International Conference on Electrical Machines and Systems (ICEMS), Jeju, Republic of Korea, 7–10 October 2018; pp. 2183–2188. [Google Scholar]
- Song, S.M.; Kim, I.D.; Lee, B.H.; Lee, J.M. A Study on Feedback and Feedforward Control of High Power Transmitters for Active Sonar. In Proceedings of the 2019 IEEE 4th International Future Energy Electronics Conference (IFEEC), Singapore, 25–58 November 2019; pp. 1–5. [Google Scholar]
- Lee, B.H.; Baek, J.E.; Kim, D.W.; Lee, J.M.; Sim, J.Y. Optimized Design of a Sonar Transmitter for the High-Power Control of Multichannel Acoustic Transducers. Electronics 2021, 10, 2682. [Google Scholar] [CrossRef]
- Sreekumar, A.; Panchalai, V.N.; Chacko, B.P.; Thekkath, P. Multilevel converter for excitation of underwater transducers. In Proceedings of the 2015 International Conference on Advances in Computing, Communications and Informatics (ICACCI), Kochi, India, 10–13 August 2015; pp. 651–655. [Google Scholar]
- Chacko, B.P.; Panchalai, V.N.; Sivakumar, N. Multilevel digital sonar power amplifier with modified unipolar SPWM. In Proceedings of the 2015 International Conference on Advances in Computing, Communications and Informatics (ICACCI), Kochi, India, 10–13 August 2015; pp. 121–125. [Google Scholar]
- Schweizer, M.; Kolar, J.W. High efficiency drive system with 3-level T-type inverter. In Proceedings of the 2011 14th European Conference on Power Electronics and Applications, Birmingham, UK, 30 August–1 September 2011; pp. 1–10. [Google Scholar]
- Zhang, Z.; Zhang, J.; Wu, X. A single phase T-type inverter operating in boundary conduction mode. In Proceedings of the 2016 IEEE Energy Conversion Congress and Exposition (ECCE), Milwaukee, WI, USA, 18–22 September 2016; pp. 1–6. [Google Scholar]
- Patel, K.; Neelakantan, U.; Gangele, S.; Vacchani, J.G.; Desai, N.M. Linear frequency modulation waveform synthesis. In Proceedings of the 2012 IEEE Students’ Conference on Electrical, Electronics and Computer Science, Bhopal, India, 1–2 March 2012; pp. 1–4. [Google Scholar]
- Bhushan, A.P.; Manoj, G. Study on High Frequency Pulser Based Power Amplifier for Underwater Imaging Sonar Application. In Proceedings of the 2018 International Conference on Control, Power, Communication and Computing Technologies (ICCPCCT), Kannur, India, 23–24 March 2018; pp. 96–99. [Google Scholar]
- Bobber, R.J. Underwater Electroacoustic Measurements; Naval Research Laboratory: Washington, DC, USA, 1970; pp. 1–15, 134–190. [Google Scholar]
- BP 0317–23; Hydrophone Types 8103, 8104, 8105 and 8106. Hottinger Brüel&Kjær A/S: Nærum, Denmark, 2021.
- McLyman, C.W.T. Transformer and Inductor Design Handbook, 4th ed.; Dekker: New York, NY, USA, 2011; pp. 3/34–44, 7/0–30, 9/0–19. [Google Scholar]
- 071-1639-04; AFG3000 Series Arbitrary/Function Generators Programmer Manual. Tektronix: Beaverton, OR, USA, 2015.
- 077-0510-09; MDO4000/B, MSO/DPO4000B and MDO3000 Series Oscilloscopes Programmer Manual. Tektronix: Beaverton, OR, USA, 2017.
- National Instrument—Virtual Instrument Software Architecture (NI-VISA). Available online: https://www.ni.com/es-mx/support/downloads/drivers/download.ni-visa.html#409839 (accessed on 10 June 2023).




































| Medium | () | () | () | (°) | 
|---|---|---|---|---|
| Air | 12.8 | 14.3 | 816.8 | −47.25 | 
| Water | 11.6 | 14.3 | 1427 | −67.90 | 
| Class | Conduction Angle | 
|---|---|
| A | Complete cycle | 
| B | Half cycle | 
| AB | More that | 
| C | Less that de | 
| Topology | Class B | Class D | Full-Bridge | Multilevel | T-Type | 
|---|---|---|---|---|---|
| m | 2 | 2 | 3 | 3 | |
| Vout | |||||
| Transistors | 2 | 2 | 4 | ( ()) | 6 | 
| THD | High | High | Low | Low | Low | 
| PWM | Bipolar | Bipolar | Unipolar | Unipolar | Unipolar | 
| Power | <1 kW | <1 kW | <100 kW | <100 kW | <1 kW | 
| Lag (°) | |||||
|---|---|---|---|---|---|
| 0.1 | 12.1 | 20.9 | 66.98 | 0.098 | 3.18 | 
| 0.2 | 83.1 | 62.6 | 53.58 | 3.08 | 4.15 | 
| 0.3 | 181 | 106 | 35.16 | 15.68 | 3.27 | 
| 0.4 | 266 | 142 | 31.32 | 32.26 | 3.04 | 
| 0.5 | 381 | 195 | 28.12 | 65.52 | 2.65 | 
| 0.6 | 511 | 248 | 25.74 | 114.15 | 2.84 | 
| 0.7 | 677 | 318 | 24.40 | 196.05 | 2.93 | 
| 0.8 | 858 | 405 | 23.83 | 317.86 | 3.24 | 
| 0.9 | 1100 | 565 | 23.44 | 570.21 | 4.52 | 
| Cavitation | Cavitation | |
|---|---|---|
| 0.1 | × | × | 
| 0.2 | × | × | 
| 0.3 | × | × | 
| 0.4 | × | × | 
| 0.5 | × | × | 
| 0.6 | × | ✓ | 
| 0.7 | × | ✓ | 
| 0.8 | ✓ | ✓ | 
| 0.9 | ✓ | ✓ | 
| () | (%) | |
|---|---|---|
| 0.1 | 0.019 | 2.33 | 
| 0.2 | 0.134 | 2.93 | 
| 0.3 | 0.269 | 3.12 | 
| 0.4 | 0.395 | 3.20 | 
| 0.5 | 0.561 | 3.85 | 
| 0.6 | 0.754 | 4.05 | 
| 0.7 | 0.870 | 6.17 | 
| 0.8 | 0.999 | 10.2 | 
| 0.9 | 1.07 | 18.5 | 
| Disclaimer/Publisher’s Note: The statements, opinions and data contained in all publications are solely those of the individual author(s) and contributor(s) and not of MDPI and/or the editor(s). MDPI and/or the editor(s) disclaim responsibility for any injury to people or property resulting from any ideas, methods, instructions or products referred to in the content. | 
© 2023 by the authors. Licensee MDPI, Basel, Switzerland. This article is an open access article distributed under the terms and conditions of the Creative Commons Attribution (CC BY) license (https://creativecommons.org/licenses/by/4.0/).
Share and Cite
Villalobos, R.; López, H.; Vázquez, N.; Carrillo-Serrano, R.V.; Espinosa-Calderón, A. Cavitation Detection in a Tonpilz-Type Transducer for Active SONAR Transmission System. J. Mar. Sci. Eng. 2023, 11, 1279. https://doi.org/10.3390/jmse11071279
Villalobos R, López H, Vázquez N, Carrillo-Serrano RV, Espinosa-Calderón A. Cavitation Detection in a Tonpilz-Type Transducer for Active SONAR Transmission System. Journal of Marine Science and Engineering. 2023; 11(7):1279. https://doi.org/10.3390/jmse11071279
Chicago/Turabian StyleVillalobos, Ricardo, Héctor López, Nimrod Vázquez, Roberto V. Carrillo-Serrano, and Alejandro Espinosa-Calderón. 2023. "Cavitation Detection in a Tonpilz-Type Transducer for Active SONAR Transmission System" Journal of Marine Science and Engineering 11, no. 7: 1279. https://doi.org/10.3390/jmse11071279
APA StyleVillalobos, R., López, H., Vázquez, N., Carrillo-Serrano, R. V., & Espinosa-Calderón, A. (2023). Cavitation Detection in a Tonpilz-Type Transducer for Active SONAR Transmission System. Journal of Marine Science and Engineering, 11(7), 1279. https://doi.org/10.3390/jmse11071279
 
        



 
       