Research on Wind Turbine Blade Damage Fault Diagnosis Based on GH Bladed
Abstract
1. Introduction
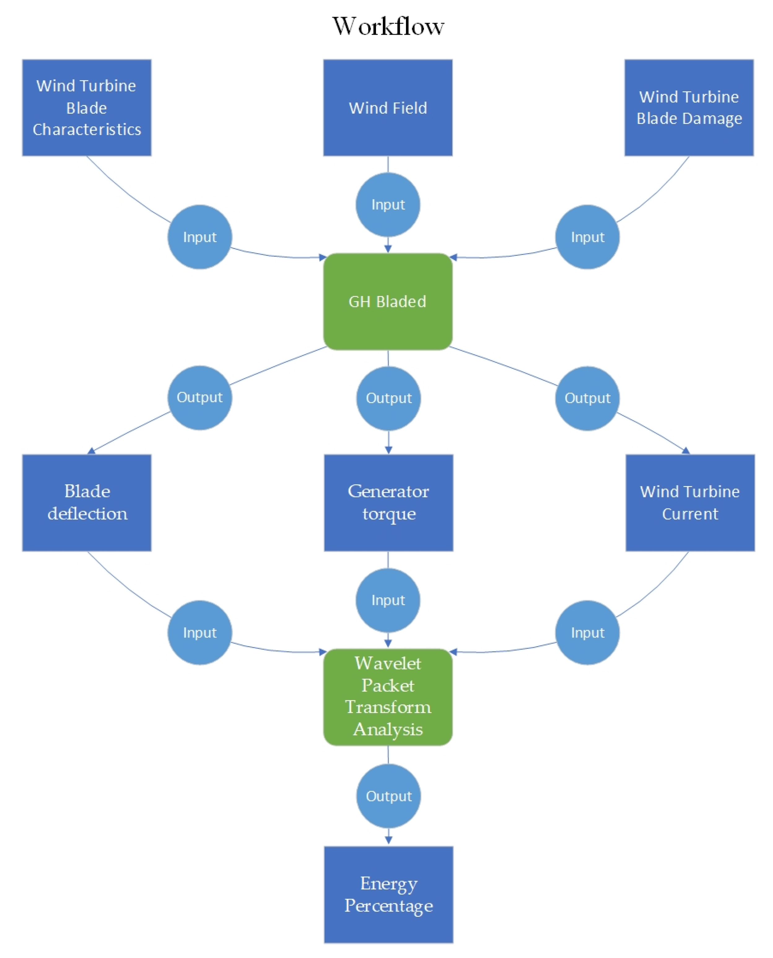
2. Calculation Method
2.1. Overview of Wind Turbines
2.2. Wind Turbine Grade
2.3. Calculation Software
2.4. Wind Speed Simulation
2.5. Wind Turbine Blade Parameter Setting
3. Results
3.1. Simulating Blade Damage Failure
3.2. Analysis of Damage Characteristics
4. Data Analysis Based on Wavelet Packet
4.1. Formatting of Mathematical Components
- (1)
- Firstly, the appropriate basis function is selected to decompose the signal S into n layers, and the signal is decomposed into 2n frequency bands; i,j denotes the j node of the n layer, i = 1, 2,…, n; j = 0, 1, 2,…, 2n − 1; Xi,j represents the wavelet packet decomposition coefficient of the j frequency band. The decomposition coefficients of each low-frequency and high-frequency part of the n layer are reconstructed, and Si,j is used to represent the reconstructed signal corresponding to each frequency band coefficient Xi,j to ensure that it satisfies the formula. Then, the energy of each sub-band is solved. Let Ei,j be the frequency band energy corresponding to Si,j:
- (2)
- Finally, each sub-band can be obtained to get the vector T, the feature vector:
4.2. Signal Energy Feature Extraction and Analysis
5. Conclusions
Author Contributions
Funding
Institutional Review Board Statement
Informed Consent Statement
Data Availability Statement
Acknowledgments
Conflicts of Interest
References
- Wang, X. Construction of Atmospheric Load Index for Energy Utilization and Research on Load Reduction Path. Ph.D. Thesis, China University of Geosciences, Beijing, China, 2022. [Google Scholar]
- Gilbert, A.; Bazilian, M.D.; Gross, S. The Emerging Global Natural Gas Market and the Energy Crisis of 2021–2022; Brookings: Washington, DC, USA, 2021. [Google Scholar]
- Sadorsky, P. Wind energy for sustainable development: Driving factors and future outlook. J. Clean. Prod. 2021, 289, 125779. [Google Scholar] [CrossRef]
- Kaewniam, P.; Cao, M.; Alkayem, N.F.; Li, D.; Manoach, E. Recent advances in damage detection of wind turbine blades: A state-of-the-art review. Renew. Sustain. Energy Rev. 2022, 167, 112723. [Google Scholar] [CrossRef]
- Miao, W. Research on Fluid-Structure Coupling Response and Adaptive Wind Resistance of Wind Turbines in Typhoon Environments. Ph.D. Thesis, Shanghai University of Technology, Shanghai, China, 2019. [Google Scholar]
- Murray, R.E.; Jenne, S.; Snowberg, D.; Berry, D.; Cousins, D. Techno-economic analysis of a megawatt-scale thermoplastic resin wind turbine blade. Renew. Energy 2019, 131, 111–119. [Google Scholar] [CrossRef]
- Lyu, A.; Wei, L. Research Progress on Fault Detection Technology of Wind Turbine Blade Based on Fiber Optic Sensor. High Volt. Appar. 2022, 58, 83–92. [Google Scholar]
- Wang, L.; Zhang, Z.; Xu, J.; Liu, R. Wind Turbine Blade Breakage Monitoring with Deep Autoencoders. IEEE Trans. Smart Grid 2018, 9, 2824–2833. [Google Scholar] [CrossRef]
- Du, Y.; Zhou, S.X.; Jing, X.J.; Peng, Y.P.; Wu, H.K.; Kwok, N.M. Damage detection techniques for wind turbine blades: A review. Mech. Syst. Signal Process. 2020, 141, 106445. [Google Scholar] [CrossRef]
- N’Diaye, L.M.; Phillips, A.; Masoum, M.A.S.; Shekaramiz, M. Residual and Wavelet based Neural Network for the Fault Detection of Wind Turbine Blades. In Proceedings of the 2nd Annual Intermountain Conference on Engineering, Technology, and Computing (IETC), IEEE, Orem, UT, USA, 14–15 May 2022. [Google Scholar]
- Guo, J.H.; Liu, C.; Cao, J.F.; Jiang, D.X. Damage identification of wind turbine blades with deep convolutional neural networks. Renew. Energy 2021, 174, 122–133. [Google Scholar] [CrossRef]
- Wang, Z.; Jia, Y.; Xu, J.; Cai, C.; Song, J. Fault diagnosis of installation deviation of wind turbine blade pitch angle. J. Power Eng. 2022, 42, 138–143. [Google Scholar]
- Gao, F.; Wu, X.J.; Liu, Q.; Liu, J.C.; Yang, X.Y. Fault Simulation and Online Diagnosis of Blade Damage of Large-Scale Wind Turbines. Energies 2019, 12, 106445. [Google Scholar] [CrossRef]
- Gu, Y.; Feng, J.; Jia, B.; Zhang, Z. Numerical simulation and experimental research on the variation of dynamic parameters of damaged blades. Noise Vib. Control 2021, 41, 103–107. [Google Scholar]
- Gao, J. Interpretation and Analysis of the Load Calculation Part of Wind Turbine Units in IEC 61400-1 (Fourth Edition). Wind Energy 2020, 48–51. [Google Scholar]
- IEC 61400-1; Wind Turbines–Part 1: Design Requirements. International Electrotechnical Commission: Geneva, Switzerland, 2005.
- GH Partners LLC. GH Bladed User Manual; Version 4.3; White paper; GH Partners LLC: New York, NY, USA, 2010. [Google Scholar]
- Song, J. Research on the Stiffness and Strength Correlation Model of Wind Turbine Blade Composite Materials. Master’s Thesis, Lanzhou University of Technology, Lanzhou, China, 2021. [Google Scholar]
- Kou, H. Research on Stiffness Degradation Model of Composite Wind Turbine Blades. Ph.D. Thesis, Lanzhou University of Technology, Lanzhou, China, 2019. [Google Scholar]
- IEC 61400-23; Wind Turbines—Part 23: Full-Scale Structural Testing of Rotor Blades. International Electrotechnical Commission (IEC): Geneva, Switzerland, 2014.
- Woebbeking, M.; Argyriadis, K. New Guidelines for the Certification of Offshore Wind Turbines. In Proceedings of the Twenty-Third International Offshore and Polar Engineering Conference, Anchorage, AK, USA, 30 June–5 July 2013; OnePetro: Richardson, TX, USA, 2013. [Google Scholar]
- Zhang, Y. Design and Implementation of a Wind Turbine Blade Monitoring and Fault Diagnosis System. Master’s Thesis, North China Electric Power University, Beijing, China, 2020. [Google Scholar]
- Tang, B.; Liu, W.; Song, T. Wind turbine fault diagnosis based on Morlet wavelet transformation and Wigner-Ville distribution. Renew. Energy 2010, 35, 2862–2866. [Google Scholar] [CrossRef]
- Sui, X.; Wan, K.; Zhang, Y. Pattern recognition of SEMG based on wavelet packet transform and improved SVM. Optik 2019, 176, 228–235. [Google Scholar] [CrossRef]
- Cheng, L.; Li, D.; Li, X.; Yu, S. The optimal wavelet basis function selection in feature extraction of motor imagery electroencephalogram based on wavelet packet transformation. IEEE Access 2019, 7, 174465–174481. [Google Scholar] [CrossRef]











| Parameter | Value | Type | Parameter |
|---|---|---|---|
| nominal power (MW) | 2 | cut-in wind speed (m/s) | 4 |
| impeller direction | upper drift | cut-out wind speed (m/s) | 25 |
| number of blades | 3 | rated speed (rpm) | 12 |
| impeller diameter (m) | 80 | power control mode | variable speed pitch |
| hub height (m) | 61.5 | motor mode | variable speed generator |
| Wind Turbine Grade | I | II | III | S |
|---|---|---|---|---|
| Vref (m/s) | 50 | 42.5 | 37.5 | Parameters are specified by the designer |
| A Iref | 0.16 | 0.16 | 0.16 | |
| B Iref | 0.14 | 0.14 | 0.14 | |
| C Iref | 0.12 | 0.12 | 0.12 |
Disclaimer/Publisher’s Note: The statements, opinions and data contained in all publications are solely those of the individual author(s) and contributor(s) and not of MDPI and/or the editor(s). MDPI and/or the editor(s) disclaim responsibility for any injury to people or property resulting from any ideas, methods, instructions or products referred to in the content. |
© 2023 by the authors. Licensee MDPI, Basel, Switzerland. This article is an open access article distributed under the terms and conditions of the Creative Commons Attribution (CC BY) license (https://creativecommons.org/licenses/by/4.0/).
Share and Cite
Xing, Z.; Jia, Y.; Zhang, L.; Song, X.; Zhang, Y.; Wu, J.; Wang, Z.; Guo, J.; Li, Q. Research on Wind Turbine Blade Damage Fault Diagnosis Based on GH Bladed. J. Mar. Sci. Eng. 2023, 11, 1126. https://doi.org/10.3390/jmse11061126
Xing Z, Jia Y, Zhang L, Song X, Zhang Y, Wu J, Wang Z, Guo J, Li Q. Research on Wind Turbine Blade Damage Fault Diagnosis Based on GH Bladed. Journal of Marine Science and Engineering. 2023; 11(6):1126. https://doi.org/10.3390/jmse11061126
Chicago/Turabian StyleXing, Zhitai, Yan Jia, Lei Zhang, Xiaowen Song, Yanfeng Zhang, Jianxin Wu, Zekun Wang, Jicai Guo, and Qingan Li. 2023. "Research on Wind Turbine Blade Damage Fault Diagnosis Based on GH Bladed" Journal of Marine Science and Engineering 11, no. 6: 1126. https://doi.org/10.3390/jmse11061126
APA StyleXing, Z., Jia, Y., Zhang, L., Song, X., Zhang, Y., Wu, J., Wang, Z., Guo, J., & Li, Q. (2023). Research on Wind Turbine Blade Damage Fault Diagnosis Based on GH Bladed. Journal of Marine Science and Engineering, 11(6), 1126. https://doi.org/10.3390/jmse11061126

