Optimized Route Planning under the Effect of Hull and Propeller Fouling and Considering Ocean Currents
Abstract
1. Introduction
2. Literature Review
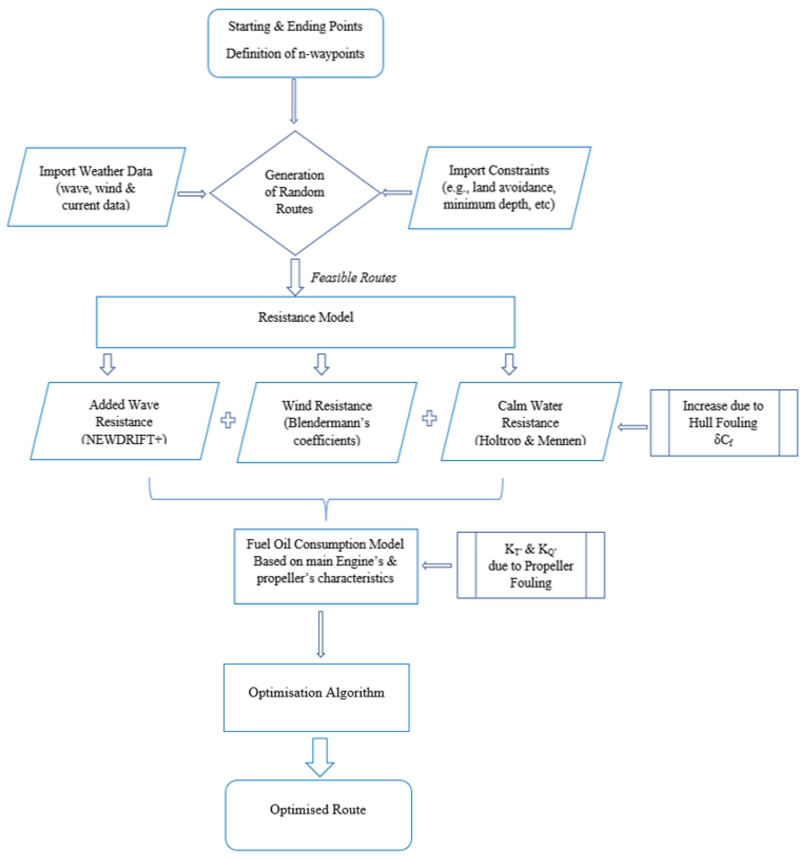
3. Weather Routing Tool
4. Calculation of the Main Engine’s Fuel Oil Consumption
5. Fouling Impact
6. Case Study
6.1. Examined Ship, Route, and Fouling Cases
- Case 1: Clean hull and propeller;
- Case 2: Hull fouling represented with ks = 5000 μm (mentioned as medium hull fouling) and clean propeller;
- Case 3: Hull fouling represented with ks = 10,000 μm (mentioned as heavy hull fouling) and clean propeller;
- Case 4: Hull fouling represented with ks = 5000 μm and propeller fouling represented with kp = 1000 μm (mentioned as medium hull and propeller fouling);
- Case 5: Hull fouling represented with ks = 10,000 μm and propeller fouling represented with kp = 2000 μm (mentioned as heavy hull and propeller fouling).
6.2. Fouling Impact
- STW minus the currents’ velocity when the currents’ flow direction is the same as the ship’s direction.
- STW plus the currents’ velocity when the currents’ flow direction is the opposite of the ship’s direction.
6.3. Optimisation Set Up
6.4. Examination of the Impact of Fouling on the Orthodromic Path
6.5. Examination of the Impact of Hull and Propeller Fouling on Optimized Routes
6.6. Ignoring Current Effects
7. Conclusions and Future Work
Author Contributions
Funding
Institutional Review Board Statement
Informed Consent Statement
Data Availability Statement
Conflicts of Interest
References
- IMO. Initial IMO Strategy on Reduction of GHG Emissions from Ships; Resolution MEPC.304 (72); International Maritime Organisation: London, UK, 2018. [Google Scholar]
- Bouman, E.A.; Lindstad, E.; Rialland, A.I.; Stromman, A.H. State-of-the-art technologies, measures and potential reducing GHG emissions from shipping—A review. Transp. Res. Part D 2017, 52, 408–421. [Google Scholar] [CrossRef]
- Tadros, M.; Vettor, R.; Ventura, M.; Soares, C.G. Assessment of ship fuel consumption for different hull roughness in realistic weather conditions. J. Mar. Sci. Eng. 2022, 10, 1891. [Google Scholar] [CrossRef]
- Liu, S.; Papanikolaou, A.; Bezunartea, B.A.; Baoguo, S.; Sreedharan, M. On the effect of biofouling on the minimum propulsion power of ships for safe navigation in realistic conditions. J. Bioadhesion Biofilm Res. 2021, 37, 194–205. [Google Scholar] [CrossRef]
- IMO. Interim Guidelines for Determining Minimum Propulsion Power to Maintain the Maneuverability in Adverse Conditions; Resolution MEPC.232 (65); International Maritime Organisation: London, UK, 2013. [Google Scholar]
- Schultz, M.P. Effects of coating roughness and biofouling on ship resistance and powering. Biofouling J. Bioadhesion Biofilm Res. 2007, 23, 331–341. [Google Scholar] [CrossRef] [PubMed]
- Prpic-Orsic, J.; Vettor, R.; Faltinsen, O.M. The influence of route choice and operating conditions on fuel consumption and CO2 emission of ships. J. Mar. Sci. Technol. 2016, 21, 434–457. [Google Scholar] [CrossRef]
- Kytariolou, A.; Themelis, N. Ship routing optimisation based on forecasted weather data and considering safety criteria. J. Navig. 2023, 1–22. [Google Scholar] [CrossRef]
- Fang, M.C.; Lin, Y.H. The optimization of ship weather-routing algorithm based on the composite influence of multi-dynamic elements (II): Optimized routings. Appl. Ocean. Res. 2015, 50, 130–140. [Google Scholar] [CrossRef]
- Kurosawa, K.; Uchiyama, Y.; Kosako, T. Development of a numerical marine weather routing system for coastal and marginal seas using regional oceanic and atmospheric simulations. Ocean. Eng. 2020, 195, 106706. [Google Scholar] [CrossRef]
- Shin, Y.W.; Abebe, M.; Noh, Y.; Lee, S.; Lee, I.; Kim, D.; Bae, J.; Kim, K.C. Near-optimal weather routing by using improved A* algorithm. Appl. Sci. 2020, 10, 6010. [Google Scholar] [CrossRef]
- Vettor, R.; Soares, C.G. Development of a ship weather routing system. Ocean. Eng. 2016, 123, 1–14. [Google Scholar] [CrossRef]
- Chang, Y.C.; Tseng, R.S.; Chen, G.Y.; Chu, P.C.; Shen, Y.T. Ship routing utilizing strong ocean currents. J. Navig. 2013, 66, 825–835. [Google Scholar] [CrossRef]
- Chen, C.; Sasa, K. Effect of ocean currents on ship navigation in the east China sea. Ocean. Eng. 2015, 104, 283–293. [Google Scholar] [CrossRef]
- Yang, L.; Chen, G.; Zhao, J.; Rytter, N.G.M. Ship speed optimization considering ocean currents to enhance environmental sustainability in maritime shipping. Sustainability 2020, 12, 3649. [Google Scholar] [CrossRef]
- Mannarini, G.; Coppini, G.; Lecci, R.; Turissi, G. Sea currents and waves for optimal route planning with VISIR. In Proceedings of the 16th International Conference on Computer and IT Applications in the Maritime Industries, Technische Universität Hamburg-Harburg, Hamburg, Germany, 15–17 May 2017. [Google Scholar]
- Li, G.; Zhang, X. Green energy-saving robust control for ship course-keeping system based on nonlinear switching feedback. Ocean. Eng. 2023, 268, 113462. [Google Scholar] [CrossRef]
- Zhang, G.; Chang, T.; Wang, W.; Zhang, W. Hybrid threshold event-triggered control for sail-assisted USV via the nonlinear modified LVS guidance. Ocean. Eng. 2023, 276, 114160. [Google Scholar] [CrossRef]
- Zhang, G.; Wang, L.; Li, J.; Zhang, W. Improved LVS guidance and path-following control for unmanned sailboat robot with the minimum triggered setting. Ocean. Eng. 2023, 272, 113860. [Google Scholar] [CrossRef]
- Zhang, C.; Wang, C.; Wei, Y.; Wang, J. Robust trajectory tracking control for underactuated autonomous surface vessels with uncertainty dynamics and unavailable velocities. Ocean. Eng. 2020, 218, 108099. [Google Scholar] [CrossRef]
- Qin, J.; Du, J. Minimum-learning-parameter-based adaptive finite-time trajectory tracking event-triggered control for underactuated surface vessels with parametric uncertainties. Ocean. Eng. 2023, 271, 113634. [Google Scholar] [CrossRef]
- Holtrop, J.; Mennen, G.G.J. An approximate power prediction method. Int. Shipbuild. Prog. 1982, 29, 166–170. [Google Scholar] [CrossRef]
- Liu, S.; Papanikolaou, A.; Zaraphonitis, G. Prediction of added resistance of ships in waves. Ocean. Eng. 2011, 38, 641–650. [Google Scholar] [CrossRef]
- Liu, S.; Papanikolaou, A.; Zaraphonitis, G. Practical approach to the added resistance of a ship in short waves. In Proceedings of the Twenty-Fifth (2015) International Ocean and Polar Engineering Conference, Kona, Big Island, HI, USA, 21–26 June 2015. [Google Scholar]
- Blendermann, W. Parameter identification of wind loads on ships. J. Wind. Eng. Ind. Aerodyn. 1994, 51, 339–351. [Google Scholar] [CrossRef]
- ITTC. ITTC Recommended procedures and guidelines: Preparation, conduct and analysis of speed/power trials. In Proceedings of the International Towing Tank Conference, Wuxi, China, 17–22 September 2017. [Google Scholar]
- MATLAB. Global Optimisation Toolbox User’s Guide; The MathWorks, Inc.: Natick, MA, USA, 2022. [Google Scholar]


















| Parameter | Value |
|---|---|
| Length B.P. (m) | 244.80 |
| Breadth (m) | 32.25 |
| Depth (m) | 19.30 |
| Draft Sc. (m) | 12.60 |
| TEU | 4250 |
| DWT (t) | 50,829 |
| Main Engine (kW) | 37,046.4 |
| Service Speed (m) | 24.5 |
| Parameter | Value |
|---|---|
| Chord–Diameter ratio at 0.7R | 0.3019 |
| Thickness–Diameter ratio at 0.7R | 0.0144 |
| Number of Blades Z | 6 |
| Diameter of ship propeller D (m) | 7.8 |
| Mean Pitch–Diameter ratio p/D | 0.975 |
| Propeller Revolutions nprop (rps) | 12 |
| Orthodrome | |||||
|---|---|---|---|---|---|
| Clean Hull (Case 1) | Medium Hull Fouling (Case 2) | Heavy Hull Fouling (Case 3) | Medium Hull and Propeller Fouling (Case 4) | Heavy Hull and Propeller Fouling (Case 5) | |
| FOC (t) | 362.7 | 451.9 (+24.6%) | 548.7 (+51.2%) | 521.3 (+43.7%) | 655.2 (+80.6%) |
| Voyage duration (h) | 133.5 | ||||
| Distance (nm) | 2402.2 | ||||
| No. Case | Optimal Path with Clean Hull (t) | FOC: Optimal Path with Optimisation for Each Case (t) | Increase % |
|---|---|---|---|
| 1 | 347.5 | - | |
| 2 | 436.2 | 435.3 | 0.20 |
| 3 | 528.9 | 528.2 | 0.14 |
| 4 | 504.1 | 504.0 | 0.01 |
| 5 | 630.8 | 630.5 | 0.04 |
| Orthodrome with/without Currents’ Effect | Loxodrome with/without Currents’ Effect | Optimal with/without Currents’ Effect | Ostensible Optimal Route | |
|---|---|---|---|---|
| FOC (t) | 548.7/549.7 | 544.6/550.1 | 528.2/540.6 | 546.9 |
| Voyage duration (h) | 133.5 | 136.1 | 137/133.9 | 133.9 |
| Distance (nm) | 2402.2 | 2449.1 | 2477.9/2410.8 | 2410.8 |
| FOC/distance (t/nm) | 0.23 | 0.222/0.224 | 0.213/0.224 | 0.226 |
Disclaimer/Publisher’s Note: The statements, opinions and data contained in all publications are solely those of the individual author(s) and contributor(s) and not of MDPI and/or the editor(s). MDPI and/or the editor(s) disclaim responsibility for any injury to people or property resulting from any ideas, methods, instructions or products referred to in the content. |
© 2023 by the authors. Licensee MDPI, Basel, Switzerland. This article is an open access article distributed under the terms and conditions of the Creative Commons Attribution (CC BY) license (https://creativecommons.org/licenses/by/4.0/).
Share and Cite
Kytariolou, A.; Themelis, N. Optimized Route Planning under the Effect of Hull and Propeller Fouling and Considering Ocean Currents. J. Mar. Sci. Eng. 2023, 11, 828. https://doi.org/10.3390/jmse11040828
Kytariolou A, Themelis N. Optimized Route Planning under the Effect of Hull and Propeller Fouling and Considering Ocean Currents. Journal of Marine Science and Engineering. 2023; 11(4):828. https://doi.org/10.3390/jmse11040828
Chicago/Turabian StyleKytariolou, Ageliki, and Nikos Themelis. 2023. "Optimized Route Planning under the Effect of Hull and Propeller Fouling and Considering Ocean Currents" Journal of Marine Science and Engineering 11, no. 4: 828. https://doi.org/10.3390/jmse11040828
APA StyleKytariolou, A., & Themelis, N. (2023). Optimized Route Planning under the Effect of Hull and Propeller Fouling and Considering Ocean Currents. Journal of Marine Science and Engineering, 11(4), 828. https://doi.org/10.3390/jmse11040828

