Preliminary Investigation on Marine Radar Oil Spill Monitoring Method Using YOLO Model
Abstract
1. Introduction
2. Materials and Methods
2.1. Materials
2.2. Data Preprocessing
2.3. Image Labeling
2.4. The YOLO Model
2.5. Adaptive Threshold
2.6. Experimental Platform
3. Results
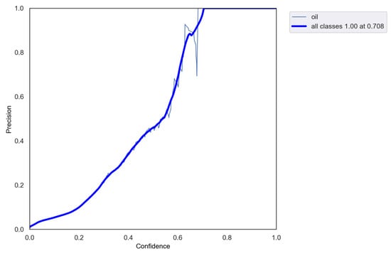
3.1. Curve Analysis of YOLO Model Training
3.2. Oil Spill Preliminary Identification
3.3. Oil Spill Precise Identification
4. Discussion
4.1. Oil Spill Target Identification Influence of Ship Wake and Long-Range Detection
4.2. Effect of Image Local Contrast Enhancement
4.3. Comparison of Existing Oil Spill Identification Methods
4.4. The Influence of the Different Settings in YOLO Deep Learning Network
5. Conclusions
Author Contributions
Funding
Institutional Review Board Statement
Informed Consent Statement
Data Availability Statement
Acknowledgments
Conflicts of Interest
References
- Wang, Y.B.; Zheng, X.Y.; Yu, X.; Liu, X. Temperature and salinity effects in modeling the trajectory of the 2011 Penglai 19-3 oil spill. Mar. Georesources Geotechnol. 2017, 35, 946–953. [Google Scholar] [CrossRef]
- Kim, T.; Shin, H.-K.; Jang, S.Y.; Ryu, J.-M.; Kim, P.; Yang, C.-S. Calculation Method of Oil Slick Area on Sea Surface Using High-resolution Satellite Imagery: M/V Symphony Oil Spill Accident. Korean J. Remote Sens. 2021, 37, 1773–1784. [Google Scholar]
- Tysiac, P.; Strelets, T.; Tuszynska, W. The Application of Satellite Image Analysis in Oil Spill Detection. Appl. Sci. 2022, 12, 4016. [Google Scholar] [CrossRef]
- Yu, F.; Sun, W.; Li, J.; Zhao, Y.; Zhang, Y.; Chen, G. An improved Otsu method for oil spill detection from SAR images. Oceanologia 2017, 59, 311–317. [Google Scholar] [CrossRef]
- Song, H.; Huang, B.; Zhang, K. A Globally Statistical Active Contour Model for Segmentation of Oil Slick in SAR Imagery. IEEE J. Sel. Top. Appl. Earth Obs. Remote Sens. 2013, 6, 2402–2409. [Google Scholar] [CrossRef]
- Cao, Y.; Xu, L.; Clausi, D. Exploring the Potential of Active Learning for Automatic Identification of Marine Oil Spills Using 10-Year (2004–2013) RADARSAT Data. Remote Sens. 2017, 9, 1041. [Google Scholar] [CrossRef]
- Song, D.; Wang, B.; Chen, W.; Wang, N.; Yu, S.; Ding, Y.; Liu, B.; Zhen, Z.; Xu, M.; Zhang, T. An Efficient Marine Oil Spillage Identification Scheme Based on an Improved Active Contour Model Using Fully Polarimetric SAR Imagery. IEEE Access 2018, 6, 67959–67981. [Google Scholar] [CrossRef]
- Xu, L.; Li, J.; Brenning, A. A comparative study of different classification techniques for marine oil spill identification using RADARSAT-1 imagery. Remote Sens. Environ. 2014, 141, 14–23. [Google Scholar] [CrossRef]
- Chen, F.; Zhang, A.; Balzter, H.; Ren, P.; Zhou, H. Oil Spill SAR Image Segmentation via Probability Distribution Modeling. IEEE J. Sel. Top. Appl. Earth Obs. Remote Sens. 2022, 15, 533–554. [Google Scholar] [CrossRef]
- Liu, B.; Li, Y.; Li, G.; Liu, A. A Spectral Feature Based Convolutional Neural Network for Classification of Sea Surface Oil Spill. ISPRS Int. J. Geo-Inf. 2019, 8, 160. [Google Scholar] [CrossRef]
- Chen, T.; Lu, S. Subcategory-Aware Feature Selection and SVM Optimization for Automatic Aerial Image-Based Oil Spill Inspection. IEEE Trans. Geosci. Remote Sens. 2017, 55, 5264–5273. [Google Scholar] [CrossRef]
- Tennyson, E.J. Shipboard navigational radar as an oil spill tracking tool-a preliminary assessment. In Proceedings of the Paper Presented at the Annual Meeting for the OCEANS, Brighton, UK, 31 October–2 November 1988. [Google Scholar]
- Tennyson, E.J. Method of detecting oil spills at sea using a shipborne navigational radar. Mar. Pollut. Bull. 1990, 21, 551–557. [Google Scholar] [CrossRef]
- Xu, J.; Jia, B.; Pan, X.; Li, R.; Cao, L.; Cui, C.; Wang, H.; Li, B. Hydrographic data inspection and disaster monitoring using shipborne radar small range images with electronic navigation chart. PeerJ Comput. Sci. 2020, 6, e290. [Google Scholar] [CrossRef]
- Xu, J.; Cui, C.; Feng, H.; You, D.; Wang, H.; Li, B. Marine Radar Oil-Spill Monitoring through Local Adaptive Thresholding. Environ. Forensics 2019, 20, 196–209. [Google Scholar] [CrossRef]
- Liu, P.; Li, Y.; Xu, J.; Zhu, X. Adaptive Enhancement of X-Band Marine Radar Imagery to Detect Oil Spill Segments. Sensors 2017, 17, 2349. [Google Scholar] [CrossRef] [PubMed]
- Xu, J.; Pan, X.; Jia, B.; Wu, X.; Liu, P.; Li, B. Oil Spill Detection Using LBP Feature and K-Means Clustering in Shipborne Radar Image. J. Mar. Sci. Eng. 2021, 9, 65. [Google Scholar] [CrossRef]
- Chen, R.; Li, B.; Jia, B.; Xu, J.; Ma, L.; Yang, H.; Wang, H. Oil spill identification in X-band marine radar image using K-means and texture feature. PeerJ Comput. Sci. 2022, 8, e1133. [Google Scholar] [CrossRef] [PubMed]
- Xu, J.; Wang, H.; Cui, C.; Liu, P.; Zhao, Y.; Li, B. Oil Spill Segmentation in Ship-Borne Radar Images with an Improved Active Contour Model. Remote Sens. 2019, 11, 1698. [Google Scholar] [CrossRef]
- Li, B.; Xu, J.; Pan, X.; Ma, L.; Zhao, Z.; Chen, R.; Liu, Q.; Wang, H. Marine Oil Spill Detection with X-Band Shipborne Radar Using GLCM, SVM and FCM. Remote Sens. 2022, 14, 3715. [Google Scholar] [CrossRef]
- Sun, K.; Zhang, Y.J.; Tong, S.Y.; Tang, M.D.; Wang, C.B. Study on Rice Grain Mildewed Region Recognition Based on Microscopic Computer Vision and YOLO-v5 Model. Foods 2022, 11, 4031. [Google Scholar] [CrossRef]
- Zou, H.; Zhan, H.; Zhang, L. Neural Network Based on Multi-Scale Saliency Fusion for Traffic Signs Detection. Sustainability 2022, 14, 16491. [Google Scholar] [CrossRef]
- Lang, X.; Ren, Z.; Wan, D.; Zhang, Y.; Shu, S. MR-YOLO: An Improved YOLOv5 Network for Detecting Magnetic Ring Surface Defects. Sensors 2022, 22, 9897. [Google Scholar] [CrossRef] [PubMed]
- Li, Y.; Rao, Y.; Jin, X.; Jiang, Z.; Wang, Y.; Wang, T.; Wang, F.; Luo, Q.; Liu, L. YOLOv5s-FP: A Novel Method for In-Field Pear Detection Using a Transformer Encoder and Multi-Scale Collaboration Perception. Sensors 2023, 23, 30. [Google Scholar] [CrossRef]
- Betti, A.; Tucci, M. YOLO-S: A Lightweight and Accurate YOLO-like Network for Small Target Selection in Aerial Imagery. Sensors 2023, 23, 1865. [Google Scholar] [CrossRef] [PubMed]
- Wang, C.Q.; Zhang, B.; Cao, Y.; Sun, M.X.; He, K.Y.; Cao, Z.H.; Wang, M. Mask Detection Method Based on YOLO-GBC Network. Electronics 2023, 12, 408. [Google Scholar] [CrossRef]
- Liu, X.Y.; Zhang, B.F.; Liu, N. CAST-YOLO: An Improved YOLO Based on a Cross-Attention Strategy Transformer for Foggy Weather Adaptive Detection. Appl. Sci. 2023, 13, 1176. [Google Scholar] [CrossRef]
- Niblack, W. An Introduction to Digital Image Processing; Prentice Hall: Englewood Cliffs, NJ, USA, 1986. [Google Scholar]
- Sauvola, J.; Pietikäinen, M. Adaptive document image binarization. Pattern Recognit. 2000, 33, 225–236. [Google Scholar] [CrossRef]
- Chen, R.; Jia, B.; Ma, L.; Xu, J.; Li, B.; Wang, H. Marine Radar Oil Spill Extraction Based on Texture Features and BP Neural Network. J. Mar. Sci. Eng. 2022, 10, 1904. [Google Scholar] [CrossRef]





















| Performance Name | Technical Indicator |
|---|---|
| Operating frequency | X-band |
| Optional detection distance (nm) | 0.5/0.75/1.5/3/6/12 |
| Antenna type | Waveguide split antenna |
| Polarization mode | Horizontal polarization |
| Horizontal monitoring angle (°) | 360 |
| Rotation rate | 28–45 r/m |
| Antenna size (ft) | 8 |
| Pulse repetition frequency (Hz) | 3000/1800/785 |
| Pulse width (ns) | 50/250/750 |
| Platform | Name and Version |
|---|---|
| Operating System | Windows 10 |
| CPU | Intel(R) Core(TM) i7-10700F-2.9G |
| Graphics card | Nvidia Geforce GTX 1650-4G video memory |
| CUDA | 11.6 |
| CUDNN | 8.4 |
| Python | 3.9 |
| Pytorch | 1.13 |
Disclaimer/Publisher’s Note: The statements, opinions and data contained in all publications are solely those of the individual author(s) and contributor(s) and not of MDPI and/or the editor(s). MDPI and/or the editor(s) disclaim responsibility for any injury to people or property resulting from any ideas, methods, instructions or products referred to in the content. |
© 2023 by the authors. Licensee MDPI, Basel, Switzerland. This article is an open access article distributed under the terms and conditions of the Creative Commons Attribution (CC BY) license (https://creativecommons.org/licenses/by/4.0/).
Share and Cite
Li, B.; Xu, J.; Pan, X.; Chen, R.; Ma, L.; Yin, J.; Liao, Z.; Chu, L.; Zhao, Z.; Lian, J.; et al. Preliminary Investigation on Marine Radar Oil Spill Monitoring Method Using YOLO Model. J. Mar. Sci. Eng. 2023, 11, 670. https://doi.org/10.3390/jmse11030670
Li B, Xu J, Pan X, Chen R, Ma L, Yin J, Liao Z, Chu L, Zhao Z, Lian J, et al. Preliminary Investigation on Marine Radar Oil Spill Monitoring Method Using YOLO Model. Journal of Marine Science and Engineering. 2023; 11(3):670. https://doi.org/10.3390/jmse11030670
Chicago/Turabian StyleLi, Bo, Jin Xu, Xinxiang Pan, Rong Chen, Long Ma, Jianchuan Yin, Zhiqiang Liao, Lilin Chu, Zhiqiang Zhao, Jingjing Lian, and et al. 2023. "Preliminary Investigation on Marine Radar Oil Spill Monitoring Method Using YOLO Model" Journal of Marine Science and Engineering 11, no. 3: 670. https://doi.org/10.3390/jmse11030670
APA StyleLi, B., Xu, J., Pan, X., Chen, R., Ma, L., Yin, J., Liao, Z., Chu, L., Zhao, Z., Lian, J., & Wang, H. (2023). Preliminary Investigation on Marine Radar Oil Spill Monitoring Method Using YOLO Model. Journal of Marine Science and Engineering, 11(3), 670. https://doi.org/10.3390/jmse11030670

