THMC Fully Coupled Model of Natural Gas Hydrate under Damage Effect and Parameter Sensitivity Analysis
Abstract
1. Introduction
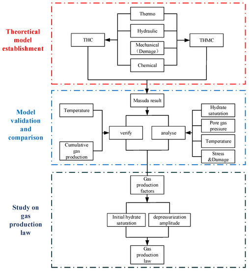
2. THMC Full Coupling Theoretical Model of Natural Gas Hydrate
2.1. Analysis of THMC Full Coupling
2.2. Basic Assumptions
- (1)
- The model hydrate structure is an I-type cubic crystal structure [28], containing 46 water molecules, composed of two small pores and six large pores;
- (2)
- The hydrate gas is pure methane, with no secondary gas, and the liquid is pure water, regardless of the solubility of methane in water;
- (3)
- Not considering the effect of temperature change on water density;
- (4)
- The seepage of methane and water conforms to Darcy’s law;
- (5)
- Methane and water are a saturated two-phase flow without considering the chemical interaction between sediment and fluid;
- (6)
- The temperature of sediment particles, hydrate, methane and water in each element of the numerical model is consistent. The hydrate follows the isotropic and is always elastic, and the sediment is elastic-plastic;
- (7)
- The secondary formation of hydrates in porous media is not considered.
2.3. Decomposition Kinetic Equation of Natural Gas Hydrate
2.4. Gas-Water Two-Phase Seepage Equation
2.5. Energy-Conservation Equation
2.6. Mechanical-Damage Equation
3. Numerical Simulation Description and Verification
3.1. Simulation Conditions
3.2. Model Verification
3.3. Result Analysis
4. Influencing Factors and Sensitivity Analysis of Natural Gas hydrate Gas Production under Damage Effect
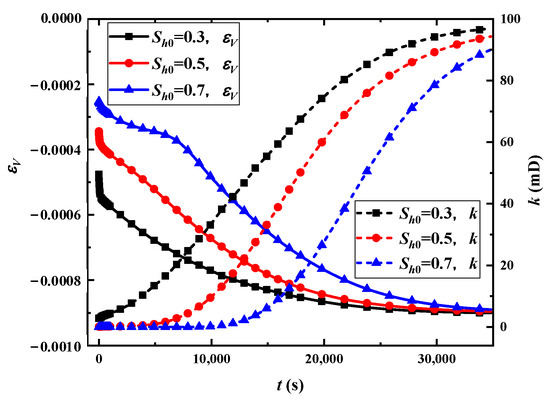
4.1. Effect Analysis of Different Initial Hydrate Saturation on Gas Production
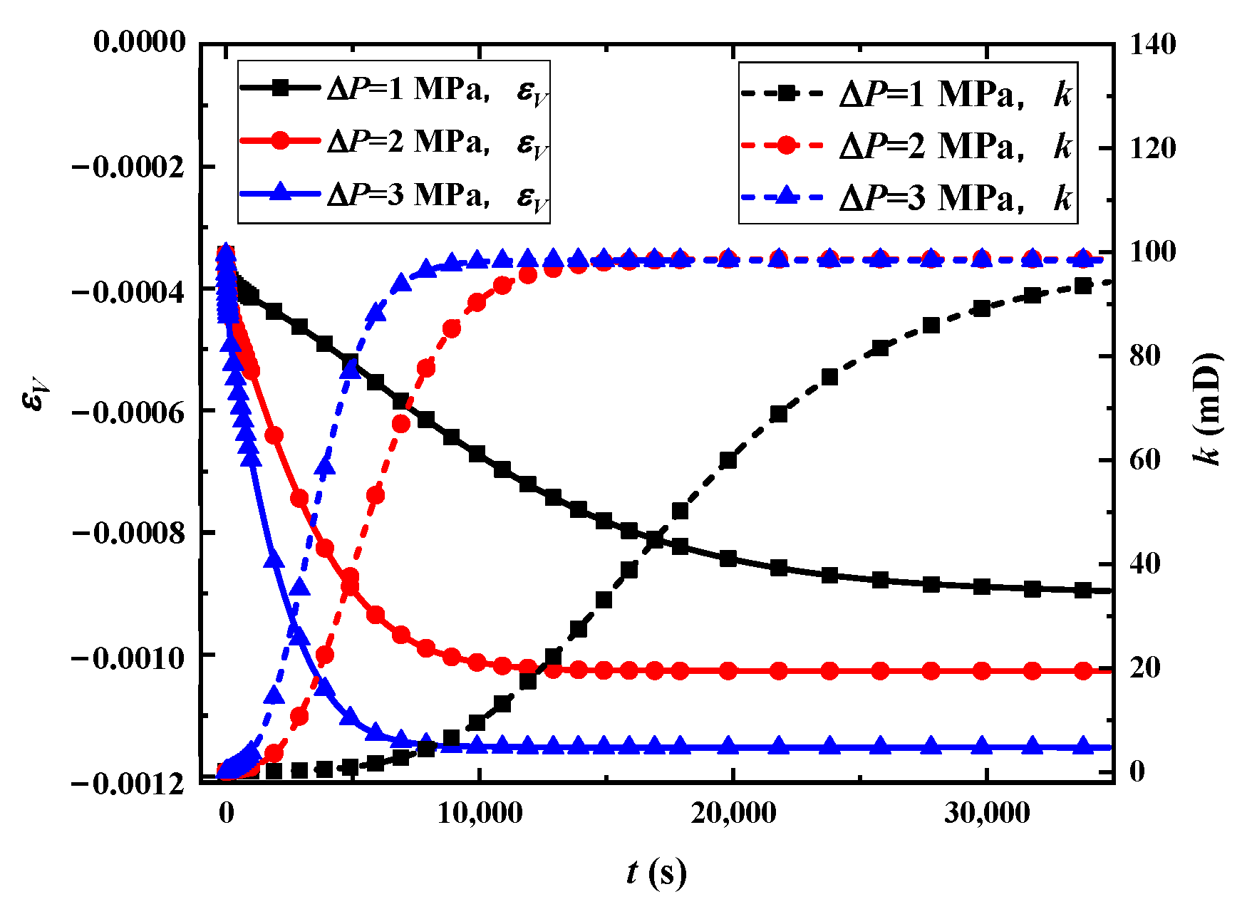
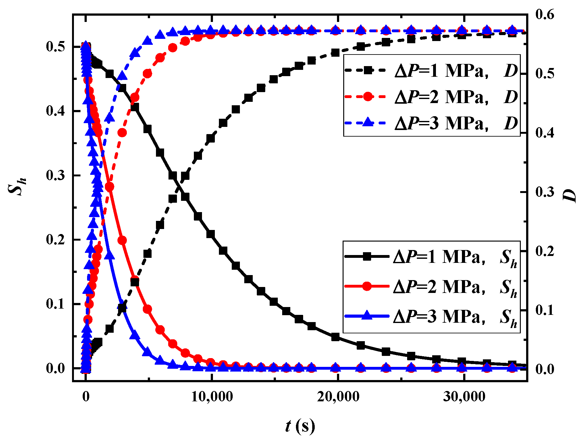
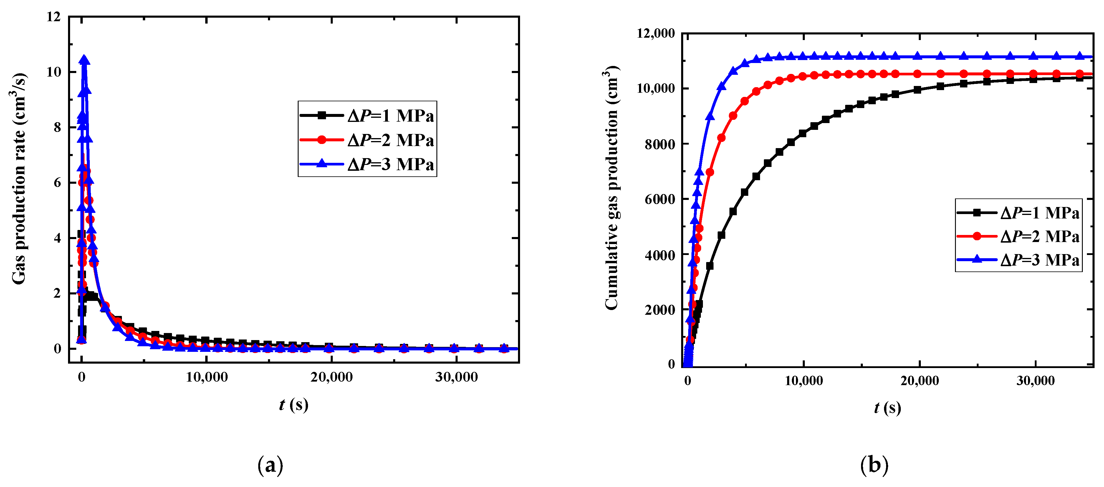
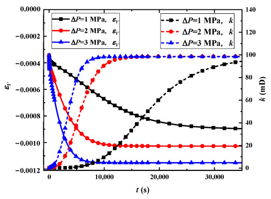
4.2. Analysis of the Impact of Different Depressurization Amplitude
5. Conclusions
- (1)
- A multi-physical field theoretical model of natural gas hydrate coupling thermal–hydraulic–mechanical–chemical was established and verified by Masuda’s experimental data. The results showed that the THMC model has better applicability than the THC model;
- (2)
- In the early stage of gas production, the larger initial hydrate saturation led to smaller initial volume strain and initial permeability, which inhibited the hydrate’s decomposition behavior, and the damage rate was slower. As the hydrate continued to decompose, the greater the damage rate under the larger initial hydrate saturation, the larger the peak value of the damage variable, and the larger the final cumulative gas production;
- (3)
- The larger depressurization amplitude provided a greater driving force for hydrate decomposition, promoted the rapid decomposition of the hydrate, improved the permeability in the decomposition process, accelerated the development of damage and increased the cumulative gas production. However, the larger pressure amplitude would eventually produce a larger volume strain, which would create stability problems at a faster gas production rate.
Author Contributions
Funding
Institutional Review Board Statement
Informed Consent Statement
Data Availability Statement
Conflicts of Interest
Nomenclature
| saturation of phase i | |
| volume of phase i (m3) | |
| volume of pores (m3) | |
| porosity | |
| volume of sediment skeleton (m3) | |
| hydration coefficient | |
| decomposition or generation rate of phase i (kg·m−3·s−1) | |
| kinetic reaction rate (Pa·s) | |
| molar mass of phase i (kg·mol−1) | |
| reaction specific surface area (m−1) | |
| phase equilibrium pressure (MPa) | |
| gas pore pressure (MPa) | |
| phase equilibrium coefficient | |
| phase equilibrium coefficient | |
| temperature of porous media (K) | |
| reaction kinetic constant (mol·m−2·Pa−1·s−1) | |
| reaction activation energy (J·mol−1) | |
| proctor gas constant (J·mol−1·K−1) | |
| permeability (m−2) | |
| initial absolute permeability (m−2) | |
| permeability reduction coefficient | |
| initial porosity | |
| density of phase i (kg·m−3) | |
| relative permeability of gas | |
| dynamic viscosity of gas (Pa·s) | |
| relative permeability of water | |
| dynamic viscosity of water (Pa·s) | |
| pore water pressure (MPa) | |
| capillary force (MPa) | |
| atmos (MPa) | |
| effective saturation | |
| aperture distribution coefficient | |
| residual saturation of water | |
| residual saturation of gas | |
| relative permeability coefficient | |
| equivalent specific heat capacity | |
| heat change caused by heat conduction | |
| heat change caused by thermal convection | |
| latent heat of hydrate phase change | |
| heat absorbed by hydrate sediments from the external environment | |
| specific heat capacity of phase i (J·kg−1·K−1) | |
| thermal conductivity of phase i (W·m−1·K−1) | |
| darcy velocity of gas (m·s−1) | |
| darcy velocity of water (m·s−1) | |
| regression coefficients | |
| regression coefficients | |
| boundary heat conduction coefficient | |
| environment temperature (K) | |
| shear modulus (GPa) | |
| Poisson’s ratio | |
| displacement (m) | |
| Biot coefficient | |
| equivalent pore pressure (MPa) | |
| drainage bulk modulus (GPa) | |
| bulk thermal expansion coefficient (K−1) | |
| body force (N) | |
| total stress (MPa) | |
| effective stress (MPa) | |
| initial volume strain | |
| volume strain | |
| elastic modulus of hydrate (GPa) | |
| damage variable | |
| initial elastic modulus of hydrate (GPa) | |
| elastic modulus of sediment (GPa) | |
| damage reduction factor | |
| initial saturation of hydrate | |
| THMC | thermal-hydraulic-mechanical-chemical |
| THC | thermal-hydraulic-chemical |
| g | gas phase |
| w | water phase |
| h | solid hydrate phase |
| s | skeleton sand phase |
References
- Zhao, J.F.; Song, Y.C.; Lim, X.L.; Lam, W.H. Opportunities and challenges of gas hydrate policies with consideration of environmental impacts. Renew. Sustain. Energy Rev. 2017, 70, 875–885. [Google Scholar] [CrossRef]
- Yu, Y.S.; Zhang, X.W.; Liu, J.W.; Lee, Y.; Li, X.S. Natural gas hydrate resources and hydrate technologies: A review and analysis of the associated energy and global warming challenges. Energy Environ. Sci. 2021, 14, 5611–5668. [Google Scholar] [CrossRef]
- Farahani, M.V.; Hassanpouryouzband, A.; Yang, J.H.; Tohidi, B. Insights into the climate-driven evolution of gas hydrate-bearing permafrost sediments: Implications for prediction of environmental impacts and security of energy in cold regions. RSC Adv. 2021, 11, 14334–14346. [Google Scholar] [CrossRef] [PubMed]
- Sloan, E.D. Fundamental principles and applications of natural gas hydrates. Nature 2003, 426, 353–363. [Google Scholar] [CrossRef]
- Wu, P.; Li, Y.H.; Sun, X.; Liu, W.G.; Song, Y.C. Mechanical Characteristics of Hydrate-Bearing Sediment: A Review. Energy Fuels. 2020, 35, 1041–1057. [Google Scholar] [CrossRef]
- Jiang, Y.J.; Li, M.; Luan, H.J.; Shi, Y.C.; Zhang, S.H.; Yan, P.; Li, B.C. Discrete element simulation of the Macro-Meso mechanical behaviors of Gas-Hydrate-Bearing sediments under dynamic loading. J. Mar. Sci. Eng. 2022, 10, 1042. [Google Scholar] [CrossRef]
- Jiang, Y.J.; Ma, X.Z.; Luan, H.J.; Liang, W.; Yan, P.; Song, W.Q.; Shan, Q.L. Numerical simulation on the evolution of physical and mechanical characteristics of natural gas hydrate reservoir during depressurization production. J. Nat. Gas Sci. Eng. 2022, 108, 104803. [Google Scholar] [CrossRef]
- Zhang, N.; Wang, H.N.; Jiang, M.J. A mesoelastic-plastic damage model for hydrate-bearing sediments with various hydrate-growth patterns. Ocean Eng. 2022, 266, 112919. [Google Scholar] [CrossRef]
- Wang, Z.F.; Qi, C.Z.; Yu, H.; Zhao, F.; Luo, Y. Elastoplastic constitutive model for gas hydrate bearing sediments considering hydrate occurrence habits. Geomech. Geophys. Geo. 2022, 8, 190. [Google Scholar] [CrossRef]
- Zhu, W.C.; Wei, C.H.; Tian, J.; Yang, T.H.; Tang, C.A. Coupled thermal-hydraulic-mechanical model during rock damage and its preliminary application. Rock Soil Mech. 2009, 30, 3851–3857. [Google Scholar] [CrossRef]
- Yang, Q.J.; Zhao, C.F. An improved constitutive model coupling elastoplasticity and damage for methane hydrate-bearing sediments. Ocean Eng. 2014, 32, 57–62, 92. [Google Scholar] [CrossRef]
- Shen, J.; Chiu, A.C.F.; Ng, C.W.W. Modeling the mechanical behavior of methane hydrate-bearing sand using the equivalent granular void ratio. J. Mar. Sci. Eng. 2022, 10, 1040. [Google Scholar] [CrossRef]
- Li, Y.L.; Liu, C.L.; Liu, L.L. Damage statistic constitutive model of hydrate-bearing sediments and the determination method of parameters. Acta Pet. Sin. 2016, 37, 1273–1279. [Google Scholar] [CrossRef]
- Yan, R.T.; Zhang, B.H.; Yang, D.H.; Li, Y.; Chen, X.X.; Wei, C.F. Damage constitutive model for hydrate-bearing sediment under different temperature and pore pressure conditions. Rock Soil Mech. 2018, 39, 4421–4428. [Google Scholar] [CrossRef]
- Yan, M.Q.; Yan, R.T.; Yu, H.H. Strain-softening characteristics of hydrate-bearing sediments and modified Duncan-Chang model. Adv. Mater. Sci. Eng. 2022, 2021, 2809370. [Google Scholar] [CrossRef]
- Zhu, X.H.; Sun, H.W.; Zhao, J.Z.; Zhang, L.H.; Zhang, S. Damage constitutive model of equivalent variable elastic modulus for gas hydrate sediments. Acta Pet. Sin. 2019, 40, 1085–1094. [Google Scholar] [CrossRef]
- Liu, L.; Chen, Y.Q.; Zhou, B.; Xue, S.F. A modified damage constitutive model of gas hydrate-bearing sediments based on discrete element method. Mar. Georesour. Geotechnol. 2022, 1–11. [Google Scholar] [CrossRef]
- Makogon, Y.F. Hydrates of Hydrocarbons; Penn Well Books: Tulsa, OK, USA, 1997; Volume 610, pp. 50–62. [Google Scholar]
- Verigin, N.N.; Khabibullin, I.L.; Khalikov, G.A. Linear problem of the dissociation of the hydrates of a gas in a porous medium. Fluid Dymamics 1980, 15, 144–147. [Google Scholar] [CrossRef]
- Youslf, M.H.; Abass, H.H.; Selim, M.S.; Sloan, E.D. Experimental and theoretical investigation of methane gas hydrate dissociation in porous media. SPE Reserv. Eng. 1991, 6, 69–76. [Google Scholar] [CrossRef]
- Liang, W.; Zhao, T.B.; Qiu, Y.; Wang, X.F. Fully coupled numerical model and its application in natural gas hydrate reservoir. Energy Fuels 2021, 35, 2048–2063. [Google Scholar] [CrossRef]
- Klar, A.; Soga, K.; Ng, M.Y.A. Coupled deformation-flow analysis for methane hydrate extraction. Geotechnique 2010, 60, 765–776. [Google Scholar] [CrossRef]
- Sun, X. Numerical Simulation of Geo-Mechanical Behavior for Hydrate Bearing Sediments Considering the Influence of Hydrate Dissociation. Ph.D. Thesis, Dalian University of Technology, Dalian, China, 2017. [Google Scholar]
- Wang, Z.M. Multi-Physics Coupled Numerical Simulation of Natural Gas Hydrate Exploitation. Master’s Thesis, Dalian University of Technology, Dalian, China, 2021. [Google Scholar] [CrossRef]
- Zhang, X.L.; Xia, F.; Du, X.L.; Xu, C.S. Study on multi-field coupling model considering damage of hydrate-bearing sediments. Rock Soil Mech. 2019, 40, 4229–4239, 4305. [Google Scholar] [CrossRef]
- Huang, L.H.; Xu, C.S.; Xu, J.L.; Zhang, X.L.; Xia, F. The depressurization of natural gas hydrate in the multi-physics coupling simulation based on a new developed constitutive model. J. Nat. Gas Sci. Eng. 2021, 95, 103963. [Google Scholar] [CrossRef]
- Liang, W. Study on Decomposition Characteristics of Natural Gas Hydrate and Multiphysics Coupling. Master’s Thesis, Shandong University of Science and Technology, Qingdao, China, 2020. [Google Scholar] [CrossRef]
- Chen, Y.M. Theory and Technology of Natural Gas Hydrate Development, 1st ed.; China University of Petroleum Press: Dongying, China, 2011; pp. 36–42. [Google Scholar]
- Kim, H.C.; Bishnoi, P.R.; Heidemann, R.A.; Rizvi, S.S.H. Kinetics of methane hydrate decomposition. Chem. Eng. Sci. 1987, 42, 1645–1653. [Google Scholar] [CrossRef]
- Clarke, M.; Bishnoi, P.R. Determination of the activation energy and intrinsic rate constant of methane gas hydrate decomposition. Can. J. Chem. Eng. 2001, 79, 143–147. [Google Scholar] [CrossRef]
- Kamath, V.A. Study of Heat Transfer Characteristics during Dissociation of Gas Hydrates in Porous Media, 1st ed.; University of Pittsburgh: Pittsburgh, PA, USA, 1984; pp. 1–24. [Google Scholar]
- Sun, X.F.; Mohanty, K.K. Kinetic simulation of methane hydrate formation and dissociation in porous media. Chem. Eng. Sci. 2006, 61, 3476–3495. [Google Scholar] [CrossRef]
- Masuda, Y.; Fujinaga, Y.; Naganawa, S.; Fujita, K.; Hayashi, Y. Modeling and experiment studies on dissociation of methane gas hydrates in Berea sandstone cores. In Proceedings of the Third International Gas Hydrate Conference, Salt Lake City, UT, USA, 18–22 July 1999; pp. 18–22. [Google Scholar]
- Sun, X.; Nanchary, N.; Mohanty, K.K. 1-D Modeling of hydrate depressurization in porous media. Transp. Porous Media 2005, 58, 315–338. [Google Scholar] [CrossRef]
- Ma, T.R.; Rutqvist, J.; Oldenburg, C.M.; Liu, W.Q.; Chen, J.G. Fully coupled two-phase flow and poromechanics modeling of coalbed methane recovery: Impact of geomechanics on production rate. J. Nat. Gas Sci. Eng. 2017, 45, 474–486. [Google Scholar] [CrossRef]
- Chen, D.; Pan, Z.J.; Liu, J.S.; Connell, L.D. An improved relative permeability model for coal reservoirs. Int. J. Coal Geol. 2013, 109, 45–57. [Google Scholar] [CrossRef]
- Brooks, R.H.; Corey, A.T. Properties of porous media affecting fluid flow. J. Irrig. Drain. Div. 1966, 92, 61–88. [Google Scholar] [CrossRef]
- Delshad, M.; Lenhard, R.J.; Oostrom, M.; Pope, G.A. A mixed-wet hysteretic relative permeability and capillary pressure model for reservoir simulations. SPE Reserv. Evaluation Eng. 2003, 6, 328–334. [Google Scholar] [CrossRef]
- Lomeland, F.; Ebeltoft, E. A new versatile capillary pressure correlation. In Proceedings of the International Symposium of the Society of Core Analysts, Abu Dhabi, UAE, 9–12 October 2008; Volume 29. [Google Scholar]
- Leverett, M.C. Capillary behavior in porous solids. Trans. AIME 1941, 142, 152–169. [Google Scholar] [CrossRef]
- Genuchten, M.T.V. A closed-form equation for predicting the hydraulic conductivity of unsaturated soils. Soil Sci. Soc. Am. J. 1980, 44, 892–898. [Google Scholar] [CrossRef]
- Liang, H.F.; Song, Y.C.; Chen, Y.J. Numerical simulation for laboratory-scale methane hydrate dissociation by depressurization. Energy Convers. Manag. 2010, 51, 1883–1890. [Google Scholar] [CrossRef]
- Liu, X.Q.; Sun, Y.; Guo, T.K.; Rabiei, M.; Qu, Z.Q.; Hou, J. Numerical simulations of hydraulic fracturing in methane hydrate reservoirs based on the coupled thermo-hydrologic-mechanical-damage (THMD) model. Energy 2022, 238, 122054. [Google Scholar] [CrossRef]
- Sun, X.; Luo, H.; Soga, K. A coupled thermal–hydraulic–mechanical–chemical (THMC) model for methane hydrate bearing sediments using COMSOL Multiphysics. J. Zhejiang Univ. A 2018, 19, 600–623. [Google Scholar] [CrossRef]
- Liang, W.; Wang, J.G.; Li, P.B. Gas production analysis for hydrate sediment with compound morphology by a new dynamic permeability model. Appl. Energy 2022, 322, 119434. [Google Scholar] [CrossRef]
- Hyodo, M.; Wu, Y.; Nakashima, K.; Kajiyama, S.; Nakata, Y. Influence of fines content on the mechanical behavior of methane hydrate-bearing sediments. J. Geophys. Res. Solid Earth 2017, 122, 7511–7524. [Google Scholar] [CrossRef]
- Kajiyama, S.; Hyodo, M.; Nakata, Y.; Yoshimoto, N.; Wu, Y.; Kato, A. Shear behaviour of methane hydrate bearing sand with various particle characteristics and fines. Soils Found. 2017, 57, 176–193. [Google Scholar] [CrossRef]
- Wan, Y.Z.; Wu, N.Y.; Hu, G.W.; Xin, X.; Jin, G.R.; Liu, C.L.; Chen, Q. Reservoir stability in the process of natural gas hydrate production by depressurization in the shenhu area of the south China sea. Nat. Gas Ind. B 2018, 5, 631–643. [Google Scholar] [CrossRef]
- Yang, S.X.; Zhang, M.; Liang, J.Q.; Lu, J.G.; Zhang, Z.J.; Holland, M.; Schultheiss, P.; Fu, S.Y.; Sha, Z.B. Preliminary results of China’s third gas hydrate drilling expedition: A critical step from discovery to development in the South China Sea. Fire Ice 2015, 15, 1–5. [Google Scholar]
- Waite, W.F.; Santamarina, J.C.; Cortes, D.D.; Dugan, B.; Espinoza, D.N.; Germaine, J.; Jang, J.; Jung, J.W.; Kneafsey, T.J.; Shin, H.; et al. Physical properties of hydrate-bearing sediments. Rev. Geophys. 2009, 47, RG4003. [Google Scholar] [CrossRef]
- Sun, S.C.; Gu, L.L.; Yang, Z.D.; Lin, H.F.; Zhang, C.X. Gas hydrate dissociation by depressurization along with ice occurrence and sand migration. J. Nat. Gas Sci. Eng. 2023, 109, 104853. [Google Scholar] [CrossRef]


















| Definition | Variable | Values and Units |
|---|---|---|
| Initial temperature of core | T0 | 275.45 K |
| Water bath temperature of core | Tc | 275.45 K |
| Initial porosity of core | ϕ0 | 0.182 |
| Initial gas pressure of core | Pg0 | 3.75 MPa |
| Initial hydrate saturation | Sh0 | 0.443 |
| Initial water saturation | Sw0 | 0.206 |
| Initial gas saturation | Sg0 | 0.351 |
| Initial absolute permeability of core | k0 | 98 mD |
| Definition | Variable | Values and Units | Definition | Variable | Values and Units |
|---|---|---|---|---|---|
| Density of hydrate | ρh | 917 kg/m3 | Reference pressure value of intake | pe | 1 × 105 Pa |
| Density of sediment | ρs | 2150 kg/m3 | Hydration coefficient | Nh | 6 |
| Gas density under standard conditions | ρg0 | 0.652 kg/m3 | ΔEa/R | 9752.73 K | |
| Density of water | ρw | 1000 kg/m3 | Aperture distribution coefficient | 2 | |
| Molar mass of hydrate | Mh | 0.124 kg/mol | Relative permeability coefficient | m | 0.6 |
| Molar mass of gas | Mg | 0.016 kg/mol | Residual saturation of water | Swr | 0.1 |
| Molar mass of water | Mw | 0.018 kg/mol | Residual saturation of gas | Sgr | 0.05 |
| Specific heat capacity of hydrate | Ch | 2220 J/(kg·K) | Latent heat coefficient of phase change | C1 | 56,599 |
| Specific heat capacity of sediment | Cs | 750 J/(kg·K) | Latent heat coefficient of phase change | C2 | 16.744 |
| Specific heat capacity of gas | Cg | 2180 J/(kg·K) | Heat conduction coefficient of boundary | h | 25 W/(m2·K) |
| Specific heat capacity of water | Cw | 4200 J/(kg·K) | Dynamic viscosity of gas | ug | 1.84 × 10−5 Pa·s |
| Thermal conductivity of hydrate [50] | h | 0.6 W/(m·K) | Dynamic viscosity of water | uw | 1.01 × 10−3 Pa·s |
| Thermal conductivity of sediment [51] | s | 0.8 W/(m·K) | Reaction kinetic constant | 3.6 × 104 mol/(m2·Pa·s) | |
| Thermal conductivity of gas | g | 0.056 W/(m·K) | phase equilibrium coefficient | e1 | 3.98 |
| Thermal conductivity of water | w | 0.5 W/(m·K) | phase equilibrium coefficient | e2 | 8.5338 |
| Gas constant | R | 8.314 J/(mol·K) | Damage reduction factor | aE | 1.7 |
| Elastic modulus of sediment | E0 | 1 × 109 Pa | Biot’s coefficient | 0.4 | |
| Poisson’s ratio of sediment | 0.2 | Thermal expansion coefficient | T | 8 × 10−6 K−1 |
Disclaimer/Publisher’s Note: The statements, opinions and data contained in all publications are solely those of the individual author(s) and contributor(s) and not of MDPI and/or the editor(s). MDPI and/or the editor(s) disclaim responsibility for any injury to people or property resulting from any ideas, methods, instructions or products referred to in the content. |
© 2023 by the authors. Licensee MDPI, Basel, Switzerland. This article is an open access article distributed under the terms and conditions of the Creative Commons Attribution (CC BY) license (https://creativecommons.org/licenses/by/4.0/).
Share and Cite
Qiu, Y.; Wang, X.; Wang, Z.; Liang, W.; Zhao, T. THMC Fully Coupled Model of Natural Gas Hydrate under Damage Effect and Parameter Sensitivity Analysis. J. Mar. Sci. Eng. 2023, 11, 612. https://doi.org/10.3390/jmse11030612
Qiu Y, Wang X, Wang Z, Liang W, Zhao T. THMC Fully Coupled Model of Natural Gas Hydrate under Damage Effect and Parameter Sensitivity Analysis. Journal of Marine Science and Engineering. 2023; 11(3):612. https://doi.org/10.3390/jmse11030612
Chicago/Turabian StyleQiu, Yue, Xiangfu Wang, Zhaofeng Wang, Wei Liang, and Tongbin Zhao. 2023. "THMC Fully Coupled Model of Natural Gas Hydrate under Damage Effect and Parameter Sensitivity Analysis" Journal of Marine Science and Engineering 11, no. 3: 612. https://doi.org/10.3390/jmse11030612
APA StyleQiu, Y., Wang, X., Wang, Z., Liang, W., & Zhao, T. (2023). THMC Fully Coupled Model of Natural Gas Hydrate under Damage Effect and Parameter Sensitivity Analysis. Journal of Marine Science and Engineering, 11(3), 612. https://doi.org/10.3390/jmse11030612

