Optimal Allocation of Biomass Distributed Generators Using Modified Hunger Games Search to Reduce CO2 Emissions
Abstract
:1. Introduction
- We proposed an efficient method called mHGS;
- The proposed mHGS introduces the mechanisms of the crossover strategy to boost algorithm diversity;
- The proposed mHGS was evaluated on the CEC’2020 test suite and compared with other competitors;
- mHGS was applied to three RDNs of the IEEE 33-bus, IEEE 69-bus, and IEEE 119-bus;
- The superiority of the proposed mHGS technique is demonstrated.
2. Hunger Games Search (HGS)
2.1. Approach Food
2.2. Hunger Role
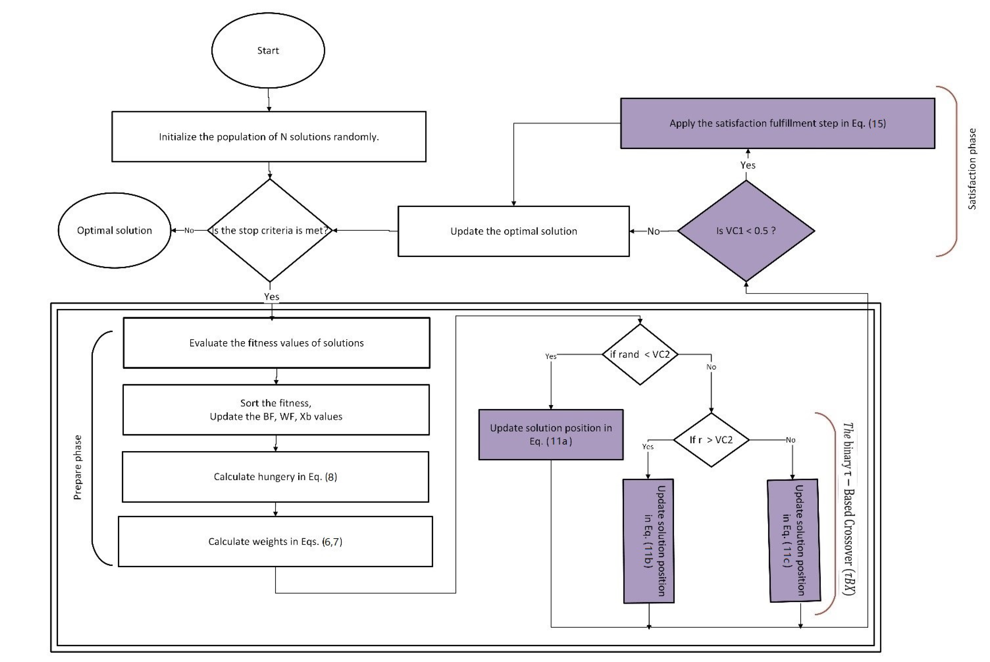
3. The Proposed mHGS Optimizer
3.1. Shortcomings of the Original HGS
3.2. The Satisfaction Fulfillment Step
3.3. The Binary τ-Based Crossover (τBX)
| Algorithm 1: Pseudo-code of the mHGS. |
| Input: 𝑁, 𝑀𝑎𝑥_FEs, 𝑙, 𝐷, 𝑆𝐻𝑢𝑛𝑔𝑟𝑦 parameters. |
| Output: Return 𝐵𝐹, 𝑋𝑏. |
| Initialization: Generate the initial positions of all solutions 𝑋𝑖 (𝑖 = 1,2, …, 𝑁). |
| While (FE ≤ 𝑀𝑎𝑥_FEs) |
| Compute the cost function values of all proposed solution |
| 𝑈𝑝𝑑𝑎𝑡𝑒 𝐵𝐹, 𝑊𝐹, 𝑋𝑏, 𝐵𝐼 |
| Compute the 𝐻𝑢𝑛𝑔𝑟𝑦 by Equation (8) |
| Compute the 𝑊1 by Equation (6) |
| For 𝑒𝑎𝑐𝒉 𝐼𝑛𝑑𝑖𝑣𝑖𝑑𝑢𝑎𝑙𝑠 |
| Update vb, VC1 in Equations (12) and (14). |
| 𝑈𝑝𝑑𝑎𝑡𝑒 𝑅 by Equation (4) |
| Apply the satisfaction fulfillment step in Equation (15) |
| End 𝐅𝐨𝐫 |
| 𝑡 = 𝑡 + 1 |
| End While |
| Return 𝐵𝐹, 𝑋𝑏 |
4. Experimental Series 1: Assessing mHGS in Solving Global Optimization Problems
4.1. IEEE-CEC’2020 Test Suite
4.2. Parameters Setting
4.3. Statistical Analysis
4.4. Converging Analysis
4.5. Boxplot Behavior Analysis
4.6. Wilcoxon Rank Test Analysis
5. Experimental Series 2: Applying mHGS to Allocate Biomass Distributed Generators
5.1. Problem Formulation
5.2. Results and Discussion
5.2.1. Objective: IEEE 33-Bus Network
5.2.2. Objective: IEEE 69-Bus Network
5.2.3. IEEE 119-Bus Network
6. Conclusions
Author Contributions
Funding
Institutional Review Board Statement
Informed Consent Statement
Data Availability Statement
Conflicts of Interest
Nomenclature
| Number in the range of [−𝑎, 𝑎] | A and B | Two positions selected randomly over the population size | |
| , and | Normally distributed random generators | Hungry weight of each solution | |
| 𝑡 | Index of the current step | Current function evaluation number | |
| and | Weight values of hunger | Maximum number of function evaluations | |
| Location of the best solution in the current step | New ith solution | ||
| Current solution’s position | Current ith solution | ||
| Constant parameter | Crossover control parameter | ||
| Objective function value of the ith solution | Vector of random numbers range [0, 1] | ||
| Best objective value in the current step | Parent solutions | ||
| Random number in range [0, 1] | Two generated solutions after the crossover | ||
| Uppermost number of function evaluations | Pj and Qj | Active and reactive demand powers at jth bus | |
| Hunger feeling of the solution | Buses number | ||
| The proposed number of solutions | Voltage at the mth bus | ||
| Sum of hungry features of all current solutions | Number of generators | ||
| , , and | Random numbers in the range [0, 1] | Vector of generating units’ powers | |
| WF | Current worst objective value | , , and | Loss coefficients’ matrices |
| and | Lower are the upper boundaries of the considered parameters | New ith solution | |
| and | Two solutions generated by the crossover strategy |
References
- Wilberforce, T.; Olabi, A.G.; Sayed, E.T.; Elsaid, K.; Abdelkareem, M.A. Progress in carbon capture technologies. Sci. Total Environ. 2021, 761, 143203. [Google Scholar] [CrossRef] [PubMed]
- Herbert, G.J.; Krishnan, A.U. Quantifying environmental performance of biomass energy. Renew. Sustain. Energy Rev. 2016, 59, 292–308. [Google Scholar] [CrossRef]
- Korberg, A.D.; Mathiesen, B.V.; Clausen, L.R.; Skov, I.R. The role of biomass gasification in low-carbon energy and transport systems. Smart Energy 2021, 1, 100006. [Google Scholar] [CrossRef]
- Sun, Z.; Liu, H.; Bai, H.; Yu, S.; Russell, C.K.; Zeng, L.; Sun, Z. The crucial role of deoxygenation in syngas refinement and carbon dioxide utilization during chemical looping-based biomass gasification. Chem. Eng. J. 2022, 428, 132068. [Google Scholar] [CrossRef]
- Habibollahzade, A.; Ahmadi, P.; Rosen, M.A. Biomass gasification using various gasification agents: Optimum feedstock selection, detailed numerical analyses and tri-objective grey wolf optimization. J. Clean. Prod. 2021, 284, 124718. [Google Scholar] [CrossRef]
- Díaz González, C.A.; Pacheco Sandoval, L. Sustainability aspects of biomass gasification systems for small power generation. Renew. Sustain. Energy Rev. 2020, 134, 110180. [Google Scholar] [CrossRef]
- Caglar, B.; Tavsanci, D.; Biyik, E. Multiparameter-based product, energy and exergy optimizations for biomass gasification. Fuel 2021, 303, 121208. [Google Scholar] [CrossRef]
- Pandey, B.; Sheth, P.N.; Prajapati, Y.K. Air-CO2 and oxygen-enriched air-CO2 biomass gasification in an autothermal downdraft gasifier: Experimental studies. Energy Convers. Manag. 2022, 270, 116216. [Google Scholar] [CrossRef]
- Houssein, E.H.; Mahdy, M.A.; Shebl, D.; Mohamed, W.M. A Survey of Metaheuristic Algorithms for Solving Optimization Problems. In Metaheuristics in Machine Learning: Theory and Applications; Springer: Cham, Germany, 2021; pp. 515–543. [Google Scholar]
- Houssein, E.H.; Mahdy, M.A.; Blondin, M.J.; Shebl, D.; Mohamed, W.M. Hybrid slime mould algorithm with adaptive guided differential evolution algorithm for combinatorial and global optimization problems. Expert Syst. Appl. 2021, 174, 114689. [Google Scholar] [CrossRef]
- Houssein, E.H.; Mahdy, M.A.; Eldin, M.G.; Shebl, D.; Mohamed, W.M.; Abdel-Aty, M. Optimizing quantum cloning circuit parameters based on adaptive guided differential evolution algorithm. J. Adv. Res. 2021, 29, 147–157. [Google Scholar] [CrossRef]
- Izci, D.; Ekinci, S. A novel improved version of hunger games search algorithm for function optimization and efficient controller design of buck converter system. E-Prime-Adv. Electr. Eng. Electron. Energy 2022, 2, 100039. [Google Scholar]
- Chakraborty, S.; Saha, A.K.; Chakraborty, R.; Saha, M.; Nama, S. HSWOA: An ensemble of hunger games search and whale optimization algorithm for global optimization. Int. J. Intell. Syst. 2022, 37, 52–104. [Google Scholar] [CrossRef]
- Ma, B.J.; Liu, S.; Heidari, A.A. Multi-strategy ensemble binary hunger games search for feature selection. Knowl. -Based Syst. 2022, 248, 108787. [Google Scholar] [CrossRef]
- Li, S.; Li, X.; Chen, H.; Zhao, Y.; Dong, J. A Novel Hybrid Hunger Games Search Algorithm With Differential Evolution for Improving the Behaviors of Non-Cooperative Animals. IEEE Access 2021, 9, 164188–164205. [Google Scholar] [CrossRef]
- AbuShanab, W.S.; Abd Elaziz, M.; Ghandourah, E.I.; Moustafa, E.B.; Elsheikh, A.H. A new fine-tuned random vector functional link model using Hunger games search optimizer for modeling friction stir welding process of polymeric materials. J. Mater. Res. Technol. 2021, 14, 1482–1493. [Google Scholar] [CrossRef]
- Abo El-Ela, A.A.; Allam, S.M.; Shaheen, A.M.; Nagem, N.A. Optimal allocation of biomass distributed generation in distribution systems using equilibrium algorithm. Int. Trans. Electr. Energy Syst. 2021, 31, e12727. [Google Scholar] [CrossRef]
- Barik, S.; Das, D. A novel Q−PQV bus pair method of biomass DGs placement in distribution networks to maintain the voltage of remotely located buses. Energy 2020, 194, 116880. [Google Scholar] [CrossRef]
- Ajeigbe, O.A.; Munda, J.L.; Hamam, Y. Optimal allocation of renewable energy hybrid distributed generations for small-signal stability enhancement. Energies 2019, 12, 4777. [Google Scholar] [CrossRef]
- Tanwar, S.S.; Khatod, D.K. Techno-economic and environmental approach for optimal placement and sizing of renewable DGs in distribution system. Energy 2017, 127, 52–67. [Google Scholar] [CrossRef]
- Das, B.; Mukherjee, V.; Das, D. Optimum placement of biomass DG considering hourly load demand. Energy Clim. Chang. 2020, 1, 100004. [Google Scholar] [CrossRef]
- Gómez-González, M.; Ruiz-Rodriguez, F.J.; Jurado, F. Metaheuristic and probabilistic techniques for optimal allocation and size of biomass distributed generation in unbalanced radial systems. IET Renew. Power Gener. 2015, 9, 653–659. [Google Scholar] [CrossRef]
- Gomez-Gonzalez, M.; Ruiz-Rodriguez, F.J.; Jurado, F. Probabilistic optimal allocation of biomass fueled gas engine in unbalanced radial systems with metaheuristic techniques. Electr. Power Syst. Res. 2014, 108, 35–42. [Google Scholar] [CrossRef]
- Zou, K.; Agalgaonkar, A.P.; Muttaqi, K.M.; Perera, S. Distribution system planning with incorporating DG reactive capability and system uncertainties. IEEE Trans. Sustain. Energy 2011, 3, 112–123. [Google Scholar] [CrossRef]
- Fathy, A. A novel artificial hummingbird algorithm for integrating renewable based biomass distributed generators in radial distribution systems. Appl. Energy 2022, 323, 119605. [Google Scholar] [CrossRef]
- Fathy, A.; Yousri, D.; Rezk, H.; Ramadan, H.S. An efficient capuchin search algorithm for allocating the renewable based biomass distributed generators in radial distribution network. Sustain. Energy Technol. Assess. 2022, 53, 102559. [Google Scholar] [CrossRef]
- Balu, K.; Mukherjee, V. Optimal allocation of electric vehicle charging stations and renewable distributed generation with battery energy storage in radial distribution system considering time sequence characteristics of generation and load demand. J. Energy Storage 2023, 59, 106533. [Google Scholar] [CrossRef]
- Raut, U.; Mishra, S. An improved equilibrium optimiser-based algorithm for dynamic network reconfiguration and renewable DG allocation under time-varying load and generation. Int. J. Ambient. Energy 2022, 1–25. [Google Scholar] [CrossRef]
- Khasanov, M.; Kamel, S.; Halim Houssein, E.; Rahmann, C.; Hashim, F.A. Optimal allocation strategy of photovoltaic-and wind turbine-based distributed generation units in radial distribution networks considering uncertainty. Neural Comput. Appl. 2022, 1–26. [Google Scholar] [CrossRef]
- Yang, Y.; Chen, H.; Heidari, A.A.; Gandomi, A.H. Hunger games search: Visions, conception, implementation, deep analysis, perspectives, and towards performance shifts. Expert Syst. Appl. 2021, 177, 114864. [Google Scholar] [CrossRef]
- Rashedi, E.; Nezamabadi-Pour, H.; Saryazdi, S. GSA: A gravitational search algorithm. Inf. Sci. 2009, 179, 2232–2248. [Google Scholar] [CrossRef]
- Mirjalili, S.; Lewis, A. The whale optimization algorithm. Adv. Eng. Softw. 2016, 95, 51–67. [Google Scholar] [CrossRef]
- Mirjalili, S.; Mirjalili, S.M.; Lewis, A. Grey wolf optimizer. Adv. Eng. Softw. 2014, 69, 46–61. [Google Scholar] [CrossRef]
- Ahmadianfar, I.; Heidari, A.A.; Gandomi, A.H.; Chu, X.; Chen, H. RUN beyond the metaphor: An efficient optimization algorithm based on Runge Kutta method. Expert Syst. Appl. 2021, 181, 115079. [Google Scholar] [CrossRef]
- Houssein, E.H.; Rezk, H.; Fathy, A.; Mahdy, M.A.; Nassef, A.M. A modified adaptive guided differential evolution algorithm applied to engineering applications. Eng. Appl. Artif. Intell. 2022, 113, 104920. [Google Scholar] [CrossRef]
- Williamson, D.F.; Parker, R.A.; Kendrick, J.S. The box plot: A simple visual method to interpret data. Ann. Intern. Med. 1989, 110, 916–921. [Google Scholar] [CrossRef]
- Wilcoxon, F. Individual comparisons by ranking methods. In Breakthroughs in Statistics; Springer: New York, NY, USA, 1992; pp. 196–202. [Google Scholar]
- Raut, U.; Mishra, S. A new Pareto multi-objective sine cosine algorithm for performance enhancement of radial distribution network by optimal allocation of distributed generators. Evol. Intell. 2021, 14, 1635–1656. [Google Scholar] [CrossRef]
- Zhang, D.; Fu, Z.; Zhang, L. An improved TS algorithm for loss-minimum reconfiguration in large-scale distribution systems. Electr. Power Syst. Res. 2007, 77, 685–694. [Google Scholar] [CrossRef]












| Category | No. | Functions | Fi* |
|---|---|---|---|
| Uni-modal function | F1 | Shifted and Rotated Bent Cigar Function | 100 |
| Multi-modal functions | F2 | Shifted and Rotated Schwefel’s Function | 1100 |
| F3 | Shifted and Rotated Lunacek bi-Rastrigin Function | 700 | |
| F4 | Expanded Rosenbrock’s plus Griewangk’s Function | 1900 | |
| Hybrid Functions | F5 | Hybrid Function 1 (N = 3) | 1700 |
| F6 | Hybrid Function 2 (N = 4) | 1600 | |
| F7 | Hybrid Function 3 (N = 5) | 2100 | |
| Composition Functions | F8 | Composition Function 1 (N = 3) | 2200 |
| F9 | Composition Function 2 (N = 4) | 2400 | |
| F10 | Composition Function 3 (N = 5) | 2500 |
| Optimizer | Values |
|---|---|
| Common Parameters | N = 30 (Number of proposed solutions) MAX_FEs = 45,000 (Number of uppermost function evaluations) Dim = 10 (Number of controlling variables) Runs = 30 (Number of experimental runs) |
| GSA | Alfa = 10, G0 = 244. |
| WOA | alpha = 1 |
| GWO | A = 2.7778, C1 = 2.7778 |
| RUN | g = 1, mu = 0.9 |
| HGS | shrink = 3.2 |
| F | Measure | GSA | WOA | GWO | RUN | HGS | mHGS |
|---|---|---|---|---|---|---|---|
| F1 | AV SD | 9.75 × 102 1.12 × 103 | 4.80 × 105 9.2 × 105 | 3.13 × 107 1.10 × 108 | 3.65 × 103 2.22 × 103 | 1.07 × 105 2.56 × 105 | 7.21 × 102 7.80 × 102 |
| F2 | AV SD | 1.38 × 103 1.98 × 102 | 2.06 × 103 2.68 × 102 | 1.52 × 103 2.38 × 102 | 1.59 × 103 2.23 × 102 | 1.85 × 103 2.57 × 102 | 1.28 × 103 1.25 × 102 |
| F3 | AV SD | 7.16 × 102 3.22 | 7.81 × 102 2.61 × 101 | 7.27 × 102 9.96 | 7.51 × 102 1.60 × 101 | 7.52 × 102 1.73 × 101 | 7.16 × 102 2.56 |
| F4 | AV SD | 1.90 × 103 2.80 × 10−1 | 1.91 × 103 4.80 | 1.90 × 103 8.23 × 10−1 | 1.90 × 103 7.63 × 10−1 | 1.90 × 103 2.13 | 1.90 × 103 1.22 |
| F5 | AV SD | 2.29 × 105 1.97 × 105 | 8.44 × 104 1.15 × 105 | 8.88 × 103 5.84 × 103 | 2.37 × 103 4.41 × 102 | 2.22 × 105 1.82 × 105 | 2.33 × 103 3.76 × 102 |
| F6 | AV SD | 1.64 × 103 1.89 × 101 | 1.60 × 103 3.02 × 10−1 | 1.60 × 103 2.52 × 10−1 | 1.60 × 103 3.39 × 10−1 | 1.60 × 103 3.70 | 1.60 × 103 2.15 × 10−1 |
| F7 | AV SD | 1.12 × 104 4.97 × 103 | 2.71 × 104 2.43 × 104 | 7.17 × 103 6.11 × 103 | 2.59 × 103 8.38 × 102 | 1.60 × 104 1.14 × 104 | 2.41 × 103 2.53 × 102 |
| F8 | AV SD | 2.30 × 103 1.31 × 10−1 | 2.32 × 103 9.67 | 2.31 × 103 7.60 | 2.31 × 103 4.65 | 2.53 × 103 4.79 × 102 | 2.30 × 103 1.17 |
| F9 | AV SD | 2.66 × 103 1.08 × 102 | 2.74 × 103 7.70 × 101 | 2.74 × 103 5.38 × 101 | 2.75 × 103 1.08 × 101 | 2.77 × 103 1.13 × 101 | 2.65 × 103 1.23 × 102 |
| F10 | AV SD | 2.94 × 103 1.04 × 101 | 2.94 × 103 2.08 × 101 | 2.94 × 103 1.41 × 101 | 2.93 × 103 2.23 × 101 | 2.94 × 103 2.99 × 101 | 2.93 × 103 2.33 × 101 |
| Friedman mean rank | 3.1 3 | 4.9 5 | 3.5 4 | 3 2 | 5.2 5 | 1.3 1 | |
| Competing Optimizer | Criterion | Better | Similar | Worse | p-Value |
|---|---|---|---|---|---|
| MHGS vs. GSA | Average | 7 | 3 | - | 0.020 |
| MHGS vs. WOA | Average | 10 | - | - | 0.002 |
| MHGS vs. GWO | Average | 8 | 2 | - | 0.002 |
| MHGS vs. RUN | Average | 7 | 3 | - | 0.004 |
| MHGS vs. HGS | Average | 8 | 2 | - | 0.002 |
| Algorithm | Optimal Place | Optimal Capacity (kW/kVar) | pf | PLoss (kW) | V.D (pu) | VSI−1 (pu) | VSI (pu) | Loss Reduction |
|---|---|---|---|---|---|---|---|---|
| GSA | 28 | 1043.18/735.64 | 0.817 | 37.7552 | 0.0141 | 1.1813 | 0.8465 | 82.11% |
| 24 | 1029.15/772.82 | 0.799 | ||||||
| 7 | 655.412/499.32 | 0.795 | ||||||
| WOA | 25 | 358.162/227.21 | 0.844 | 19.4532 | 0.0009 | 1.0413 | 0.9604 | 90.78% |
| 12 | 1072.48/571.59 | 0.882 | ||||||
| 30 | 1001.74/815.77 | 0.775 | ||||||
| GWO | 14 | 665.332/381.27 | 0.868 | 12.7826 | 0.0012 | 1.0419 | 0.9598 | 93.94% |
| 30 | 1077.27/999.16 | 0.733 | ||||||
| 24 | 835.076/526.49 | 0.846 | ||||||
| RUN | 30 | 1039.47/1039.1 | 0.707 | 12.3773 | 0.0008 | 1.0386 | 0.9628 | 94.13% |
| 15 | 721.328/315.05 | 0.916 | ||||||
| 24 | 1048.76/542.92 | 0.888 | ||||||
| HGS | 13 | 847.683/146.75 | 0.985 | 22.1601 | 0.0022 | 1.0574 | 0.9457 | 89.49% |
| 32 | 778.009/1023.3 | 0.605 | ||||||
| 24 | 967.489/892.82 | 0.735 | ||||||
| SFSA [38] | 13 | 792.7/374.7 | 0.904 | 11.762 | 0.000619 | 1.0319 | 0.9691 | 36.38% |
| 24 | 1030.0/523.2 | 0.892 | ||||||
| 30 | 1042.2/1015.2 | 0.716 | ||||||
| mHGS | 14 | 747.608/347.58 | 0.907 | 11.6300 | 0.0006 | 1.0343 | 0.9668 | 94.49% |
| 30 | 1050.82/1019.4 | 0.718 | ||||||
| 24 | 1081.29/519.76 | 0.901 |
| GSA | WOA | GWO | RUN | HGS | mHGS | |
|---|---|---|---|---|---|---|
| Best | 37.755 | 19.453 | 12.783 | 12.377 | 22.160 | 11.630 |
| Worst | 68.894 | 39.685 | 23.662 | 47.931 | 39.059 | 28.954 |
| Mean | 50.815 | 29.070 | 18.571 | 21.198 | 28.588 | 15.819 |
| Median | 50.507 | 28.014 | 19.528 | 19.451 | 28.798 | 13.593 |
| Variance | 132.16 | 31.741 | 8.6936 | 95.751 | 23.017 | 31.310 |
| Stand. Dev. | 11.496 | 5.6339 | 2.9485 | 9.7852 | 4.7976 | 5.5956 |
| Consumed time (s) | 398.92 | 276.91 | 347.031 | 407.725 | 121.582 | 125.232 |
| Algorithm | Optimal Place | Optimal Capacity (kW/kVar) | pf | PLoss (kW) | V.D (pu) | VSI−1 (pu) | VSI (pu) | Loss Reduction |
|---|---|---|---|---|---|---|---|---|
| GSA | 23 | 508.37/443.33 | 0.754 | 22.6155 | 0.0027 | 1.0809 | 0.9252 | 89.95% |
| 8 | 499.89/1594.9 | 0.299 | ||||||
| 61 | 1233.1/782.03 | 0.844 | ||||||
| WOA | 61 | 1485.9/1279.3 | 0.758 | 11.8816 | 0.0014 | 1.0399 | 0.9616 | 94.72% |
| 12 | 950.96/556.66 | 0.863 | ||||||
| 38 | 1423.2/270.93 | 0.982 | ||||||
| GWO | 22 | 332.56/235.82 | 0.816 | 5.2618 | 0.0005 | 1.0355 | 0.9658 | 97.66% |
| 61 | 1500.0/1185.4 | 0.785 | ||||||
| 11 | 588.49/389.49 | 0.834 | ||||||
| RUN | 11 | 600.63/367.64 | 0.853 | 5.232 | 0.0005 | 1.0342 | 0.9669 | 97.67% |
| 20 | 356.18/237.78 | 0.832 | ||||||
| 61 | 1500.0/1195.9 | 0.782 | ||||||
| HGS | 62 | 1500.0/1039.4 | 0.822 | 8.9086 | 0.0017 | 1.0601 | 0.9433 | 96.04% |
| 12 | 516.02/388.29 | 0.799 | ||||||
| 25 | 180.24/186.39 | 0.695 | ||||||
| mHGS | 11 | 588.69/328.48 | 0.873 | 4.2291 | 0.0005 | 1.0341 | 0.9670 | 97.68% |
| 18 | 369.57/258.79 | 0.819 | ||||||
| 61 | 1499.8/1201.5 | 0.780 |
| Algorithm | Optimal Place | Optimal Capacity (kW/kVar) | Pf | PLoss (kW) | V.D (pu) | VSI−1 (pu) | VSI (pu) | Loss Reduction |
|---|---|---|---|---|---|---|---|---|
| GSA | 88 | 665.85/1267.8 | 0.465 | 665.4651 | 0.5451 | 1.9581 | 0.5107 | 48.74% |
| 101 | 2043.5/1074.8 | 0.885 | ||||||
| 112 | 2190.0/4982.0 | 0.402 | ||||||
| 32 | 2596.1/2834.6 | 0.675 | ||||||
| 69 | 1971.1/2317.2 | 0.648 | ||||||
| WOA | 101 | 2110.7/914.71 | 0.918 | 341.251 | 0.1974 | 1.3635 | 0.7334 | 73.71% |
| 112 | 4577.3/2809.9 | 0.852 | ||||||
| 75 | 3347.4/1874.1 | 0.873 | ||||||
| 61 | 1507.2/1463.1 | 0.718 | ||||||
| 66 | 1789.4/3361.3 | 0.469 | ||||||
| GWO | 68 | 709.59/244.57 | 0.945 | 207.5368 | 0.0246 | 1.1671 | 0.8568 | 84.01% |
| 77 | 1805.1/1364.5 | 0.798 | ||||||
| 100 | 2401.7/1582.1 | 0.835 | ||||||
| 43 | 1121.3/1750.8 | 0.539 | ||||||
| 114 | 3689.4/2690.9 | 0.808 | ||||||
| RUN | 100 | 2098.3/1062.9 | 0.892 | 152.6763 | 0.0075 | 1.1076 | 0.9029 | 88.24% |
| 73 | 2352.7/1999.2 | 0.762 | ||||||
| 113 | 3929.9/2932.9 | 0.801 | ||||||
| 82 | 2235.5/1670.3 | 0.801 | ||||||
| 44 | 1431.1/1199.4 | 0.766 | ||||||
| HGS | 31 | 269.10/422.89 | 0.537 | 348.3066 | 0.0095 | 1.0792 | 0.9266 | 73.17% |
| 93 | 2824.0/1988.7 | 0.818 | ||||||
| 74 | 1678.5/2597.2 | 0.543 | ||||||
| 47 | 2072.1/153.26 | 0.997 | ||||||
| 114 | 2940.5/3876.2 | 0.604 | ||||||
| mHGS | 43 | 1554.5/1380.9 | 0.748 | 145.489 | 0.0159 | 1.1425 | 0.8753 | 88.79% |
| 94 | 1544.9/860.64 | 0.874 | ||||||
| 114 | 3302.2/2846.33 | 0.757 | ||||||
| 75 | 2641.2/1426.38 | 0.879 | ||||||
| 81 | 3209.0/3288.00 | 0.698 |
Disclaimer/Publisher’s Note: The statements, opinions and data contained in all publications are solely those of the individual author(s) and contributor(s) and not of MDPI and/or the editor(s). MDPI and/or the editor(s) disclaim responsibility for any injury to people or property resulting from any ideas, methods, instructions or products referred to in the content. |
© 2023 by the authors. Licensee MDPI, Basel, Switzerland. This article is an open access article distributed under the terms and conditions of the Creative Commons Attribution (CC BY) license (https://creativecommons.org/licenses/by/4.0/).
Share and Cite
Nassef, A.M.; Houssein, E.H.; Rezk, H.; Fathy, A. Optimal Allocation of Biomass Distributed Generators Using Modified Hunger Games Search to Reduce CO2 Emissions. J. Mar. Sci. Eng. 2023, 11, 308. https://doi.org/10.3390/jmse11020308
Nassef AM, Houssein EH, Rezk H, Fathy A. Optimal Allocation of Biomass Distributed Generators Using Modified Hunger Games Search to Reduce CO2 Emissions. Journal of Marine Science and Engineering. 2023; 11(2):308. https://doi.org/10.3390/jmse11020308
Chicago/Turabian StyleNassef, Ahmed M., Essam H. Houssein, Hegazy Rezk, and Ahmed Fathy. 2023. "Optimal Allocation of Biomass Distributed Generators Using Modified Hunger Games Search to Reduce CO2 Emissions" Journal of Marine Science and Engineering 11, no. 2: 308. https://doi.org/10.3390/jmse11020308
APA StyleNassef, A. M., Houssein, E. H., Rezk, H., & Fathy, A. (2023). Optimal Allocation of Biomass Distributed Generators Using Modified Hunger Games Search to Reduce CO2 Emissions. Journal of Marine Science and Engineering, 11(2), 308. https://doi.org/10.3390/jmse11020308
