Study on the Coupling Coordination Relationship Between Rural Tourism and Agricultural Green Development Level: A Case Study of Jiangxi Province
Abstract
1. Introduction
2. Research Methodology and Data Sources
2.1. Study Area
2.2. Data Sources and Processing
2.3. Determination of Indicator Weights
2.4. Calculation of Rural Tourism and Agricultural Green Development Levels
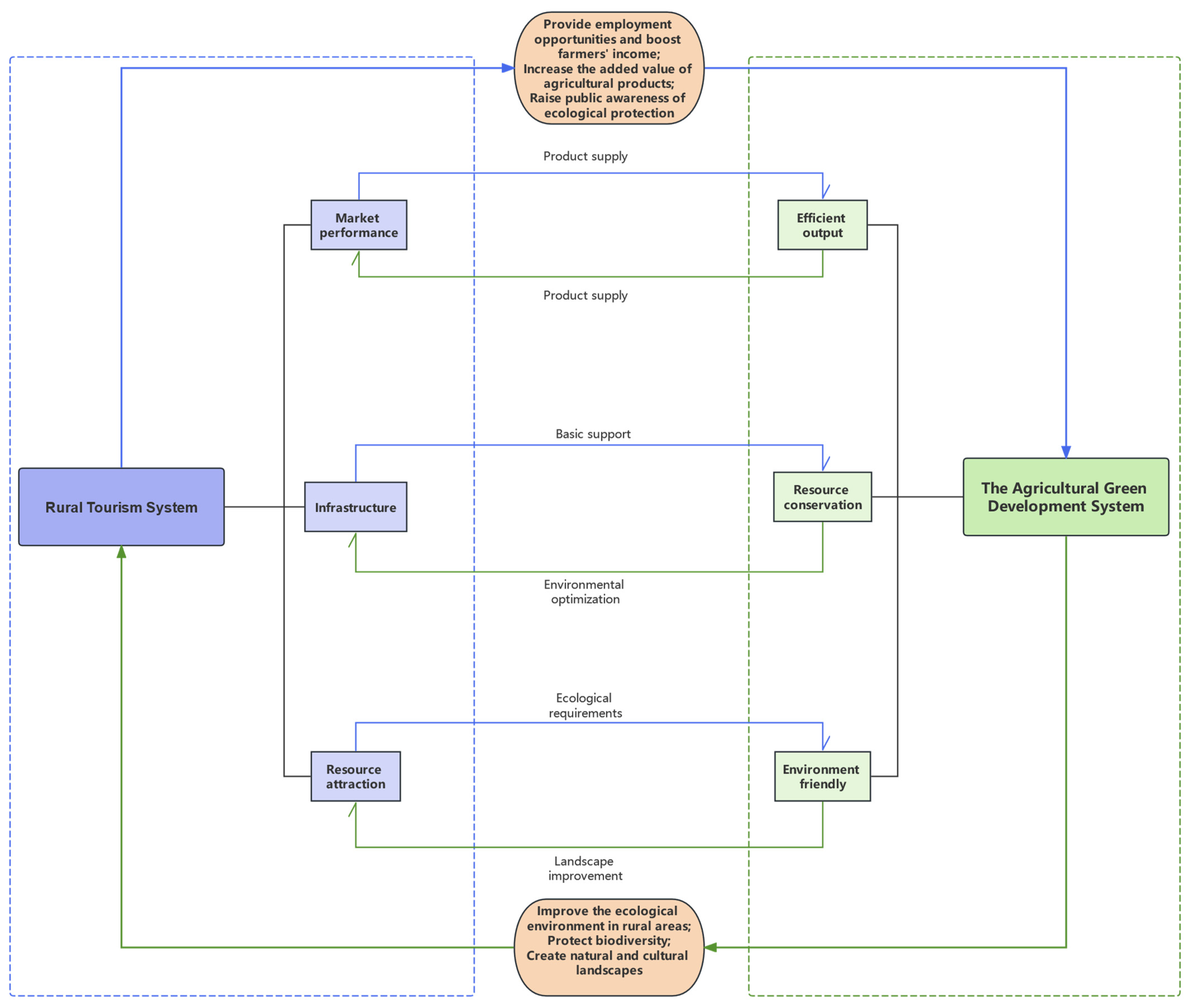
2.5. Construction of Coupling Coordination Degree Model
2.5.1. Conceptual Foundations
2.5.2. Coupling Coordination Degree Calculation
2.6. Spatial Autocorrelation Analysis
2.6.1. Global Spatial Autocorrelation Analysis
2.6.2. Local Spatial Autocorrelation Analysis
3. Evaluation Index System and Index Weights
3.1. Rural Tourism Development Evaluation Indicator System
- (1)
- Tourism revenue: As a core metric for evaluating destination development, tourism revenue serves as a vital indicator of economic vitality and market competitiveness in the tourism industry. Closely associated with resource development, service quality, and marketing effectiveness, it comprehensively reflects the economic performance of tourism activities [29,30].
- (2)
- Visitor numbers: Increased visitation enhances destination visibility, with popular rural attractions driving local governments to augment infrastructure investments in transportation, catering, and accommodation to meet tourist demands [31].
- (3)
- Tourism spatial density: This metric quantifies tourism activity intensity per unit area by integrating resource distribution with visitor flows, enabling evaluation of resource utilization efficiency and spatial allocation rationality [32].
- (4)
- Accommodation enterprises: The quantity of lodging businesses indicates reception capacity, with thriving homestays and agritourism facilities in hotspot areas diversifying accommodation options and enhancing destination appeal [33].
- (5)
- Star-rated hotels: The presence of classified hotels signifies service quality tiers, where establishments meeting standardized rating criteria cater to premium markets while elevating destination image [34].
- (6)
- (7)
- Hospitality employment: Workforce size in accommodation and catering sectors demonstrates labor inputs and job creation capacity, with ecosystem-based tourism evaluation requiring precise economic impact assessment [37].
- (8)
- Key rural tourism villages: The concentration of designated villages highlights resource agglomeration and quality advantages, where higher densities signal market competitiveness through diversified rural experiences [38].
- (9)
- A-graded attractions: Quantifying quality-certified sites, this indicator reflects development standards encompassing landscape quality, facilities, environmental management, and visitor satisfaction, with 5A sites representing premium destinations [39].
- (10)
- Protected heritage sites: The inventory of officially recognized cultural relics demonstrates historical legacy and heritage resource abundance, acknowledging cultural assets as fundamental societal components [40].
- (11)
- Nature reserve ratio: This proportion indicates ecological conservation intensity and resource advantages, with protected areas globally recognized as premier tourism destinations [41].
- (12)
- Forest coverage rate: As a prime ecological quality indicator, forest-based tourism demonstrates enhanced positive impacts on livelihoods, biodiversity conservation, and nature preservation [42].
3.2. Agricultural Green Development Evaluation Indicator System
- (1)
- Proportion of effectively irrigated area: Improving agricultural water-use efficiency constitutes a pivotal approach to water conservation in China [43]. This indicator reflects the fundamental safeguard level of agricultural water resource utilization.
- (2)
- Irrigation water consumption per unit farmland area: Water serves as the source of life and a vital factor for social and economic development [44]. Although China’s total water resources are abundant, its per capita availability reaches only one-third of the world average [45]. This indicator constitutes a critical metric for assessing agricultural irrigation water-use efficiency.
- (3)
- Fertilizer application rate per unit area: Excessive application of chemical fertilizers and pesticides elevates nutrient and toxin levels in both groundwater and surface water, consequently increasing public health expenditures and water purification costs while diminishing fishery productivity and recreational value [46].
- (4)
- Pesticide application rate per unit area: The use of pesticides exerts consistent negative impacts on biodiversity, diminishes biological control potential [47], and disrupts ecological equilibrium.
- (5)
- Agricultural plastic film usage per unit area: While widely adopted in agricultural production for thermal insulation, moisture retention, and weed control, residual plastic film significantly reduces soil microbial biomass carbon/nitrogen, enzyme activity, and microbial diversity [48], leading to persistent “white pollution”.
- (6)
- Grain yield per unit area: Future trends in grain prices, food security, and cropland expansion are intrinsically linked to projected crop yields per unit area in the world’s major agricultural zones [49]. This metric directly reflects land productivity and agricultural production efficiency.
- (7)
- Agricultural output value per unit area: This indicator comprehensively evaluates the economic value creation capacity of diverse crops and agricultural activities. Higher values denote more rational industrial structures, greater added value of agricultural products [50], and more integrated supply chains. It not only manifests the economic performance of agricultural production but also demonstrates optimal resource allocation and utilization efficiency [51], representing a crucial economic dimension of agricultural green development.
- (8)
- Gross agricultural output value per laborer: This metric highlights both the productivity and value-creation capacity of agricultural labor [52]. Within agricultural green development, enhancing this output value necessitates leveraging agricultural technical training, mechanization and smart farming adoption [53], and innovative production organization models. These approaches optimize labor potential, enable efficient and sustainable agricultural operations, minimize human resource waste, and ultimately enhance sectoral competitiveness.
4. Empirical Analyses
4.1. Analysis of Development Level Evaluation Results
4.1.1. Rural Tourism Development Level
4.1.2. Agricultural Green Development Level
4.2. Analysis of Coupling Coordination Degree Results
4.2.1. Analysis of the Overall Trend
- (1)
- Initial Development Phase (2008–2012): The coupling coordination degree increased from 0.47 in 2008 to 0.53 in 2012. During this exploratory phase of rural tourism and green agricultural development, enhanced awareness of rural resource utilization prompted initial attempts to integrate these sectors in selected regions. The emergence of foundational eco-agricultural tourism initiatives and agritourism services drove synergistic development, resulting in progressive enhancement of the coupling coordination degree.
- (2)
- Rapid Growth Phase (2013–2019): The coupling coordination degree exhibited accelerated growth from 0.54 to 0.69 during this period. This acceleration was driven by substantial policy support, including governmental initiatives promoting eco-agricultural industries and enhanced rural infrastructure development. Concurrently, market demand dynamics proved pivotal—driven by rising disposable incomes, escalating eco-tourism demand stimulated intensified investments in rural tourism resource development and agricultural green transition, thereby optimizing the coupling coordination mechanism.
- (3)
- Fluctuation Adjustment Phase (2020–2022): The coupling coordination degree declined to 0.65 in 2020, primarily attributed to the disruptive impact of the COVID-19 pandemic, which severely affected rural tourism through tourist arrival reductions and substantial revenue losses. The stagnation of numerous rural tourism projects weakened the synergistic linkage between agricultural green development and tourism, thereby diminishing their coordination efficacy. A recovery to 0.70 occurred in 2021, followed by a marginal decline to 0.69 in 2022. The 2021 rebound stemmed from tourism market revitalization under normalized epidemic prevention measures, coupled with local governments’ tourism consumption stimulus policies that enhanced sectoral reintegration. The 2022 dip may reflect dual constraints: financial bottlenecks and market competition intensification during tourism recovery, compounded by technological diffusion barriers and industrial upgrading challenges in green agriculture, collectively inducing coordination volatility.
4.2.2. Regional Disparity Analysis
4.3. Spatial Correlation Analysis
4.3.1. Global Correlation Analysis
4.3.2. Local Spatial Correlation Analysis
5. Conclusions and Recommendations
5.1. Principal Conclusions
5.2. Policy Recommendations
5.2.1. Policy Optimization Framework
5.2.2. Deepening Industrial Convergence
5.2.3. Enhancing Inter-Regional Coordination
- (1)
- Enhancing high-value clusters’ developmental radiation: The Nanchang-Jiujiang-Yichun core cluster should maximize its spatial spillover effects through constructing collaborative development networks, establishing cross-regional collaboration platforms to integrate tourism routes and enable resource co-sharing mechanisms [15]. Specific interventions include establishing model rural tourism zones, jointly promoting tourism portfolios, and creating unified destination branding systems [41]. Digital governance platforms should be implemented for real-time monitoring of resource flows and coordination dynamics, employing big data analytics to optimize allocation efficiency and enhance collaborative governance performance. As the provincial capital, Nanchang must strengthen its hub functionality by upgrading integrated service capabilities. Strategic support should be directed towards developing Shangrao and Fuzhou as logistical hubs, intensifying connectivity with high-value clusters to facilitate interregional resource circulation, thereby empowering secondary nodal regions and stimulating peripheral development.
- (2)
- Overcoming developmental bottlenecks in low-value clusters: Regions including Pingxiang, Xinyu, and Yingtan confront infrastructural deficiencies and green technology gaps requiring targeted interventions. Strategic prioritization should be given to constructing high-speed rail networks and cold-chain logistics systems for agricultural products, effectively reducing spatiotemporal barriers with high-value clusters while enhancing preservation capacity and logistics efficiency [58,59]. Yingtan should establish smart agriculture demonstration zones deploying water-efficient irrigation and organic cultivation technologies to model sustainable agricultural practices. Instituting the Western Jiangxi Green Development Fund would provide tax incentives and technological subsidies to enterprises in low-value clusters, catalyzing industrial revitalization. Implementing market-based ecological compensation mechanisms would financially reward villages adopting conservation-oriented development models, incentivizing synergistic economic-ecological progress.
- (3)
- Resolving spatial mismatches: Ji’an and Fuzhou, as spatial outliers, need optimized inter-regional linkages to improve coordinated development. Ji’an should co-develop red tourism-ecoagriculture industrial chains with Ganzhou, leveraging Ganzhou’s high-coordination assets like Hakka cultural IP to create distinctive integrated products, thereby augmenting value-added potential. University-enterprise partnerships between Nanchang’s academic institutions and Ji’an’s industries should be encouraged to advance green agritech R&D and talent pipelines. Fuzhou should capitalize on its comparative advantages by collaborating with Nanchang to establish the Fuhe Ecological Corridor, cultivating water-based tourism and leisure agriculture [19]. Cross-regional coordination should mitigate drag effects from low-value adjacent areas like Yingtan and Ganzhou. Concurrently, geographical indication (GI) brands (e.g., Fuzhou White Tea, Guangchang Lotus Seeds) should be established through intensified marketing campaigns to boost product premiumization and regional competitiveness. These strategies are projected to progressively narrow regional disparities, actualizing pan-provincial high-quality synergy between rural tourism and green agricultural systems in Jiangxi.
Author Contributions
Funding
Institutional Review Board Statement
Data Availability Statement
Conflicts of Interest
References
- Intergovernmental Panel on Climate Change (IPCC) (Ed.) Climate Change 2022—Mitigation of Climate Change: Working Group III Contribution to the Sixth Assessment Report of the Intergovernmental Panel on Climate Change; Cambridge University Press: Cambridge, UK, 2023. [Google Scholar]
- Reganold, J.P.; Glover, J.D.; Andrews, P.K.; Hinman, H.R. Sustainability of Three Apple Production Systems. Nature 2001, 410, 926–930. [Google Scholar] [CrossRef]
- Springmann, M.; Clark, M.; Mason-D’Croz, D.; Wiebe, K.; Bodirsky, B.L.; Lassaletta, L.; de Vries, W.; Vermeulen, S.J.; Herrero, M.; Carlson, K.M.; et al. Options for Keeping the Food System within Environmental Limits. Nature 2018, 562, 519–525. [Google Scholar] [CrossRef]
- Lipper, L.; Thornton, P.; Campbell, B.M.; Baedeker, T.; Braimoh, A.; Bwalya, M.; Caron, P.; Cattaneo, A.; Garrity, D.; Henry, K.; et al. Climate-Smart Agriculture for Food Security. Nat. Clim. Chang. 2014, 4, 1068–1072. [Google Scholar] [CrossRef]
- Zhang, Q.; Qu, Y.; Zhan, L. Great Transition and New Pattern: Agriculture and Rural Area Green Development and Its Coordinated Relationship with Economic Growth in China. J. Environ. Manag. 2023, 344, 118563. [Google Scholar] [CrossRef] [PubMed]
- Cheng, L.; Gao, Y.; Dai, X. Spatio-Temporal Comprehensive Measurement of China’s Agricultural Green Development Level and Associated Influencing Factors. PLoS ONE 2023, 18, e0288599. [Google Scholar] [CrossRef]
- Struik, P.C.; Kuyper, T.W. Sustainable Intensification in Agriculture: The Richer Shade of Green. A Review. Agron. Sustain. Dev. 2017, 37, 39. [Google Scholar] [CrossRef]
- Wang, S. The Positive Effect of Green Agriculture Development on Environmental Optimization: Measurement and Impact Mechanism. Front. Environ. Sci. 2022, 10, 1035867. [Google Scholar] [CrossRef]
- Li, Z.; Hu, K.; Shi, Q. The Influence of Digital Village Construction on Agricultural Green Development-Based on the Mediate Role of Industrial Structure Upgrading. Front. Sustain. Food Syst. 2025, 8, 1538845. [Google Scholar] [CrossRef]
- Liu, D.; Zhu, X.; Wang, Y. China’s Agricultural Green Total Factor Productivity Based on Carbon Emission: An Analysis of Evolution Trend and Influencing Factors. J. Clean. Prod. 2021, 278, 123692. [Google Scholar] [CrossRef]
- Liu, Y.; Sun, D.; Wang, H.; Wang, X.; Yu, G.; Zhao, X. An Evaluation of China’s Agricultural Green Production: 1978–2017. J. Clean. Prod. 2020, 243, 118483. [Google Scholar] [CrossRef]
- Chen, Z.; Li, X.; Xia, X. Measurement and Spatial Convergence Analysis of China’s Agricultural Green Development Index. Environ. Sci. Pollut. Res. Int. 2021, 28, 19694–19709. [Google Scholar] [CrossRef] [PubMed]
- Li, C.; Fang, Y.; Wang, Y.; Xu, Y.; Zong, Z.; Yang, Y.; Wang, C.; Ou, Z.; Wang, M. How Can Tourism Help to Revitalize the Countryside? Content Analysis Based on the Case of Tourism Enabling Rural Revitalization. Environ. Dev. Sustain. 2024, 26, 20333–20354. [Google Scholar] [CrossRef]
- Hall, C.M. Constructing Sustainable Tourism Development: The 2030 Agenda and the Managerial Ecology of Sustainable Tourism. J. Sustain. Tour. 2019, 27, 1044–1060. [Google Scholar] [CrossRef]
- Liu, J.; Nijkamp, P.; Lin, D. Urban-Rural Imbalance and Tourism-Led Growth in China. Ann. Tour. Res. 2017, 64, 24–36. [Google Scholar] [CrossRef]
- Chu, L.; Oloo, F.; Chen, B.; Xie, M.; Blaschke, T. Assessing the Influence of Tourism-Driven Activities on Environmental Variables on Hainan Island, China. Remote Sens. 2020, 12, 2813. [Google Scholar] [CrossRef]
- Gao, J.; Wu, B. Revitalizing Traditional Villages through Rural Tourism: A Case Study of Yuanjia Village, Shaanxi Province, China. Tour. Manag. 2017, 63, 223–233. [Google Scholar] [CrossRef]
- Xu, H.; Huang, X.; Zhang, Q. Tourism Development and Local Borders in Ancient Villages in China. J. Destin. Mark. Manag. 2018, 9, 330–339. [Google Scholar] [CrossRef]
- Bürgi, M.; Verburg, P.H.; Kuemmerle, T.; Plieninger, T. Analyzing Dynamics and Values of Cultural Landscapes. Landsc. Ecol. 2017, 32, 2077–2081. [Google Scholar] [CrossRef]
- Wang, L.; Li, N.; Xie, Q. Dynamic Evolution and Obstacle Factor Analysis of Green Development in China’s Agriculture and Rural Areas Based on Entropy-Based TOPSIS Model. Heliyon 2024, 10, e27248. [Google Scholar] [CrossRef]
- Shao, J.; Zhang, L.; Cai, C. Dynamic Evolution and Spatial Spillover Effect of Agricultural Green Development on Eight Economic Regions in China. Heliyon 2024, 10, e33188. [Google Scholar] [CrossRef]
- Nurlaela, S.; Mursito, B.; Shodiq, M.F.; Hadi, P.; Rahmawati, R. Economic Empowerment of Agro Tourism. J. Asian Financ. Econ. Bus. 2021, 8, 741–748. [Google Scholar] [CrossRef]
- Pan, S.-Y.; Gao, M.; Kim, H.; Shah, K.J.; Pei, S.-L.; Chiang, P.-C. Advances and Challenges in Sustainable Tourism toward a Green Economy. Sci. Total Environ. 2018, 635, 452–469. [Google Scholar] [CrossRef]
- Khanal, A.; Khanal, A.; Basnet, F.; Joshi, S.; Giri, S. Agro-Tourism in Nepal: Assessment of Economic, Cultural, and Environmental Impact. Humanit. J. 2024, 1, e2024007. [Google Scholar] [CrossRef]
- Wang, Y.; Zhao, Z.; Xu, M.; Tan, Z.; Han, J.; Zhang, L.; Chen, S. Agriculture–Tourism Integration’s Impact on Agricultural Green Productivity in China. Agriculture 2023, 13, 1941. [Google Scholar] [CrossRef]
- Yang, B.; Li, Y.; Wang, M.; Liu, J. Nonlinear Nexus between Agricultural Tourism Integration and Agricultural Green Total Factor Productivity in China. Agriculture 2024, 14, 1386. [Google Scholar] [CrossRef]
- Jiang, G. How Does Agro-Tourism Integration Influence the Rebound Effect of China’s Agricultural Eco-Efficiency? An Economic Development Perspective. Front. Environ. Sci. 2022, 10, 921103. [Google Scholar] [CrossRef]
- Wang, J.; Zhou, F.; Xie, A.; Shi, J. Impacts of the Integral Development of Agriculture and Tourism on Agricultural Eco-Efficiency: A Case Study of Two River Basins in China. Environ. Dev. Sustain. 2024, 26, 1701–1730. [Google Scholar] [CrossRef]
- Jimura, T. The Impact of World Heritage Site Designation on Local Communities—A Case Study of Ogimachi, Shirakawa-Mura, Japan. Tour. Manag. 2011, 32, 288–296. [Google Scholar] [CrossRef]
- Nunkoo, R.; Seetanah, B.; Jaffur, Z.R.K.; Moraghen, P.G.W.; Sannassee, R.V. Tourism and Economic Growth: A Meta-Regression Analysis. J. Travel Res. 2020, 59, 404–423. [Google Scholar] [CrossRef]
- Bornhorst, T.; Brent Ritchie, J.R.; Sheehan, L. Determinants of Tourism Success for DMOs & Destinations: An Empirical Examination of Stakeholders’ Perspectives. Tour. Manag. 2010, 31, 572–589. [Google Scholar] [CrossRef]
- Dwyer, L.; Kim, C. Destination Competitiveness: Determinants and Indicators. Curr. Issues Tour. 2003, 6, 369–414. [Google Scholar] [CrossRef]
- Shen, S.; Wang, H.; Quan, Q.; Xu, J. Rurality and Rural Tourism Development in China. Tour. Manag. Perspect. 2019, 30, 98–106. [Google Scholar] [CrossRef]
- Israeli, A.A. Star Rating and Corporate Affiliation: Their Influence on Room Price and Performance of Hotels in Israel. Int. J. Hosp. Manag. 2002, 21, 405–424. [Google Scholar] [CrossRef]
- Loehr, J.; Dwipayanti, N.M.U.; Nastiti, A.; Powell, B.; Hadwen, W.; Johnson, H. Safer Destinations, Healthier Staff and Happier Tourists: Opportunities for Inclusive Water, Sanitation and Hygiene in Tourism. Tour. Manag. Perspect. 2021, 40, 100883. [Google Scholar] [CrossRef]
- Hall, C.M.; Page, S.J. The Geography of Tourism and Recreation: Environment, Place and Space, 3rd ed.; Routledge: London, UK, 2006; ISBN 978-0-203-42024-9. [Google Scholar]
- Wagner, J.E. Estimating the Economic Impacts of Tourism. Ann. Tour. Res. 1997, 24, 592–608. [Google Scholar] [CrossRef]
- Vanhove, N. Tourism as a Strategic Option for Development of Less Developed Regions. In Tourism and Leisure: Current Issues and Perspectives of Development; Pechlaner, H., Smeral, E., Eds.; Springer Fachmedien: Wiesbaden, Germany, 2015; pp. 95–113. ISBN 978-3-658-06660-4. [Google Scholar]
- Hu, H.; Lu, H. Revisiting Tourism in the Post-Pandemic Era: An Evaluation Study of China’s 5A-Class Scenic Spots. Heliyon 2024, 10, e25411. [Google Scholar] [CrossRef] [PubMed]
- Ivona, A. Sustainability of Rural Tourism and Promotion of Local Development. Sustainability 2021, 13, 8854. [Google Scholar] [CrossRef]
- Catibog-Sinha, C.; Wen, J. Sustainable Tourism Planning and Management Model for Protected Natural Areas: Xishuangbanna Biosphere Reserve, South China. Asia Pac. J. Tour. Res. 2008, 13, 145–162. [Google Scholar] [CrossRef]
- Kausar, R.; Mirza, S.N.; Akhtar, S. Effect of Forest Ecotourism on Socioeconmic Conditions of Local Community. Asian J. Agric. Rural Dev. 2015, 5, 21–29. [Google Scholar] [CrossRef]
- Yuyi, L.; Huancheng, P.; Tianyi, Y.; Hua, L.; Yibing, L.; Tianzhi, R. Evaluation of Agricultural Water Use Efficiency and Regional Irrigation Strategies in China Based on GIS. In Software Engineering and Knowledge Engineering: Theory and Practice; Wu, Y., Ed.; Springer: Berlin/Heidelberg, Germany, 2012; pp. 473–481. [Google Scholar]
- Hu, Y.; Yao, L.; Hu, Q. Evaluation of Water Resources Carrying Capacity in Jiangxi Province Based on Principal Component Analysis. J. Coast. Res. 2020, 105, 147–150. [Google Scholar] [CrossRef]
- Ju, Y.; Xing, Y.; Dong, A.; Qi, F.; Hou, M.; Zhang, W. An Analysis on Influencing Factors of Irrigation Water Effective Utilization Coefficient—A Case Study of Jiangsu Province, China. Water Supply 2022, 22, 8233–8252. [Google Scholar] [CrossRef]
- Tilman, D.; Cassman, K.G.; Matson, P.A.; Naylor, R.; Polasky, S. Agricultural Sustainability and Intensive Production Practices. Nature 2002, 418, 671–677. [Google Scholar] [CrossRef] [PubMed]
- Geiger, F.; Bengtsson, J.; Berendse, F.; Weisser, W.W.; Emmerson, M.; Morales, M.B.; Ceryngier, P.; Liira, J.; Tscharntke, T.; Winqvist, C.; et al. Persistent Negative Effects of Pesticides on Biodiversity and Biological Control Potential on European Farmland. Basic Appl. Ecol. 2010, 11, 97–105. [Google Scholar] [CrossRef]
- Wang, J.; Lv, S.; Zhang, M.; Chen, G.; Zhu, T.; Zhang, S.; Teng, Y.; Christie, P.; Luo, Y. Effects of Plastic Film Residues on Occurrence of Phthalates and Microbial Activity in Soils. Chemosphere 2016, 151, 171–177. [Google Scholar] [CrossRef]
- Lobell, D.B.; Cassman, K.G.; Field, C.B. Crop Yield Gaps: Their Importance, Magnitudes, and Causes. Annu. Rev. Environ. Resour. 2009, 34, 179–204. [Google Scholar] [CrossRef]
- Gereffi, G. International Trade and Industrial Upgrading in the Apparel Commodity Chain. J. Int. Econ. 1999, 48, 37–70. [Google Scholar] [CrossRef]
- Fan, S. Effects of Technological Change and Institutional Reform on Production Growth in Chinese Agriculture. Am. J. Agric. Econ. 1991, 73, 266–275. [Google Scholar] [CrossRef]
- Balogh, T. Transforming Traditional Agriculture. Econ. J. 1964, 74, 996–999. [Google Scholar] [CrossRef]
- Huang, J.; Rozelle, S. Technological Change: Rediscovering the Engine of Productivity Growth in China’s Rural Economy. J. Dev. Econ. 1996, 49, 337–369. [Google Scholar] [CrossRef]
- Sharpley, R.; Roberts, L. Rural Tourism—10 Years On. Int. J. Tour. Res. 2004, 6, 119–124. [Google Scholar] [CrossRef]
- Gao, S.; Huang, S.; Huang, Y. Rural Tourism Development in China. Int. J. Tour. Res. 2009, 11, 439–450. [Google Scholar] [CrossRef]
- Briedenhann, J.; Wickens, E. Tourism Routes as a Tool for the Economic Development of Rural Areas—Vibrant Hope or Impossible Dream? Tour. Manag. 2004, 25, 71–79. [Google Scholar] [CrossRef]
- Hall, C.M. Constructing Sustainable Tourism Development: The 2030 Agenda and the Managerial Ecology of Sustainable Tourism. In Activating Critical Thinking to Advance the Sustainable Development Goals in Tourism Systems; Routledge: London, UK, 2021; ISBN 978-1-003-14054-2. [Google Scholar]
- Shen, Q.; Pan, Y.; Feng, Y. The Impacts of High-Speed Railway on Environmental Sustainability: Quasi-Experimental Evidence from China. Humanit. Soc. Sci. Commun. 2023, 10, 719. [Google Scholar] [CrossRef]
- He, Z.; Chen, Z.; Feng, X. How Does High-Speed Railway Affect Green Technology Innovation? A Perspective of High-Quality Human Capital. Environ. Sci. Eur. 2023, 35, 97. [Google Scholar] [CrossRef]








| Grade | Coupling Coordination Degree Range | Classification |
|---|---|---|
| 1 | 0–0.1 | Extremely uncoordinated |
| 2 | 0.1–0.2 | Seriously uncoordinated |
| 3 | 0.2–0.3 | Moderate disorder |
| 4 | 0.3–0.4 | Mild disorder |
| 5 | 0.4–0.5 | Near disorder |
| 6 | 0.5–0.6 | Barely coordination |
| 7 | 0.6–0.7 | Primary coordination |
| 8 | 0.7–0.8 | Intermediate coordination |
| 9 | 0.8–0.9 | Good coordination |
| 10 | 0.9–1.0 | Highly coordinated |
| Target Layer | First-Level Indicator | Second-Level Indicator | Unit | Nature | Weight |
|---|---|---|---|---|---|
| Rural Tourism Development Level | Tourism Market Performance | Tourism Income | 10,000 yuan | + | 10.95% |
| Number of Tourists | person | + | 8.49% | ||
| Tourism Space Density | person/km2 | + | 12.48% | ||
| Infrastructure and Service | Number of Accommodation Enterprises | unit | + | 9.52% | |
| Number of Star-rated Hotels | unit | + | 7.07% | ||
| Per Capita Road Cleaning and Sanitation Area | m2 | + | 9.49% | ||
| Number of Employees in Accommodation and Catering Industry | person | + | 9.52% | ||
| Tourism Resource Attraction | Number of Key Rural Tourism Villages | unit | + | 8.13% | |
| Number of A-level Scenic Spots | unit | + | 9.24% | ||
| Number of Cultural Relics Protection Units | unit | + | 6.30% | ||
| Proportion of Nature Reserve Area to Jurisdictional Area | % | + | 6.69% | ||
| Forest Coverage Rate | % | + | 1.97% |
| Target Layer | First-Level Indicator | Second-Level Indicator | Unit | Nature | Weight |
|---|---|---|---|---|---|
| Agricultural Green Development Level | Resource Conservation | Proportion of Effective Irrigation Area | % | + | 5.17% |
| Amount of Water Used for Irrigation per Unit Area of Farmland | m3/ha | − | 5.78% | ||
| Environmental Friendliness | Amount of Chemical Fertilizers Used per Unit Area | kg/ha | − | 8.66% | |
| Amount of Pesticides Used per Unit Area | kg/ha | − | 10.39% | ||
| Amount of Agricultural Film Used per Unit Area | kg/ha | − | 6.11% | ||
| High-efficiency Output | Yield of Grain per Unit Area | kg/ha | + | 10.90% | |
| Agricultural Output Value per Unit Area | ten thousand CNY per hectare | + | 20.61% | ||
| Total Output Value of Agriculture, Forestry, Animal Husbandry and Fishery Created by Each Agricultural Laborer | CNY | + | 18.78% |
| Year | Moran’s I | EI | sd (I) | Z | p-Value |
|---|---|---|---|---|---|
| 2008 | 0.148 | −0.100 | 0.025 | 2.280 | 0.015 |
| 2009 | 0.173 | −0.100 | 0.022 | 2.610 | 0.007 |
| 2010 | 0.198 | −0.100 | 0.020 | 2.950 | 0.003 |
| 2011 | 0.211 | −0.100 | 0.019 | 3.100 | 0.001 |
| 2012 | 0.227 | −0.100 | 0.018 | 3.260 | 0.001 |
| 2013 | 0.241 | −0.100 | 0.017 | 3.390 | 0.000 |
| 2014 | 0.254 | −0.100 | 0.016 | 3.530 | 0.000 |
| 2015 | 0.268 | −0.100 | 0.015 | 3.680 | 0.000 |
| 2016 | 0.286 | −0.100 | 0.014 | 3.850 | 0.000 |
| 2017 | 0.298 | −0.100 | 0.013 | 3.970 | 0.000 |
| 2018 | 0.312 | −0.100 | 0.012 | 4.110 | 0.000 |
| 2019 | 0.294 | −0.100 | 0.013 | 3.920 | 0.000 |
| 2020 | 0.281 | −0.100 | 0.014 | 3.780 | 0.000 |
| 2021 | 0.305 | −0.100 | 0.013 | 4.070 | 0.000 |
| 2022 | 0.293 | −0.100 | 0.014 | 3.900 | 0.000 |
| Region | LISA Type | Moran’s I | p-Value | Spatial Association Pattern Explanation |
|---|---|---|---|---|
| Nanchang | HH | 0.447 | 0.001 | High-value core clusters exerting developmental spillover effects on Jiujiang, Yichun, and Fuzhou. |
| Jiujiang | HH | 0.408 | 0.002 | Forming a high-value synergistic belt with Nanchang and Yichun. |
| Yichun | HH | 0.381 | 0.003 | Subjected to intensive developmental spillover effects emanating from Nanchang and Jiujiang. |
| Pingxiang | LL | −0.378 | 0.008 | Low-value clusters characterized by mutually inhibitory effects among Xinyu, Ji’an, and adjacent underdeveloped areas. |
| Xinyu | LL | −0.342 | 0.010 | Low-value agglomeration exhibiting spatial spillback effects from Pingxiang and Ji’an. |
| Yingtan | LL | −0.317 | 0.015 | Low-value development enclaves maintaining tenuous spatial connectivity solely with Shangrao and Fuzhou. |
| Ji’an | LH | −0.271 | 0.032 | Exhibiting intrinsic low-value attributes while encircled by high-value clusters encompassing Ganzhou and Nanchang. |
| Fuzhou | HL | 0.305 | 0.021 | Manifesting endogenous high-value attributes while embedded within low-value peripheries comprising adjacent municipalities of Yingtan and Ganzhou. |
| Ganzhou | NS | 0.098 | 0.130 | Exhibiting statistically insignificant spatial autocorrelation. |
| Jingdezhen | NS | −0.085 | 0.215 | Exhibiting statistically insignificant spatial autocorrelation. |
| Shangrao | NS | 0.149 | 0.095 | Exhibiting statistically insignificant spatial autocorrelation. |
Disclaimer/Publisher’s Note: The statements, opinions and data contained in all publications are solely those of the individual author(s) and contributor(s) and not of MDPI and/or the editor(s). MDPI and/or the editor(s) disclaim responsibility for any injury to people or property resulting from any ideas, methods, instructions or products referred to in the content. |
© 2025 by the authors. Licensee MDPI, Basel, Switzerland. This article is an open access article distributed under the terms and conditions of the Creative Commons Attribution (CC BY) license (https://creativecommons.org/licenses/by/4.0/).
Share and Cite
Liu, F.; Wang, L.; Gao, J.; Liu, Y. Study on the Coupling Coordination Relationship Between Rural Tourism and Agricultural Green Development Level: A Case Study of Jiangxi Province. Agriculture 2025, 15, 874. https://doi.org/10.3390/agriculture15080874
Liu F, Wang L, Gao J, Liu Y. Study on the Coupling Coordination Relationship Between Rural Tourism and Agricultural Green Development Level: A Case Study of Jiangxi Province. Agriculture. 2025; 15(8):874. https://doi.org/10.3390/agriculture15080874
Chicago/Turabian StyleLiu, Fenghua, Liguo Wang, Jiangtao Gao, and Yiming Liu. 2025. "Study on the Coupling Coordination Relationship Between Rural Tourism and Agricultural Green Development Level: A Case Study of Jiangxi Province" Agriculture 15, no. 8: 874. https://doi.org/10.3390/agriculture15080874
APA StyleLiu, F., Wang, L., Gao, J., & Liu, Y. (2025). Study on the Coupling Coordination Relationship Between Rural Tourism and Agricultural Green Development Level: A Case Study of Jiangxi Province. Agriculture, 15(8), 874. https://doi.org/10.3390/agriculture15080874

