Inversion and Fine Grading of Tidal Flat Soil Salinity Based on the CIWOABP Model
Abstract
1. Introduction
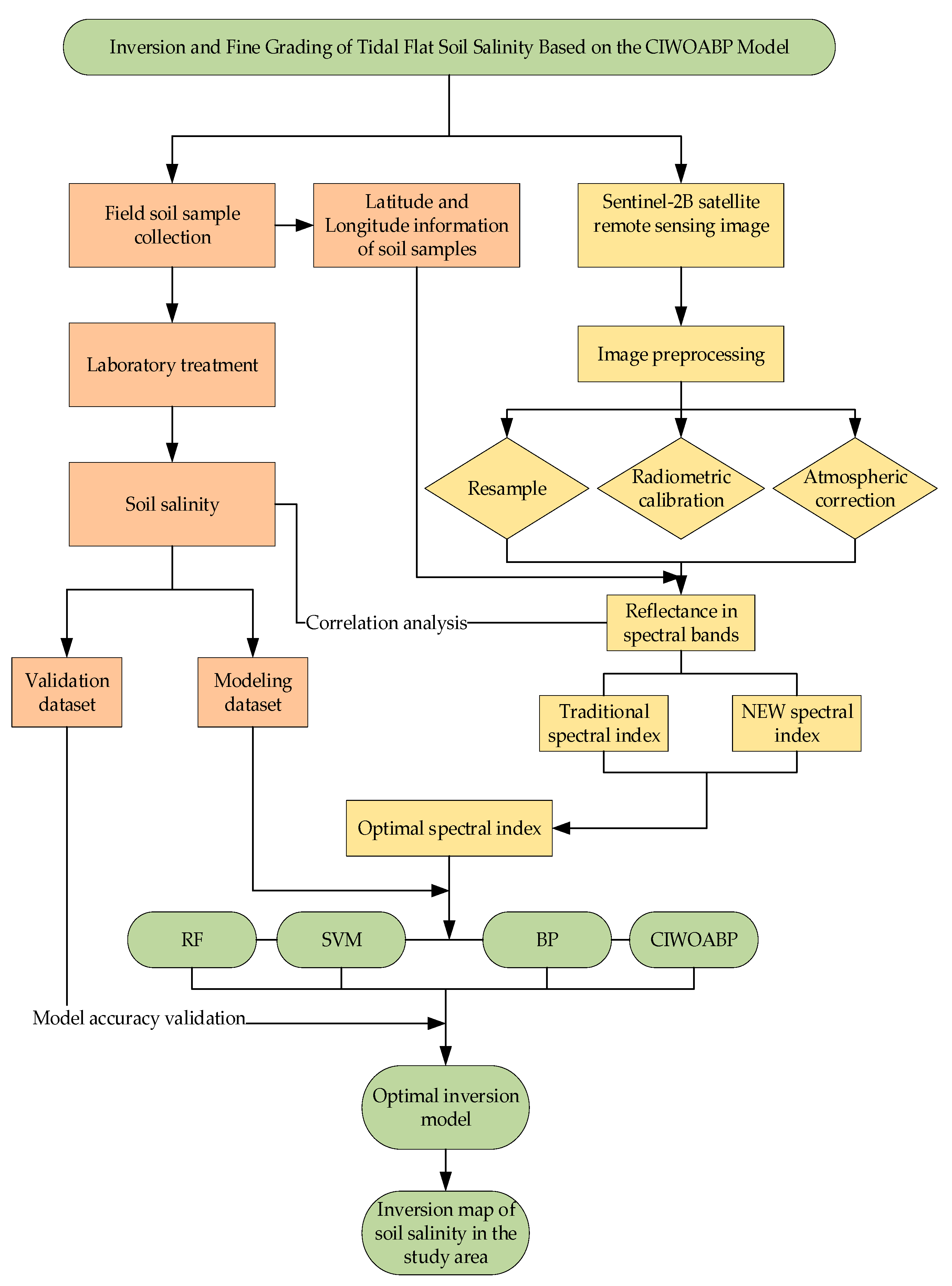
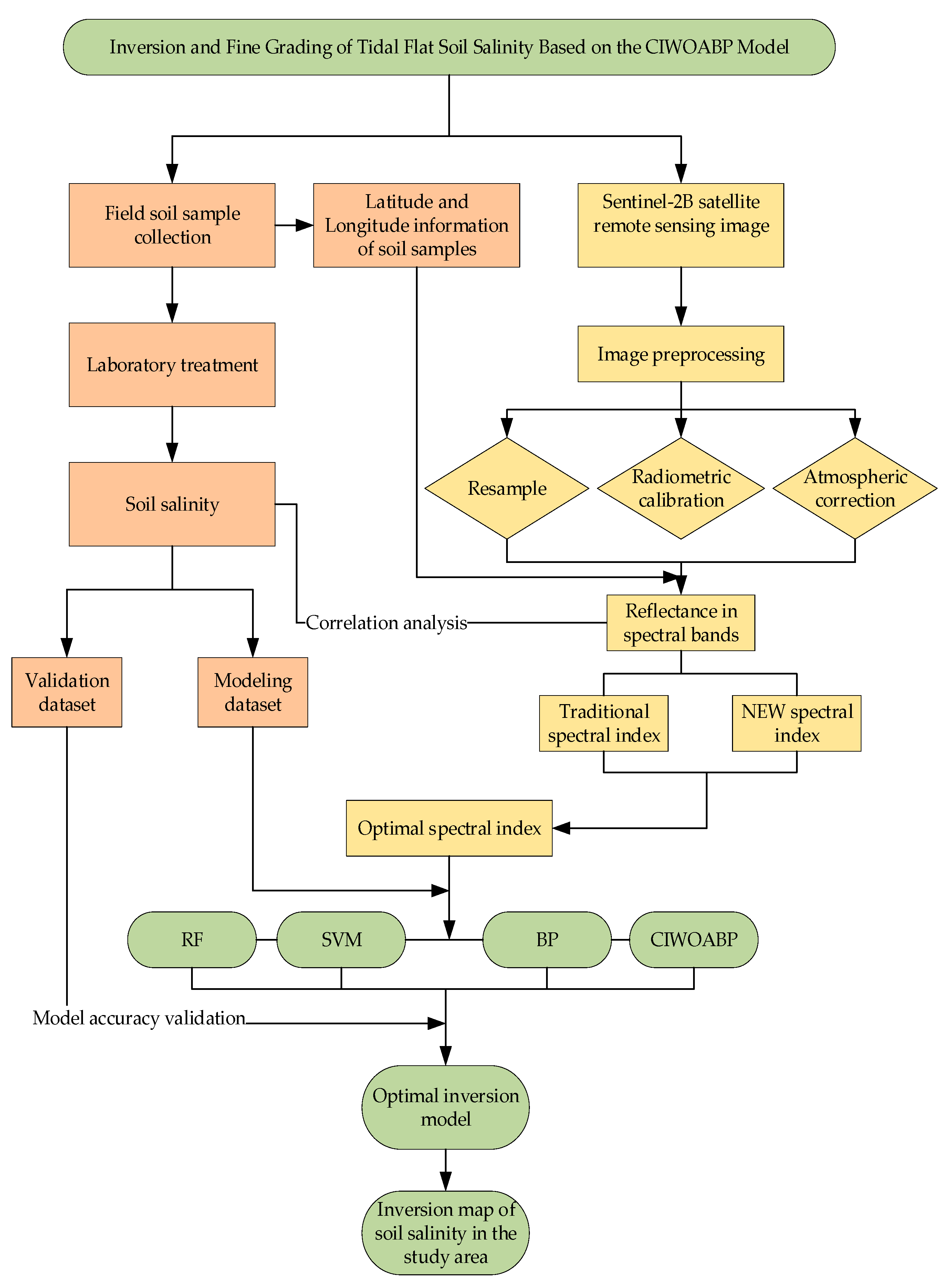
2. Materials and Methods
2.1. Study Area
2.2. Soil Data Collection and Pretreatment
2.3. Sentinel-2B Satellite Date Preprocessing
2.4. Research on the Salinity Inversion Model
3. Results and Analysis
3.1. The Correlation Between Multispectral Reflectance and Measured Soil Salt Content
3.2. Soil Salinity Prediction Model
3.3. Soil Salinity Inversion
3.4. Fine Classification of Farmland in the Study Area Combined with Local Crops
4. Discussion
5. Conclusions
Author Contributions
Funding
Institutional Review Board Statement
Data Availability Statement
Conflicts of Interest
References
- Alexakis, D.; Daliakopoulos, I.N.; Panagea, I.S.; Tsanis, I.K. Assessing soil salinity using WorldView-2 multispectral images in Timpaki, Crete, Greece. Geocarto Int. 2018, 33, 321–338. [Google Scholar] [CrossRef]
- Guo, J.; Ma, Y.; Ding, C.; Zhao, H.; Cheng, Z.; Yan, G.; You, Z. Impacts of Tidal Oscillations on Coastal Groundwater System in Reclaimed Land. J. Mar. Sci. Eng. 2023, 11, 2019. [Google Scholar] [CrossRef]
- Wang, J.; Sun, Q.; Shang, J.; Wu, F.; Dai, Q. A new approach for estimating soil salinity using a low-cost soil sensor in situ: A case study in saline regions of China’s East Coast. Remote Sens. 2020, 12, 239. [Google Scholar] [CrossRef]
- Peng, J.; Biswas, A.; Jiang, Q.; Zhao, R.; Hu, J.; Hu, B.; Shi, Z. Estimating soil salinity from remote sensing and terrain data in southern Xinjiang Province, China. Geoderma 2019, 337, 1309–1319. [Google Scholar] [CrossRef]
- Aldabaa, A.A.A.; Weindorf, D.C.; Chakraborty, S.; Sharma, A.; Li, B. Combination of proximal and remote sensing methods for rapid soil salinity quantification. Geoderma 2015, 239, 34–46. [Google Scholar] [CrossRef]
- Mohamed, S.A.; Metwaly, M.M.; Metwalli, M.R.; AbdelRahman, M.A.E.; Badreldin, N. Integrating Active and Passive Remote Sensing Data for Mapping Soil Salinity Using Machine Learning and Feature Selection Approaches in Arid Regions. Remote Sens. 2023, 15, 1751. [Google Scholar] [CrossRef]
- Wang, L.; Hu, P.; Zheng, H.; Liu, Y.; Cao, X.; Hellwich, O.; Chen, X. Integrative modeling of heterogeneous soil salinity using sparse ground samples and remote sensing images. Geoderma 2023, 430, 116321. [Google Scholar] [CrossRef]
- Jia, P.; He, W.; Hu, Y.; Liang, Y.; Liang, Y.; Xue, L. Inversion of coastal cultivated soil salt content based on multi-source spectra and environmental variables. Soil Tillage Res. 2024, 241, 106124. [Google Scholar] [CrossRef]
- Kholdorov, S.; Lakshmi, G.; Jabbarov, Z.; Yamaguchi, T.; Yamashita, M.; Samatov, N.; Katsura, K. Analysis of Irrigated Salt-Affected Soils in the Central Fergana Valley, Uzbekistan, Using Landsat 8 and Sentinel-2 Satellite Images, Laboratory Studies, and Spectral Index-Based Approaches. Eurasian Soil Sci. 2023, 56, 1178–1189. [Google Scholar] [CrossRef]
- Cui, X.; Han, W.; Zhang, H.; Cui, J.; Ma, W.; Zhang, L.; Li, G. Estimating soil salinity under sunflower cover in the Hetao Irrigation District based on unmanned aerial vehicle remote sensing. Land Degrad. Dev. 2023, 34, 84–97. [Google Scholar] [CrossRef]
- Cui, J.; Chen, X.; Han, W.; Cui, X.; Ma, W.; Li, G. Estimation of soil salt content at different depths using UAV multi-spectral remote sensing combined with machine learning algorithms. Remote Sens. 2023, 15, 5254. [Google Scholar] [CrossRef]
- Du, R.; Chen, J.; Lang, Y.; Lang, R.; Yang, X.; Wang, T.; Chen, Y. Timely monitoring of soil water-salt dynamics within cropland by hybrid spectral unmixing and machine learning models. Int. Soil Water Conserv. Res. 2024, 12, 726–740. [Google Scholar] [CrossRef]
- Sarkar, S.K.; Rudra, R.R.; Sohan, A.R.; Das, P.C.; Ekram, K.M.M.; Talukdar, S.; Islam, A.R.M.T. Coupling of machine learning and remote sensing for soil salinity mapping in coastal area of Bangladesh. Sci. Rep. 2023, 13, 17056. [Google Scholar] [CrossRef]
- Salcedo, F.P.; Cutillas, P.P.; Cabañero, J.J.A.; Vivaldi, A.G. Use of remote sensing to evaluate the effects of environmental factors on soil salinity in a semi-arid area. Sci. Total Environ. 2022, 808, 152524. [Google Scholar] [CrossRef] [PubMed]
- Dusingizimana, M.W.; Friedrich, A.M.; Kahle, B.; Rieger, S.M.; Heuss-Aßbichler, S.; Závada, P.; Zebari, M. Using ASTER Multispectral and EnMAP Hyperspectral Remote Sensing for Lithological Map of Salt Diapirs in the Zagros Mountains, Iran. In Proceedings of the EGU General Assembly 2024, Vienna, Austria, 14–19 April 2024. [Google Scholar]
- Li, Y.; Chang, C.; Wang, Z.; Zhao, G. Upscaling remote sensing inversion and dynamic monitoring of soil salinization in the Yellow River Delta, China. Ecol. Indic. 2023, 148, 110087. [Google Scholar] [CrossRef]
- Hu, S.; Meng, K.; Ma, R.; Sun, Z.; Wang, Z.; Ge, M.; Zeng, L.; Yin, L. The potential risk of soil salinization on vegetation restoration by ecological water conveyance project in Qingtu Lake Wetland, northwestern China. Land Degrad. Dev. 2024, 35, 1296–1307. [Google Scholar] [CrossRef]
- Sun, C.; Liu, Y.X.; Li, M.C.; Zhao, S.S.; Zhou, M.X. Spatiotemporal evolution of salt marsh and influential analysis of reclamation of Jiangsu middle coast in recent 25 years. J. Nat. Resour. 2015, 30, 1486–1498. [Google Scholar] [CrossRef]
- Chen, F.; Hu, H.; Pan, D.; Wang, J.; Zhang, H.; Pan, Z. Distribution characteristics of rainfall erosivity in Jiangsu coastal areas. Agronomy 2023, 13, 1829. [Google Scholar] [CrossRef]
- Zhang, Y.; Xiao, X.; Sun, Z.; Lei, B.; Li, M.; Guo, X.; Xing, C. Salt dynamic changes between seawater and phreatic brine in muddy tidal flats under tidal influence. J. Hydrol. 2024, 634, 131044. [Google Scholar] [CrossRef]
- Jia, Y.; Wu, J.; Cheng, M.; Xia, X. Global Transfer of Salinization on Irrigated Land: Complex Network and Endogenous Structure. SSRN Electron. J. 2022, 336, 117592. [Google Scholar] [CrossRef]
- Yang, N.; Cui, W.X.; Zhang, Z.T.; Zhang, J.R.; Chen, J.; Du, R.; Zhou, Y. Soil salinity inversion at different depths using improved spectral index with UAV multispectral remote sensing. Trans. Chin. Soc. Agric. Eng. 2020, 36, 13–21. [Google Scholar] [CrossRef]
- Brady, N.C.; Weil, R.R. The Nature and Properties of Soils; Prentice Hall: Upper Saddle River, NJ, USA, 2008. [Google Scholar]
- Blum, F.M.S.; Möhlhenrich, S.C.; Raith, S.; Pankert, T.; Peters, F.; Wolf, M.; Modabber, A. Clinical Oral Investigations. Evaluation of an artificial intelligence-based algorithm for automated localization of craniofacial landmarks. Clin. Oral Investig. 2023, 27, 2255–2265. [Google Scholar] [CrossRef] [PubMed]
- Ahmad, S.; Kalra, A.; Stephen, H. Estimating soil moisture using remote sensing data: A machine learning approach. Adv. Water Resour. 2010, 33, 69–80. [Google Scholar] [CrossRef]
- Pham, T.D.; Yokoya, N.; Nguyen, T.T.T.; Le, N.N.; Ha, N.T.; Xia, J.; Pham, T.D. Improvement of mangrove soil carbon stocks estimation in North Vietnam using Sentinel-2 data and machine learning approach. GISci. Remote Sens. 2021, 58, 68–87. [Google Scholar] [CrossRef]
- Yang, W.; Hu, Y.; Hu, C.; Yang, M. An agent-based simulation of deep foundation pit emergency evacuation modeling in the presence of collapse disaster. Symmetry 2018, 10, 581. [Google Scholar] [CrossRef]
- Mirjalili, S.; Lewis, A. The whale optimization algorithm. Adv. Eng. Softw. 2016, 95, 51–67. [Google Scholar] [CrossRef]
- Allbed, A.; Kumar, L.; Aldakheel, Y.Y. Assessing soil salinity using soil salinity and vegetation indices derived from IKONOS high-spatial resolution imageries: Applications in a date palm dominated region. Geoderma 2014, 230–231, 1–8. [Google Scholar] [CrossRef]
- Khan, N.M.; Rastoskuev, V.V.; Sato, Y.; Shiozawa, S. Assessment of hydrosaline land degradation by using a simple approach of remote sensing indicators. Agric. Water Manag. 2005, 77, 96–109. [Google Scholar] [CrossRef]
- Douaoui, A.E.K.; Nicolas, H.; Walter, C. Detecting salinity hazards within a semiarid context by means of combining soil and remote-sensing data. Geoderma 2006, 134, 217–230. [Google Scholar] [CrossRef]
- Abbas, A.; Khan, S. Using remote sensing techniques for appraisal of irrigated soil salinity. In Proceedings of the International Congress on Modelling and Simulation (MODSIM), Christchurch, New Zealand, 10–13 December 2007; Modelling and Simulation Society of Australia and New Zealand Inc.: Canberra, Australia, 2007; pp. 2632–2638. [Google Scholar]
- Voitik, A.; Kravchenko, V.; Pushka, O.; Kutkovetska, T.; Shchur, T.; Kocira, S. Comparison of NDVI, NDRE, MSAVI and NDSI indices for early diagnosis of crop problems. Agric. Eng. 2023, 27, 47–57. [Google Scholar] [CrossRef]
- Sirpa-Poma, J.W.; Satgé, F.; Pillco Zolá, R.; Resongles, E.; Perez-Flores, M.; Flores Colque, M.G.; Bonnet, M.P. Complementarity of Sentinel-1 and Sentinel-2 data for soil salinity monitoring to support sustainable agriculture practices in the Central Bolivian Altiplano. Sustainability 2024, 16, 6200. [Google Scholar] [CrossRef]
- Mehla, M.K.; Kumar, A.; Kumar, S.; Jhorar, R.K. Soil salinity assessment and mapping using spectral indices and geostatistical techniques-concepts and review. In Remote Sensing of Soils; Elsevier: Amsterdam, The Netherlands, 2024; pp. 429–437. [Google Scholar]
- Al-Kasoob, G.F.; Al-Sulttani, A.H.; Al-Quraishi, A.M.F.; Hussein, R.N. Monitoring drifting sand using spectral index and Landsat TM/OLI datasets in Bahr An-Najaf area, Iraq. In Natural Resources Deterioration in MENA Region: Land Degradation, Soil Erosion, and Desertification; Springer International Publishing: Cham, Switzerland, 2024; pp. 241–260. [Google Scholar] [CrossRef]
- Zhang, Y.; Li, S.; Wang, L. Development of new spectral indices for soil salinity estimation using Landsat and Sentinel-2 data. Environ. Monit. Assess. 2023, 195, 579. [Google Scholar]
- Ge, X.Y.; Ding, J.L.; Teng, D.X.; Wang, J.Z.; Huo, T.C.; Jin, X.Y.; Wang, J.J.; He, B.Z.; Han, L.J. Updated soil salinity with fine spatial resolution and high accuracy: The synergy of Sentinel-2 MSI, environmental covariates and hybrid machine learning approaches. Catena 2022, 212, 106054. [Google Scholar] [CrossRef]
- Nosetto, M.D.; Acosta, A.M.; Jayawickreme, D.H.; Ballesteros, S.I.; Jackson, R.B.; Jobbágy, E.G. Land-use, and topography shape soil and groundwater salinity in central Argentina. Agric. Water Manag. 2013, 129, 120–129. [Google Scholar] [CrossRef]
- Boudibi, S.; Sakaa, B.; Benguega, Z.; Fadlaoui, H.; Othman, T.; Bouzidi, N. Spatial prediction and modeling of soil salinity using simple cokriging, artificial neural networks, and support vector machines in El Outaya plain, Biskra, southeastern Algeria. Acta Geochim. 2021, 40, 390–408. [Google Scholar] [CrossRef]
- Zhong, W.; Zhang, D.; Sun, Y.; Wang, Q. A CatBoost-Based Model for the Intensity Detection of Tropical Cyclones over the Western North Pacific Based on Satellite Cloud Images. Remote Sens. 2023, 15, 3510. [Google Scholar] [CrossRef]
- NGatdula, N.; Blanco, A. Assessment of the vulnerability of coastal agriculture to seawater intrusion using remote sensing, GIS, and Multi-Criteria Decision Analysis. Int. J. Digit. Earth 2024, 17, 2367733. [Google Scholar] [CrossRef]
- Khudhair, D.S. Evaluating Soil Texture and Elemental Composition in Wasit Governorate, Iraq: A Remote Sensing Approach. J. Al-Muthanna Agric. Sci. 2024, 11, 1–14. [Google Scholar] [CrossRef]
- Zhang, J.; Zhang, Z.; Chen, J.; Chen, H.; Jin, J.; Han, J.; Wei, G. Estimating soil salinity with different fractional vegetation cover using remote sensing. Land Degrad. Dev. 2021, 32, 597–612. [Google Scholar] [CrossRef]









| Band | S2B | Resolution (m) | |
|---|---|---|---|
| Central Wavelength (nm) | Bandwidth (nm) | ||
| B1 | 442.3 | 45 | 60 |
| B2 (B) | 192.1 | 98 | 10 |
| B3 (G) | 559.0 | 46 | 10 |
| B4 (R) | 665.0 | 39 | 10 |
| B5 | 703.8 | 20 | 20 |
| B6 | 739.1 | 18 | 20 |
| B7 | 779.7 | 28 | 20 |
| B8 (NIR) | 833.0 | 133 | 10 |
| B8A | 864.0 | 32 | 20 |
| B9 | 943.2 | 27 | 60 |
| B10 | 1376.9 | 76 | 60 |
| B11 (SWIR1) | 1610.4 | 141 | 20 |
| B12 (SWIR2) | 2185.7 | 238 | 20 |
| Band | B | G | R | NIR | SWIR1 | SWIR2 |
|---|---|---|---|---|---|---|
| Correlation coefficient | 0.369 * | 0.408 * | 0.437 * | 0.174 | 0.511 ** | 0.396 * |
| Formulation | Correlation Coefficient | |
|---|---|---|
| SI-T | R/NIR × 100 | 0.30 |
| SI | (B × R)1/2 | 0.42 * |
| SI1 | (G × R)1/2 | 0.43 * |
| SI2 | (G2 + R2 + NIR2)1/2 | 0.37 * |
| SI3 | (G2 + R2)1/2 | 0.43 * |
| S1 | B/R | −0.11 |
| S2 | (B − R)/(B + R) | −0.11 |
| S3 | G × R/B | 0.43 * |
| ESI | ((B × R)1/2 + SWIR1)/SWIR1 | 0.11 |
| ES2 | (B − R + SWIR2)/(B + R + SWIR2) | 0.25 |
| ENDSI | (R − NIR)/(R + NIR + SWIR2) | 0.28 |
| Spectral Index | Formulation | Correlation Coefficient |
|---|---|---|
| NewSI4 | (G × SWIR1)1/2 | 0.51 * |
| NewSI5 | (R × SWIR1)1/2 | 0.50 * |
| NewSI6 | (G2 + R2 + SWIR12)1/2 | 0.52 * |
| NewSI7 | (R2 + R2 + SWIR12)1/2 | 0.52 * |
| NewSI8 | (R2 + SWIR12)1/2 | 0.52 * |
| Model | B11 | B11 + NEWSI6 | ||||||||||
|---|---|---|---|---|---|---|---|---|---|---|---|---|
| Train | Test | Train | Test | |||||||||
| R2 | RMSE | MAE | R2 | RMSE | MAE | R2 | RMSE | MAE | R2 | RMSE | MAE | |
| RF | 0.503 | 0.683 | 0.458 | 0.367 | 1.018 | 0.761 | 0.611 | 0.579 | 0.434 | 0.332 | 1.10 | 0.850 |
| SVM | 0.251 | 1.342 | 0.751 | 0.346 | 0.688 | 0.464 | 0.352 | 0.906 | 0.549 | 0.313 | 0.620 | 0.719 |
| BP | 0.308 | 0.834 | 0.550 | 0.351 | 0.977 | 0.619 | 0.666 | 0.665 | 0.522 | 0.658 | 0.437 | 0.349 |
| CIWOABP | 0.712 | 0.835 | 0.587 | 0.763 | 0.601 | 0.532 | 0.874 | 0.332 | 0.223 | 0.815 | 0.531 | 0.454 |
Disclaimer/Publisher’s Note: The statements, opinions and data contained in all publications are solely those of the individual author(s) and contributor(s) and not of MDPI and/or the editor(s). MDPI and/or the editor(s) disclaim responsibility for any injury to people or property resulting from any ideas, methods, instructions or products referred to in the content. |
© 2025 by the authors. Licensee MDPI, Basel, Switzerland. This article is an open access article distributed under the terms and conditions of the Creative Commons Attribution (CC BY) license (https://creativecommons.org/licenses/by/4.0/).
Share and Cite
Zhu, J.; Yang, S.; Li, S.; Zhou, N.; Shen, Y.; Xing, J.; Xu, L.; Hong, Z.; Yang, Y. Inversion and Fine Grading of Tidal Flat Soil Salinity Based on the CIWOABP Model. Agriculture 2025, 15, 323. https://doi.org/10.3390/agriculture15030323
Zhu J, Yang S, Li S, Zhou N, Shen Y, Xing J, Xu L, Hong Z, Yang Y. Inversion and Fine Grading of Tidal Flat Soil Salinity Based on the CIWOABP Model. Agriculture. 2025; 15(3):323. https://doi.org/10.3390/agriculture15030323
Chicago/Turabian StyleZhu, Jin, Shuowen Yang, Shuyan Li, Nan Zhou, Yi Shen, Jincheng Xing, Lixin Xu, Zhichao Hong, and Yifei Yang. 2025. "Inversion and Fine Grading of Tidal Flat Soil Salinity Based on the CIWOABP Model" Agriculture 15, no. 3: 323. https://doi.org/10.3390/agriculture15030323
APA StyleZhu, J., Yang, S., Li, S., Zhou, N., Shen, Y., Xing, J., Xu, L., Hong, Z., & Yang, Y. (2025). Inversion and Fine Grading of Tidal Flat Soil Salinity Based on the CIWOABP Model. Agriculture, 15(3), 323. https://doi.org/10.3390/agriculture15030323

