Comparative Analysis of Evapotranspiration from METRIC (Landsat 8/9), AquaCrop, and FAO-56 in a Hyper-Arid Olive Orchard, Southern Peru
Abstract
1. Introduction
2. Materials and Methods
2.1. Overview
2.2. Study Area and Irrigation Management
2.3. Data Collection and Preprocessing
2.3.1. Meteorological Conditions
2.3.2. Field Measurements and Yield Assessment
2.4. Model Framework
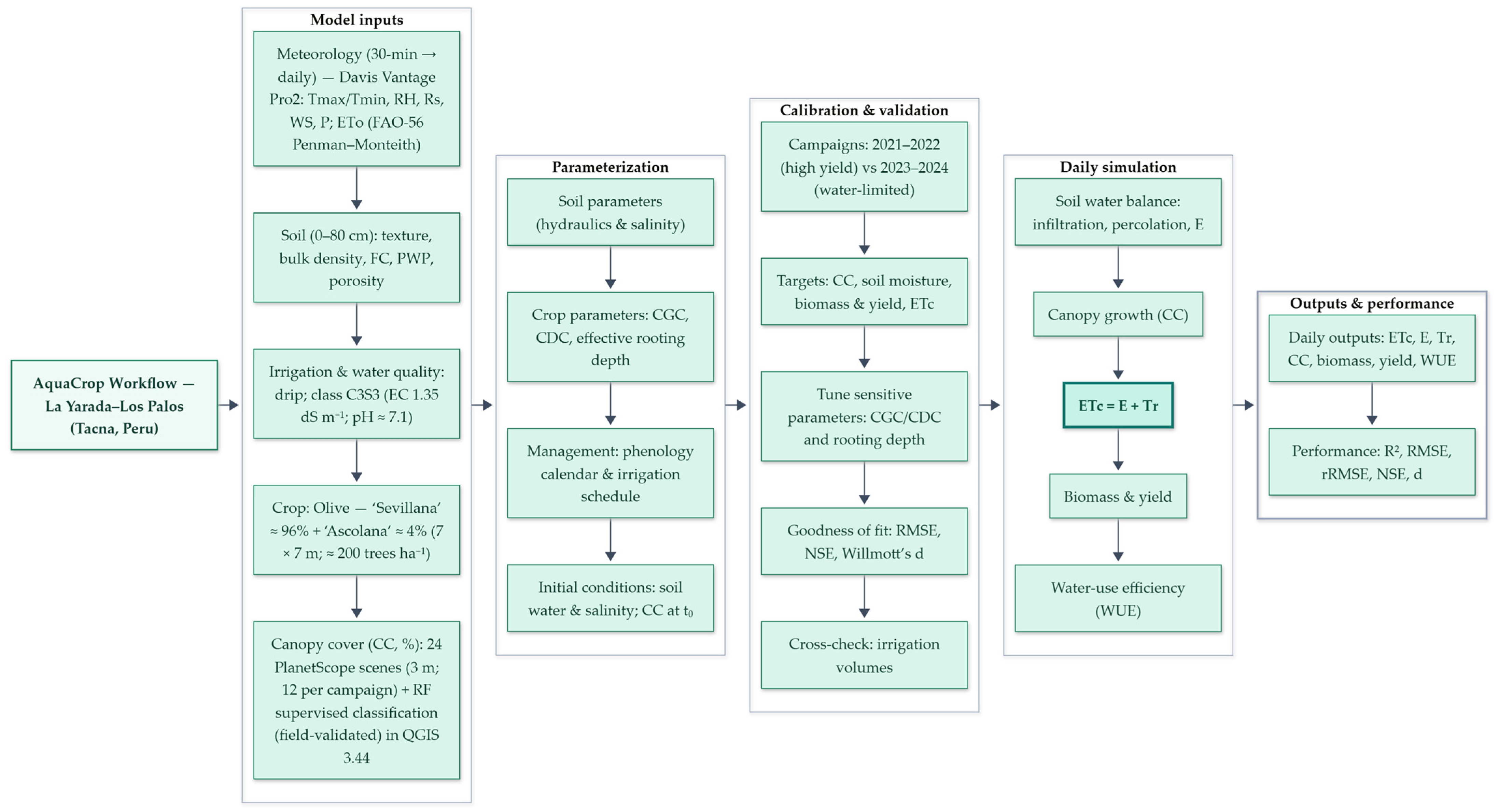
2.4.1. AquaCrop Configuration and Calibration
2.4.2. Modelo METRIC
2.4.3. Reference ETc Computation (FAO-56 Penman–Monteith)
3. Results
3.1. Calibration and Performance of AquaCrop Canopy Cover Simulations
3.2. Landsat Sampling and Temporal Scaling of METRIC-Derived Fluxes
3.3. Anchor-Pixel Diagnostics and Stability Across Dates
3.4. Spatial Patterns of Parcel-Scale ET (METRIC)
3.5. Temporal Dynamics and Method Comparison at Parcel Scale
3.6. Cross-Method Consistency (METRIC vs. AquaCrop vs. FAO)
4. Discussion
4.1. Multiscale Coherence and Phenological Control of ET
4.2. Physical Drivers of Discrepancies Across Methods
4.3. FAO-56 Performance and the Role of Canopy Structure
4.4. Residual Structure and Operational Bias
4.5. Implications for Water Management in Hyper-Arid Orchards
4.6. Limitations and Future Work
5. Conclusions
Supplementary Materials
Author Contributions
Funding
Data Availability Statement
Acknowledgments
Conflicts of Interest
Abbreviations
| ET | Evapotranspiration |
| ETc | Crop evapotranspiration |
| ETo | Reference evapotranspiration |
| ETrF | Reference evapotranspiration fraction |
| Kc | Crop coefficient |
| Rn | Net radiation |
| G | Soil heat flux |
| H | Sensible heat flux |
| LE | Latent heat flux |
| LST | Land surface temperature |
| NDVI | Normalized Difference Vegetation Index |
| LAI | Leaf Area Index |
| CC | Canopy cover |
| E/Tr | Evaporation/Transpiration |
| WUE | Water-use efficiency |
| RMSE | Root Mean Square Error |
| MAE | Mean Absolute Error |
| MBE | Mean Bias Error |
| rRMSE | Relative Root Mean Square Error |
| NSE | Nash–Sutcliffe Efficiency |
| GEE | Google Earth Engine |
| ROI | Region of Interest |
| DOY | Day of Year |
| EC | Electrical Conductivity |
| FC | Field Capacity |
| PWP | Permanent Wilting Point |
| CGC | Canopy Growth Coefficient |
| CDC | Canopy Decline Coefficient |
| OLS | Ordinary Least Squares |
| ΔT | Air temperature difference between surface and reference height |
| METRIC | Mapping Evapotranspiration at High Resolution with Internalized Calibration |
| FAO | Food and Agriculture Organization of the United Nations |
| FAO-56 | FAO Irrigation and Drainage Paper No. 56 (Penman–Monteith method) |
| AquaCrop | FAO Crop Water Productivity Model |
| OLI/TIRS | Operational Land Imager/Thermal Infrared Sensor |
| UTM | Universal Transverse Mercator |
| ECOSTRESS | ECOsystem Spaceborne Thermal Radiometer Experiment on Space Station |
| SMAP | Soil Moisture Active Passive mission |
References
- Bchir, A.; M’nassri, S.; Dhib, S.; El Amri, A.; Mulla, D. Estimating and Mapping Evapotranspiration in Olive Groves of Semi-Arid Tunisia Using Empirical Formulas and Satellite Remote Sensing. Arab. J. Geosci. 2021, 14, 2717. [Google Scholar] [CrossRef]
- Elkatoury, A.; Alazba, A.A.; Radwan, F.; Kayad, A.; Mossad, A. Evapotranspiration Estimation Assessment Using Various Satellite-Based Surface Energy Balance Models in Arid Climates. Earth Syst. Environ. 2024, 8, 1347–1369. [Google Scholar] [CrossRef]
- Allen, R.G.; Tasumi, M.; Trezza, R. Satellite-Based Energy Balance for Mapping Evapotranspiration with Internalized Calibration (METRIC)—Model. J. Irrig. Drain. Eng. 2007, 133, 380–394. [Google Scholar] [CrossRef]
- Elfarkh, J.; Simonneaux, V.; Jarlan, L.; Ezzahar, J.; Boulet, G.; Chakir, A.; Er-Raki, S. Evapotranspiration Estimates in a Traditional Irrigated Area in Semi-Arid Mediterranean. Comparison of Four Remote Sensing-Based Models. Agric. Water Manag. 2022, 270, 107728. [Google Scholar] [CrossRef]
- Alsenjar, O.; Cetin, M.; Aksu, H.; Golpinar, M.S.; Akgul, M.A. Actual Evapotranspiration Estimation Using METRIC Model and Landsat Satellite Images over an Irrigated Field in the Eastern Mediterranean Region of Turkey. Mediterr. Geosci. Rev. 2023, 5, 35–49. [Google Scholar] [CrossRef]
- Rahimi, A.; Bouasria, A.; Bounif, M.; Zaakour, F.; El Mjiri, I. Estimating Evapotranspiration Using Remote Sensing and the METRIC Energy Balance Model: Case Study of Sidi Benour Region (Morocco). In Proceedings of the 2021 Third International Sustainability and Resilience Conference: Climate Change, Sakheer, Bahrain, 15–16 November 2021; pp. 142–147. [Google Scholar] [CrossRef]
- Singh, R.P.; Paramanik, S.; Bhattacharya, B.K.; Behera, M.D. Modelling of Evapotranspiration Using Land Surface Energy Balance and Thermal Infrared Remote Sensing. Trop. Ecol. 2020, 61, 42–50. [Google Scholar] [CrossRef]
- Aguirre-García, S.D.; Aranda-Barranco, S.; Nieto, H.; Serrano-Ortiz, P.; Sánchez-Cañete, E.P.; Guerrero-Rascado, J.L. Modelling Actual Evapotranspiration Using a Two Source Energy Balance Model with Sentinel Imagery in Herbaceous-Free and Herbaceous-Cover Mediterranean Olive Orchards. Agric. Meteorol. 2021, 311, 108692. [Google Scholar] [CrossRef]
- Sara, O.; Bouchra, A.; Abdelhakim, A.; Salah, E.R.A.K.I.; Lhoussaine, B.; Frederic, J.; Abdelghani, C. Assessment of the Modified Two-Source Energy Balance (TSEB) Model for Estimating Evapotranspiration and Its Components over an Irrigated Olive Orchard in Morocco. Agric. Water Manag. 2024, 298, 108861. [Google Scholar] [CrossRef]
- Acharya, B.; Sharma, V. Comparison of Satellite Driven Surface Energy Balance Models in Estimating Crop Evapotranspiration in Semi-Arid to Arid Inter-Mountain Region. Remote Sens. 2021, 13, 1822. [Google Scholar] [CrossRef]
- Liu, N.; Liu, Q.; Liu, X.; Zhang, X.; Shao, L. Upscaling Instantaneous ET Obtained Using UAV Multispectral and Thermal Data into Daily ET with and without UAV Flights. Eur. J. Agron. 2026, 172, 127865. [Google Scholar] [CrossRef]
- Jaafar, H.; Sujud, L. High Resolution Evapotranspiration from UAV Multispectral Thermal Imagery: Validation and Comparison with EC, Landsat, and Fused S2-MODIS HSEB ET. Int. J. Appl. Earth Obs. Geoinf. 2025, 136, 104359. [Google Scholar] [CrossRef]
- Liu, M.; Lei, H.; Wang, X.; Paredes, P. High-Resolution Mapping of Evapotranspiration over Heterogeneous Cropland Affected by Soil Salinity. Agric. Water Manag. 2025, 308, 109301. [Google Scholar] [CrossRef]
- Rozanov, A.; Subedi, S.; Sharma, V.; Runck, B.C. Knowledge-Guided Machine Learning Models to Upscale Evapotranspiration in the U.S. Midwest. arXiv 2025, arXiv:2510.11505. [Google Scholar]
- López-Urrea, R.; Domínguez, A.; Pardo, J.J.; Montoya, F.; García-Vila, M.; Martínez-Romero, A. Parameterization and Comparison of the AquaCrop and MOPECO Models for a High-Yielding Barley Cultivar under Different Irrigation Levels. Agric. Water Manag. 2020, 230, 105931. [Google Scholar] [CrossRef]
- Boulange, J.; Nizamov, S.; Nurbekov, A.; Ziyatov, M.; Kamilov, B.; Nizamov, S.; Abduvasikov, A.; Khamdamova, G.; Watanabe, H. Calibration and Validation of the AquaCrop Model for Simulating Cotton Growth under a Semi-Arid Climate in Uzbekistan. Agric. Water Manag. 2025, 310, 109360. [Google Scholar] [CrossRef]
- Rahimi Jamnani, M.; Mirzaei, F.; Liaghat, A. Evaluation of Sugarcane Irrigation Using AquaCrop Model and Remote Sensing. Irrig. Drain. 2022, 71, 1034–1047. [Google Scholar] [CrossRef]
- Er-Raki, S.; Bouras, E.; Rodriguez, J.C.; Watts, C.J.; Lizarraga-Celaya, C.; Chehbouni, A. Parameterization of the AquaCrop Model for Simulating Table Grapes Growth and Water Productivity in an Arid Region of Mexico. Agric. Water Manag. 2021, 245, 106585. [Google Scholar] [CrossRef]
- Khorsand, A.; Dehghanisanij, H.; Heris, A.M.; Asgarzadeh, H.; Rezaverdinejad, V. Calibration and Evaluation of the FAO AquaCrop Model for Canola (Brassica Napus) under Full and Deficit Irrigation in a Semi-Arid Region. Appl. Water Sci. 2024, 14, 56. [Google Scholar] [CrossRef]
- Hassen, J.M.; Borana, F.R. Comparison of Three Different Approaches Used for the Determination of Wheat Evapotranspiration in Middle Awash, Werer, Ethiopia. J. Water Resour. Ocean. Sci. 2025, 14, 45–51. [Google Scholar] [CrossRef]
- Bambach, N.; Knipper, K.; McElrone, A.J.; Nocco, M.; Torres-Rua, A.; Kustas, W.; Anderson, M.; Castro, S.; Edwards, E.; Duran-Gomez, M.; et al. The Tree-Crop Remote Sensing of Evapotranspiration Experiment (T-REX): A Science-Based Path for Sustainable Water Management and Climate Resilience. Bull. Am. Meteorol. Soc. 2024, 105, E257–E284. [Google Scholar] [CrossRef]
- Machaca-Pillaca, R.; Pino-Vargas, E.; Ramos-Fernández, L.; Quille-Mamani, J.; Torres-Rua, A. Estimation of Evapotranspiration for Irrigation Purposes in Real Time of an Olive Grove from Drone Images in Arid Arcas, Case of La Yarada, Tacna, Peru. Idesia 2022, 40, 55–65. [Google Scholar] [CrossRef]
- Peddinti, S.R.; Kisekka, I. Estimation of Turbulent Fluxes over Almond Orchards Using High-Resolution Aerial Imagery with One and Two-Source Energy Balance Models. Agric. Water Manag. 2022, 269, 107671. [Google Scholar] [CrossRef]
- Quispe-Tito, D.J.; Ramos-Fernández, L.; Pino-Vargas, E.; Quille-Mamani, J.; Torres-Rua, A. Use of RPAS for Precision Evapotranspiration in Rice Fields and Water Consumption Reduction. Agron. Mesoam. 2024, 35, 56529. [Google Scholar] [CrossRef]
- Ali, M.; Haque, M.A.; Ali, M.R.; Rahman, M.A.; Jin, H.; Jang, Y.Y.; Chung, S.O. Spatial, Vertical, and Temporal Soil Water Content Variability Affected by Low-Pressure Drip Irrigation in Sandy Loam Soil: A Soil Bin Experimental Study. Agronomy 2024, 14, 2848. [Google Scholar] [CrossRef]
- Alghamdi, A.G.; Majrashi, M.A.; Ibrahim, H.M. Improving the Physical Properties and Water Retention of Sandy Soils by the Synergistic Utilization of Natural Clay Deposits and Wheat Straw. Sustainability 2023, 16, 46. [Google Scholar] [CrossRef]
- Xu, J.; Bai, W.; Li, Y.; Wang, H.; Yang, S.; Wei, Z. Modeling Rice Development and Field Water Balance Using AquaCrop Model under Drying-Wetting Cycle Condition in Eastern China. Agric. Water Manag. 2019, 213, 289–297. [Google Scholar] [CrossRef]
- Terán-Chaves, C.A.; García-Prats, A.; Polo-Murcia, S.M. Calibration and Validation of the FAO AquaCrop Water Productivity Model for Perennial Ryegrass (Lolium perenne L.). Water 2022, 14, 3933. [Google Scholar] [CrossRef]
- Ramos-Fernández, L.; Peña-Amaro, R.; Huanuqueño-Murillo, J.; Quispe-Tito, D.; Maldonado-Huarhuachi, M.; Heros-Aguilar, E.; Flores del Pino, L.; Pino-Vargas, E.; Quille-Mamani, J.; Torres-Rua, A. Water Use Efficiency in Rice Under Alternative Wetting and Drying Technique Using Energy Balance Model with UAV Information and AquaCrop in Lambayeque, Peru. Remote Sens. 2024, 16, 3882. [Google Scholar] [CrossRef]
- Rallo, L.; Barranco, D.; Díez, C.M.; Rallo, P.; Suárez, M.P.; Trapero, C.; Alfaro, F.P. Strategies for Olive (Olea europaea L.) Breeding: Cultivated Genetic Resources and Crossbreeding. Adv. Plant Breed. Strateg. Fruits 2018, 3, 535–600. [Google Scholar] [CrossRef]
- Quille-Mamani, J.A.; Ramos-Fernández, L.; Ontiveros-Capurata, R.E. Estimation of Rice Crop Evapotranspiration in Perú Based on the METRIC Algorithm and UAV Images. Rev. De. Teledetección 2021, 2021, 23–38. [Google Scholar] [CrossRef]
- Allen, R.; Irmak, A.; Trezza, R.; Hendrickx, J.M.H.; Bastiaanssen, W.; Kjaersgaard, J. Satellite-Based ET Estimation in Agriculture Using SEBAL and METRIC. Hydrol. Process 2011, 25, 4011–4027. [Google Scholar] [CrossRef]
- Suwanlertcharoen, T.; Chaturabul, T.; Supriyasilp, T.; Pongput, K. Estimation of Actual Evapotranspiration Using Satellite-Based Surface Energy Balance Derived from Landsat Imagery in Northern Thailand. Water 2023, 15, 450. [Google Scholar] [CrossRef]
- Bastiaanssen, W.G.M.; Menenti, M.; Feddes, R.A.; Holtslag, A.A.M. A Remote Sensing Surface Energy Balance Algorithm for Land (SEBAL). 1. Formulation. J. Hydrol. 1998, 212–213, 198–212. [Google Scholar] [CrossRef]
- Paço, T.A.; Pôças, I.; Cunha, M.; Silvestre, J.C.; Santos, F.L.; Paredes, P.; Pereira, L.S. Evapotranspiration and Crop Coefficients for a Super Intensive Olive Orchard. An Application of SIMDualKc and METRIC Models Using Ground and Satellite Observations. J. Hydrol. 2014, 519, 2067–2080. [Google Scholar] [CrossRef]
- Elfarkh, J.; Johansen, K.; El Hajj, M.M.; Almashharawi, S.K.; McCabe, M.F. Evapotranspiration, Gross Primary Productivity and Water Use Efficiency over a High-Density Olive Orchard Using Ground and Satellite Based Data. Agric. Water Manag. 2023, 287, 108423. [Google Scholar] [CrossRef]
- Ortega-Salazar, S.; Ortega-Farías, S.; Kilic, A.; Allen, R. Performance of the METRIC Model for Mapping Energy Balance Components and Actual Evapotranspiration over a Superintensive Drip-Irrigated Olive Orchard. Agric. Water Manag. 2021, 251, 106861. [Google Scholar] [CrossRef]
- Eliades, M.; Bruggeman, A.; Djuma, H.; Christofi, C.; Kuells, C. Quantifying Evapotranspiration and Drainage Losses in a Semi-Arid Nectarine (Prunus Persica Var. Nucipersica) Field with a Dynamic Crop Coefficient (Kc) Derived from Leaf Area Index Measurements. Water 2022, 14, 734. [Google Scholar] [CrossRef]
- Ippolito, M.; De Caro, D.; Capodici, F.; Ciraolo, G. Distributed FAO56 Agro-Hydrological Model for Irrigation Scheduling in Olives Orchards. In Proceedings of the 2023 IEEE International Workshop on Metrology for Agriculture and Forestry (MetroAgriFor), Pisa, Italy, 6–8 November 2023; pp. 137–142. [Google Scholar] [CrossRef]
- Amazirh, A.; Er-Raki, S.; Ojha, N.; Bouras, E.h.; Rivalland, V.; Merlin, O.; Chehbouni, A. Assimilation of SMAP Disaggregated Soil Moisture and Landsat Land Surface Temperature to Improve FAO-56 Estimates of ET in Semi-Arid Regions. Agric. Water Manag. 2022, 260, 107290. [Google Scholar] [CrossRef]














| Sensor | Date (mm-dd-yyyy) | DOY | Overpass (UTC-5) | Path/Row | Product ID | Cloud % (ROI) |
|---|---|---|---|---|---|---|
| Landsat 8 | 11/26/2021 | 330 | 9:42:24 | 002/073 | LC08_L2SP_002073_20211126 | 0 |
| Landsat 9 | 12/04/2021 | 338 | 9:42:27 | 002/073 | LC09_L2SP_002073_20211204 | 0 |
| Landsat 8 | 03/2/2022 | 61 | 9:42:03 | 002/073 | LC08_L2SP_002073_20220302 | 0 |
| Landsat 8 | 03/18/2022 | 77 | 9:41:56 | 002/073 | LC08_L2SP_002073_20220318 | 0 |
| Landsat 8 | 04/03/2022 | 93 | 9:41:47 | 002/073 | LC08_L2SP_002073_20220403 | 0 |
| Landsat 8 | 04/19/2022 | 109 | 9:41:52 | 002/073 | LC08_L2SP_002073_20220419 | 0 |
| Landsat 9 | 04/27/2022 | 117 | 9:41:47 | 002/073 | LC09_L2SP_002073_20220427 | 0 |
| Landsat 8 | 05/05/2022 | 125 | 9:41:53 | 002/073 | LC08_L2SP_002073_20220505 | 0 |
| Landsat 8 | 10/15/2023 | 288 | 9:42:12 | 002/073 | LC08_L2SP_002073_20231015 | 0 |
| Landsat 9 | 01/11/2024 | 11 | 9:42:19 | 002/073 | LC09_L2SP_002073_20240111 | 0 |
| Landsat 9 | 01/27/2024 | 27 | 9:42:17 | 002/073 | LC09_L2SP_002073_20240127 | 0 |
| Landsat 8 | 02/04/2024 | 35 | 9:42:08 | 002/073 | LC08_L2SP_002073_20240204 | 0 |
| Landsat 8 | 02/20/2024 | 51 | 9:42:06 | 002/073 | LC08_L2SP_002073_20240220 | 0 |
| Landsat 9 | 03/15/2024 | 75 | 9:42:12 | 002/073 | LC09_L2SP_002073_20240315 | 0 |
| Landsat 9 | 04/16/2024 | 107 | 9:41:54 | 002/073 | LC09_L2SP_002073_20240416 | 0 |
| Landsat 8 | 04/24/2024 | 115 | 9:41:29 | 002/073 | LC08_L2SP_002073_20240424 | 0 |
| Acquisition Date (mm-dd-yyyy) | NDVI | LAI | Albedo | Rn (W m−2) | G (W m−2) | H (W m−2) | LE (W m−2) | ETMETRIC (mm d−1) |
|---|---|---|---|---|---|---|---|---|
| 11/26/2021 | 0.36 ± 0.06 | 0.86 ± 0.13 | 0.24 ± 0.01 | 558.69 ± 18.76 | 121.51 ± 3.73 | 338.02 ± 32.13 | 99.31 ± 46.02 | 3.56 ± 1.65 |
| 12/4/2021 | 0.36 ± 0.06 | 0.86 ± 0.12 | 0.23 ± 0.01 | 592.96 ± 18.51 | 101.42 ± 3.34 | 391.25 ± 26.64 | 99.91 ± 39.24 | 3.56 ± 1.40 |
| 3/2/2022 | 0.35 ± 0.05 | 0.83 ± 0.12 | 0.21 ± 0.01 | 541.69 ± 20.26 | 94.31 ± 3.70 | 348.28 ± 25.32 | 99.35 ± 38.53 | 3.54 ± 1.37 |
| 3/18/2022 | 0.36 ± 0.06 | 0.86 ± 0.12 | 0.21 ± 0.02 | 500.11 ± 21.00 | 95.67 ± 3.96 | 310.44 ± 36.33 | 93.87 ± 50.54 | 3.36 ± 1.81 |
| 4/3/2022 | 0.36 ± 0.06 | 0.86 ± 0.12 | 0.21 ± 0.02 | 476.73 ± 21.99 | 92.07 ± 4.25 | 294.29 ± 29.00 | 90.51 ± 43.64 | 3.24 ± 1.56 |
| 4/19/2022 | 0.38 ± 0.06 | 0.89 ± 0.13 | 0.20 ± 0.02 | 449.86 ± 22.82 | 83.70 ± 4.42 | 288.95 ± 35.36 | 77.32 ± 49.07 | 2.76 ± 1.75 |
| 4/27/2022 | 0.38 ± 0.06 | 0.89 ± 0.13 | 0.19 ± 0.02 | 470.68 ± 23.78 | 58.45 ± 3.33 | 332.49 ± 25.43 | 79.76 ± 39.06 | 2.82 ± 1.38 |
| 5/5/2022 | 0.39 ± 0.06 | 0.91 ± 0.14 | 0.19 ± 0.02 | 418.98 ± 23.65 | 74.06 ± 4.37 | 281.85 ± 29.47 | 63.47 ± 44.82 | 2.27 ± 1.60 |
| 10/15/2023 | 0.37 ± 0.06 | 0.87 ± 0.13 | 0.22 ± 0.01 | 547.32 ± 19.95 | 116.87 ± 4.09 | 354.25 ± 29.85 | 76.89 ± 47.65 | 2.76 ± 1.71 |
| 1/11/2024 | 0.37 ± 0.06 | 0.87 ± 0.13 | 0.22 ± 0.01 | 584.66 ± 20.56 | 91.37 ± 3.29 | 373.82 ± 35.51 | 119.75 ± 49.48 | 4.25 ± 1.76 |
| 1/27/2024 | 0.36 ± 0.06 | 0.87 ± 0.12 | 0.21 ± 0.02 | 589.63 ± 21.29 | 83.55 ± 3.17 | 401.99 ± 43.71 | 104.46 ± 57.29 | 3.70 ± 2.03 |
| 2/4/2024 | 0.36 ± 0.06 | 0.85 ± 0.12 | 0.22 ± 0.02 | 528.48 ± 20.65 | 114.80 ± 4.00 | 298.15 ± 35.21 | 115.98 ± 50.11 | 4.17 ± 1.80 |
| 2/20/2024 | 0.37 ± 0.06 | 0.87 ± 0.12 | 0.23 ± 0.02 | 521.51 ± 20.76 | 96.95 ± 3.60 | 335.12 ± 23.27 | 89.35 ± 38.53 | 3.19 ± 1.37 |
| 3/15/2024 | 0.38 ± 0.06 | 0.89 ± 0.12 | 0.20 ± 0.02 | 548.60 ± 22.19 | 75.07 ± 3.51 | 382.44 ± 27.95 | 90.98 ± 41.88 | 3.22 ± 1.48 |
| 4/16/2024 | 0.39 ± 0.06 | 0.93 ± 0.13 | 0.19 ± 0.02 | 486.44 ± 23.41 | 67.48 ± 3.76 | 366.02 ± 9.20 | 52.81 ± 24.39 | 1.87 ± 0.86 |
| 4/24/2024 | 0.35 ± 0.05 | 0.84 ± 0.12 | 0.20 ± 0.02 | 446.55 ± 22.79 | 71.90 ± 3.91 | 314.61 ± 12.64 | 60.20 ± 28.05 | 2.14 ± 1.00 |
Disclaimer/Publisher’s Note: The statements, opinions and data contained in all publications are solely those of the individual author(s) and contributor(s) and not of MDPI and/or the editor(s). MDPI and/or the editor(s) disclaim responsibility for any injury to people or property resulting from any ideas, methods, instructions or products referred to in the content. |
© 2025 by the authors. Licensee MDPI, Basel, Switzerland. This article is an open access article distributed under the terms and conditions of the Creative Commons Attribution (CC BY) license (https://creativecommons.org/licenses/by/4.0/).
Share and Cite
Huanuqueño-Murillo, J.; Quispe-Tito, D.; Quille-Mamani, J.; Huayna-Felipe, G.; Cruz-Rodriguez, C.; Vera-Barrios, B.; Ramos-Fernández, L.; Pino-Vargas, E. Comparative Analysis of Evapotranspiration from METRIC (Landsat 8/9), AquaCrop, and FAO-56 in a Hyper-Arid Olive Orchard, Southern Peru. Agriculture 2025, 15, 2423. https://doi.org/10.3390/agriculture15232423
Huanuqueño-Murillo J, Quispe-Tito D, Quille-Mamani J, Huayna-Felipe G, Cruz-Rodriguez C, Vera-Barrios B, Ramos-Fernández L, Pino-Vargas E. Comparative Analysis of Evapotranspiration from METRIC (Landsat 8/9), AquaCrop, and FAO-56 in a Hyper-Arid Olive Orchard, Southern Peru. Agriculture. 2025; 15(23):2423. https://doi.org/10.3390/agriculture15232423
Chicago/Turabian StyleHuanuqueño-Murillo, José, David Quispe-Tito, Javier Quille-Mamani, German Huayna-Felipe, Carolina Cruz-Rodriguez, Bertha Vera-Barrios, Lia Ramos-Fernández, and Edwin Pino-Vargas. 2025. "Comparative Analysis of Evapotranspiration from METRIC (Landsat 8/9), AquaCrop, and FAO-56 in a Hyper-Arid Olive Orchard, Southern Peru" Agriculture 15, no. 23: 2423. https://doi.org/10.3390/agriculture15232423
APA StyleHuanuqueño-Murillo, J., Quispe-Tito, D., Quille-Mamani, J., Huayna-Felipe, G., Cruz-Rodriguez, C., Vera-Barrios, B., Ramos-Fernández, L., & Pino-Vargas, E. (2025). Comparative Analysis of Evapotranspiration from METRIC (Landsat 8/9), AquaCrop, and FAO-56 in a Hyper-Arid Olive Orchard, Southern Peru. Agriculture, 15(23), 2423. https://doi.org/10.3390/agriculture15232423

