Impact of Non-Agricultural Employment on Food Security in China’s Old Revolutionary Base Areas
Abstract
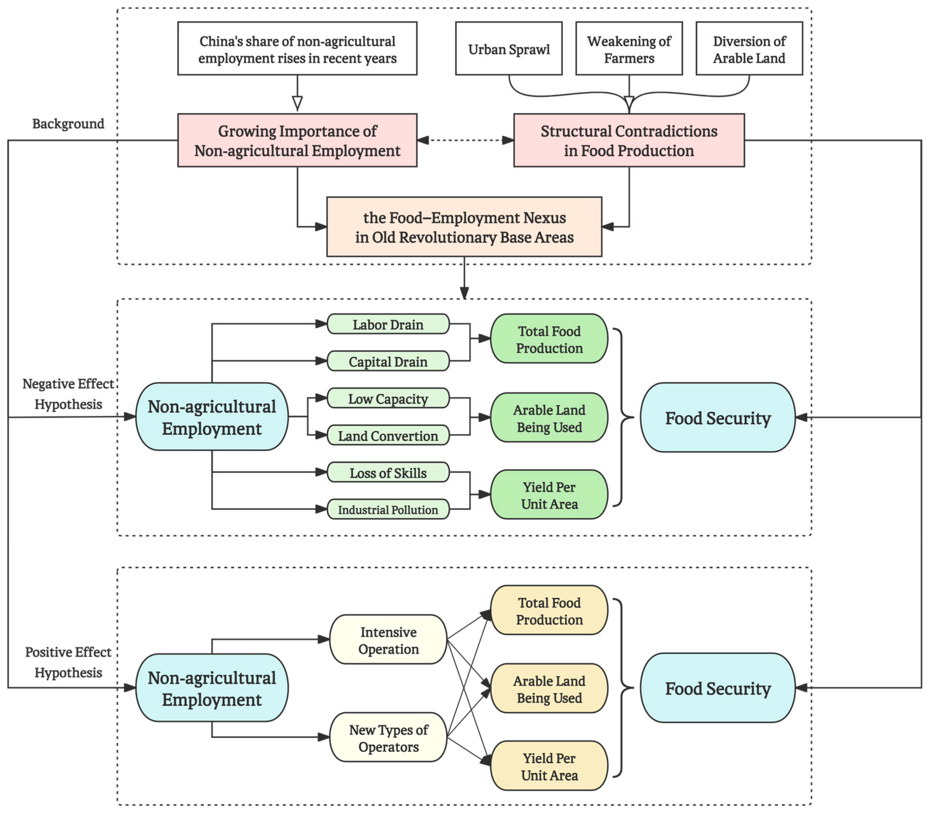
1. Introduction
2. Background and Theoretical Analysis Hypotheses
2.1. Background of China’s Old Revolutionary Base Area
2.2. Theoretical Analysis and Hypothesis
3. Methodology: Model and Data
3.1. Model Design
3.2. Variable Selection
3.2.1. Core Explanatory Variable
3.2.2. Dependent Variables
3.2.3. Control Variables
3.3. Data Sources
4. Results and Discussion
4.1. Base Regression Analysis
4.2. Robustness Tests
4.3. Further Discussion
4.3.1. Intensive Operation of Land
4.3.2. New Types of Agricultural Operators
4.4. Heterogeneity Analysis
5. Final Remarks
5.1. Conclusions
5.2. Recommendations
Author Contributions
Funding
Data Availability Statement
Conflicts of Interest
References
- Ashraf, J.; Javed, A. Food security and environmental degradation: Do institutional quality and human capital make a difference? J. Environ. Manag. 2023, 331, 117330. [Google Scholar] [CrossRef]
- Assembly, G. Resolution Adopted by the General Assembly on 11 September 2015; United Nations: New York, NY, USA, 2015. [Google Scholar]
- FAO; WFP. The State of Food Insecurity in the World 2010: Economic Crises–Impacts and Lessons Learned; FAO: Rome, Italy, 2010. [Google Scholar]
- Erokhin, V.; Gao, T. Impacts of COVID-19 on trade and economic aspects of food security: Evidence from 45 developing countries. Int. J. Environ. Res. Public Health 2020, 17, 5775. [Google Scholar] [CrossRef] [PubMed]
- Lee, C.-C.; Wang, F.; Chang, Y.-F. Towards net-zero emissions: Can green bond policy promote green innovation and green space? Energy Econ. 2023, 121, 106675. [Google Scholar] [CrossRef]
- Li, L.; Khan, S.U.; Guo, C.; Huang, Y.; Xia, X. Non-agricultural labor transfer, factor allocation and farmland yield: Evidence from the part-time peasants in Loess Plateau region of Northwest China. Land Use Policy 2022, 120, 106289. [Google Scholar] [CrossRef]
- Anang, B.T.; Nkrumah-Ennin, K.; Nyaaba, J.A. Does off-farm work improve farm income? Empirical evidence from Tolon district in northern Ghana. Adv. Agric. 2020, 2020, 1406594. [Google Scholar] [CrossRef]
- Chang, H.; Wen, F. Off-farm work, technical efficiency, and rice production risk in Taiwan. Agric. Econ. 2011, 42, 269–278. [Google Scholar] [CrossRef]
- Jonasson, E.; Helfand, S.M. How important are locational characteristics for rural non-agricultural employment? Lessons from Brazil. World Dev. 2010, 38, 727–741. [Google Scholar] [CrossRef]
- Anang, B. Effect of off-farm work on agricultural productivity: Empirical evidence from northern Ghana. Agric. Sci. Technol. 2019, 11, 49–58. [Google Scholar] [CrossRef]
- Reardon, T.; Berdegué, J.; Escobar, G. Rural nonfarm employment and incomes in Latin America: Overview and policy implications. World Dev. 2001, 29, 395–409. [Google Scholar] [CrossRef]
- Yu, G.; Lu, Z. Rural credit input, labor transfer and urban–rural income gap: Evidence from China. China Agric. Econ. Rev. 2021, 13, 872–893. [Google Scholar] [CrossRef]
- Ma, W.; Zhou, X.; Boansi, D.; Horlu, G.S.A.; Owusu, V. Adoption and intensity of agricultural mechanization and their impact on non-farm employment of rural women. World Dev. 2024, 173, 106434. [Google Scholar] [CrossRef]
- Chen, M.; Liu, W.; Lu, D. Challenges and the way forward in China’s new-type urbanization. Land Use Policy 2016, 55, 334–339. [Google Scholar] [CrossRef]
- National Bureau of Statistics of China. 2022. Available online: https://www.stats.gov.cn/sj/ndsj/2022/indexeh.htm (accessed on 21 May 2024).
- Fei, L.; Shuang, M.; Xiaolin, L. Changing multi-scale spatiotemporal patterns in food security risk in China. J. Clean. Prod. 2023, 384, 135618. [Google Scholar] [CrossRef]
- Gu, B.J.; Zhang, X.L.; Bai, X.M.; Fu, B.J.; Chen, D.L. Four steps to food security for swelling cities. Nature 2019, 566, 31–33. [Google Scholar] [CrossRef] [PubMed]
- Yu, J.; Shi, X.; Cheong, T.S. Distribution dynamics of China’s household consumption upgrading. Struct. Chang. Econ. Dyn. 2021, 58, 193–203. [Google Scholar] [CrossRef]
- Gao, J.; Song, G.; Sun, X. Does labor migration affect rural land transfer? Evidence from China. Land Use Policy 2020, 99, 105096. [Google Scholar] [CrossRef]
- Lee, C.-C.; Zeng, M.; Luo, K. Food security and digital economy in China: A pathway towards sustainable development. Econ. Anal. Policy 2023, 78, 1106–1125. [Google Scholar] [CrossRef]
- George, J.; Adelaja, A. Armed conflicts, forced displacement and food security in host communities. World Dev. 2022, 158, 105991. [Google Scholar] [CrossRef]
- Wen, H.; Jiang, L. Promoting sustainable development in less developed regions: An empirical study of old revolutionary base areas in China. Environ. Dev. Sustain. 2023, 26, 12283–12308. [Google Scholar] [CrossRef]
- Wang, S.; Zhang, Y.; Wen, H. Comprehensive measurement and regional imbalance of China’s green development performance. Sustainability 2021, 13, 1409. [Google Scholar] [CrossRef]
- Zhou, Y.; Li, X.; Liu, Y. Rural land system reforms in China: History, issues, measures and prospects. Land Use Policy 2020, 91, 104330. [Google Scholar] [CrossRef]
- Chen, R.; Ye, C.; Cai, Y.; Xing, X.; Chen, Q. The impact of rural out-migration on land use transition in China: Past, present and trend. Land Use Policy 2014, 40, 101–110. [Google Scholar] [CrossRef]
- Xu, D.; Deng, X.; Guo, S.; Liu, S. Labor migration and farmland abandonment in rural China: Empirical results and policy implications. J. Environ. Manag. 2019, 232, 738–750. [Google Scholar] [CrossRef]
- Zhao, Q.; Bao, H.X.; Zhang, Z. Off-farm employment and agricultural land use efficiency in China. Land Use Policy 2021, 101, 105097. [Google Scholar] [CrossRef]
- Kirk, A.; Kilic, T.; Carletto, C. Composition of household income and child nutrition outcomes evidence from Uganda. World Dev. 2018, 109, 452–469. [Google Scholar] [CrossRef] [PubMed]
- Babatunde, R.O. On-Farm and Off-Farm Works: Complement or Substitute? Evidence from Nigeria. In Proceedings of the 4th International Conference of the African Association of Agricultural Economists, Hammamet, Tunisia, 22–25 September 2013. Maastricht School of Management Working Paper 2. [Google Scholar]
- Obodai, J.; Bhagwat, S.; Mohan, G. The interface of environment and human wellbeing: Exploring the impacts of gold mining on food security in Ghana. Resour. Policy 2024, 91, 104863. [Google Scholar] [CrossRef]
- Thinda, K.; Ogundeji, A.; Belle, J.; Ojo, T. Understanding the adoption of climate change adaptation strategies among smallholder farmers: Evidence from land reform beneficiaries in South Africa. Land Use Policy 2020, 99, 104858. [Google Scholar] [CrossRef]
- Ji, Y.; Yu, X.; Zhong, F. Machinery investment decision and off-farm employment in rural China. China Econ. Rev. 2012, 23, 71–80. [Google Scholar] [CrossRef]
- Ji, Y.; Hu, X.; Zhu, J.; Zhong, F. Demographic change and its impact on farmers’ field production decisions. China Econ. Rev. 2017, 43, 64–71. [Google Scholar] [CrossRef]
- Ma, W.; Vatsa, P.; Zheng, H.; Rahut, D.B. Nonfarm employment and consumption diversification in rural China. Econ. Anal. Policy 2022, 76, 582–598. [Google Scholar] [CrossRef]
- Ma, S.; Sun, M.; Xu, X.; Bai, Y.; Fu, C.; Li, C.; Zhang, L. Non-farm employment promotes nutritious diet without increasing carbon footprint: Evidence from rural China. J. Clean. Prod. 2022, 369, 133273. [Google Scholar] [CrossRef]
- Bai, Y.-L.; Zeng, X.-Y.; Fu, C.; Zhang, L.-X. Off-farm employment, agriculture production activities, and household dietary diversity in environmentally and economically vulnerable areas of Asia. J. Integr. Agric. 2024, 23, 359–373. [Google Scholar] [CrossRef]
- Rahman, A.; Mishra, S. Does non-farm income affect food security? Evidence from India. J. Dev. Stud. 2019, 56, 1190–1209. [Google Scholar] [CrossRef]
- Duong, P.B.; Thanh, P.T.; Ancev, T. Impacts of off-farm employment on welfare, food security and poverty: Evidence from rural Vietnam. Int. J. Soc. Welf. 2021, 30, 84–96. [Google Scholar] [CrossRef]
- Song, H.; Li, X.; Xin, L.; Wang, X. Do farmland transfers mitigate farmland abandonment?—A case study of China’s mountainous areas. Habitat Int. 2024, 146, 103023. [Google Scholar] [CrossRef]
- Wang, Y.; Yang, A.; Yang, Q. The extent, drivers and production loss of farmland abandonment in China: Evidence from a spatiotemporal analysis of farm households survey. J. Clean. Prod. 2023, 414, 137772. [Google Scholar] [CrossRef]
- Kong, X. China must protect high-quality arable land. Nature 2014, 506, 7. [Google Scholar] [CrossRef] [PubMed]
- Li, Q.; Liu, G. Is land nationalization more conducive to sustainable development of cultivated land and food security than land privatization in post-socialist Central Asia? Glob. Food Secur. 2021, 30, 100560. [Google Scholar] [CrossRef]
- Guo, A.; Yue, W.; Yang, J.; Xue, B.; Xiao, W.; Li, M.; He, T.; Zhang, M.; Jin, X.; Zhou, Q. Cropland abandonment in China: Patterns, drivers, and implications for food security. J. Clean. Prod. 2023, 418, 138154. [Google Scholar] [CrossRef]
- Zhang, Y.; Long, H.; Li, Y.; Ge, D.; Tu, S. How does off-farm work affect chemical fertilizer application? Evidence from China’s mountainous and plain areas. Land Use Policy 2020, 99, 104848. [Google Scholar] [CrossRef]
- Giua, C.; Materia, V.C.; Camanzi, L. Smart farming technologies adoption: Which factors play a role in the digital transition? Technol. Soc. 2022, 68, 101869. [Google Scholar] [CrossRef]
- Li, F.; Feng, S.; Lu, H.; Qu, F.; D’haese, M. How do non-farm employment and agricultural mechanization impact on large-scale farming? A spatial panel data analysis from Jiangsu Province, China. Land Use Policy 2021, 107, 105517. [Google Scholar] [CrossRef]
- Ostromęcki, A.; Mantaj, A.; Zając, D. The importance of non-agricultural economic activity of farmers in the modernization process of farms. Acta Sci. Pol. Oeconomia 2015, 14, 83–92. [Google Scholar]
- Iatco, C.; Brezuleanu, C.O.; Brezuleanu, S. Development of labour market and entrepreneurial spirit in rural areas. Environ. Eng. Manag. J. 2013, 12, 693–698. [Google Scholar] [CrossRef]
- Wijaya, I.G.; Utama, M. The effect of economic growth and economic structure of non-agriculture on regional financial independence and district/city human development index in the province of Bali. Russ. J. Agric. Socio-Econ. Sci. 2020, 108, 43–51. [Google Scholar] [CrossRef]
- Singh, A.K.; Ahmad, M.M.; Sharma, P. Implications of socioeconomic factors on food security in selected economies: An empirical assessment. J. Glob. Econ. Manag. Bus. Res. 2017, 8, 103–115. [Google Scholar]
- Venkatesh, P.; Nithyashree, M.L.; Sangeetha, V.; Pal, S. Trends in agriculture, non-farm sector and rural employment in India: An insight from state level analysis. Indian J. Agric. Sci. 2015, 85, 671–677. [Google Scholar] [CrossRef]
- Liu, X.; Wang, Y.; Li, Y.; Liu, F.; Shen, J.; Wang, J.; Xiao, R.; Wu, J. Changes in arable land in response to township urbanization in a Chinese low hilly region: Scale effects and spatial interactions. Appl. Geogr. 2017, 88, 24–37. [Google Scholar] [CrossRef]
- Lee, J.; Oh, Y.-G.; Yoo, S.-H.; Suh, K. Vulnerability assessment of rural aging community for abandoned farmlands in South Korea. Land Use Policy 2021, 108, 105544. [Google Scholar] [CrossRef]
- Dolton-Thornton, N. How should policy respond to land abandonment in Europe? Land Use Policy 2021, 102, 105269. [Google Scholar] [CrossRef]
- Su, F.; Liu, Y.; Chen, S.-J.; Fahad, S. Towards the impact of economic policy uncertainty on food security: Introducing a comprehensive heterogeneous framework for assessment. J. Clean. Prod. 2023, 386, 135792. [Google Scholar] [CrossRef]
- He, C.; Zhou, C.; Wen, H. Improving the consumer welfare of rural residents through public support policies: A study on old revolutionary areas in China. Socio-Econ. Plan. Sci. 2024, 91, 101767. [Google Scholar] [CrossRef]
- Zhang, Y.; Li, X.; Shi, T.; Li, H.; Zhai, L. Understanding cropland abandonment from economics within a representative village and its empirical analysis in Chinese mountainous areas. Land Use Policy 2023, 133, 106876. [Google Scholar] [CrossRef]
- Zhou, C.; Liang, Y.; Fuller, A. Tracing agricultural land transfer in China: Some legal and policy issues. Land 2021, 10, 58. [Google Scholar] [CrossRef]
- Peng, K.; Yang, C.; Chen, Y. Land transfer in rural China: Incentives, influencing factors and income effects. Appl. Econ. 2020, 52, 5477–5490. [Google Scholar] [CrossRef]
- Padhy, C.; Jena, B.K. Effect of agricultural education on farmers efficiency. Int. J. Eng. Technol. Manag. Appl. Sci. 2015, 3, 247–258. [Google Scholar]
- Raina, R.S. Science for a new agricultural policy. In Vicissitudes of Agriculture in the Fast Growing Indian Economy: Challenges, Strategies and the Way Forward; Academic Foundation: Gurgaon, India, 2016; 666p. [Google Scholar]
- Zhao, F.-J.; Ma, Y.; Zhu, Y.-G.; Tang, Z.; McGrath, S.P. Soil contamination in China: Current status and mitigation strategies. Environ. Sci. Technol. 2015, 49, 750–759. [Google Scholar] [CrossRef]
- Liao, W.; Yuan, R.; Zhang, X.; Li, N.; Qiu, H. Balancing acts: Unveiling the dynamics of revitalization policies in China’s old revolutionary areas of Gannan. Agriculture 2024, 14, 354. [Google Scholar] [CrossRef]



| Variables | Mean | SD | Min | Max | Kurtosis | Skewness | K-S Test | |
|---|---|---|---|---|---|---|---|---|
| D-Value | p-Value | |||||||
| YIELD | 11.76 | 0.963 | 7.772 | 14.13 | 3.130 | −0.411 | 0.0203 | 0.003 |
| AREA | 10.23 | 0.708 | 7.703 | 12.27 | 3.427 | −0.359 | 0.0209 | 0.002 |
| RATE | 8.037 | 0.602 | 3.876 | 10.32 | 6.552 | −0.828 | 0.0652 | 0.000 |
| JOB | 0.466 | 0.187 | 0.006 | 0.992 | 2.517 | −0.177 | 0.0380 | 0.000 |
| AVERAGE | 0.449 | 0.676 | 0.030 | 27.40 | 707.4 | 21.46 | 0.2107 | 0.000 |
| ENTER | 4.003 | 1.671 | 0.000 | 9.076 | 2.398 | −0.320 | 0.0420 | 0.000 |
| URBAN | 0.188 | 0.153 | −1.572 | 0.831 | 37.66 | −2.531 | 0.1174 | 0.000 |
| INDUST | 0.439 | 0.164 | 2.78 × 10−5 | 0.939 | 2.805 | 0.252 | 0.0315 | 0.000 |
| INFORM | 3.393 | 0.992 | −3.851 | 7.993 | 7.175 | −0.896 | 0.0212 | 0.002 |
| CAPITA | 9.696 | 1.085 | 4.443 | 16.69 | 3.715 | 0.047 | 0.0189 | 0.006 |
| GOV | 2.872 | 0.715 | 0.413 | 6.215 | 3.038 | 0.162 | 0.0137 | 0.069 |
| GAP | 1.074 | 0.451 | −0.980 | 4.924 | 6.721 | 0.947 | 0.0643 | 0.000 |
| Variables | YIELD | YIELD | YIELD | YIELD |
|---|---|---|---|---|
| (1) | (2) | (3) | (4) | |
| JOB | −0.0518 | −0.0652 * | −0.0288 | −0.0290 |
| (−1.77) | (−2.26) | (−0.97) | (−1.01) | |
| URBAN | −0.0820 | −0.0990 * | −0.0682 | |
| (−1.63) | (−1.98) | (−1.38) | ||
| INDUST | −0.238 *** | −0.205 *** | −0.514 *** | |
| (−6.30) | (−5.52) | (−12.12) | ||
| INFORM | −0.109 *** | −0.0943 *** | −0.0718 *** | |
| (−14.62) | (−12.87) | (−8.79) | ||
| CAPITA | 0.179 *** | 0.173 *** | 0.163 *** | |
| (31.19) | (30.75) | (18.64) | ||
| GOV | −0.0463 *** | −0.0383 *** | −0.105 *** | |
| (−4.58) | (−3.83) | (−8.13) | ||
| GAP | −0.0449 *** | −0.0351 ** | −0.0456 *** | |
| (−3.76) | (−2.98) | (−3.91) | ||
| County FE | NO | YES | YES | YES |
| Year FE | NO | NO | YES | YES |
| N | 7106 | 7106 | 7106 | 7106 |
| Variables | AREA | AREA | AREA | AREA |
|---|---|---|---|---|
| (1) | (2) | (3) | (4) | |
| JOB | −0.166 *** | −0.169 *** | −0.196 *** | −0.212 *** |
| (−9.52) | (−9.83) | (−11.53) | (−12.44) | |
| URBAN | 0.419 *** | 0.420 *** | 0.355 *** | |
| (13.94) | (14.04) | (12.08) | ||
| INDUST | −0.112 *** | −0.109 *** | −0.0374 | |
| (−5.01) | (−4.90) | (−1.48) | ||
| INFORM | 0.0462 *** | 0.0508 *** | 0.0197 *** | |
| (10.45) | (11.61) | (4.07) | ||
| CAPITA | 0.0586 *** | 0.0567 *** | 0.00869 | |
| (17.22) | (16.85) | (1.68) | ||
| GOV | 0.00376 | 0.00507 | −0.0404 *** | |
| (0.62) | (0.85) | (−5.27) | ||
| GAP | 0.0152 * | 0.0172 * | 0.0382 *** | |
| (2.14) | (2.44) | (5.52) | ||
| County FE | NO | YES | YES | YES |
| Year FE | NO | NO | YES | YES |
| N | 7106 | 7106 | 7106 | 7106 |
| Variables | RATE | RATE | RATE | RATE |
|---|---|---|---|---|
| (1) | (2) | (3) | (4) | |
| JOB | −0.110 *** | −0.126 *** | −0.134 *** | −0.110 *** |
| (−3.86) | (−4.41) | (−4.52) | (−3.86) | |
| URBAN | −0.221 *** | −0.226 *** | −0.229 *** | |
| (−4.58) | (−4.56) | (−4.65) | ||
| INDUST | −0.305 *** | −0.293 *** | −0.499 *** | |
| (−8.31) | (−7.94) | (−11.81) | ||
| INFORM | −0.0816 *** | −0.0767 *** | −0.0768 *** | |
| (−11.36) | (−10.55) | (−9.43) | ||
| CAPITA | 0.197 *** | 0.196 *** | 0.154 *** | |
| (35.35) | (35.08) | (17.75) | ||
| GOV | −0.0514 *** | −0.0446 *** | −0.124 *** | |
| (−5.26) | (−4.49) | (−9.60) | ||
| GAP | −0.00687 | 0.00136 | −0.00168 | |
| (−0.59) | (0.12) | (−0.14) | ||
| County FE | NO | YES | YES | YES |
| Year FE | NO | NO | YES | YES |
| N | 7106 | 7106 | 7106 | 7106 |
| Variables | RATE | RATE | RATE |
|---|---|---|---|
| (1) | (2) | (3) | |
| JOB | −0.0142 ** | −0.102 *** | −0.0975 *** |
| (−2.69) | (−3.96) | (−3.87) | |
| URBAN | −0.245 *** | −0.188 *** | −0.000337 |
| (−4.99) | (−4.26) | (−0.01) | |
| INDUST | −0.504 *** | −0.415 *** | −0.147 ** |
| (−11.91) | (−10.98) | (−3.21) | |
| INFORM | −0.0762 *** | −0.0725 *** | −0.0407 *** |
| (−9.36) | (−9.97) | (−4.39) | |
| CAPITA | 0.153 *** | 0.129 *** | 0.108 *** |
| (17.60) | (16.63) | (10.82) | |
| GOV | −0.124 *** | −0.0914 *** | 0.00249 |
| (−9.65) | (−7.95) | (0.19) | |
| GAP | −0.000548 | 0.00624 | 0.0796 *** |
| (−0.05) | (0.60) | (4.12) | |
| County FE | YES | YES | YES |
| Year FE | YES | YES | YES |
| Constant | 7.329 *** | 7.425 *** | 7.156 *** |
| (79.60) | (90.14) | (62.33) | |
| N | 7106 | 7106 | 4199 |
| Variables | AVERAGE | YIELD | YIELD | AREA | AREA | RATE | RATE |
|---|---|---|---|---|---|---|---|
| (1) | (2) | (3) | (4) | (5) | (6) | (7) | |
| JOB | 0.660 *** | −0.0290 | −0.0438 | −0.212 *** | −0.239 *** | −0.110 *** | −0.124 *** |
| (11.38) | (−1.01) | (−1.51) | (−12.44) | (−14.04) | (−3.86) | (−4.30) | |
| AVERAGE | 0.0224 *** | 0.0412 *** | 0.0207 *** | ||||
| (3.72) | (11.63) | (3.45) | |||||
| Controls | YES | YES | YES | YES | YES | YES | YES |
| County FE | YES | YES | YES | YES | YES | YES | YES |
| Year FE | YES | YES | YES | YES | YES | YES | YES |
| N | 7106 | 7106 | 7106 | 7106 | 7106 | 7106 | 7106 |
| Variables | ENTER | YIELD | YIELD | AREA | AREA | RATE | RATE |
|---|---|---|---|---|---|---|---|
| (1) | (2) | (3) | (4) | (5) | (6) | (7) | |
| JOB | −0.0591 | −0.0290 | −0.0273 | −0.212 *** | −0.212 *** | −0.110 *** | −0.109 *** |
| (−0.78) | (−1.01) | (−0.95) | (−12.44) | (−12.44) | (−3.86) | (−3.83) | |
| ENTER | 0.0290 *** | −0.000786 | 0.0171 *** | ||||
| (6.34) | (−0.29) | (3.74) | |||||
| Controls | YES | YES | YES | YES | YES | YES | YES |
| County FE | YES | YES | YES | YES | YES | YES | YES |
| Year FE | YES | YES | YES | YES | YES | YES | YES |
| N | 7106 | 7106 | 7106 | 7106 | 7106 | 7106 | 7106 |
| Hypotheses | Contents | Accepted/Refuted |
|---|---|---|
| H1a | The increase in the share of non-agricultural employment reduces food security by cutting down total grain production. | Refuted |
| H1b | The increase in the share of non-agricultural employment reduces food security by diminishing the cultivated land areas being used. | Accepted |
| H1c | The increase in the share of non-agricultural employment reduces food security by lowering food production per unit area. | Accepted |
| H2a | The increase in the share of non-agricultural employment promotes intensive operation of the land, thereby contributing to food security. | Accepted |
| H2b | The increase in the share of non-agricultural employment will foster new types of agricultural operators, thereby contributing to food security. | Refuted |
| Variables | RATE | RATE | RATE | RATE |
|---|---|---|---|---|
| (1) Non-Major | (2) Major | (3) North | (4) South | |
| JOB | −0.407 *** | 0.171 *** | −0.190 ** | 0.300 *** |
| (−4.85) | (8.72) | (−2.92) | (14.35) | |
| Control Variables | YES | YES | YES | YES |
| County FE | YES | YES | YES | YES |
| Year FE | YES | YES | YES | YES |
| N | 3388 | 3718 | 3234 | 3872 |
Disclaimer/Publisher’s Note: The statements, opinions and data contained in all publications are solely those of the individual author(s) and contributor(s) and not of MDPI and/or the editor(s). MDPI and/or the editor(s) disclaim responsibility for any injury to people or property resulting from any ideas, methods, instructions or products referred to in the content. |
© 2024 by the authors. Licensee MDPI, Basel, Switzerland. This article is an open access article distributed under the terms and conditions of the Creative Commons Attribution (CC BY) license (https://creativecommons.org/licenses/by/4.0/).
Share and Cite
Wen, H.; Zeng, Z. Impact of Non-Agricultural Employment on Food Security in China’s Old Revolutionary Base Areas. Agriculture 2024, 14, 868. https://doi.org/10.3390/agriculture14060868
Wen H, Zeng Z. Impact of Non-Agricultural Employment on Food Security in China’s Old Revolutionary Base Areas. Agriculture. 2024; 14(6):868. https://doi.org/10.3390/agriculture14060868
Chicago/Turabian StyleWen, Huwei, and Zisong Zeng. 2024. "Impact of Non-Agricultural Employment on Food Security in China’s Old Revolutionary Base Areas" Agriculture 14, no. 6: 868. https://doi.org/10.3390/agriculture14060868
APA StyleWen, H., & Zeng, Z. (2024). Impact of Non-Agricultural Employment on Food Security in China’s Old Revolutionary Base Areas. Agriculture, 14(6), 868. https://doi.org/10.3390/agriculture14060868

