Abstract
Industrial hemp (Cannabis sativa L.) is receiving increasing attention for its multiple end-uses; therefore, an improvement in its production is needed to meet the increased demand. In the present study, the effect of seed inoculation with two Trichoderma afroharzianum strains, T-AA and T-22, on plant growth and root morphology of hemp plants at sixth-leaf (S6) and tenth-leaf (S10) stages was assessed for two consecutive years (2020 and 2021). In addition, the ability of the two strains to enhance the accumulation of phenolic compounds in hemp leaves was also evaluated. The results obtained revealed the ability of T-22 to improve the growth and root morphology of hemp plants both in 2020 and 2021, although with different impact, probably ascribable to the different weather conditions in the two years. In 2020, the positive effects of T-22 were detected at S10 stage with significant increases in the shoot and root length (38% and 17%, respectively) and dried biomass (35% and 30%, respectively) compared to untreated plants. The total root surface area and the number of tips, forks, and crossings also increased significantly (24–36%) at this stage. In 2021, significant increases in the shoot length and dried biomass (40% and 30%, respectively) were observed at S6 stage, whereas root length and dried biomass increased significantly at S6 (55% and 47%, respectively) and S10 stage (121% and 40%, respectively). Significant increases in the total surface area and volume, as well as in the number of tips, forks, and crossings were also observed at both S6 and S10 stage (50–63% and 105–187%, respectively). Interestingly, in both years and at both stages, the two strains induced significant increases in the leaf accumulation of phenolic compounds and the antioxidant activity, which were greater in T-22- compared to T-AA-treated plants (18–102% and 13–34%, respectively). The results are discussed in light of the potential practical applications of T-22 as a biostimulant of hemp plant growth under favorable and unfavorable environmental conditions, and of both strains as promising tools for the improvement of the leaves’ economic value as a source of health-promoting compounds.
1. Introduction
Industrial hemp is a chemotype of Cannabis sativa L. characterized by very low levels (less than 0.3%) of the psychoactive cannabinoid Δ9-tetrahydrocannabinol (THC) [1]. Due to its agronomically, ecologically, pharmaceutically, and nutraceutically positive properties, industrial hemp has been included in sustainable farming systems and used in different kinds of applications. Industrial hemp is an eco-friendly crop since it has no need for pesticides and has a low fertilizer demand [2]. Moreover, in recent years, this crop has been widely investigated for phytoremediation due to its ability to accumulate heavy metals in its tissues, thus removing the contamination from the soil [3]. Regarding its multiple applications, hemp fiber and hurd are used in the textile, papermaking, construction, and biocomposite industries, whereas biomass is used for biofuel and energy production [4]. Seeds are used for feed, but their derivatives, such as meal, flour, oil, and proteins are receiving a growing interest for human nutrition [5]. Recently, great attention has also been paid to hemp inflorescences that, for their phytochemical profile rich in non-psychotropic cannabinoids, terpenes, and phenolic compounds, can find application in the medical, nutraceutical, agrochemical, and cosmetic industries [6].
Competing with other agricultural systems, hemp is a relatively high-yielding crop, if we consider harvesting and using all its components. However, the demands for high-quality fiber, renewable raw materials, and food/nutraceutical supplements have recently increased, thus suggesting that improving the production of industrial hemp will help to better meet the market needs for bio-based raw materials, and to promote the competitiveness of hemp-based products.
To increase crop productivity, new approaches are being developed based on the application of biostimulants. Plant biostimulants include different classes of natural compounds, such as polysaccharides, peptides, amino acids, phytohormones, humic acids, and inorganic compounds, which have function in plant growth and development [7]. In recent years, a novel and innovative technique that has garnered significant interest is the application of plant-growth-promoting microorganisms, such as fungi and bacteria [8]. In particular, treatments with Trichoderma spp., such as T. afroharzianum, T. harzianum, T. atroviride, T. longibrachiatum, T. gamsii, and T. asperellum, have demonstrated efficacy in stimulating the plant growth and development, as well as the plant defense responses against various pathogens, insects, and abiotic stress [9]. Trichoderma-based products are therefore among the most common active ingredients in registered biofungicides and biofertilizers [10].
Trichoderma spp. are endophytic fungi that are ubiquitous in soil and root ecosystems of all types of plants, including both monocotyledonous and dicotyledonous species [11]. The most common benefit of Trichoderma spp. regards the development of the root apparatus, which is crucial for the early stand establishment of the seedling and the subsequent plant productivity [12]. Indeed, evidence exists that the interaction between plant and Trichoderma spp. successfully regulates the root architecture, thus increasing the total absorbent surface area; this results in better water use efficiency and more effective absorption and translocation of nutrients in the shoot, which, in turn, leads to an increased plant biomass accumulation [9].
Modifications in plant metabolism also arise from Trichoderma spp. colonization of roots. It is generally assumed that Trichoderma spp. may induce the plant to shift from primary to secondary metabolism with the consequent accumulation of secondary metabolites of phenolic nature [13,14,15]. The buildup of these compounds may serve as an antioxidant defense mechanism that protects the plant tissues from the oxidative stress triggered by pathogen attack [16], but it also increases the nutraceutical value of treated plants [17].
Taking into account what mentioned above, as well as the growing interest in the industrial applications of the different components of hemp plants, the present study was carried out to evaluate the effect of seed inoculation with two different strains of T. afroharzianum on the plant growth and root architecture at early stages of growth. In addition, the ability of the two strains to trigger the accumulation of phenolic compounds in the leaves was also assessed. To achieve these goals, the dioecious Italian cultivar Eletta Campana was chosen since it is widely cultivated in southern Italy for fiber production, and recently it is also in great demand for the high levels of bioactive compounds detected in its inflorescences, seeds, leaves, and roots [18,19].
2. Materials and Methods
2.1. Preparation of the T. afroharzianum Liquid Culture
Two selected isolates of T. afroharzianum, T-22 and T-AA, were used to inoculate hemp seeds. T-22 is one of the most effective strains capable of stimulating growth and defences in different plant species and for this reason it is used as the active ingredient in a variety of commercial products [11]. The T-AA strain was selected from a wide collection of Trichoderma spp. wild-type isolates maintained at the Research Centre for Agriculture and Environment in Bologna, Italy, for its promising characteristics like the absence of anti-germinative effects, the ability to colonize root apparatus, and the promotion of plant and root growth, as observed in previous experiments. For the fungal culture preparation, two mycelium plugs from actively growing colonies on potato dextrose agar were used to inoculate 30 mL of potato dextrose broth in 250-mL Erlenmeyer flasks plugged with cotton wool previously sterilized at 120 °C for 20 min. The flasks were then incubated for 7 days at 27 °C in static conditions. The whole liquid cultures were collected and homogenized for 1 min in a blender (Waring, Torrington, WY, USA). The spore concentration in the homogenates was checked at the microscope using a Burker camera (Poly-Optik GmbH, Bad Blankenburg, Germany) and resulted in 1.1 × 108 and 2.2 × 108 spores mL−1 for T-22 and T-AA, respectively.
2.2. Seed Inoculation with the T. afroharzianum Strains
Seeds from the dioecious cultivar ‘Eletta Campana’ were made available by the Research Centre for Cereal and Industrial Crops of Rovigo, Italy. Before treatment, undamaged hemp seeds were surface sterilized for 1 min with 1% NaClO solution, then thoroughly washed with distilled water and blotted on sterilized filter paper. After sterilization, 40 g of seeds were treated with 10 mL of the spore homogenate in Petri plates. As the control, potato broth without dextrose was used. Treated seeds were left under a vertical hood to dry for 5 h, then collected and stored at 4 °C in paper bags until use. To check the final concentration of the inoculum, ten treated seeds were vortexed in 100 mL distilled water for 15 min and then suitable dilutions were plated on a Trichoderma selective agarized medium. The final concentration resulted in 1.0 × 105 and 8.9 × 105 Colony Forming Units g−1 of seed for T-22 and T-AA, respectively, thus in the same order of magnitude.
2.3. Plant Growing Conditions and Experimental Design
The research was carried out at the experimental farm of the Research Centre for Cereal and Industrial Crops of Foggia, Italy (41.460391 N, 15.501311 E) for two consecutive years, 2020 and 2021, following the same experimental design and agronomical practices. The experimental design was completely randomized with two factors: three seed treatments (control, T-AA, and T-22) and two growth stages (sixth-leaf, S6, and tenth-leaf, S10) and six biological replicates for a total of 36 samples (3 treatments × 2 stages × 6 replicates). In both years, seeds were sown on April 14 in plastic pots (7 cm diameter and 26 cm height) placed in the open air and containing 1.3 kg of a mixture of soil and sand (60:50; v/v). Fertilization was carried out at sowing by adding 0.5 g NH4NO3 fertilizer (26% N) to each pot. For each replicate, three seeds were planted into each pot and, at the first-leaf stage, the pots were thinned out leaving the largest plant. In 2020, plants reached the S6 and the S10 stage on average after 23 and 47 days, respectively, while in 2021, they reached the S6 and S10 stage after 27 and 56 days, respectively. An automated meteorological station near the experimental location recorded the amount of rainfall, as well as the minimum and maximum temperatures and relative humidity, over the duration of the study. The results are reported in Figure S1.
2.4. Determination of Parameters Related to Plant Growth and Root Morphology
To determine the growth parameters at S6 and S10 stages, plants were gently pulled out of the pots and cut at the crown region between the shoot and the root system. The maximum shoot length was measured, whereas the roots were immediately washed of debris and soil and subjected to scanner-based image analysis. The above- and below-ground biomass of each plant was then oven-dried for 72 h at 40 °C until constant weight, and finally weighed individually to obtain the shoot and root dry weight (DW). Dried leaves from each plant were pooled for further chemical analyses.
As for the assessment of the root morphology, the root apparatus was scanned using the interactive scanner-based image analysis Win-RHIZO system (version 4.0b; Regent Instruments Inc., Quebec, QC, Canada). Before image acquisition, the roots were spread in a thin layer of water in a transparent plastic tray (20 cm × 30 cm), expanded with tweezers, and scanned at a resolution of 200 dots per inch (dpi 118.11 dots per cm). The following traits were recorded individually using the root analysis software: total root length, total root surface area, root average diameter, total root volume, number of root tips, forks, and crossings. The total root length, total root surface area, total root volume, and number of root tips were also classified into three different classes based on their diameter (0.0–0.5 mm, 0.5–1.0 mm, and >1.0 mm).
2.5. Chemical Determinations
2.5.1. Preparation of the Leaf Extract
Before the analyses, the dried leaves of each plant were ground into powder using a planetary mill with jar balls (Pulverisette 7, Fritsch, Milan, Italy) and extracted according to the protocol of Quitadamo and coworkers [20] with few modifications. Briefly, 20 mg of each sample were extracted in an ultrasonic bath for 30 min at room temperature with 2 mL of an 80% methanol solution acidified with 1% HCl. After that, the mixture was centrifuged at 9000× g for 20 min at room temperature and the supernatant was stored at −20 °C until the analyses.
2.5.2. Determination of the Total Phenolic and Total Flavonoid Content
Total phenolic content (TPC) and total flavonoid content (TFC) were assayed spectrophotometrically following the protocols previously reported by Beleggia and coworkers [21] with minor modifications. For the TPC assay, the sample test solution was obtained by mixing 40 μL of methanolic extract with 900 μL of Folin-Ciocalteu reagent (diluted 1:10), 900 μL of 6% (w/v) Na2CO3 solution and ultra-pure water to reach the final volume of 2 mL. The resulting solution was incubated in the dark for 1 h.
For the TFC assay, the sample test solution was obtained by mixing 100 µL of methanolic extract with 1 mL of distilled water and 80 µL of 5% (w/v) NaNO2. Then, 150 µL of 10% (w/v) AlCl3 were added after 5 min, and 500 µL of 1 M NaOH after a further 5 min; the final total volume was adjusted to 2 mL with ultra-pure water.
For the determination of TPC and TFC, the absorbance of the test solution at 725 nm and 510 nm, respectively, was measured by using a Perkin Elmer Lambda 650 UV/Vis Spectrometer (Perkin-Elmer, Waltham, MA, USA). Each biological replicate was analyzed in triplicate. The results were expressed as mg of ferulic acid equivalents g−1 DW, and as mg of catechin equivalents g−1 DW for TPC and TFC, respectively.
2.5.3. Determination of the Total Antioxidant Activity
The total antioxidant activity was determined by both the 2,2-diphenyl-1-picrylhydrazyl radical (DPPH) and 2,2-azinobis-(3-ethylbenzothiazoline-6-sulphonic acid) (ABTS) assays according to the protocols reported by Beleggia and coworkers [22]. For the DPPH assay, a DPPH radical (DPPH•) solution with a 0.8 absorbance at 525 nm was prepared on a daily basis by dissolving 5 mg of DPPH in 100 mL of a 50:50 (v/v) methanol/water mixture. For the ABTS assay, the radical cation (ABTS•+) was produced daily by mixing 7 mM ABTS solution and 2.45 mM K2S2O8 in water. The mixture was left to incubate in the dark at room temperature for 16 h, and then it was diluted with ethanol to obtain a 0.8 absorbance at 734 nm.
For both assays, the sample test solution was prepared by adding 100 μL of the methanolic extract to 4.9 mL of the radical solution and leaving the reaction mixture for 30 min in the dark. Then, the absorbance at 517 nm and 734 nm was measured for the determination of the DPPH• and the ABTS•+ scavenging activity, respectively. Each biological replicate was analyzed in triplicate. For both the assays, 6-hydroxy-2,5,7,8-tetramethyl-chroman-carboxylic acid (Trolox) was used as the reference standard and the results were expressed as μmol of Trolox equivalent g−1 DW.
2.6. Statistical Analysis
The JMP software version 8.0 (SAS Institute Inc., Cary, NC, USA) was used to perform the three-way analysis of variance (ANOVA) to evaluate the effect of year (Y), stage (S), treatment (T), Y × S, Y × T, S × T, and Y × S × T on the traits investigated. The software was also used to estimate, for each stage and year, significant differences between control and treatment by Student t-test (p ≤ 0.05), and significant differences, for each year, among the six combinations of factors (two growth stages and three seed treatments) by Tukey’s multiple test (p ≤ 0.05).
Sparse partial least-squares-discriminant analysis (sPLS-DA) was carried out by the online tool MetaboAnalyst version 5.0 [23] to maximize the segregation among growth stages and treatments and determine the most discriminating traits. All data were auto-scaled (i.e., mean-centered and normalized to the standard deviation) prior to analysis. The program default parameters (five components and ten variables for each component) were used.
3. Results
Plants of the cv. Eletta Campana obtained from both uninoculated seeds and seeds inoculated with the strains T-AA and T-22 were analyzed for their growth, root morphology, leaf phenolic content and antioxidant activity, for two consecutive years, 2020 and 2021, and at two growth stages, S6 and S10. These two stages were chosen because they represented the intermediate and the final stage, respectively, of the main shoot development [24], a crucial period for root establishment [12]. The datasets collected in 2020 and 2021 are reported in Table S1 and Table S2, respectively.
3.1. Analysis of Variance
The results of the three-way ANOVA showed that almost all the traits investigated were significantly affected by year (Y), stage (S), treatment (T), and Y × S interaction (Table S3). Significant effects of Y × T, S × T and Y × S × T interactions on some of the analyzed traits were also observed.
The year effect was due to the higher values detected in 2020 compared to 2021 for all the traits investigated (except the shoot/root dry weight ratio) (Table S4). As for the stage effect, higher values of the traits related to plant growth and root morphology were observed at S10 compared to S6 stage as a consequence of the plant development. The same trend was observed for the DPPH and the ABTS radical scavenging activity, while TPC and TFC showed the opposite trend (Table S4). Consistently with the significant effect of Y × S interaction, a different stage effect was observed in the two years (Table S4). For the traits related to plant growth and root morphology, the extent of the increase moving from S6 to S10 stage was greater in 2020 compared to 2021, while it was the opposite for the DPPH radical scavenging activity. TPC and TFC decreased and increased moving from S6 to S10 stage in 2020 and 2021, respectively, with an extent of variation that was greater in 2020 compared to 2021.
The treatment effect is illustrated in detail in the next paragraphs. Given the significant effect of Y × T, S × T and Y × S × T interactions on some traits, years and stages were treated separately for a better understanding of these interactions.
3.2. Effect of Seed Treatment with the Strains T-AA and T-22 on the Plant Growth, Root Morphology, and Leaf Phenolic Content and Antioxidant Activity
To give an overview of the differences among treatments, a radar chart was used by normalizing the dataset of each year into the same scale (Figure 1 and Figure 2). In 2020, T-AA induced a general inhibition of plant growth at S6 stage, whereas, except for a few traits, no evident effects of T-22 were observed at this stage (Figure 1A,C). At S10 stage, the morphological traits of T-AA-treated plants showed values comparable to those of the control plants, whereas a general stimulation was observed in T-22-treated plants (Figure 1B,D). At both stages, TPC, TFC, DPPH, and ABTS radical scavenging activity were generally higher in the leaves of treated compared to control plants, with the highest values detected in T-22 treatment (Figure 1E,F). Except for few traits, in 2021, the growth and root morphology of plants treated with T-AA was almost similar to that of the control plants (Figure 2A–D), whereas, generally higher values were observed in T-22-treated plants at both S6 (Figure 2A,C) and S10 stages (Figure 2B,D). Similarly to 2020, also in 2021, treated plants showed generally higher TPC, TFC and total antioxidant activity at both stages, with the T-22-treated plants showing the highest values (Figure 2E,F).
Figure 1.
Radar charts comparing changes in the traits analyzed in control and treated plants at S6 and S10 stages in 2020. (A,B) Traits related to plant growth and root morphology. (C,D) Different classes of the total root length (TRL), total root surface area (TRSA), total root volume (TRV), and root tips (RT) distinguished based on the root diameter. (E,F) Total phenolic content (TPC), total flavonoid content (TFC), 2,2-diphenyl-1-picrylhydrazyl (DPPH) and 2-azinobis-(3-ethylbenzothiazoline-6-sulphonic acid) (ABTS) radical scavenging activity. To represent the traits in the same scale, values from each stage were normalized by subtracting the mean and dividing by the standard deviation.
Figure 2.
Radar charts comparing changes in the traits analyzed in control and treated plants at S6 and S10 stages in 2021. (A,B) Traits related to plant growth and root morphology. (C,D) Different classes of the total root length (TRL), total root surface area (TRSA), total root volume (TRV), and root tips (RT) distinguished based on the root diameter. (E,F) Total phenolic content (TPC), total flavonoid content (TFC), 2,2-diphenyl-1-picrylhydrazyl (DPPH) and 2-azinobis-(3-ethylbenzothiazoline-6-sulphonic acid) (ABTS) radical scavenging activity. To represent the traits in the same scale, values from each stage were normalized by subtracting the mean and dividing by the standard deviation.
To analyze in more depth the effects of the two strains on the plant growth and root morphology, as well as on the accumulation of phenolic compounds and the antioxidant activity in leaves, fold changes were calculated by comparing the value of each trait in T-AA- or T-22-treated plants and control plants, and statistical analysis was used to identify significantly different changes (Figure 3).
Figure 3.
Heatmap showing the fold changes for the traits analyzed in treated plants at S6 and S10 stages compared to control plants in 2020 (A) and 2021 (B). The color intensity from blue to red indicated the magnitude of variation. Red represented increases and blue represented decreases. Significant (p ≤ 0.05) differences in treated compared to control plants, according to Student t-test, are highlighted in bold. TRL, total root length; TRSA, total root surface area; TRV, total root volume; RT, root tips; TPC, total phenolic content; TFC, total flavonoid content; ABTS, 2,2-azinobis-(3-ethylbenzothiazoline-6-sulphonic acid) radical scavenging activity; DPPH, 2,2-diphenyl-1-picrylhydrazyl radical scavenging activity.
In 2020 (Figure 3A), T-AA-treated plants at S6 stage showed lower total root length, shoot dry weight, shoot-to-root dry weight ratio, and total root surface area (about −20%), as well as lower number of root crossings (−29%) compared to control plants. The reduction in the total root length and surface area was more evident in the roots with a diameter larger than 0.5 mm (from −40% to −44%) than for those with a smaller diameter (from −17% to −19%). At this stage, T-AA-treated plants also showed higher TPC, TFC, DPPH, and ABTS radical scavenging activity (from +13% to 34%) compared to control plants. Except for a lower total root surface area (−10%) and higher TFC and ABTS radical scavenging activity (+26% and +25%, respectively), no significant differences were observed at S10 stage between T-AA-treated and untreated plants. Regarding the morphological traits in T-22-treated plants, the only significant differences observed at S6 stage compared to untreated plants were the higher shoot length and number of root forks (+10% and +27%, respectively), whereas at S10 stage higher values for almost all the morphological traits were observed. Notably, at this stage, higher length and dried biomass were observed both in the shoot (+38% and +35%, respectively) and the root (+17% and +30%, respectively), as well as higher total root surface area, number of tips, forks, and crossings (from +24 to +36%). The variations in total root length and surface area mainly affected roots with a diameter higher than 0.5 mm (from +74% to +113% and from +49 to +95%, respectively). T-22-treated plants also presented higher levels of phenolic compounds and antioxidant activity at both S6 (from +21% to +41%) and S10 stage (from +23% to +102%).
In 2021 (Figure 3B), the only differences observed in T-AA-treated plants compared to control plants were the higher total root surface area (+17%) and root crossing number (+30%) at S6 stage, and the higher total root length (+58%) at S10 stage, which mainly affected roots with a diameter lower than 0.5 mm (+61%). Higher TPC, TFC, DPPH and ABTS radical scavenging activity (from +12% to +20%) were also detected at S6 stage, whereas at S10 stage higher values were observed only for TFC and DPPH radical scavenging activity (+23% and +19% respectively). As far as the T-22 treatment, higher shoot length and shoot dry weight (+40% and +30%, respectively) were observed at S6 stage, whereas higher values were detected at both S6 and S10 stages for several traits related to root growth and morphology. Indeed, compared to control plants, T-22-treated plants presented higher root dry weight at both S6 and S10 stages (+47% and +40%, respectively). In addition, higher values of total root length, surface area and volume, number of tips, forks, and crossings were observed at S6 stage (from +50% to +63%) and S10 stage (from +105% to +187%). At both stages, the variation in total root length and surface area mainly concerned the roots with a diameter lower than 0.5 mm at both S6 (+57% and +64%, respectively) and S10 stage (+126% and +128%, respectively). In T-22-treated plants, higher TPC, TFC, DPPH and ABTS radical scavenging activity were also detected at both S6 (from +21% to +59%) and S10 stage (from +18% to +38%).
3.3. Multivariate Analysis
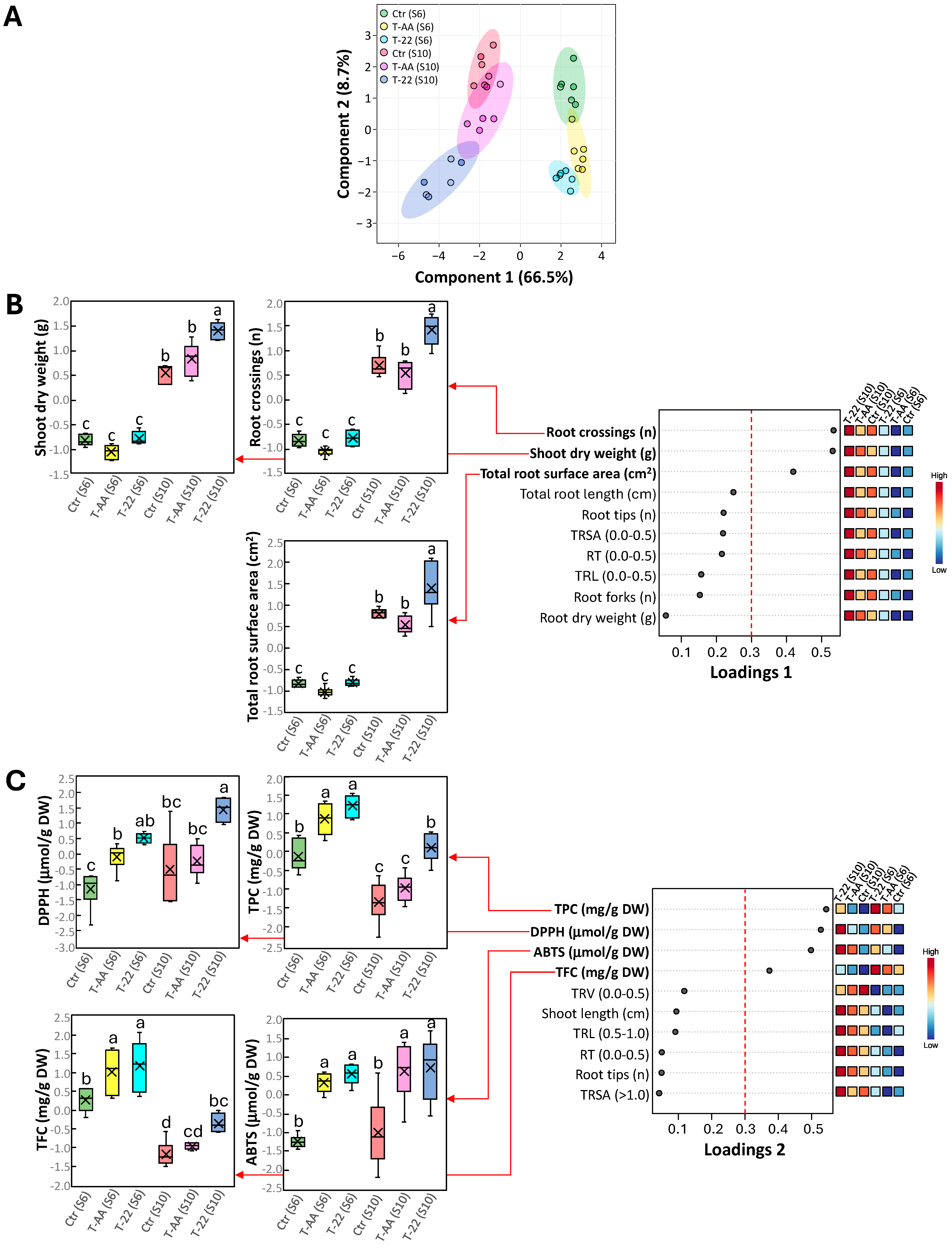
To allow the identification of those traits associated with the discrimination of the six groups resulting from the combination of the two stages (S6 and S10) and the three treatments (Control, T-AA and T-22), a sPLS-DA was carried out separately on the two datasets collected in 2020 and 2021. For each year, the score plot was used to visualize how the six groups were distributed in the projected spaces, whereas the sPLS-DA-derived loading plots were used to identify the most discriminating traits. Multiple comparison using a Tukey’s test was also carried out on these traits to determine significant differences among the six groups and confirm the results obtained from the sPLS-DA model.
More than 89% of the overall variability in 2020 was described by the first five components, with components 1 and 2 accounting for 66.5% and 8.7% of the variability, respectively (Figure S2 and Figure 4A). A clear separation of the two stages was observed on the first component. Conversely, within each stage, the three treatments were separated mainly on the second component, with a slight separation of T-22 from the other two treatments also on the first component. At both stages, only T-22 was completely separated from the control, whereas T-AA was partially overlapped. In line with the sPLS-DA separation on the two components, the three top-ranked traits (loading > 0.3) selected by the model on the first component (Figure 4B), i.e., number of root crossings, shoot dry weight and total root surface area, were all significantly different between the two stages and, at S10 stage, were significantly different in T-22 compared to control and T-AA treatment. On the second component, the four top-ranked traits were TPC, DPPH and ABTS radical scavenging activity, and TFC (Figure 4C). Within each stage, these traits differed significantly between the control and the two strain treatments. TPC and TFC also differed between stages.
Figure 4.
Partial least-squares-discriminant analysis (sPLS-DA) performed on the dataset collected in 2020 to discriminate among the six groups resulting from the combination of the two stages (S6 and S10) and three treatments (control, T-AA and T-22). The six groups were as follows: control at S6 stage, Ctr (S6); T-AA treatment at S6 stage, T-AA (S6); T-22 treatment at S6 stage, T-22 (S6); control at S10 stage, Ctr (S10); T-AA treatment at S10 stage, T-AA (S10); T-22 treatment at S10 stage, T-22 (S10). (A) Score plot of the sPLS-DA in which the 95% confidence regions are displayed. (B,C) Loading plots ranking the ten traits that are most significant in the separation among the six groups on the component 1 and 2, respectively. To confirm the discriminating role of the top-ranked traits (loading > 0.3), a Tukey’s multiple test (p ≤ 0.05) was carried out and the result obtained for each trait was reported in the corresponding box plot, with different letters representing significant differences among the six groups. TRL, total root length; TRSA, total root surface area; TRV, total root volume; RT, root tips; TPC, total phenolic content; TFC, total flavonoid content; ABTS, 2,2-azinobis-(3-ethylbenzothiazoline-6-sulphonic acid) radical scavenging activity; DPPH, 2,2-diphenyl-1-picrylhydrazyl radical scavenging activity.
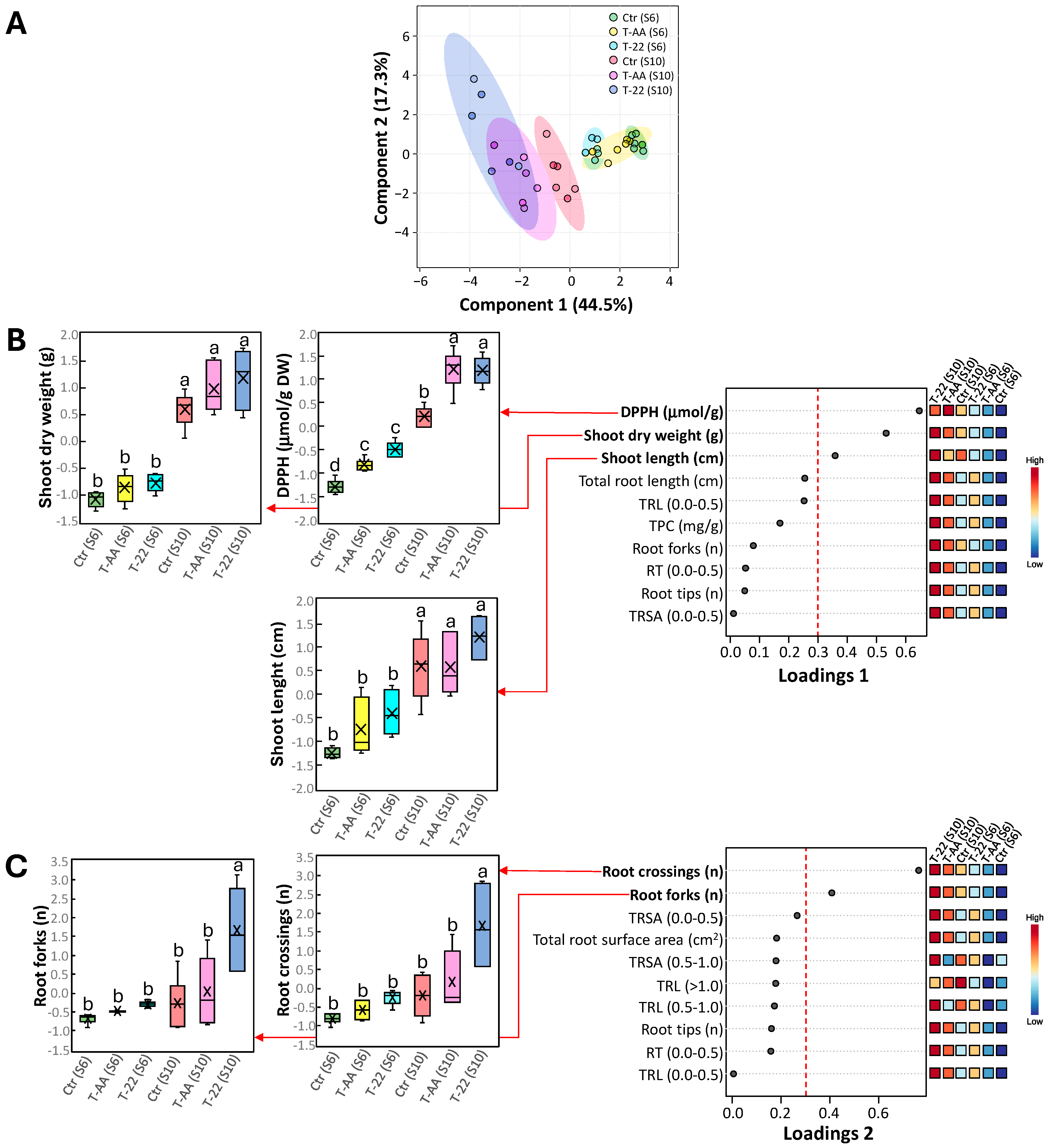
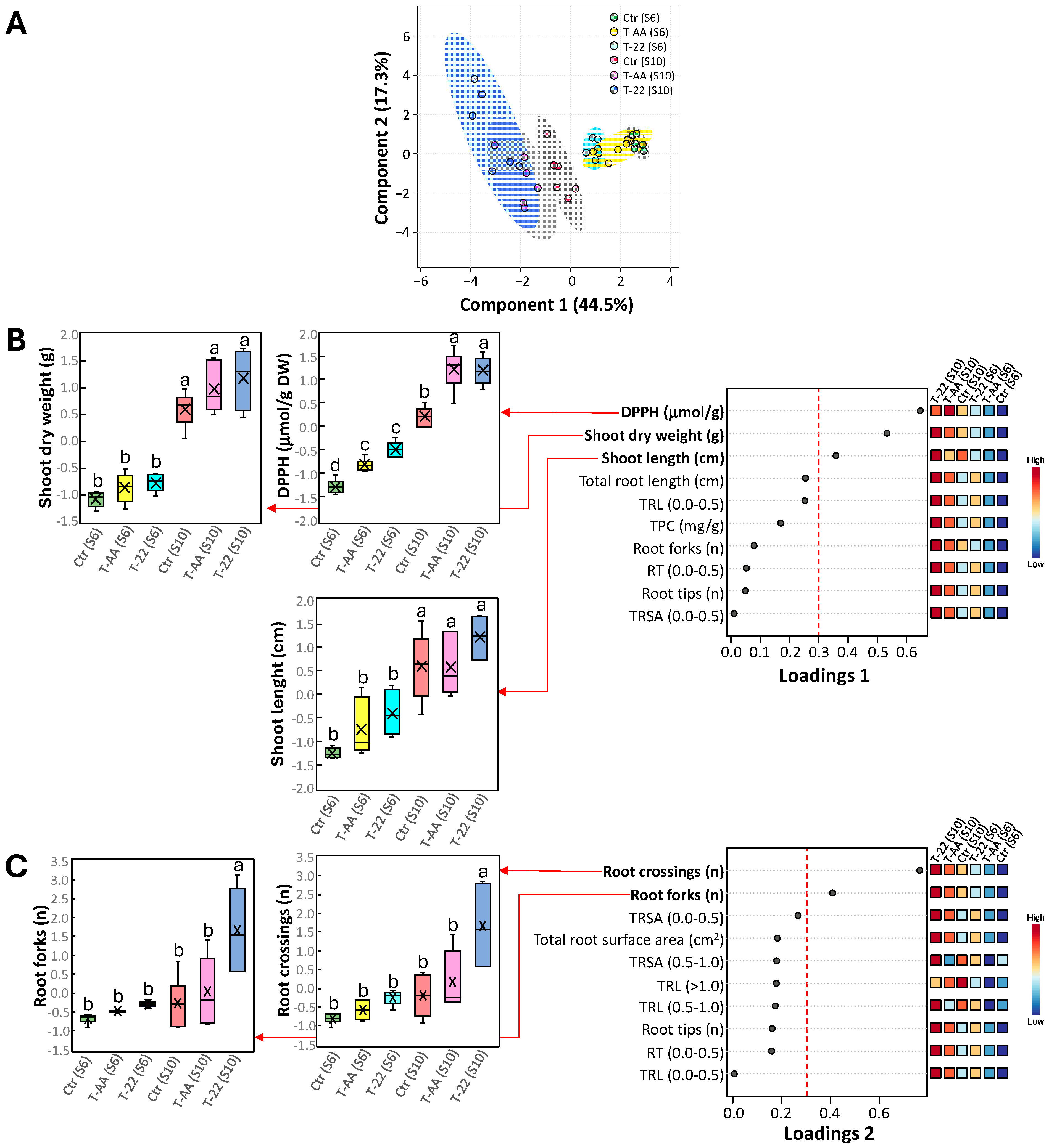
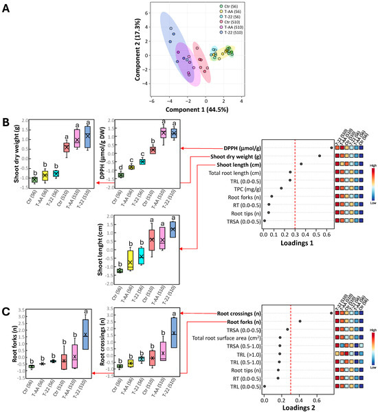
In 2021, the first five components accounted for 82.0% of the overall variability, with components 1 and 2 accounting for 44.5% and 17.3% of the variability, respectively (Figure S3 and Figure 5A). The separation between the two stages and the three treatments occurred mainly on the first component, with only a slight separation of T-22 at S10 stage on the second component. At S6 stage, the T-22 treatment was clearly separated from the control, whereas the T-AA treatment was partially overlapped. Conversely, at S10 stage, both T-22 and T-AA were separated from the control. In line with the sPLS-DA separation on the two components, two of the three top-ranked traits on the first component, i.e., the shoot dry weight and shoot length, were significantly different between the two stages, whereas the other one, i.e., the DPPH radical scavenging activity, was significantly different between the two stages and, within each stage, differed between the control and the two strain treatments (Figure 5B). On the second component, the two top-ranked traits, i.e., the number of root crossings and forks, were significantly different only in the T-22 treatments at S10 stage (Figure 5C).
Figure 5.
Partial least-squares-discriminant analysis (sPLS-DA) performed on the dataset collected in 2021 to discriminate among the six groups resulting from the combination of the two stages (S6 and S10) and three treatments (control, T-AA and T-22). The six groups were as follows: control at S6 stage, Ctr (S6); T-AA treatment at S6 stage, T-AA (S6); T-22 treatment at S6 stage, T-22 (S6); control at S10 stage, Ctr (S10); T-AA treatment at S10 stage, T-AA (S10); T-22 treatment at S10 stage, T-22 (S10). (A) Score plot of the sPLS-DA in which the 95% confidence regions are displayed. (B,C) Loading plots ranking the ten traits that are most significant in the separation among the six groups on the component 1 and 2, respectively. To confirm the discriminating role of the top-ranked traits (loading > 0.3), a Tukey’s multiple test (p ≤ 0.05) was carried out and the result obtained for each trait was reported in the corresponding box plot, with different letters representing significant differences among the six groups. TRL, total root length; TRSA, total root surface area; TRV, total root volume; RT, root tips; TPC, total phenolic content; TFC, total flavonoid content; ABTS, 2,2-azinobis-(3-ethylbenzothiazoline-6-sulphonic acid) radical scavenging activity; DPPH, 2,2-diphenyl-1-picrylhydrazyl radical scavenging activity.
Overall, the multivariate analysis showed that, although with differences in the two years, the traits responsible for the separation of both T-AA and T-22 treatment from the control were mainly those related to the accumulation of phenolic compounds and the antioxidant activity, while some traits related to the root morphology (i.e., total root surface area, and number of root forks and crossings) further separated the T-22 treatment from the control and the T-AA treatment at S10 stage. Most of these traits and those related to shoot growth (length and dried biomass) also discriminated between stages.
4. Discussion
In recent years there has been a growing interest in the cultivation of industrial hemp due to the promising multiple end-uses of this crop. Therefore, it is expected in the next few years an increase in the demand for raw materials from industrial hemp. In this context, the present study reports evidence about the efficacy of seed inoculation with the strain T-22 to improve plant growth and root morphology at early growth stages, which are crucial for the productivity of the adult plants. The ability of both T-AA and T-22 strains to trigger the accumulation of phenolic compounds and enhance the antioxidant potential of the leaves is also reported. To our knowledge, this is one of the very few evidence of the use of Trichoderma strains as biostimulants on hemp plants. Indeed, although there is abundant literature on the application of Trichoderma spp. on many crops [9], only a few studies have been reported on their ability to affect the growth of hemp plants and to stimulate the accumulation of secondary metabolites [25,26,27].
4.1. Hemp Plant Growth and Root Morphology and Their Modulation by Seed Treatment with T. afroharzianum Strains
In the present study almost all the traits related to plant growth and root morphology were found to be significantly affected by stage, year, and their interaction, which means that the two years of cultivation affected the hemp plant growth differently. Indeed, the growth rate of hemp plants in 2021 was found to be lower than in 2020. This is most probably ascribable to the different environmental conditions that characterized the two years. In 2021 the hemp plants received half the rainfall received in 2020 (42 mm vs. 81 mm) and the differences were even greater from the end of April onwards, with 10 mm of rain fell in 2021 compared to 40 mm in 2020. Therefore, while in 2020 hemp plants grew under favorable weather conditions, in 2021 they were exposed to limited water availability. It is well known that the hemp plant is characterized by a deep root apparatus that allows the access to deep water and nutrient reserves [28]. However, these depths are not reached by the root system during the first stages of growth, and this makes the hemp plant particularly susceptible to water deficit when it occurs at the beginning of its development [29].
With regard to seed treatment, a significant effect was observed for almost of the traits investigated. Overall, the strain T-22 led to a general improvement of plant growth and root morphology at both stages and in both years, whereas the T-AA strain exerted only a weak stimulation of the root growth in 2021. The beneficial effects of the T-22 strain on the plant growth and biomass accumulation are in line with previous observations reported for other crop species. For example, root treatment with different Trichoderma strains including T-22 stimulated plant growth and increased fruit yield in strawberry plants [30]. In maize, both soil inoculation and seed treatment with T-22 determined an increase in plant height, root length, number of leaves per plant, area of leaves, and fresh weights of shoots and roots [31]. An increase in plant growth and development triggered by T-22 was also observed in crack willow, after root treatment [32], durum wheat, after seed coating [33], and lentil, after seed and soil treatment [34]. The only other evidence on hemp was reported by Kakabouki and coworkers [26]. Similar to the present study, the authors carried out the T-22 treatment at early stages of hemp plant growth (10 and 30 days after sowing) and observed significant increases in the height and the aboveground biomass of the adult plant, as well as in the number, fresh weight, and compactness of the inflorescences. Although the method of application was different from that used in the present study (fertigation instead of seed treatment), the results obtained by Kababouki and coworkers [26] clearly demonstrated that root treatment with T-22 carried out at early stages of hemp plant growth can be effective in increasing the yield performance of this crop. T-22-treated plants also presented generally higher total root length, surface area, and volume, as well as higher number of root forks, tips and crossings compared to control plants. This implies a larger horizontal and vertical distribution area of the root apparatus in the soil, which allows greater soil occupation and better acquisition of water and nutrients by the roots [35]. In line with these findings, Yedidia and coworkers [36] reported an increase in the total root length and surface triggered by a T. harzianum strain in cucumber plants, which determined a significant increase in the shoot Cu, P, Fe, Zn, Mn and Na concentrations compared to untreated plants, thus confirming that exploration of a larger region of soil induced by Trichoderma enables the plant to uptake more micro- and macronutrients that give advantages to the plant as a whole. In line with these observations, proteomic studies highlighted an over-representation of membrane proteins devoted to the transport of water and solutes in strawberry plants irrigated with solutions containing different Trichoderma strains including T-22 [30].
The analysis of variance revealed that some of the traits investigated, i.e., the shoot length and dry weight, the total root surface area and volume (especially those of the roots with diameter greater than 0.5 mm), and number of root forks, tips and crossings, were affected not only by treatment but also by its interaction with stage and/or year of cultivation. Indeed, the beneficial effects of T-22 on these traits were found to be higher in 2021 compared to 2020, except for the total root surface area and volume of the roots with diameter greater than 0.5 mm that showed the opposite trend. The extent of variations also differed between stages, with higher values at S10 compared to S6 stage. Differences between years and stages were also observed for the T-AA treatment that affected most of these traits negatively in 2020, especially at S6 stage, whereas a weak positive effect was observed in 2021. Altogether, these findings indicate that the strain T-22 and, to a much lesser extent, the strain T-AA maximize their beneficial effects on the root density and, consequently, on the shoot growth when the hemp plants are exposed to a stressful environment. It can be hypothesized that the interaction of the two strains with the hemp plant, in terms of level of colonization, types of activated pathways and magnitude of the responses triggered in the host plant, may vary according to the environmental conditions. In this regard, evidence has been reported that plant exposure to salinity strongly increased the root colonization by Trichoderma strains and induced stress tolerance in Arabidopsis plants [37], and that seed inoculation with the T-22 strain in certain crops gave greater benefits under stress than under optimal growth conditions [38]. As for the mechanisms activated by the fungus, evidence exists that Trichoderma spp. promote plant growth and root architecture, through the production of auxin-related compounds, as well as the emission of two volatiles, ethylene and 6-pentyl-2H-pyran-2-one, which modulate the distribution of the auxin transporters in the tips of the primary root [39,40,41]. Under drought stress conditions, Trichoderma further stimulates the root development, and triggers additional mechanisms involved in plant cell protection, which include the activation of the antioxidant machinery, the accumulation of osmolytes and secondary metabolites, and the delays of the drought-induced changes to stomatal opening and photosynthesis [39].
Overall, the present findings indicate that strain T-22 has the potential to adjust the extent of its effects based on environmental variables, and for this reason it can act as biostimulant on hemp plants grown under favorable conditions and to be even more effective under adverse environmental condition.
4.2. Accumulation of Phenolic Compounds and Antioxidant Activity in Hemp Leaves and Their Modulation by Seed Treatment with T. afroharzianum Strains
Similar to what was observed for traits related to plant growth and root morphology, TPC, TFC and antioxidant activity in leaves were significantly affected by stage, year of cultivation, and their interaction. Overall, 2021 was characterized by lower accumulation of phenolic compounds and antioxidant activity compared to 2020. This was probably due to the reduced rainfall in the former compared to the latter year. Previous multi-year studies have reported similar findings in hemp inflorescences [21] and seeds [42]. In both studies, the authors observed that the lowest accumulation of phenolic compounds occurred in the cropping year with the lowest rainfall during the late period of inflorescence development. Also, a two-year study carried out by Menga and coworkers [43] highlighted a positive correlation between the rainfall and the accumulation of phenolic compounds in the seeds of three different hemp cultivars. Nevertheless, unlike the hemp plants cultivated in 2020, those cultivated in 2021 raised their leaf phenolic content over time, which suggested their effort to cope with the stress condition. In this regard, evidence exists that the antioxidant properties of this class of bioactive compounds, especially flavonoids, may help to prevent plants from the adverse effects of water deficit conditions [44].
Regarding the effect of treatment, the present study reports the first evidence on the ability of Trichoderma strains to trigger the accumulation of phenolic compounds in hemp plants. Indeed, previous studies only highlighted an increase in the accumulation of cannabinoids following soil amending with Trichoderma strains alone [26] or in combination with other symbiotic fungi [25,27]. Anyway, the ability of Trichoderma spp. to trigger the accumulation of phenolic compounds has been observed in other crops [14,45,46]. In particular, the leaf treatment of two Olea europaea cultivars with the strain T-22 increased the levels of phenolic compounds in the extra-virgin oil [47], whereas the root treatment of Vitis vinifera and the seed treatment of onion plants increased the phenolic compounds in grapes [48] and bulbs [45], respectively. Taken together, the results reported in these studies revealed that when the strain was applied to the leaves, as occurred for the olive trees, only a small increase (7%) in the phenolic content was detected [47]. Conversely, strong increases were observed in grapes (up to 400%) [48] and onion bulbs (about 50%) [45] with the T-22 applications carried out at root and seed level, respectively. These increases are in line with that reported in the present study and suggest that T-22 treatment at root or seed level is more effective than foliar treatment in stimulating the accumulation of phenolic compounds.
As a consequence of the higher levels of phenolic compounds, the leaves of plants from inoculated seeds also presented higher antioxidant activity compared to control plants. This is consistent with the significant correlation (0.84 ≤ r ≤ 0.96, p ≤ 0.001) observed between TPC and TFC and the two assays used to measure antioxidant activity, confirming the important role that these phytochemicals play in the antioxidant capacity of hemp leaves. This result is not unique, since a significant correlation between phenolic compounds and antioxidant activity has been already detected in different plant species [49]. The authors reported that among all the tested assays, DPPH and ABTS assays showed the highest correlation with the phenolic content of the plant extracts (r = 0.939 and r = 0.966, respectively), thus confirming the suitability of these assays for determining the antioxidant activity related to the phenolic component in plant matrices.
Regarding the potential mechanism that could be responsible for the buildup of phenolic compounds in hemp leaves induced by T-AA and T-22, evidence exists that Trichoderma spp. may activate the enzymes involved in the phenylpropanoid pathway through regulation at both gene and protein level. Phenylalanine ammonia lyase (PAL) catalyzes the first step in the biosynthesis of phenolic compounds [50]. Several studies have reported an up-regulation of this enzyme at both transcriptional and post-transcriptional levels in plants treated with Trichoderma spp. By way of example, increased expression levels of the PAL gene were detected after root treatment of potato seedlings with T. harzianum [51] and of cucumber seedlings with T. asperellum [52], as well as increased PAL activity was observed in cucumber seedlings treated with T. harzianum [53] and in leaves of Vigna mungo plants obtained from seeds treated with T. viride [54]. Also, soil inoculation with T. asperellum determined an increase of both PAL gene expression and enzymatic activity in watermelon roots [55]. In the present study differences between the two strains regarding their ability to stimulate the accumulation of phenolic compounds in the leaves were detected, with the T-22 outperforming the T-AA treatment. Strain-dependent increases in the accumulation of phenolic compounds and other phytochemicals have been already reported for other plant species [33,45,56,57] and suggest that different Trichoderma strains mat have different aptitude to activate the enzymes involved in the phenylpropanoid pathway. Interestingly, as observed in the present study, treatments with the strain T-22 determined greater increases compared to other Trichoderma strains [33,45]. In addition, Kthiri and coworkers [33] reported that strains that did not affect the plant growth were still able to stimulate the accumulation of phenolic compounds in durum wheat leaves, a behavior similar to that observed for T-AA.
It is noteworthy that, except for a significant effect of treatment by year interaction on TPC, which was mainly due to the greater beneficial effect of T-22 in 2020 compared to 2021, the effect of treatment on the accumulation of phenolic compounds, especially flavonoids, is rather independent of the year of cultivation and the growth stage. This suggests that the activation of the phenylpropanoid pathway is not one of the mechanisms triggered by these two strains to help the hemp plant cope with environmental stress but is rather a mechanism activated by the fungus to stimulate the normal growth of the hemp plant. However, the possibility that phenolic compounds may have a role in the ability of Trichoderma strains to induce resistance in against other adverse conditions cannot be ruled out. In this regard, several studies have associated the accumulation of phenolic compounds triggered by Trichoderma strains with a protection mechanism against pathogens. Singh and coworkers [58] reported that the protection of sunflower plants afforded by T. harzianum against Rhizoctonia solani was associated with the accumulation of antioxidants including phenolic compounds that played a crucial role in counteracting the oxidative stress produced by the pathogen attack. Similarly, the accumulation of phenolic compounds and other antioxidants induced by treatment with T. harzianum reduced the severity of early blight disease in tomato plants [15] and alleviated the oxidative stress caused by the Fusarium crown rot disease in durum wheat [33].
Furthermore, the augmentation of these compounds in hemp plants is of particular interest from nutritional, nutraceutical, cosmeceutical, and pharmacological points of view. Hemp leaves are usually consumed as a raw ingredient in the preparation of juices, salads, or water infusions [59], and leaf extract can be further developed as pharmaceutical and cosmeceutical products for anti-cancer, anti-inflammatory, anti-bacterial, and anti-aging treatments [60]. Therefore, the seed inoculation with the strains T-AA and T-22 may represent a promising tool to improve the economic value of hemp leaves as a source of health-promoting compounds.
5. Conclusions
Trichoderma spp. are natural biostimulants known to promote plant growth and defense. We found that seed inoculation with T. afroharzianum T-22 enhances the normal plant growth of hemp plants but is also effective in helping hemp plants to cope with the adverse effects of drought stress. Further, we report evidence that both T-22 and T-AA trigger the accumulation of phenolic compounds and the antioxidant potential of hemp leaves. These findings may have important practical applications, since commercial products containing the strain T-22 as active ingredient are already available on the market and are successfully used for seed treatment and growth promotion in other spring crops such as corn, cotton, bean and soybean. The results reported in the present study show great promise for the use of seed treatment with T-22-based products as a routine agronomic practice aimed at stimulating the growth and yield of this crop, and improving the beneficial properties of hemp leaf derivatives, thus promoting their uses in different industrial fields. Further studies should be carried out in open field to verify whether T. afroharzianum T-22 has the potential for implementation of hemp production and to investigate the potential use of both strains to manage hemp tolerance to environmental stresses and pathogens, which is a crucial task to sustain the cultivation and production of industrial hemp also in marginal lands.
Supplementary Materials
The following supporting information can be downloaded at: https://www.mdpi.com/article/10.3390/agriculture14040511/s1, Figure S1: weather parameters; Figure S2: Sparse partial least squares discriminant analysis overview plot showing the five components in 2020; Figure S3: Sparse partial least squares discriminant analysis overview plot showing the five components in 2021. Table S1: Dataset for the traits analyzed in the hemp plants obtained from uninoculated seeds and seeds inoculated with T-AA and T-22 strains at stages S6 and S10 in 2020; Table S2: Dataset for the traits analyzed in the hemp plants obtained from uninoculated seeds and seeds inoculated with T-AA and T-22 strains at stages S6 and S10 in 2021; Table S3: Analysis of variance for the traits analyzed in the hemp plants obtained from uninoculated seeds and seeds inoculated with T-AA and T-22 strains at stages S6 and S10 in 2020 and 2021; Table S4: Mean values per year, stage and stage for each year of the traits that were significant in the analysis of variance (see Table S3).
Author Contributions
Conceptualization, A.I.; formal analysis, R.B. and D.T.; funding acquisition, N.P.; investigation, A.I., R.B., S.G. and D.T.; resources, S.G.; writing—original draft preparation, R.B. and D.T.; writing—review and editing, A.I., R.B., S.G., N.P. and D.T. All authors have read and agreed to the published version of the manuscript.
Funding
This work was funded by the European Regional Development Fund (within the PON R and I 2017–2020—Axis 2—Action II—OS 1.b) under the ‘UNIHEMP’ research project.
Institutional Review Board Statement
Not applicable.
Data Availability Statement
The original contributions presented in the study are included in the article/Supplementary Material; further inquiries can be directed to the corresponding author.
Acknowledgments
The authors wish to thank Vito Miullo for his technical assistance in the management of the trial, and Stefano Cianchetta for his kind help in seed inoculation.
Conflicts of Interest
The authors declare no conflicts of interest.
References
- EU Regulation No. 2021/2115 of the European Parliament and of the Council of 2 December 2021 Establishing Rules on Support for Strategic Plans to Be Drawn up by Member States under the Common Agricultural Policy (CAP Strategic Plans) and Financed by the European Agricultural Guarantee Fund (EAGF) and by the European Agricultural Fund for Rural Development (EAFRD) and Repealing Regulations (EU) No 1305/2013 and (EU) No 1307/2013. Available online: https://eur-lex.europa.eu/legal-content/EN/TXT/?uri=CELEX%3A32021R2115 (accessed on 4 September 2023).
- Viskovíc, J.; Zheljazkov, V.D.; Sikora, V.; Noller, J.; Latkovíc, D.; Ocamb, C.M.; Koren, A. Industrial Hemp (Cannabis sativa L.) Agronomy and Utilization: A Review. Agronomy 2023, 13, 931. [Google Scholar] [CrossRef]
- Ferrarini, A.; Fracasso, A.; Spini, G.; Fornasier, F.; Taskin, E.; Fontanella, M.C.; Beone, G.M.; Amaducci, S.; Puglisi, E. Bioaugmented phytoremediation of metal-contaminated soils and sediments by hemp and giant reed. Front. Microbiol. 2021, 12, 645893. [Google Scholar] [CrossRef]
- Ahmed, A.T.M.F.; Islam, M.Z.; Mahmud, M.S.; Sarker, M.E.; Islam, M.R. Hemp as a potential raw material toward a sustainable world: A review. Heliyon 2022, 8, e08753. [Google Scholar] [CrossRef] [PubMed]
- Andre, C.M.; Hausman, J.F.; Guerriero, G. Cannabis sativa: The plant of the thousand and one molecules. Front. Plant Sci. 2016, 7, 19. [Google Scholar] [CrossRef] [PubMed]
- AL Ubeed, H.M.S.; Brennan, C.S.; Schanknecht, E.; Alsherbiny, M.A.; Saifullah, M.; Nguyen, K.; Vuong, Q.V. Potential applications of hemp (Cannabis sativa L.) extracts and their phytochemicals as functional ingredients in food and medicinal supplements: A narrative review. Int. J. Food Sci. Technol. 2022, 57, 7542–7555. [Google Scholar] [CrossRef]
- du Jardin, P. Plant biostimulants: Definition, concept, main categories and regulation. Sci. Hortic. 2015, 196, 3–14. [Google Scholar] [CrossRef]
- Castiglione, A.M.; Mannino, G.; Contartese, V.; Bertea, C.M.; Ertani, A. Microbial biostimulants as response to modern agriculture needs: Composition, role and application of these innovative products. Plants 2021, 10, 1533. [Google Scholar] [CrossRef] [PubMed]
- Zin, N.A.; Badaluddin, N.A. Biological functions of Trichoderma spp. for agriculture applications. Ann. Agric. Sci. 2020, 65, 168–178. [Google Scholar] [CrossRef]
- Woo, S.L.; Ruocco, M.; Vinale, F.; Nigro, M.; Marra, R.; Lombardi, N.; Pascale, A.; Lanzuise, S.; Manganiello, G.; Lorito, M. Trichoderma-based products and their widespread use in agriculture. Open Mycol. J. 2014, 8 (Suppl. S1), 71–126. [Google Scholar] [CrossRef]
- Harman, G.E.; Howell, C.R.; Viterbo, A.; Chet, I.; Lorito, M. Trichoderma species—Opportunistic, avirulent plant symbionts. Nat. Rev. Microbiol. 2004, 2, 43–56. [Google Scholar] [CrossRef]
- Grossnickle, S.C.; Ivetić, V. Root system development and field establishment: Effect of seedling quality. New For. 2022, 53, 1021–1067. [Google Scholar] [CrossRef]
- Yedidia, I.; Shoresh, M.; Kerem, Z.; Benhamou, N.; Kapulnik, Y.; Chet, I. Concomitant induction of systemic resistance to Pseudomonas syringae pv. lachrymans in cucumber by Trichoderma asperellum (T-203) and accumulation of phytoalexins. Appl. Environ. Microbiol. 2003, 69, 7343–7353. [Google Scholar] [CrossRef]
- Vukelić, I.D.; Prokić, L.T.; Racić, G.M.; Pešić, M.B.; Bojović, M.M.; Sierka, E.M.; Kalaji, H.M.; Panković, D.M. Effects of Trichoderma harzianum on photosynthetic characteristics and fruit quality of tomato plants. Int. J. Mol. Sci. 2021, 22, 6961. [Google Scholar] [CrossRef]
- Imran, M.; Abo-Elyousr, K.A.M.; Mousa, M.A.A.; Saad, M.M. Use of Trichoderma culture filtrates as a sustainable approach to mitigate early blight disease of tomato and their influence on plant biomarkers and antioxidants production. Front. Plant Sci. 2023, 14, 1192818. [Google Scholar] [CrossRef]
- Shalaby, S.; Horwitz, B.A. Plant phenolic compounds and oxidative stress: Integrated signals in fungal-plant interactions. Curr. Genet. 2015, 61, 347–357. [Google Scholar] [CrossRef]
- Zhang, Z.; Li, X.; Sang, S.; McClements, D.J.; Chen, L.; Long, J.; Jiao, A.; Jin, Z.; Qiu, C. Polyphenols as plant-based nutraceuticals: Health effects, encapsulation, nano-delivery, and application. Foods 2022, 11, 2189. [Google Scholar] [CrossRef]
- Vinciguerra, V.; Martile, M.; Del Bufalo, D.; Garzoli, S. Phytochemical characterization and cytotoxic potential of extracts from roots and inflorescences of Cannabis sativa L. cv. Eletta Campana. Sustain. Chem. Pharm. 2023, 36, 101269. [Google Scholar] [CrossRef]
- Padilla-González, G.F.; Rosselli, A.; Sadgrove, N.J.; Cui, M.; Simmonds, M.S.J. Mining the chemical diversity of the hemp seed (Cannabis sativa L.) metabolome: Discovery of a new molecular family widely distributed across hemp. Front. Plant Sci. 2023, 14, 1114398. [Google Scholar] [CrossRef] [PubMed]
- Quitadamo, F.; De Simone, V.; Beleggia, R.; Trono, D. Chitosan-induced activation of the antioxidant defense system counteracts the adverse effects of salinity in durum wheat. Plants 2021, 10, 1365. [Google Scholar] [CrossRef] [PubMed]
- Beleggia, R.; Menga, V.; Fulvio, F.; Fares, C.; Trono, D. Effect of genotype, year, and their interaction on the accumulation of bioactive compounds and the antioxidant activity in Industrial Hemp (Cannabis sativa L.) inflorescences. Int. J. Mol. Sci. 2023, 24, 8969. [Google Scholar] [CrossRef] [PubMed]
- Beleggia, R.; Iannucci, A.; Menga, V.; Quitadamo, F.; Suriano, S.; Citti, C.; Pecchioni, N.; Trono, D. Impact of chitosan-based foliar application on the phytochemical content and the aantioxidant activity in hemp (Cannabis sativa L.) inflorescences. Plants 2023, 12, 3692. [Google Scholar] [CrossRef] [PubMed]
- MetaboAnalyst 5.0. Available online: https://www.metaboanalyst.ca/ (accessed on 10 September 2023).
- Mishchenko, S.; Mokher, J.; Laiko, I.; Burbulis, N.; Kyrychenko, H.; Dudukova, S. Phenological growth stages of hemp (Cannabis sativa L.): Codification and description according to the BBCH scale. Žemės Ūkio Moksl. 2017, 24, 31–36. [Google Scholar] [CrossRef]
- Kakabouki, I.; Tsirogiannis, D.; Karydogianni, S.; Folina, A.; Zisi, C.; Platanopoulos, E.; Papadopoulos, G.; Grammenos, G.; Bilalis, D. Interaction of arbuscular mycorrhizal fungi and trichoderma on growth of root system and on yield of industrial hemp (Cannabis sativa var.’Uso’). Bull. Univ. Agric. Sci. Vet. Med. Cluj-Napoca Hortic. 2020, 77, 25–29. [Google Scholar] [CrossRef]
- Kakabouki, I.; Tataridas, A.; Mavroeidis, A.; Kousta, A.; Karydogianni, S.; Zisi, C.; Kouneli, V.; Konstantinou, A.; Folina, A.; Konstantas, A.; et al. Effect of colonization of Trichoderma harzianum on growth development and CBD content of hemp (Cannabis sativa L.). Microorganisms 2021, 9, 518. [Google Scholar] [CrossRef] [PubMed]
- Ahmed, B.; Beneš, F.; Hajšlová, J.; Fišarová, L.; Vosátka, M.; Hijri, M. Enhanced production of select phytocannabinoids in medical Cannabis cultivars using microbial consortia. Front. Plant Sci. 2023, 14, 1219836. [Google Scholar] [CrossRef] [PubMed]
- Amaducci, S.; Zatta, A.; Raffanini, M.; Venturi, G. Characterisation of hemp (Cannabis sativa L.) roots under different growing conditions. Plant Soil 2008, 313, 227–235. [Google Scholar] [CrossRef]
- Blandinières, H.; Amaducci, S. Adapting the cultivation of industrial hemp (Cannabis sativa L.) to marginal lands: A review. GCB Bioenergy 2022, 14, 1004–1022. [Google Scholar] [CrossRef]
- Lombardi, N.; Caira, S.; Troise, A.D.; Scaloni, A.; Vitaglione, P.; Vinale, F.; Marra, R.; Salzano, A.M.; Lorito, M.; Woo, S.L. Trichoderma applications on strawberry plants modulate the physiological processes positively affecting fruit production and quality. Front. Microbiol. 2020, 11, 1364. [Google Scholar] [CrossRef]
- Akladious, S.; Abbas, S. Application of Trichoderma harzianum T22 as a biofertilizer potential in maize growth. J. Plant Nutr. 2014, 37, 30–49. [Google Scholar] [CrossRef]
- Adams, P.; De-Leij, F.A.; Lynch, J.M. Trichoderma harzianum Rifai 1295-22 mediates growth promotion of crack willow (Salix fragilis) saplings in both clean and metal-contaminated soil. Microb. Ecol. 2007, 54, 306–313. [Google Scholar] [CrossRef]
- Kthiri, Z.; Ben-Jabeur, M.; Machraoui, M.; Gargouri, S.; Hibar, K.; Hamada, W. Coating seeds with Trichoderma strains promotes plant growth and enhance the systemic resistance against Fusarium crown rot in durum wheat. Egypt. J. Biol. Pest Control. 2020, 30, 139. [Google Scholar] [CrossRef]
- Marra, R.; Lombardi, N.; Piccolo, A.; Bazghaleh, N.; Prashar, P.; Vandenberg, A.; Woo, S. Mineral biofortification and growth stimulation of lentil plants inoculated with Trichoderma strains and metabolites. Microorganisms 2021, 10, 87. [Google Scholar] [CrossRef] [PubMed]
- Cao, T.; Zhang, H.; Chen, T.; Yang, C.; Wang, J.; Guo, Z.; Sun, X. Research on the mechanism of plant root protection for soil slope stability. PLoS ONE 2023, 18, e0293661. [Google Scholar] [CrossRef] [PubMed]
- Yedidia, I.; Srivastava, A.; Kapulnik, Y.; Chet, I. Effect of Trichoderma harzianum on microelement concentrations and increased growth of cucumber plants. Plant Soil 2001, 235, 235–242. [Google Scholar] [CrossRef]
- Rouina, H.; Tseng, Y.-H.; Nataraja, K.N.; Uma Shaanker, R.; Krüger, T.; Kniemeyer, O.; Brakhage, A.; Oelmüller, R. Comparative secretome analyses of Trichoderma/Arabidopsis co-cultures identify proteins for salt stress, plant growth promotion, and root colonization. Front. Ecol. Evol. 2022, 9, 808430. [Google Scholar] [CrossRef]
- Stewart, A.; Hill, R. Applications of Trichoderma in plant growth promotion. In Biotechnology and Biology of Trichoderma; Gupta, V.K., Schmoll, M., Herrera-Estrella, A., Upadhyay, R.S., Druzhinina, I., Tuohy, M.G., Eds.; Elsevier: Amsterdam, The Netherlands, 2014; pp. 415–425. [Google Scholar]
- Macías-Rodríguez, L.; Contreras-Cornejo, H.A.; Adame-Garnica, S.G.; Del-Val, E.; Larsen, J. The interactions of Trichoderma at multiple trophic levels: Inter-kingdom communication. Microbiol. Res. 2020, 240, 126552. [Google Scholar] [CrossRef]
- Du, Y.; Scheres, B. Lateral root formation and the multiple roles of auxin. J. Exp. Bot. 2018, 69, 155–167. [Google Scholar] [CrossRef]
- Sosnowski, J.; Truba, M.; Vasileva, V. The impact of auxin and cytokinin on the growth and development of selected crops. Agriculture 2023, 13, 724. [Google Scholar] [CrossRef]
- Irakli, M.; Tsaliki, E.; Kalivas, A.; Kleisiaris, F.; Sarrou, E.; Cook, C.M. Effect οf genotype and growing year on the nutritional, phytochemical, and antioxidant properties of industrial hemp (Cannabis sativa L.) seeds. Antioxidants 2019, 8, 491. [Google Scholar] [CrossRef]
- Menga, V.; Garofalo, C.; Suriano, S.; Beleggia, R.; Colecchia, S.A.; Perrone, D.; Montanari, M.; Pecchioni, N.; Fares, C. Phenolic acid composition and antioxidant activity of whole and defatted seeds of Italian hemp cultivars: A two-year case study. Agriculture 2022, 12, 759. [Google Scholar] [CrossRef]
- Kumar, K.; Debnath, P.; Singh, S.; Kumar, N. An overview of plant phenolics and their involvement in abiotic stress tolerance. Stresses 2023, 3, 570–585. [Google Scholar] [CrossRef]
- Ortega-García, J.; Montes-Belmont, R.; Rodríguez-Monroy, M.; Ramírez-Trujillo, J.; Suárez, R.; Jiménez, G. Effect of Trichoderma asperellum applications and mineral fertilization on growth promotion and the content of phenolic compounds and flavonoids in onions. Sci. Hortic. 2015, 195, 8–16. [Google Scholar] [CrossRef]
- Nawrocka, J.; Szczech, M.; Małolepsza, U. Trichoderma atroviride enhances phenolic synthesis and cucumber protection against Rhizoctonia solani. Plant Prot. Sci. 2018, 54, 17–23. [Google Scholar] [CrossRef]
- Dini, I.; Graziani, G.; Gaspari, A.; Fedele, F.L.; Sicari, A.; Vinale, F.; Cavallo, P.; Lorito, M.; Ritieni, A. New strategies in the cultivation of olive trees and repercussions on the nutritional value of the extra virgin olive oil. Molecules 2020, 25, 2345. [Google Scholar] [CrossRef] [PubMed]
- Pascale, A.; Vinale, F.; Manganiello, G.; Nigro, M.; Lanzuise, S.; Ruocco, M.; Marra, R.; Lombardi, N.; Woo, S.; Lorito, M. Trichoderma and its secondary metabolites improve yield and quality of grapes. Crop. Prot. 2017, 92, 176–181. [Google Scholar] [CrossRef]
- Dudonné, S.; Vitrac, X.; Coutière, P.; Woillez, M.; Mérillon, J.M. Comparative study of antioxidant properties and total phenolic content of 30 plant extracts of industrial interest using DPPH, ABTS, FRAP, SOD, and ORAC assays. J. Agric. Food Chem. 2009, 57, 1768–1774. [Google Scholar] [CrossRef]
- Morrow, G.W. The shikimate pathway: Biosynthesis of phenolic products from shikimic Acid. In Bioorganic Synthesis: An Introduction; Oxford Academic: New York, NY, USA, 2016. [Google Scholar] [CrossRef]
- Gallou, A.; Cranenbrouck, S.; Declerck, S. Trichoderma harzianum elicits defence response genes in roots of potato plantlets challenged by Rhizoctonia solani. Eur. J. Plant Pathol. 2009, 124, 219–230. [Google Scholar] [CrossRef]
- Shoresh, M.; Yedidia, I.; Chet, I. Involvement of jasmonic acid/ethylene signaling pathway in the systemic resistance induced in cucumber by Trichoderma asperellum T203. Phytopathol. 2005, 95, 76–84. [Google Scholar] [CrossRef]
- Zhang, F.; Wang, Y.; Liu, C.; Chen, F.; Ge, H.; Tian, F.; Yang, T.; Ma, K.; Zhang, Y. Trichoderma harzianum mitigates salt stress in cucumber via multiple responses. Ecotoxicol. Environ. Saf. 2019, 170, 436–445. [Google Scholar] [CrossRef]
- Surekha, C.; Neelapu, N.R.R.; Prasad, B.; Ganesh, P. Induction of defence enzymes and phenolic content by Trichoderma viride in Vigna mungo infested with Fusarium oxysporum and Alternaria alternata. Int. J. Agric. Sci. Res. 2014, 4, 31–40. [Google Scholar]
- Zhang, Y.; Xiao, J.; Yang, K.; Wang, Y.; Tian, Y.; Liang, Z. Transcriptomic and metabonomic insights into the biocontrol mechanism of Trichoderma asperellum M45a against watermelon Fusarium wilt. PLoS ONE 2022, 17, e0272702. [Google Scholar] [CrossRef] [PubMed]
- Yusnawan, E.; Inayati, A.; Baliadi, Y. Effect of soybean seed treatment with Trichoderma virens on its growth and total phenolic content. In Proceedings of the International Conference on Biology and Applied Science (ICOBAS) Malang, Malang, Indonesia, 13–14 March 2019; AIP Conference Proceedings, 2120. AIP Publishing LLC: New York, NY, USA, 2019. [Google Scholar]
- Dini, I.; Pascale, M.; Staropoli, A.; Marra, R.; Vinale, F. Effect of selected trichoderma strains and metabolites on olive drupes. Appl. Sci. 2021, 11, 8710. [Google Scholar] [CrossRef]
- Singh, B.; Singh, A.; Singh, S.; Singh, H. Trichoderma harzianum- mediated reprogramming of oxidative stress response in root apoplast of sunflower enhances defence against Rhizoctonia solani. Eur. J. Plant Pathol. 2011, 131, 121–134. [Google Scholar] [CrossRef]
- Cerino, P.; Buonerba, C.; Cannazza, G.; D’Auria, J.; Ottoni, E.; Fulgione, A.; Di Stasio, A.; Pierri, B.; Gallo, A. A review of hemp as food and nutritional supplement. Cannabis Cannabinoid Res. 2021, 6, 19–27. [Google Scholar] [CrossRef] [PubMed]
- Fordjour, E.; Manful, C.F.; Sey, A.A.; Javed, R.; Pham, T.H.; Thomas, R.; Cheema, M. Cannabis: A multifaceted plant with endless potentials. Front. Pharmacol. 2023, 14, 1200269. [Google Scholar] [CrossRef] [PubMed]
Disclaimer/Publisher’s Note: The statements, opinions and data contained in all publications are solely those of the individual author(s) and contributor(s) and not of MDPI and/or the editor(s). MDPI and/or the editor(s) disclaim responsibility for any injury to people or property resulting from any ideas, methods, instructions or products referred to in the content. |
© 2024 by the authors. Licensee MDPI, Basel, Switzerland. This article is an open access article distributed under the terms and conditions of the Creative Commons Attribution (CC BY) license (https://creativecommons.org/licenses/by/4.0/).




