The Impact of Consumer Loyalty and Customer Satisfaction in the New Agricultural Value Chain
Abstract
:1. Introduction
2. Literature Review
2.1. Consumer Behavior in the Context of Agricultural Value Chains and Artificial Intelligence
2.2. Purchase Intention
2.3. Customer Satisfaction
2.4. Customer Loyalty
3. Research Method
3.1. Research Design
3.2. Empirical Analysis
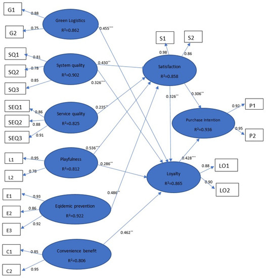
3.2.1. Measurement Model Analysis
3.2.2. Path Coefficient Analysis
4. Conclusions and Recommendations
5. Limitations and Future Research
Author Contributions
Funding
Institutional Review Board Statement
Data Availability Statement
Conflicts of Interest
References
- Barbaglia, L.; Frattarolo, L.; Onorante, L.; Pericoli, F.M.; Ratto, M.; Pezzoli, L.T. Testing big data in a big crisis: Nowcasting under COVID-19. Int. J. Forecast. 2022, 39, 1548–1563. [Google Scholar] [CrossRef] [PubMed]
- Yang, Y.; Chen, H.; Liang, H. Did New retail enhance enterprise competition during the COVID-19 pandemic? An empirical analysis of operating efficiency. J. Theor. Appl. Electron. Commer. Res. 2023, 18, 352–371. [Google Scholar] [CrossRef]
- Ganeshkumar, C.; Khan, A. Mapping of agritech companies in Indian agricultural value chain. In Proceedings of the Second International Conference on Information Management and Machine Intelligence: ICIMMI 2020, Jaipur, India, 24–25 July 2020; Springer: Singapore, 2021; pp. 155–161. [Google Scholar]
- Wei, S. Analysis of marketing innovation under the new retail mode-taking “Luckin coffee” as an example. In E3S Web of Conferences; EDP Sciences: Les Ulis, France, 2021; Volume 235, p. 01074. [Google Scholar]
- Sun, Y.; Song, H.; Jara, A.J.; Bie, R. Internet of things and big data analytics for smart and connected communities. IEEE Access 2016, 4, 766–773. [Google Scholar] [CrossRef]
- Zhang, X. New retail marketing strategy combining virtual reality and 5G mobile communication. Math. Probl. Eng. 2021, 2021, 6632701. [Google Scholar] [CrossRef]
- Alibaba News. A New Integration of Agricultural Product Production and Marketing. 2020. Available online: https://www.alibabanews.com/ (accessed on 15 July 2023).
- Taiwan Trade Center in Shanghai. China’s Fresh Food E-Commerce Transaction Scale is Expected to Exceed RMB 600 Billion in 2023. Available online: https://reurl.cc/VLy5Yn (accessed on 3 September 2023).
- Yan, B.; Chen, X.; Cai, C.; Guan, S. Supply chain coordination of fresh agricultural products based on consumer behavior. Comput. Oper. Res. 2020, 123, 105038. [Google Scholar] [CrossRef]
- Mowat, A.; Collins, R. Consumer behaviour and fruit quality: Supply chain management in an emerging industry. Supply Chain Manag. Int. J. 2000, 5, 45–54. [Google Scholar] [CrossRef]
- Dong, L. Toward resilient agriculture value chains: Challenges and opportunities. Prod. Oper. Manag. 2021, 30, 666–675. [Google Scholar] [CrossRef]
- Ganeshkumar, C.; Jena, S.K.; Sivakumar, A.; Nambirajan, T. Artificial intelligence in agricultural value chain: Review and future directions. J. Agribus. Dev. Emerg. Econ. 2023, 13, 379–398. [Google Scholar] [CrossRef]
- Feldmann, C.; Hamm, U. Consumers’ perceptions and preferences for local food: A review. Food Qual. Prefer. 2015, 40, 152–164. [Google Scholar] [CrossRef]
- Dimitri, C.; Oberholtzer, L.; Pressman, A. Urban agriculture: Connecting producers with consumers. Br. Food J. 2016, 118, 603–617. [Google Scholar] [CrossRef]
- Grebitus, C.; Printezis, I.; Printezis, A. Relationship between consumer behavior and success of urban agriculture. Ecol. Econ. 2017, 136, 189–200. [Google Scholar] [CrossRef]
- Tsai, M.T.; Cheng, N.C.; Chen, K.S. Understanding online group buying intention: The roles of sense of virtual community and technology acceptance factors. Total Qual. Manag. Bus. Excell. 2011, 22, 1091–1104. [Google Scholar] [CrossRef]
- Blackwell, R.D.; Miniard, P.W.; Engel, F.J. Consumer Behaviour; Harcourt College Publishers: Orlando, FL, USA, 2001. [Google Scholar]
- Montano, D.E.; Kasprzyk, D. Theory of reasoned action, theory of planned behavior, and the integrated behavioral model. Health Behav. Theory Res. Pract. 2015, 70, 231. [Google Scholar]
- Dash, G.; Kiefer, K.; Paul, J. Marketing-to-Millennials: Marketing 4.0, customer satisfaction and purchase intention. J. Bus. Res. 2021, 122, 608–620. [Google Scholar] [CrossRef]
- Dhingra, S.; Gupta, S.; Bhatt, R. A study of relationship among service quality of E-commerce websites, customer satisfaction, and purchase intention. Int. J. E-Bus. Res. (IJEBR) 2020, 16, 42–59. [Google Scholar] [CrossRef]
- Mainardes, E.W.; Cardoso, M.V. Effect of the use of social media in trust, loyalty and purchase intention in physical stores. Int. Rev. Retail Distrib. Consum. Res. 2019, 29, 456–477. [Google Scholar] [CrossRef]
- Savila, I.D.; Wathoni, R.N.; Santoso, A.S. The role of multichannel integration, trust and offline-to-online customer loyalty towards repurchase intention: An empirical study in online-to-offline (O2O) e-commerce. Procedia Comput. Sci. 2019, 161, 859–866. [Google Scholar] [CrossRef]
- Efendi, B. Pengaruh experiential marketing, kepuasan pelanggan, dan citra rumah makan terhadap loyalitas pelanggan (studi empirik pada rumah makan saung mansur Banjarnegara). J. Econ. Manag. Account. Technol. 2020, 3, 161–168. [Google Scholar] [CrossRef]
- Ivana, M.T.; Ambarita, R.J.; Fahlevi, M.; Prabowo, H.; Ngatindriatun, N. Effect of website quality on customer satisfaction and purchase intention at pt. susan photo album. In Proceedings of the 2021 International Conference on Information Management and Technology (ICIMTech), Jakarta, Indonesia, 19–20 August 2021; IEEE: Piscataway, NJ, USA, 2021; Volume 1, pp. 568–573. [Google Scholar]
- Al Mulhem, A. Investigating the effects of quality factors and organizational factors on university students’ satisfaction of e-learning system quality. Cogent Educ. 2020, 7, 1787004. [Google Scholar] [CrossRef]
- Rezaei, S.; Valaei, N. Crafting experiential value via smartphone apps channel. Mark. Intell. Plan. 2017, 35, 688–702. [Google Scholar] [CrossRef]
- Davis, D.R.; Boone, W. Using Rasch analysis to evaluate the psychometric functioning of the other-directed, lighthearted, intellectual, and whimsical (OLIW) adult playfulness scale. Int. J. Educ. Res. Open 2021, 2, 100054. [Google Scholar] [CrossRef]
- Moon, J.W.; Kim, Y.G. Extending the TAM for a World-Wide-Web context. Inf. Manag. 2001, 38, 217–230. [Google Scholar] [CrossRef]
- Ding, P.; Feng, S.; Jiang, J. The Impact of Urban Rail Transit Epidemic Prevention Measures on Passengers’ Safety Perception. Int. J. Environ. Res. Public Health 2023, 20, 4161. [Google Scholar] [CrossRef] [PubMed]
- Guarda, T.; Villao, D.; Leon, M. New Digital Evolution and Transformation Trends: Volume II. RISTI-Revista Iberica de Sistemas e Tecnologias de Informacao. 2021, pp. XI–XIII. Available online: https://www.proquest.com/docview/2493869289?pq-origsite=gscholar&fromopenview=true (accessed on 15 July 2023).
- Gonçalves, H.M.; Sampaio, P. The customer satisfaction-customer loyalty relationship: Reassessing customer and relational characteristics moderating effects. Manag. Decis. 2012, 50, 1509–1526. [Google Scholar] [CrossRef]
- Bhaskar, P.P.; Kumar, D.P. Customer loyalty on e-commerce. Int. J. Manag. Res. Rev. 2016, 6, 1661. [Google Scholar]
- Guo, J.; Zhang, W.; Xia, T. Impact of shopping website design on customer satisfaction and loyalty: The mediating role of usability and the moderating role of trust. Sustainability 2023, 15, 6347. [Google Scholar] [CrossRef]
- Santi, I.N.; Sutomo, M.; Zahara, Z. The role of experiential marketing on customer loyalty with customer satisfaction as a moderating variable in Bora Hot Spring Sigi, Central Sulawesi, Indonesia. In Proceedings of the International Conference on Community Development (ICCD 2020), Ho Chi Minh City, Vietnam, 18 July 2020; Atlantis Press: Amsterdam, The Netherlands, 2020; pp. 356–359. [Google Scholar]
- Gunawan, I. Customer Loyalty: The effect customer satisfaction, experiential marketing and product quality. KINERJA J. Manaj. Organ. Ind. 2022, 1, 35–50. [Google Scholar]
- Widodo, N.G.; Balqiah, T.E. The effect of addiction, playfulness and good price on purchase intention of In-App features. In Proceedings of the International Conference on Business and Management Research (ICBMR 2020), Online, 21–22 October 2020; Atlantis Press: Amsterdam, The Netherlands, 2020; pp. 9–14. [Google Scholar]
- Kaura, V.; Durga Prasad, C.S.; Sharma, S. Service Quality, Service Convenience, Price and Fairness, Customer Loyalty, and the Mediating Role of Customer Satisfaction. Int. J. Bank Mark. 2015, 33, 404–422. [Google Scholar] [CrossRef]
- Nurdin, A.A.; Abidin, Z. The influence of recommendation system quality on E-commerce customer loyalty with cognition affective behavior theory. J. Adv. Inf. Syst. Technol. 2023, 5, 1–11. [Google Scholar] [CrossRef]
- Kawa, A.; Pierański, B. Green logistics in e-commerce. LogForum 2021, 17, 183–192. [Google Scholar] [CrossRef]
- Muthén, B.; Satorra, A. Multilevel aspects of varying parameters in structural models. In Multilevel Analysis of Educational Data; Academic Press: Cambridge, MA, USA, 1989; pp. 87–99. [Google Scholar]
- Muthén, B.O. Means and Covariance Structure Analysis of Hierarchical Data; UCLA Statistics Series; UCLA: Los Angeles, CA, USA, 1990. [Google Scholar]
- McDonald, R.P. The bilevel reticular action model for path analysis with latent variables. Sociol. Methods Res. 1994, 22, 399–413. [Google Scholar] [CrossRef]
- Anderson, J.C.; Gerbing, D.W. Structural equation modeling in practice: A review and recommended two-step approach. Psychol. Bull. 1988, 103, 411. [Google Scholar] [CrossRef]
- Bentler, P.M.; Liang, J. Two-level mean and covariance structures: Maximum likelihood via an EM algorithm. In Multilevel Modeling: Methodological Advances, Issues, and Applications; Lawrence Erlbaum Associates Publishers: Mahwah, NJ, USA, 2003; pp. 53–70. [Google Scholar]
- Heck, R.H.; Thomas, S.L. An Introduction to Multilevel Modeling Techniques; Lawrence Erlbaum Associates: Mahwah, NJ, USA, 2000. [Google Scholar]
- Muthén, B.O. Multilevel covariance structure analysis. Sociol. Methods Res. 1994, 22, 376–398. [Google Scholar] [CrossRef]
- Hox, J.J. Multilevel Analysis: Techniques and Applications; Lawrence Erlbaum Associates: Mahwah, NJ, USA, 2002. [Google Scholar]
- Kaplan, D.; Elliott, P.R. A didactic example of multilevel structural equation modeling applicable to the study of organizations. Struct. Equ. Model. Multidiscip. J. 1997, 4, 1–24. [Google Scholar] [CrossRef]
- The Online Big Data of Consumer Behavior in the Hema Market in Mainland China in 2022 (2022 DataWork Big Data Computing Engine). Available online: https://www.moduyun.com/dw.html (accessed on 30 June 2023).
- Bagozzi, R.P.; Yi, Y. On the evaluation of structural equation models. J. Acad. Mark. Sci. 1988, 16, 74–94. [Google Scholar] [CrossRef]
- Seyal, A.H.; Rahman, M.N.A.; Rahim, M.M. Determinants of academic use of the Internet: A structural equation model. Behav. Inf. Technol. 2002, 21, 71–86. [Google Scholar] [CrossRef]
- Bentler, P.M.; Lee, S.Y. A statistical development of three-mode factor analysis. Br. J. Math. Stat. Psychol. 2003, 32, 87–104. [Google Scholar] [CrossRef]
- Koufteros, T.; Bosker, R. Multilevel Analysis: An Introduction to Basic and Advanced Multilevel Modelling; Sage Publications: Thousand Oaks, CA, USA, 1999. [Google Scholar]
- Zulkarnain, K.; Ahasanul, H.; Selim, A. Key success factors of online food ordering services: An empirical study. Malays. Inst. Manag. 2015, 50, 19–36. [Google Scholar]
- Ali, M.S.Y.; Alfaki, K.M.H. The direct and indirect relationships among a bank’s website dimensions, perceived flow, perceived playfulness, e-banking satisfaction and e-banking loyalty. J. Theor. Appl. Inf. Technol. 2021, 99, 1435–1451. [Google Scholar]


| Dimension Variable | Explain Variables and Descriptions |
|---|---|
| 1. Green Logistics | G1: Use environmentally friendly packaging. |
| G2: Use environmentally friendly shopping bags. | |
| 2. System Quality | SQ1: Combine with network video system |
| SQ2: Provide all product information on the network. | |
| SQ3: APP mobile payment service. | |
| 3. Service Quality | SEQ1: Combine online and offline services (Online and Offline). |
| SEQ2: Limited-time delivery service. | |
| SEQ3: Assist in fresh product management services. | |
| 4. Playfulness | L1: Enjoy fresh food service. |
| L2: Provide parent-child interactive entertainment activities. | |
| 5. Epidemic Prevention | E1: Store personnel take temperature and monitor health. |
| E2: Epidemic prevention education and training for store personnel. | |
| E3: Regular environment cleaning and disinfection. | |
| 6. Service Convenience | C1: Combine with AI automated pick-up and packaging services. |
| C2: One-package complete shopping service. | |
| 7. Satisfaction | S1: Customer satisfaction with fresh products. |
| S2: Customer’s overall satisfaction with store service. | |
| 8. Loyalty | LO1: Customers will continue to buy products in the store. |
| LO2: Customers will continue to recommend the store to friends and family members. | |
| 9. Purchase Intention | P1: Customers are willing to buy products in the store. |
| P2: Customers spend more time and buy more products in the store. |
| Item | M | SD1 | SD2 | Maximum Value between Samples | Minimum Value between Samples | Maximum Value between Groups | Minimum Value between Groups |
|---|---|---|---|---|---|---|---|
| G1 | 3.68 | 0.36 | 0.42 | 5 | 2 | 4.12 | 3.15 |
| G2 | 3.58 | 0.28 | 0.35 | 5 | 3 | 3.88 | 3.02 |
| SQ1 | 3.62 | 0.23 | 0.31 | 5 | 3 | 3.92 | 2.82 |
| SQ2 | 3.31 | 0.32 | 0.36 | 5 | 3 | 4.14 | 2.58 |
| SQ3 | 3.59 | 0.35 | 0.41 | 5 | 2 | 3.96 | 2.85 |
| SEQ1 | 3.25 | 0.29 | 0.31 | 5 | 3 | 4.02 | 3.01 |
| SEQ2 | 3.52 | 0.32 | 0.36 | 5 | 2 | 4.28 | 2.89 |
| SEQ3 | 3.41 | 0.26 | 0.35 | 5 | 2 | 3.98 | 2.76 |
| L1 | 3.12 | 0.35 | 0.39 | 5 | 2 | 4.28 | 3.25 |
| L2 | 3.54 | 0.31 | 0.42 | 5 | 2 | 4.31 | 3.07 |
| E1 | 3.28 | 0.20 | 0.32 | 5 | 3 | 4.58 | 2.95 |
| E2 | 3.61 | 0.31 | 0.33 | 5 | 3 | 4.46 | 3.02 |
| E3 | 3.57 | 0.24 | 0.29 | 5 | 3 | 4.62 | 2.73 |
| C1 | 3.71 | 0.28 | 0.30 | 5 | 2 | 4.53 | 2.76 |
| C2 | 3.42 | 0.36 | 0.33 | 5 | 3 | 4.68 | 3.12 |
| S1 | 3.81 | 0.36 | 0.35 | 5 | 3 | 4.69 | 3.25 |
| S2 | 3.62 | 0.28 | 0.31 | 5 | 3 | 4.51 | 3.02 |
| LO1 | 3.82 | 0.35 | 0.31 | 5 | 2 | 4.38 | 3.07 |
| LO2 | 3.59 | 0.26 | 0.32 | 5 | 2 | 4.59 | 3.21 |
| P1 | 3.73 | 0.31 | 0.37 | 5 | 2 | 4.68 | 3.08 |
| P2 | 3.51 | 0.21 | 0.35 | 5 | 2 | 4.53 | 3.12 |
| Goodness-of-Fit Index | Threshold Value | Measured Value | Result Determination |
|---|---|---|---|
| Ratio of X2 to degrees of freedom (X2/DF) | ≤3.00 | 2.22 | Acceptable |
| Goodness-of-fit index (GFI) | ≥0.80 | 0.95 | Acceptable |
| Adjusted Goodness-of-fit index (AGFI) | ≥0.80 | 0.92 | Acceptable |
| Normed fit index (NFI) | ≥0.90 | 0.96 | Acceptable |
| Comparative fit index (CFI) | ≥0.90 | 0.93 | Acceptable |
| Root Mean Square Residual (RMSR) | ≤0.05 | 0.036 | Acceptable |
| Dimension Variable | Standardized Factor Loading | Standard Error (SE) | t Value | Composite Reliability (CR) | Average Variance Extracted (AVE) |
|---|---|---|---|---|---|
| 1. Green Logistics | 0.936 | 0.786 | |||
| G1 | 0.865 | 0.021 | 15.36 | ||
| G2 | 0.932 | 0.034 | 12.32 | ||
| 2. System quality | 0.925 | 0.875 | |||
| SQ1 | 0.931 | 0.023 | 14.62 | ||
| SQ2 | 0.886 | 0.012 | 16.32 | ||
| SQ3 | 0.925 | 0.028 | 13.75 | ||
| 3. Service quality | 0.956 | 0.902 | |||
| SEQ1 | 0.906 | 0.028 | 12.36 | ||
| SEQ2 | 0.871 | 0.035 | 15.21 | ||
| SEQ3 | 0.936 | 0.021 | 14.31 | ||
| 4. Playfulness | 0.928 | 0.879 | |||
| L1 | 0.895 | 0.031 | 14.36 | ||
| L2 | 0.902 | 0.024 | 11.32 | ||
| 5. Epidemic prevention | 0.938 | 0.901 | |||
| E1 | 0.962 | 0.016 | 15.32 | ||
| E2 | 0.926 | 0.027 | 12.68 | ||
| E3 | 0.906 | 0.031 | 13.71 | ||
| 6. Service convenience | 0.918 | 0.906 | |||
| C1 | 0.964 | 0.028 | 14.38 | ||
| C2 | 0.922 | 0.021 | 11.62 | ||
| 7. Satisfaction | 0.941 | 0.865 | |||
| S1 | 0.891 | 0.025 | 9.77 | ||
| S2 | 0.906 | 0.019 | 12.36 | ||
| 8. Loyalty | 0.928 | 0.906 | |||
| LO1 | 0.937 | 0.031 | 11.28 | ||
| LO2 | 0.928 | 0.028 | 13.25 | ||
| 9. Purchase Intention | 0.912 | 0.892 | |||
| P1 | 0.896 | 0.014 | 12.27 | ||
| P2 | 0.901 | 0.029 | 13.21 |
| Goodness-of-Fit Index | Threshold Value | Measured Value | Result Determination |
|---|---|---|---|
| Ratio of X2 to degrees of freedom (X2/DF) | ≤3.00 | 2.36 | Acceptable |
| Goodness-of-fit index (GFI) | ≥0.80 | 0.93 | Acceptable |
| Adjusted goodness-of-fit index (AGFI) | ≥0.80 | 0.91 | Acceptable |
| Normed fit index (NFI) | ≥0.90 | 0.95 | Acceptable |
| Comparative fit index (CFI) | ≥0.90 | 0.92 | Acceptable |
| Root mean square residual (RMSR) | ≤0.05 | 0.028 | Acceptable |
Disclaimer/Publisher’s Note: The statements, opinions and data contained in all publications are solely those of the individual author(s) and contributor(s) and not of MDPI and/or the editor(s). MDPI and/or the editor(s) disclaim responsibility for any injury to people or property resulting from any ideas, methods, instructions or products referred to in the content. |
© 2023 by the authors. Licensee MDPI, Basel, Switzerland. This article is an open access article distributed under the terms and conditions of the Creative Commons Attribution (CC BY) license (https://creativecommons.org/licenses/by/4.0/).
Share and Cite
Shyu, C.-S.; Yen, C.-C.; Lin, C.-S. The Impact of Consumer Loyalty and Customer Satisfaction in the New Agricultural Value Chain. Agriculture 2023, 13, 1803. https://doi.org/10.3390/agriculture13091803
Shyu C-S, Yen C-C, Lin C-S. The Impact of Consumer Loyalty and Customer Satisfaction in the New Agricultural Value Chain. Agriculture. 2023; 13(9):1803. https://doi.org/10.3390/agriculture13091803
Chicago/Turabian StyleShyu, Chin-Shyang, Chun-Chang Yen, and Cheng-Sheng Lin. 2023. "The Impact of Consumer Loyalty and Customer Satisfaction in the New Agricultural Value Chain" Agriculture 13, no. 9: 1803. https://doi.org/10.3390/agriculture13091803
APA StyleShyu, C.-S., Yen, C.-C., & Lin, C.-S. (2023). The Impact of Consumer Loyalty and Customer Satisfaction in the New Agricultural Value Chain. Agriculture, 13(9), 1803. https://doi.org/10.3390/agriculture13091803
