Enhancing Rice Crop Management: Disease Classification Using Convolutional Neural Networks and Mobile Application Integration
Abstract
1. Introduction
2. Literature Review
3. Methodology
3.1. Image Acquisition
3.2. Image Pre-Processing
- Three channels, R, G and B, are extracted from the image.
- The following terms are calculated:
- The difference is calculated from cmax and cmin:
- Calculation of Hue is:
- Calculation of Saturation is:
- Calculation of Value is:
3.3. CNN for Disease Classifications
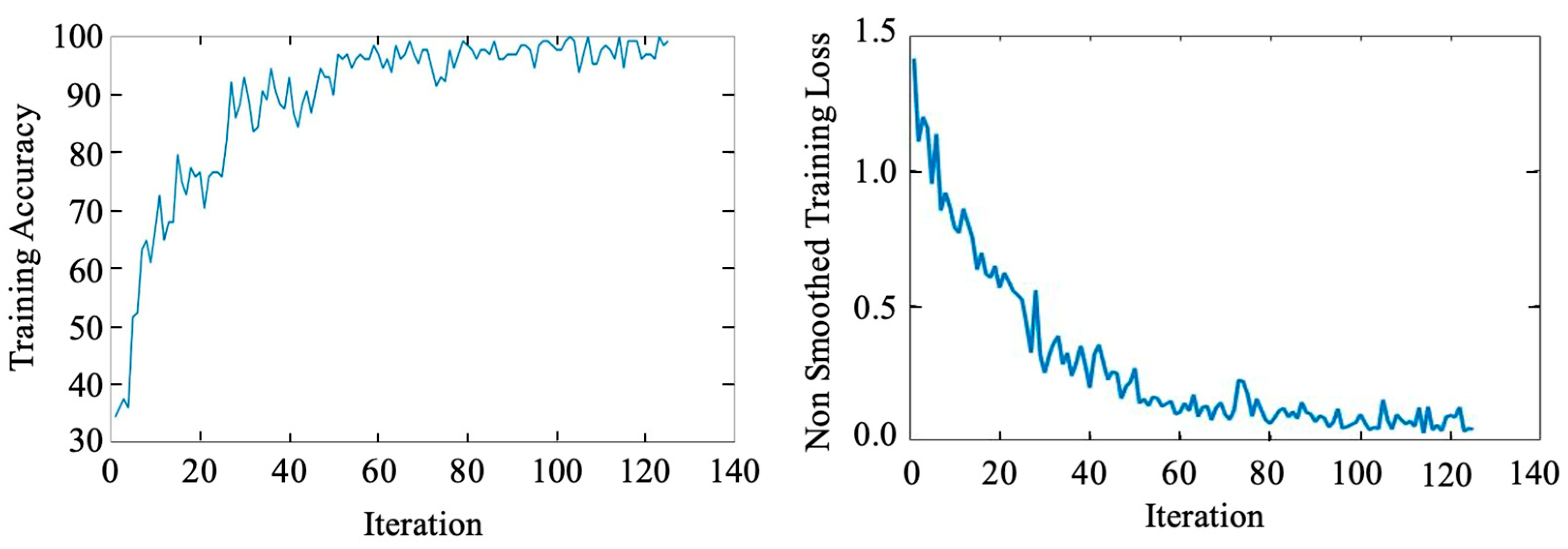
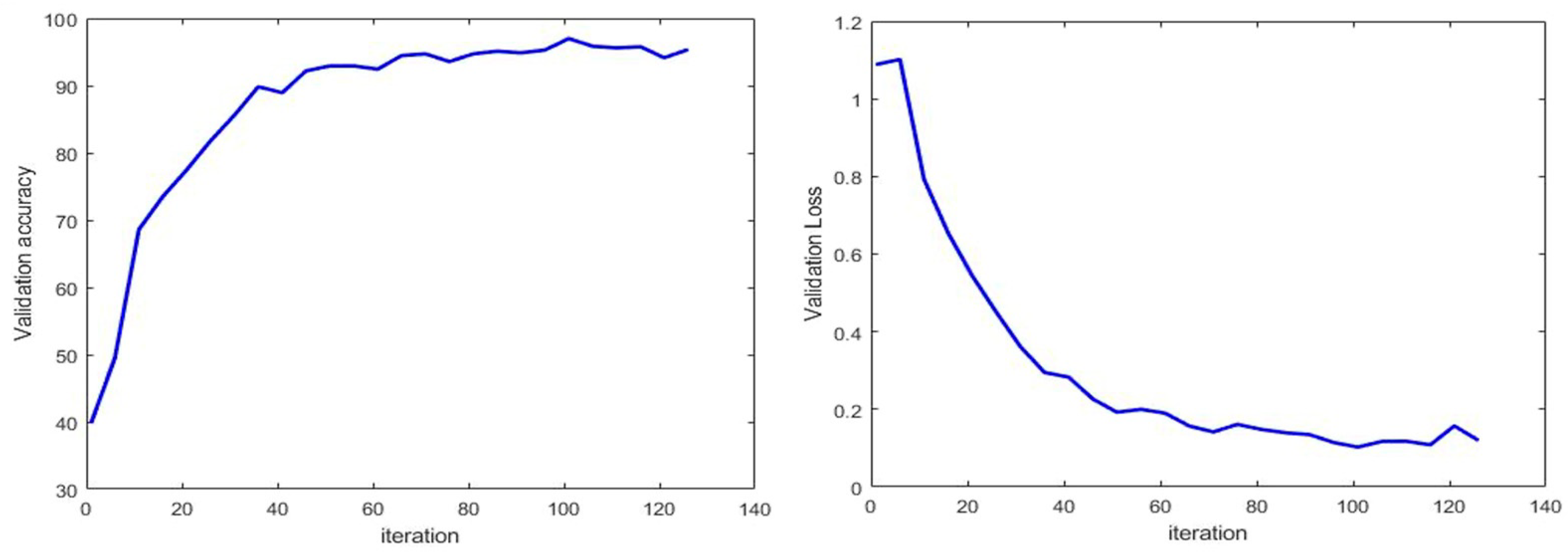
4. Results and Discussion
5. Plugging Trained Model into Mobile Application
6. Comparison to Existing Approaches
7. Conclusions
Author Contributions
Funding
Institutional Review Board Statement
Data Availability Statement
Conflicts of Interest
References
- Khush, G. Productivity Improvements in Rice. Nutr. Rev. 2023, 61, S114–S116. [Google Scholar] [CrossRef] [PubMed]
- Daniya, D.T. A Review on Machine Learning Techniques for Rice Plant Disease Detection. Int. J. Adv. Sci. Technol. 2019, 28, 49–62. [Google Scholar]
- Premi, M.G.; Narmadha, R.; Bernatin, T. A Brief Survey on Diseases of Paddy Plant. J. Pharm. Sci. Res. 2019, 11, 2739–2743. [Google Scholar]
- Hajjar, M.J.; Ahmed, N.; Alhudaib, K.A.; Ullah, H. Integrated Insect Pest Management Techniques for Rice. Sustainability 2023, 15, 4499. [Google Scholar] [CrossRef]
- Zeng, N.; Gong, G.; Zhou, G.; Hu, C. An Accurate Classification of Rice Diseases Based on ICAI-V4. Plants 2023, 12, 2225. [Google Scholar] [CrossRef]
- Saleem, M.H.; Potgieter, J.; Arif, K.M. Plant Disease Detection and Classification by Deep Learning. Plants 2019, 8, 468. [Google Scholar] [CrossRef]
- Devaraj, A.; Rathan, K.; Jaahnavi, S.; Indira, K. Identification of Plant Disease using Image Processing Technique. In Proceedings of the International Conference on Communication and Signal Processing (ICCSP), Chennai, India, 4–6 April 2019. [Google Scholar]
- Fiona, J.R.; Anitha, J. Automated Detection of Plant diseases and Crop Analysis in Agriculture using Image Processing Techniques: A Survey. In Proceedings of the IEEE International Conference on Electrical, Computer and Communication Technologies (ICECCT), Coimbatore, India, 20–22 February 2019. [Google Scholar]
- Teja, K.U.V.R.; Reddy, B.P.V.; Kesara, L.R.; Kowshik, K.D.P.; Panchaparvala, L.A. Transfer Learning based Rice Leaf Disease Classification with Inception-V3. In Proceedings of the International Conference on Smart Generation Computing, Communication and Networking (SMART GENCON), Pune, India, 29–30 October 2021. [Google Scholar]
- Ahmed, K.; Shahidi, T.R.; Alam, S.M.I.; Momen, S. Rice Leaf Disease Detection Using Machine Learning Techniques. In Proceedings of the International Conference on Sustainable Technologies for Industry 4.0 (STI), Dhaka, Bangladesh, 24–25 December 2019. [Google Scholar]
- Jadhav, S.B.; Udupi, V.R.; Patil, S.B. Identification of plant diseases using convolutional neural networks. Int. J. Inf. Technol. 2020, 13, 2461–2470. [Google Scholar] [CrossRef]
- Azim, M.A.; Islam, M.K.; Rahman, M.; Jahan, F. An effective feature extraction method for rice leaf disease classification. TELKOMNIKA Telecommun. Comput. Electron. Control. 2021, 19, 463–470. [Google Scholar] [CrossRef]
- Stephen, A.; Punitha, A.; Chandrasekar, A. Designing self attention-based ResNet architecture for rice leaf disease classification. Neural Comput. Appl. 2022, 35, 6737–6751. [Google Scholar] [CrossRef]
- Aggarwal, S.; Suchithra, M.; Chandramouli, N.; Sarada, M.; Verma, A.; Vetrithangam, D.; Pant, B.; Ambachew Adugna, B. Rice Disease Detection Using Artificial Intelligence and Machine Learning Techniques to Improvise Agro-Business. Sci. Program. 2022, 2022, 1757888. [Google Scholar] [CrossRef]
- Bari, B.S.; Islam, M.N.; Rashid, M.; Hasan, M.J.; Razman MA, M.; Musa, R.M.; Ab Nasir, A.F.; Majeed, A.P.A. A real-time approach of diagnosing rice leaf disease using deep learning-based faster R-CNN framework. PeerJ Comput. Sci. 2021, 7, e432. [Google Scholar] [CrossRef] [PubMed]
- Murat, K.; Cinar, I.; Taspinar, Y.S. Classification of rice varieties with deep learning methods. Comput. Electron. Agric. 2021, 187, 106285. [Google Scholar]
- Sowmyalakshmi, R.; Jayasankar, T.; PiIllai, V.A.; Subramaniyan, K.; Pustokhina, I.V.; Pustokhin, D.A.; Shankar, K. An Optimal Classification Model for Rice Plant Disease Detection. Comput. Mater. Contin. 2021, 68, 1751–1767. [Google Scholar] [CrossRef]
- Swathika, R.; Srinidhi, S.; Radha, N.; Sowmya, K. Disease Identification in paddy leaves using CNN based Deep Learning. In Proceedings of the Third International Conference on Intelligent Communication Technologies and Virtual Mobile Networks (ICICV), Tirunelveli, India, 4–6 February 2021. [Google Scholar]
- Deng, R.; Tao, M.; Xing, H.; Yang, X.; Liu, C.; Liao, K.; Qi, L. Automatic Diagnosis of Rice Diseases Using Deep Learning. Front. Plant Sci. 2021, 12, 701038. [Google Scholar] [CrossRef] [PubMed]
- Feng, L.; Wu, B.; He, Y.; Zhang, C. Hyperspectral Imaging Combined With Deep Transfer Learning for Rice Disease Detection. Front. Plant Sci. 2021, 12, 693521. [Google Scholar] [CrossRef]
- Upadhyay, S.K.; Kumar, A. A novel approach for rice plant diseases classification with deep convolutional neural network. Int. J. Inf. Technol. 2021, 14, 185–199. [Google Scholar] [CrossRef]
- Chen, S.; Zhang, K.; Zhao, Y.; Sun, Y.; Ban, W.; Chen, Y.; Zhuang, H.; Zhang, X.; Liu, J.; Yang, T. An Approach for Rice Bacterial Leaf Streak Disease Segmentation and Disease Severity Estimation. Agriculture 2021, 11, 420. [Google Scholar] [CrossRef]
- Shrivastava, V.K.; Pradhan, M.K. Rice plant disease classification using color features: A machine learning paradigm. J. Plant Pathol. 2020, 103, 17–26. [Google Scholar] [CrossRef]
- More, T.; Govekar, D.; Kokane, S.; Chavhan, S. Identifying the Amount of Pesticides Required for Rice Crops Using Image Processing System. Int. Res. J. Eng. Technol. (IRJET) 2020, 7, 3668–3675. [Google Scholar]
- Chen, J.; Zhang, D.; Nanehkaran, Y.A.; Li, D. Detection of rice plant diseases based on deep transfer learning. J. Sci. Food Agric. 2020, 100, 3246–3256. [Google Scholar] [CrossRef]
- Bashir, K.; Rehman, M.; Bari, M. And classification of rice diseases: An automated approach using textural features. Mehran Univ. Res. J. Eng. Technol. 2019, 38, 239–250. [Google Scholar] [CrossRef]
- Supian MB, A.; Madzin, H.; Albahari, E. Plant Disease Detection and Classification Using Image Processing Techniques: A review. In Proceedings of the 2nd International Conference on Applied Engineering (ICAE), Batam, Indonesia, 2–3 October 2019. [Google Scholar]
- Islam, T.; Sah, M.; Baral, S.; Choudhury, R.R. A Faster Technique on Rice Disease Detectionusing Image Processing of Affected Area in Agro-Field. In Proceedings of the Second International Conference on Inventive Communication and Computational Technologies (ICICCT), Coimbatore, India, 20–21 April 2018. [Google Scholar]
- Phadikar, S.; Goswami, J. Vegetation indices based segmentation for automatic classification of brown spot and blast diseases of rice. In Proceedings of the 3rd International Conference on Recent Advances in Information Technology (RAIT), Dhanbad, India, 3–5 March 2016. [Google Scholar]
- Joshi, A.A.; Jadhav, B.D. Monitoring and controlling rice diseases using Image processing techniques. In Proceedings of the International Conference of Computing, Analytics and Security Trends (CAST), Pune, India, 19–21 December 2016. [Google Scholar]
- Qiu, J.; Liu, J.; Cao, Z.; Li, J.; Yang, Y. Research on rice disease image recognition based on convolutional neural network. J. Yunnan Agric. Univ. 2019, 34, 884–888. [Google Scholar]
- Krishnamoorthy, N.; Prasad, L.N.; Kumar, C.P.; Subedi, B.; Abraha, H.B.; Sathishkumar, V.E. Rice leaf diseases prediction using deep neural networks with transfer learning. Environ. Res. 2021, 198, 111275. [Google Scholar]
- Yakkundimath, R.; Saunshi, G.; Anami, B.; Palaiah, S. Classification of Rice Diseases Using Convolutional Neural Network Models. J. Inst. Eng. (India) Ser. B 2022, 103, 1047–1059. [Google Scholar] [CrossRef]
- Shrivastava, V.K.; Pradhan, M.K.; Minz, S.; Thakur, M.P. Rice Plant Disease Classification using Transfer Learning of Deep Convolution Neural Network. Int. Arch. Photogramm. 2019, 42, 631–635. [Google Scholar] [CrossRef]
- Li, D.; Wang, R.; Xie, C.; Liu, L.; Zhang, J.; Li, R.; Wang, F.; Zhou, M.; Liu, W. A Recognition Method for Rice Plant Diseases and Pests Video Detection Based on Deep Convolutional Neural Network. Sensors 2020, 20, 578. [Google Scholar] [CrossRef]
- Ghosal, S.; Sarkar, K. Rice Leaf Diseases Classification Using CNN With Transfer Learning. In Proceedings of the IEEE Calcutta Conference (CALCON), Kolkata, India, 28–29 February 2020. [Google Scholar]
- Jitesh, S.; Harshadkumar, P.; Vipul, D. Rice Leaf Diseases. UCI Machine Learning Repository. 2019. Available online: https://archive.ics.uci.edu/dataset/486/rice+leaf+diseases (accessed on 27 July 2023).
- Md Fahad, H.; Sheikh, A.; Sheak, N.; Haider, R.; Syed Akhter, H. Dhan-Shomadhan: A Dataset of Rice Leaf Disease Classification for Bangladeshi Local Rice. Mendeley Data 2021, V1. Available online: https://data.mendeley.com/datasets/znsxdctwtt/1 (accessed on 27 July 2023).
- Sethy, P.K. Rice Leaf Disease Image Samples. Mendeley Data 2020. V1. Available online: https://data.mendeley.com/datasets/fwcj7stb8r/1 (accessed on 27 July 2023).















| Class | Training Instances | Validation Instances | Testing Instances |
|---|---|---|---|
| Bacterial leaf blight | 900 | 400 | 210 |
| Brown spot | 900 | 400 | 210 |
| Leaf smut | 900 | 400 | 210 |
| Layer Type | Output Shape | No of Parameters |
|---|---|---|
| Conv3D | (None, 300, 300, 3, 4) | 112 |
| Batch Normalization | (None, 300, 300, 4) | 16 |
| Conv2D | (None, 300, 300, 32) | 1184 |
| Batch Normalization | (None, 300, 300, 32) | 128 |
| Conv2D | (None, 300, 300, 64) | 18,496 |
| Conv2D | (None, 300, 300, 64) | 36,928 |
| Batch Normalization | (None, 300, 300, 64) | 256 |
| Max Pooling 2D | (None, 300, 300, 64) | 0 |
| Conv2D | (None, 300, 300, 128) | 73,856 |
| Batch Normalization | (None, 300, 300, 128) | 512 |
| Max Pooling 2D | (None, 300, 300, 128) | 0 |
| Conv2D | (None, 300, 300, 256) | 295,168 |
| Batch Normalization | (None, 300, 300, 256) | 1024 |
| Conv2D | (None, 300, 300, 512) | 1,180,160 |
| Batch Normalization | (None, 300, 300, 512) | 2048 |
| Flatten | (None, 300, 300, 512) | 0 |
| Dense | (None, 300, 300, 512) | 6147 |
| Trainable Parameters: 3,974,875 | Non-Trainable Parameters: 3016 | Total: 3,977,891 |
| Dataset | Obtained Accuracy | Description of Dataset | |
|---|---|---|---|
| Dataset-1 [37] + Some Local Data | 97.9% | Train set has 2700 augmented images with white background, each having single leaf. | |
| Dataset-2 [38] | White Background | 88.3% | Train set has 1508 augmented images with white background, each having single leaf. |
| Field Background | 78.5% | Train set has 690 augmented images with field background, each having multiple leaves. | |
| Dataset-3 [39] | 92.7% | Train set has 1000 original images with field background, each having multiple leaves. | |
| Cases | Segmentation | K-Means Clustering | Accuracy |
|---|---|---|---|
| Case-1 | No | No | 89.4% |
| Case-2 | Yes | No | 92.7% |
| Case-3 | Yes | Yes | 97.9% |
| Class | Precision | Specificity | f1 Score | Sensitivity/Recall |
|---|---|---|---|---|
| Bacterial Leaf Blight | 0.9810 | 0.9904 | 0.9763 | 0.9717 |
| Brown Spot | 1.0000 | 1.0000 | 0.9836 | 0.9677 |
| Leaf Smut | 0.9571 | 0.9790 | 0.9781 | 1.0000 |
| Model | MobileNet | Inception-V3 | AlexNet | Our Model |
|---|---|---|---|---|
| Time | 145 ms | 230 ms | 195 ms | 103 ms |
| Average Accuracy | 83% | 99.1% | 99.3% | 97.9% |
Disclaimer/Publisher’s Note: The statements, opinions and data contained in all publications are solely those of the individual author(s) and contributor(s) and not of MDPI and/or the editor(s). MDPI and/or the editor(s) disclaim responsibility for any injury to people or property resulting from any ideas, methods, instructions or products referred to in the content. |
© 2023 by the authors. Licensee MDPI, Basel, Switzerland. This article is an open access article distributed under the terms and conditions of the Creative Commons Attribution (CC BY) license (https://creativecommons.org/licenses/by/4.0/).
Share and Cite
Hasan, M.M.; Rahman, T.; Uddin, A.F.M.S.; Galib, S.M.; Akhond, M.R.; Uddin, M.J.; Hossain, M.A. Enhancing Rice Crop Management: Disease Classification Using Convolutional Neural Networks and Mobile Application Integration. Agriculture 2023, 13, 1549. https://doi.org/10.3390/agriculture13081549
Hasan MM, Rahman T, Uddin AFMS, Galib SM, Akhond MR, Uddin MJ, Hossain MA. Enhancing Rice Crop Management: Disease Classification Using Convolutional Neural Networks and Mobile Application Integration. Agriculture. 2023; 13(8):1549. https://doi.org/10.3390/agriculture13081549
Chicago/Turabian StyleHasan, Md. Mehedi, Touficur Rahman, A. F. M. Shahab Uddin, Syed Md. Galib, Mostafijur Rahman Akhond, Md. Jashim Uddin, and Md. Alam Hossain. 2023. "Enhancing Rice Crop Management: Disease Classification Using Convolutional Neural Networks and Mobile Application Integration" Agriculture 13, no. 8: 1549. https://doi.org/10.3390/agriculture13081549
APA StyleHasan, M. M., Rahman, T., Uddin, A. F. M. S., Galib, S. M., Akhond, M. R., Uddin, M. J., & Hossain, M. A. (2023). Enhancing Rice Crop Management: Disease Classification Using Convolutional Neural Networks and Mobile Application Integration. Agriculture, 13(8), 1549. https://doi.org/10.3390/agriculture13081549

