Environmental Factor Detection and Analysis Technologies in Livestock and Poultry Houses: A Review
Abstract
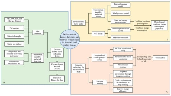
1. Introduction
2. Research on the Environmental Monitoring and Control of Livestock and Poultry Houses Based on Detection Equipment and Wireless Sensor Technology
2.1. Environmental Factor Acquisition Equipment
2.2. Wireless Sensor Networks
2.3. Combined with IoT and Big Data for Application
3. Research on the Distribution and Regularity of Environmental Factors in Livestock and Poultry Houses Based on a Mathematical Model
3.1. Temperature–Humidity–Wind Correlation Model
3.2. Gas Diffusion Model
3.3. Innovation Models Combining the Livestock and Poultry’s Demand and Energy
4. Research on the Environmental Simulation and Detection of Livestock and Poultry Houses Based on Computer Technology
4.1. Applications of CFD
4.2. Applications of Machine Learning
5. Problems and Research Prospects of Environmental Factor Detection and Analysis in Livestock and Poultry Houses
| Detection and Analysis Technology in Livestock and Poultry Houses | Advantages | Disadvantages | Development Direction |
|---|---|---|---|
| Research on environmental monitoring and control of livestock and poultry houses based on detection equipment and wireless sensor technology | (1) The stability and accuracy can meet the needs of production and life, with reliability. (2) The actual value of a certain point can be obtained accurately. (3) Based on the analysis of different environmental factors in livestock and poultry houses, correlation results conducive to environmental regulation can be obtained. (4) The requirements for the technical level of measurement personnel are low. (5) The requirements for livestock and poultry houses are relatively high. | (1) The amount of information required to fully quantify environmental variables depends not only on the physical principles involved, but also on the level of accuracy associated with the analysis tool, which is difficult to avoid errors. (2) Comprehensive analysis of test data not only requires expensive equipment, but also requires a lot of time, manpower, and material resources. (3) The number of measurement points in the test is limited. Therefore, the actual measured results may not represent the whole livestock and poultry house. The measurement fluctuation is large, which made its accuracy cannot be guaranteed [105]. (4) Field measurement may affect animal life. (5) The environment of the livestock and poultry house will affect the reliability of the detection data and reduce the service life of the sensors. | (1) Reduce costs and energy consumption; (2) explore ways to increase accuracy and improve the convenience of detection; (3) enhance interoperability. Several current trends (cloud computing, big data, IoT) should be included in the research of sensor technology. |
| Research on distribution and regularity of environmental factors in livestock and poultry houses based on a mathematical model | (1) The most essential emission law and material exchange of factors were considered. (2) The change in a single environmental factor can be predicted clearly, which is conducive to analyzing the change law of different environmental factors. | (1) A mathematical model is highly theoretical, and due to uncertainties in actual production, the accuracy of the model will have a certain gap. (2) The structure of the model is simple, making it difficult to realize the influence and change in the multi-factor interaction. (3) It is difficult to apply and promote in actual production. | (1) Consider the interaction of multi-factor environment; (2) complete the model construction and calculation with computer technology; (3) on the basis of theory, try to consider the actual demand and increase the variables. |
| Research on environmental simulation and detection of livestock and poultry houses based on computer technology | (1) Due to its ability to control experimental conditions artificially and modify structural configuration easily, it is widely used to overcome the limitations of field experiments [106]. (2) The survey setup cost is lower, and the control of research parameters is easier. (3) The accuracy of simulation predictions was improved, which made it showed excellent potential for analyzing environments of complex animal house. | For CFD simulation: (1) It is impossible to perform continuous simulation and connect real-time data collection. (2) There is no standard or benchmark for verifying CFD model currently [107]. (3) The simplified model will ignore variables that are difficult to control, resulting in inaccurate simulation results, which cannot fully take into account the changeable characteristics of the actual environment. | (1) Improve the reliability and stability of the simulation; (2) enhance the capabilities of real-time and continuous detection in simulation; (3) pay attention to the combination of different detection methods, and verify the reliability of the model with field tests. |
6. Conclusions
Author Contributions
Funding
Institutional Review Board Statement
Data Availability Statement
Conflicts of Interest
References
- Zhu, N.; Qin, F. Influence of mechanization on technical efficiency of large-scale layer breeding. Trans. Chin. Soc. Agric. Eng. 2015, 31, 63–69. [Google Scholar] [CrossRef]
- Li, D.; Li, Z. System Analysis and Development Prospect of Unmanned Farming. Trans. Chin. Soc. Agric. Mach. 2020, 51, 1–12. [Google Scholar] [CrossRef]
- Surovtsev, V.N.; Nikulina, Y.; Saigusheva, U. Large-Scale Dairy and Poultry Production in Russia: Level and Trends of Development. In Transition to Agricultural Market Economies: The Future of Kazakhstan, Russia and Ukraine; CABI: Wallingford, UK, 2015. [Google Scholar] [CrossRef]
- Gao, H.; Yuan, X.K.; Jiang, L.L.; Wang, J.J.; Zang, J.J. Review of Environmental Parameters in Pig House. Sci. Agric. Sin. 2018, 51, 3226–3236. [Google Scholar] [CrossRef]
- Baumgard, L.; Rhoads, R. Effects of Heat Stress on Postabsorptive Metabolism and Energetics. Annu. Rev. Anim. Biosci. 2013, 1, 311–337. [Google Scholar] [CrossRef]
- Huynh, T.T.T.; Aarnink, A.; Verstegen, M.; Gerrits, W.; Heetkamp, M.J.W.; Kemp, B.; Canh, T.T. Effects of increasing temperatures on physiological changes in pigs at different relative humidities. J. Anim. Sci. 2005, 83, 1385–1396. [Google Scholar] [CrossRef]
- Huynh, T.T.T.; Aarnink, A.; Gerrits, W.; Heetkamp, M.J.W.; Canh, T.T.; Spoolder, H.A.M.; Kemp, B.; Verstegen, M.W.A. Thermal behaviour of growing pigs in response to high temperature and humidity. Appl. Anim. Behav. Sci. 2005, 91, 1–16. [Google Scholar] [CrossRef]
- Wang, C.; Bing, A.Y.; Liu, H.; Wang, X.J.; Zhao, J.P.; Lin, H.; Jiao, H.C. High ambient humidity aggravates ammonia-induced respiratory mucosal inflammation by eliciting Th1/Th2 imbalance and NF-kB pathway activation in laying hens. Poult. Sci. 2022, 10, 102028. [Google Scholar] [CrossRef]
- Bildsoe, P.; Adamsen, A.P.S.; Feilberg, A. Effect of low-dose liquid ozonation on gaseous emissions from pig slurry. Biosyst. Eng. 2012, 113, 86–93. [Google Scholar] [CrossRef]
- Dai, X.-R.; Saha, C.K.; Ni, J.-Q.; Heber, A.J.; Blanes-Vidal, V.; Dunn, J.L. Characteristics of pollutant gas releases from swine, dairy, beef, and layer manure, and municipal wastewater. Water. Res. 2015, 76, 110–119. [Google Scholar] [CrossRef]
- Petersen, S.O. Symposium review: Greenhouse gas emissions from liquid dairy manure: Prediction and mitigation. J. Dairy. Sci. 2018, 101, 6642–6654. [Google Scholar] [CrossRef]
- Hooser, S.B.; Van Alstine, W.; Kiupel, M.; Sojka, J. Acute pit gas (hydrogen sulfide) poisoning in confinement cattle. J. Vet. Diagn. Invest. 2000, 12, 272–275. [Google Scholar] [CrossRef]
- Zeng, X.; Liu, R.; Li, Y.; Li, J.; Zhao, Q.; Li, X.; Bao, J. Excessive ammonia inhalation causes liver damage and dysfunction by altering gene networks associated with oxidative stress and immune function.Ecotoxicol. Environ. Saf. 2021, 217, 112203. [Google Scholar] [CrossRef]
- Wang, D.; Zhang, Y.; Chi, Q.; Hu, X.; Li, S.; Li, S. Ammonia exposure induced abnormal expression of cytokines and heat shock proteins via glucose metabolism disorders in chicken neutrophils. Environ. Sci. Pollut. Res. Int. 2019, 26, 10529–10536. [Google Scholar] [CrossRef]
- Alvarado, A.C.; Predicala, B.Z. Occupational Exposure Risk for Swine Workers in Confined Housing Facilities. J. Agric. Saf. Health. 2019, 25, 37–50. [Google Scholar] [CrossRef]
- Alvarado, A.; Predicala, B. Control measures for airborne ammonia and respirable dust exposure in swine barns. Int. J. Environ. Health. Res. 2022, 32, 2083–2097. [Google Scholar] [CrossRef]
- Chmielowiec-Korzeniowska, A.; Trawinska, B.; Tymczyna, L.; Bis-Wencel, H.; Matuszewski, L. Microbial contamination of the air in livestock buildings as a threat to human and animal health—A review. Ann. Anim. Sci. 2021, 21, 417–431. [Google Scholar] [CrossRef]
- Xiong, B.; Yang, Z.; Yang, L.; Pan, X. Review on application of Internet of Things technology in animal husbandry in China. Trans. Chin. Soc. Agric. Eng. 2015, 31, 237–246. [Google Scholar] [CrossRef]
- Wang, K.; Dai, S.; Wang, L. Research Progress on Pollution and Monitoring Technology of Particulate Matter from Livestock and Poultry Farms. Trans. Chin. Soc. Agric. Mach. 2017, 48, 232–241. [Google Scholar] [CrossRef]
- Ghosh, B.; Lal, H.; Srivastava, A. Review of bioaerosols in indoor environment with special reference to sampling, analysis and control mechanisms. Environ. Int. 2015, 85, 254–272. [Google Scholar] [CrossRef]
- Jie, D.; Pan, J.; Ying, Y. Advances in methods and instruments for determining concentration of gaseous air pollutants in large-scaled livestock farms. Trans. Chin. Soc. Agric. Eng. 2015, 31, 236–246. [Google Scholar] [CrossRef]
- Fournel, S.; Rousseau, A.N.; Laberge, B. Rethinking environment control strategy of confined animal housing systems through precision livestock farming. Biosyst. Eng. 2017, 155, 96–123. [Google Scholar] [CrossRef]
- Wu, D.; Cui, D.; Zhou, M.; Ying, Y. Information perception in modern poultry farming: A review. Comput. Electron. Agric. 2022, 199, 107131. [Google Scholar] [CrossRef]
- Rotz, C.A. Symposium review: Modeling greenhouse gas emissions from dairy farms. J. Dairy. Sci. 2018, 101, 6675–6690. [Google Scholar] [CrossRef]
- Conti, C.; Guarino, M.; Bacenetti, J. Measurements techniques and models to assess odor annoyance: A review. Environ. Int. 2020, 134, 105261. [Google Scholar] [CrossRef]
- Ding, L.; Lei, E.; Li, Q.; Yao, C.; Wang, C.; Yu, L.; Gao, R.; Ma, W.; Zheng, W.; Yu, Q. Mechanism analysis and airflow rate estimation of natural ventilation in livestock buildings. Trans. Chin. Soc. Agric. Eng. 2020, 36, 189–201. [Google Scholar] [CrossRef]
- Ye, Y.; Zhu, T.Y.; Wu, Z.Q.; Cai, X.H. Research progress on application of Methane emission monitoring technology in Ruminants. Trans. Chin. Soc. Agric. Mach. 2022, 53, 277–292. [Google Scholar] [CrossRef]
- Bournet, P.-E.; Rojano, F. Advances of Computational Fluid Dynamics (CFD) applications in agricultural building modelling: Research, applications and challenges. Comput. Electron. Agric. 2022, 201, 107277. [Google Scholar] [CrossRef]
- Bao, J.; Xie, Q. Artificial intelligence in animal farming: A systematic literature review. J. Clean. Prod. 2022, 331, 129956. [Google Scholar] [CrossRef]
- Ojo, R.O.; Ajayi, A.O.; Owolabi, H.A.; Oyedele, L.O.; Akanbi, L.A. Internet of Things and Machine Learning techniques in poultry health and welfare management: A systematic literature review. Comput. Electron. Agric. 2022, 200, 107266. [Google Scholar] [CrossRef]
- Kim, K.-Y.; Ko, H.; Lee, K.; Park, J.B.; Kim, C. Temporal and spatial distributions of aerial contaminants in an enclosed pig building in winter. Environ. Res. 2005, 99, 150–157. [Google Scholar] [CrossRef]
- Reynolds, S.J.; Nakatsu, J.; Tillery, M.; Keefe, T.; Mehaffy, J.; Thorne, P.S.; Donham, K.; Nonnenmann, M.; Golla, V.; O’shaughnessy, P. Field and Wind Tunnel Comparison of Four Aerosol Samplers Using Agricultural Dusts. Ann. Occup. Hyg. 2009, 53, 585–594. [Google Scholar] [CrossRef] [PubMed]
- Schrade, S.; Zeyer, K.; Gygax, L.; Emmenegger, L.; Hartung, E.; Keck, M. Ammonia emissions and emission factors of naturally ventilated dairy housing with solid floors and an outdoor exercise area in Switzerland. Atmos. Environ. 2012, 47, 183–194. [Google Scholar] [CrossRef]
- Hong, E.C.; Kang, H.K.; Jeon, J.J.; You, A.S.; Kim, H.S.; Son, J.S.; Kim, H.J.; Yun, Y.S.; Kang, B.S.; Kim, J.H. Studies on the concentrations of particulate matter and ammonia gas from three laying hen rearing systems during the summer season. J. Environ. Sci. Health. B. 2021, 56, 753–760. [Google Scholar] [CrossRef]
- Adell, E.; Moset, V.; Zhao, Y.; Jimenez-Belenguer, A.; Cerisuelo, A.; Cambra-Lopez, M. Comparative performance of three sampling techniques to detect airborne Salmonella species in poultry farms. Ann. Agric. Environ. Med. 2014, 21, 15–24. [Google Scholar]
- Mendes, L.B.; Ogink, N.W.M.; Edouard, N.; Van Dooren, H.J.C.; Tinoco, I.D.F.; Mosquera, J. NDIR Gas Sensor for Spatial Monitoring of Carbon Dioxide Concentrations in Naturally Ventilated Livestock Buildings. Sensors 2015, 15, 11239–11257. [Google Scholar] [CrossRef]
- Habib, M.R.; Baticados, E.J.N.; Capareda, S.C. Particulate Matter Emission Factors for Dairy Facilities and Cattle Feedlots during Summertime in Texas. Int. J. Environ. Res. Public. Health. 2022, 19, 14090. [Google Scholar] [CrossRef]
- Tan, H.; Li, X.A.; Ai, Z. Detection of ammonia concentration in livestock poultry houses based on tunable diode laser absorption spectroscopy. Trans. Chin. Soc. Agric. Eng. 2020, 36, 186–194. [Google Scholar] [CrossRef]
- Astill, J.; Dara, R.A.; Fraser, E.D.G.; Roberts, B.; Sharif, S. Smart poultry management: Smart sensors, big data, and the internet of things. Comput. Electron. Agric. 2020, 170, 105291. [Google Scholar] [CrossRef]
- Kim, M.-J.; Mo, C.; Kim, H.T.; Cho, B.-K.; Hong, S.-J.; Lee, D.H.; Shin, C.-S.; Jang, K.J.; Kim, Y.-H.; Baek, I. Research and Technology Trend Analysis by Big Data-Based Smart Livestock Technology: A Review. J. Biosyst. Eng. 2021, 46, 386–398. [Google Scholar] [CrossRef]
- Ojha, T.; Misra, S.; Raghuwanshi, N. Wireless Sensor Networks for Agriculture: The State-of-the-Art in Practice and Future Challenges. Comput. Electron. Agric. 2015, 118, 66–84. [Google Scholar] [CrossRef]
- Yasmeen, R.; Ali, Z.; Tyrrel, S.; Nasir, Z.A. Estimation of particulate matter and gaseous concentrations using low-cost sensors from broiler houses. Environ. Monit. Assess. 2019, 191, 470. [Google Scholar] [CrossRef]
- Ali, A.; Zanzinger, Z.; Debose, D.; Stephens, B. Open Source Building Science Sensors (OSBSS): A low-cost Arduino-based platform for long-term indoor environmental data collection. Build. Environ. 2016, 100, 114–126. [Google Scholar] [CrossRef]
- Gray, J.; Banhazi, T.; Kist, A. Wireless Data Management System for Environmental Monitoring in Livestock Buildings. Inf. Process. Agric. 2017, 4, 1–17. [Google Scholar] [CrossRef]
- Ramirez, B.; Gao, Y.; Hoff, S.; Harmon, J. Thermal environment sensor array: Part 1 development and field performance assessment. Biosyst. Eng. 2018, 174, 329–340. [Google Scholar] [CrossRef]
- Chen, C.; Liu, X. An intelligent monitoring system for a pig breeding environment based on a wireless sensor network. Int. J. Sens. Netw. 2019, 29, 275–283. [Google Scholar] [CrossRef]
- Zeng, Z.; Dong, B.; Lu, E.; Xia, J.; Wu, P.; Shen, H. Design and Experiment of Wireless Multi-point and Multi-source Remote Monitoring System for Pig House Environment. Trans. Chin. Soc. Agric. Mach. 2020, 51, 332–340, 349. [Google Scholar] [CrossRef]
- Long, C.; Tan, H.; Zhu, M.; Xin, R.; Qin, G.; Huang, P. Development of mobile intelligent monitoring platform for livestock and poultry house. Trans. Chin. Soc. Agric. Eng. 2021, 37, 68–75. [Google Scholar] [CrossRef]
- Duan, Q.; Xiao, X.; Liu, Y.; Zhang, L.; Wang, K. Data fusion method of livestock and poultry breeding internet of things based on improved support function. Trans. Chin. Soc. Agric. Eng. 2017, 33, 239–245. [Google Scholar] [CrossRef]
- Popa, R.A.; Popa, D.C.; Mărginean, G.E.; Suciu, G.; Bălănescu, M.; Paștea, D.; Vulpe, A.; Vochin, M.; Drăgulinescu, A.M. Hybrid Platform for Assessing Air Pollutants Released from Animal Husbandry Activities for Sustainable Livestock Agriculture. Sustainability 2021, 13, 9633. [Google Scholar] [CrossRef]
- Faverjon, C.; Bernstein, A.; Grütter, R.; Nathues, C.; Nathues, H.; Sarasua, C.; Vargas Amado, M.; Sterchi, M.; Berezowski, J. A Transdisciplinary Approach Supporting the Implementation of a Big Data Project in Livestock Production: An Example from the Swiss Pig Production Industry. Front. Vet. Sci. 2019, 6, 215. [Google Scholar] [CrossRef] [PubMed]
- CIGR. Climatization of Animal Houses. In Report of Working Group; Scottish Farm Building Investigation Unit: Aberdeen, UK, 1984. [Google Scholar]
- CIGR. Climatization of Animal Houses. In Working Group Report on: Heat and Moisture Production at Animal and House Level; Pedersen, S., Sällvik, K., Eds.; DIAS: Odense, Denmark, 2002; ISBN 87-88976-60-2. [Google Scholar]
- Pedersen, S.; Takai, H.; Johnsen, J.O.; Metz, J.H.M.; Groot Koerkamp, P.W.G.; Uenk, G.H.; Phillips, V.R.; Holden, M.R.; Sneath, R.W.; Short, J.L.; et al. A Comparison of Three Balance Methods for Calculating Ventilation Rates in Livestock Buildings. J. Agric. Eng. Res. 1998, 70, 25–37. [Google Scholar] [CrossRef]
- Blanes, V.; Pedersen, S. Ventilation Flow in Pig Houses measured and calculated by Carbon Dioxide, Moisture and Heat Balance Equations. Biosyst. Eng. 2005, 92, 483–493. [Google Scholar] [CrossRef]
- Qi, F.; Shi, Z.; Huang, J.; Li, H. Determination of maximum ventilation and evaluation on the performance of the cooling system for commercial pig houses in different climate zones. Trans. Chin. Soc. Agric. Eng. 2021, 37, 202–209. [Google Scholar] [CrossRef]
- Rosa, E.; Arriaga, H.; Calvet, S.; Merino, P. Assessing ventilation rate measurements in a mechanically ventilated laying hen facility. Poult. Sci. 2019, 98, 1211–1221. [Google Scholar] [CrossRef]
- Chen, L.; Lim, T.; Jin, Y.; Heber, A.; Ni, J.-Q.; Cortus, E.; Kilic, I. Ventilation rate measurements at a mechanically-ventilated pig finishing quad barn. Biosyst. Eng. 2014, 121, 96–104. [Google Scholar] [CrossRef]
- Yu, Z.; Guo, H.; Laguë, C. Livestock Odor Dispersion Modeling: A Review. Trans. ASABE 2010, 53, 1231–1244. [Google Scholar] [CrossRef]
- Li, Q.F.; Wang-Li, L.J.; Shah, S.B.; Jayanty, R.K.M.; Bloomfield, P. Ammonia concentrations and modeling of inorganic particulate matter in the vicinity of an egg production facility in Southeastern USA. Environ. Sci. Pollut. Res. Int. 2014, 21, 4675–4685. [Google Scholar] [CrossRef]
- Schauberger, G.; Piringer, M.; Heber, A.J. Odour emission scenarios for fattening pigs as input for dispersion models: A step from an annual mean value to time series. Agric. Ecosyst. Environ. 2014, 193, 108–116. [Google Scholar] [CrossRef]
- Hadlocon, L.S.; Zhao, L.Y.; Bohrer, G.; Kenny, W.; Garrity, S.R.; Wang, J.; Wyslouzil, B.; Upadhyay, J. Modeling of particulate matter dispersion from a poultry facility using AERMOD. J. Air. Waste. Manag. Assoc. 2015, 65, 206–217. [Google Scholar] [CrossRef]
- Hempel, S.; Saha, C.K.; Fiedler, M.; Berg, W.; Hansen, C.; Amon, B.; Amon, T. Non-linear temperature dependency of ammonia and methane emissions from a naturally ventilated dairy barn. Biosyst. Eng. 2016, 145, 10–21. [Google Scholar] [CrossRef]
- Zou, B.; Shi, Z.; Du, S. Gases emissions estimation and analysis by using carbon dioxide balance method in natural-ventilated dairy cow barns. Int. J. Agric. Biol. Eng. 2020, 13, 41–47. [Google Scholar] [CrossRef]
- Li, Z.G.; Zheng, W.C.; Wang, Y.; Li, B.M.; Wang, Y.X. Spatiotemporal variations in the association between particulate matter and airborne bacteria based on the size-resolved respiratory tract deposition in concentrated layer feeding operations. Environ. Int. 2021, 150, 106413. [Google Scholar] [CrossRef]
- Ramirez, B.; Hoff, S.; Harmon, J. Thermal environment sensor array: Part 2 applying the data to assess grow-finish pig housing. Biosyst. Eng. 2018, 174, 341–351. [Google Scholar] [CrossRef]
- Mylostyvyi, R.; Izhboldina, O.; Chernenko, O.; Khramkova, O.; Kapshuk, N.; Hoffmann, G. Microclimate modeling in naturally ventilated dairy barns during the hot season: Checking the accuracy of forecasts. J. Therm. Biol. 2020, 93, 102720. [Google Scholar] [CrossRef]
- Costantino, A.; Fabrizio, E.; Ghiggini, A.; Bariani, M. Climate control in broiler houses: A thermal model for the calculation of the energy use and indoor environmental conditions. Energy Build. 2018, 169, 110–126. [Google Scholar] [CrossRef]
- Xie, Q.; Ni, J.; Bao, J.; Liu, H. Simulation and verification of microclimate environment in closed swine house based on energy and mass balance. Trans. Chin. Soc. Agric. Eng. 2019, 35, 148–156. [Google Scholar] [CrossRef]
- Qi, F.; Li, H.; Zhao, X.; Huang, J.; Shi, Z. Investigation on Minimum Ventilation, Heating, and Energy Consumption of Pig Buildings in China during Winter. Agriculture 2023, 13, 319. [Google Scholar] [CrossRef]
- Xia, B.; Sun, D.-W. Applications of computational fluid dynamics (CFD) in the food industry: A review. Comput. Electron. Agric. 2002, 34, 5–24. [Google Scholar] [CrossRef]
- Bjerg, B.; Morsing, S.; Svidt, K.; Zhang, G. Three-dimensional airflow in a livestock test room with two-dimensional boundary conditions. J. Agric. Eng. Res. 1999, 74, 267–274. [Google Scholar] [CrossRef]
- Norton, T.; Grant, J.; Fallon, R.; Sun, D.-W. Improving the representation of thermal boundary conditions of livestock during CFD modelling of the indoor environment. Comput. Electron. Agric. 2010, 73, 17–36. [Google Scholar] [CrossRef]
- Seo, I.-H.; Lee, I.B.; Moon, O.-K.; Hong, S.-W.; Hwang, H.-S.; Bitog, J.P.; Kwon, K.-S.; Ye, Z.; Lee, J.-W. Modelling of internal environmental conditions in a full-scale commercial pig house containing animals. Biosyst. Eng. 2012, 111, 91–106. [Google Scholar] [CrossRef]
- Bianchi, B.; Giametta, F.; La Fianza, G.; Gentile, A.; Catalano, P. Microclimate measuring and fluid-dynamic simulation in an industrial broiler house: Testing of an experimental ventilation system. Vet. Ital. 2015, 51, 85–92. [Google Scholar] [CrossRef]
- Rojano, F.; Bournet, P.E.; Hassouna, M.; Robin, P.; Kacira, M.; Choi, C.Y. Assessment using CFD of the wind direction on the air discharges caused by natural ventilation of a poultry house. Environ. Monit. Assess. 2018, 190, 724. [Google Scholar] [CrossRef]
- Yeo, U.-H.; Lee, I.B.; Kim, R.; Lee, S.-Y.; Jungyu, K. Computational fluid dynamics evaluation of pig house ventilation systems for improving the internal rearing environment. Biosyst. Eng. 2019, 186, 259–278. [Google Scholar] [CrossRef]
- Lee, I.-B.; Bitog, J.P.P.; Hong, S.-W.; Seo, I.-H.; Kwon, K.-S.; Bartzanas, T.; Kacira, M. The past, present and future of CFD for agro-environmental applications. Comput. Electron. Agric. 2013, 93, 168–183. [Google Scholar] [CrossRef]
- Gao, Y.; Chen, Z.; Wang, Y.; Li, X.; Guo, J. Design for pig breeding chamber under multiple environment variable control and analysis of internal flow field. Trans. Chin. Soc. Agric. Eng. 2019, 35, 203–212. [Google Scholar] [CrossRef]
- Kwon, K.-S.; Lee, I.-B.; Ha, T. Identification of key factors for dust generation in a nursery pig house and evaluation of dust reduction efficiency using a CFD technique. Biosyst. Eng. 2016, 151, 28–52. [Google Scholar] [CrossRef]
- Yeo, U.-H.; Decano-Valentin, C.; Ha, T.; Lee, I.-B.; Kim, R.-W.; Lee, S.-Y.; Kim, J.-G. Impact Analysis of Environmental Conditions on Odour Dispersion Emitted from Pig House with Complex Terrain Using CFD. Agronomy 2020, 10, 1828. [Google Scholar] [CrossRef]
- Kim, J.-G.; Lee, I.-B.; Lee, S.-Y.; Park, S.-J.; Jeong, D.-Y.; Choi, Y.-B.; Decano-Valentin, C.; Yeo, U.-H. Development of an Air-Recirculated Ventilation System for a Piglet House, Part 1: Analysis of Representative Problems through Field Experiment and Aerodynamic Analysis Using CFD Simulation for Evaluating Applicability of System. Agriculture 2022, 12, 1139. [Google Scholar] [CrossRef]
- Li, H.; Rong, L.; Zhang, G. Study on convective heat transfer from pig models by CFD in a virtual wind tunnel. Comput. Electron. Agric. 2016, 123, 203–210. [Google Scholar] [CrossRef]
- Li, H.; Rong, L.; Zhang, G.Q. Numerical study on the convective heat transfer of fattening pig in groups in a mechanical ventilated pig house. Comput. Electron. Agric. 2018, 149, 90–100. [Google Scholar] [CrossRef]
- Gebremedhin, K.G.; Wu, B.X.; Perano, K. Modeling conductive cooling for thermally stressed dairy cows. J. Therm. Biol. 2016, 56, 91–99. [Google Scholar] [CrossRef]
- Bjerg, B.; Rong, L.; Zhang, G. Computational prediction of the effective temperature in the lying area of pig pens. Comput. Electron. Agric. 2018, 149, 71–79. [Google Scholar] [CrossRef]
- Zhang, X.; Wang, H.; Long, S.; Wu, Z.; Wang, M.; Chen, Z.; An, J.; Wang, F.; Feng, G. Effects of fixed—Point air supply cooling system on airflow and temperature around sows and convective heat transfer of sows. Trans. Chin. Soc. Agric. Eng. 2022, 38, 225–232. [Google Scholar] [CrossRef]
- Kim, R.-W.; Kim, J.-G.; Lee, I.-B.; Yeo, U.-H.; Lee, S.-Y. Development of a VR simulator for educating CFD-computed internal environment of piglet house. Biosyst. Eng. 2019, 188, 243–264. [Google Scholar] [CrossRef]
- Shao, B.; Xin, H. A real-time computer vision assessment and control of thermal comfort for group-housed pigs. Comput. Electron. Agric. 2008, 62, 15–21. [Google Scholar] [CrossRef]
- Xie, Q.; Ni, J.-Q.; Su, Z. A prediction model of ammonia emission from a fattening pig room based on the indoor concentration using adaptive neuro fuzzy inference system. J. Hazard. Mater. 2017, 325, 301–309. [Google Scholar] [CrossRef]
- Xie, Q.J.; Ni, J.Q.; Li, E.L.; Bao, J.; Zheng, P. Sequential air pollution emission estimation using a hybrid deep learning model and health-related ventilation control in a pig building. J. Clean. Prod. 2022, 371, 133714. [Google Scholar] [CrossRef]
- Gautam, K.R.; Zhang, G.; Landwehr, N.; Adolphs, J. Machine learning for improvement of thermal conditions inside a hybrid ventilated animal building. Comput. Electron. Agric. 2021, 187, 106259. [Google Scholar] [CrossRef]
- Basak, J.K.; Kim, N.E.; Shahriar, S.A.; Paudel, B.; Moon, B.E.; Kim, H.T. Applicability of statistical and machine learning–based regression algorithms in modeling of carbon dioxide emission in experimental pig barns. Air Qual. Atmos. Health 2022, 15, 1899–1912. [Google Scholar] [CrossRef]
- Basak, J.K.; Arulmozhi, E.; Moon, B.E.; Bhujel, A.; Kim, H.T. Modelling methane emissions from pig manure using statistical and machine learning methods. Air Qual. Atmos. Health 2022, 15, 575–589. [Google Scholar] [CrossRef]
- Rodriguez, M.R.; Besteiro, R.; Ortega, J.A.; Fernandez, M.D.; Arango, T. Evolution and Neural Network Prediction of CO2 Emissions in Weaned Piglet Farms. Sensors 2022, 22, 2910. [Google Scholar] [CrossRef]
- Yang, L.; Liu, C.H.; Guo, Y.C.; Deng, H.; Li, D.L.; Duan, Q.L. Prediction of Ammonia Concentration in Fattening Piggery Based on EMD-LSTM. Trans. Chin. Soc. Agric. Mach. 2019, 50, 353–360. [Google Scholar] [CrossRef]
- Xie, Q.; Zheng, P.; Bao, J.; Su, Z. Thermal Environment Prediction and Validation Based on Deep Learning Algorithm in Closed Pig House. Trans. Chin. Soc. Agric. Mach. 2020, 51, 353–361. [Google Scholar] [CrossRef]
- Ji, R.H.; Shi, S.Y.; Zhao, Y.Y.; Liu, Z.Y.; Wu, Z.H. Multivariable Environmental Prediction Model of Rabbit House Based on LSTM-Seq2Seq. Trans. Chin. Soc. Agric. Mach. 2021, 52, 396–401. [Google Scholar] [CrossRef]
- Guo, J.J.; Han, Q.Y.; Dong, J.Q.; Zhou, B.; Xu, L.Q.; Liu, S.Y. Prediction of Sheep House Humidity Based on SSA-PSO-LSTM Model. Trans. Chin. Soc. Agric. Mach. 2022, 53, 365–373+398. [Google Scholar] [CrossRef]
- Moon, J.W.; Jung, S.K. Development of a thermal control algorithm using artificial neural network models for improved thermal comfort and energy efficiency in accommodation buildings. Appl. Therm. Eng. 2016, 103, 1135–1144. [Google Scholar] [CrossRef]
- Shin, H.; Kwak, Y.; Jo, S.-K.; Kim, S.-H.; Huh, J.-H. Applicability evaluation of a demand-controlled ventilation system in livestock. Comput. Electron. Agric. 2022, 196, 106907. [Google Scholar] [CrossRef]
- Herbut, P.; Angrecka, S.; Walczak, J. Environmental parameters to assessing of heat stress in dairy cattlea review. Int. J. Biometeorol. 2018, 62, 2089–2097. [Google Scholar] [CrossRef]
- Xie, Q.; Ni, J.-Q.; Bao, J.; Su, Z. A thermal environmental model for indoor air temperature prediction and energy consumption in pig building. Build. Environ. 2019, 161, 106238. [Google Scholar] [CrossRef]
- Nohara, M.; Hisaeda, K.; Ono, T.; Inoue, Y.; Ogawa, K.; Hata, A.; Sibano, K.; Nagahata, H.; Fujitani, N. The relationships between environmental parameters in livestock pen and physiological parameters of Holstein dairy cows. J. Vet. Med. Sci. 2022, 84, 964–977. [Google Scholar] [CrossRef]
- Hempel, S.; König, M.; Menz, C.; Janke, D.; Amon, B.; Banhazi, T.; Estellés, F.; Amon, T. Uncertainty in the measurement of indoor temperature and humidity in naturally ventilated dairy buildings as influenced by measurement technique and data variability. Biosyst. Eng. 2018, 166, 58–75. [Google Scholar] [CrossRef]
- Bjerg, B. CFD Analyses of Methods to Improve Air Quality and Efficiency of Air Cleaning in Pig Production. In Chemistry, Emission Control, Radioactive Pollution and Indoor Air Quality; IntechOpen: London, UK, 2011. [Google Scholar] [CrossRef][Green Version]
- Norton, T.; Sun, D.-W.; Grant, J.; Fallon, R.; Dodd, V. Applications of computational fluid dynamics (CFD) in the modelling and design of ventilation systems in the agricultural industry: A review. Bioresour. Technol. 2007, 98, 2386–2414. [Google Scholar] [CrossRef]

| Research on the Environmental Monitoring and Control of Livestock and Poultry Houses Based on Detection Equipment and Wireless Sensor Technology | |||
|---|---|---|---|
| Authors (Year) | Title | Keywords | Main Content |
| Xiong, et al. (2015) [18] | Review on application of Internet of Things technology in animal husbandry in China | Data mining; Identification; Monitoring; Tracking; animal husbandry; Internet of Things (IoT); Electronic feeding station; Data application | From the aspects of livestock breeding environment, digital supervision of breeding livestock (breeding pigs, dairy cows) breeding process, and digital network management platform, the application effects and limitations of IoT in animal husbandry were reviewed. |
| Wang, et al. (2017) [19] | Research progress on pollution and monitoring technology of particulate matter from livestock and poultry farms | Livestock and poultry farms; Particulate matter; Air pollution; Monitoring technology | According to the complex physicochemical and biological characteristics of particulate matter (PM) in livestock and poultry house, the corresponding detection technologies were described. |
| Ghosh, et al. (2015) [20] | Review of bioaerosols in indoor environment with special reference to sampling, analysis and control mechanisms | Indoor environment; Bioaerosol; Fungi; Air pollution; Bacteria | The sampling and analysis technologies for the different airborne microorganisms in various indoor environments were described. |
| Jie, et al. (2015) [21] | Advances in methods and instruments for determining concentration of gaseous air pollutants in large-scale livestock farms | Pollution; Gases; Testing; Methods; Instruments; Livestock farm | The research status of field detection methods and analytical instruments for the main pollution gases in large-scale livestock and poultry breeding were reviewed. |
| Fournel, et al. (2017) [22] | Rethinking environment control strategy of confined animal housing systems through precision livestock farming | Animals; Environment control; Thermal stress; Welfare; Precision livestock farming; Sensors | A critical review of the latest technologies for precise environmental control of livestock buildings. |
| Wu, et al. (2022) [23] | Information perception in modern poultry farming: A review | Poultry; Intelligent information perception; Unmanned poultry farming system; Precision poultry farming | Studies on information awareness technology in poultry production in 26 countries, including health and environmental monitoring, were reviewed. |
| Research on the Distribution and Regularity of Environmental Factors in Livestock and Poultry Houses Based on a Mathematical Model | |||
| Rotz (2018) [24] | Symposium review: Modeling greenhouse gas emissions from dairy farms | Greenhouse gas; Model; Dairy; Methane; Carbon footprint | Various greenhouse gas emission models for dairy farms were reviewed, including constant emission factors, variable process-related emission factors, empirical or statistical models, mechanistic process simulations, and life cycle assessment. |
| Conti, et al. (2019) [25] | Measurement techniques and models to assess odor annoyance: A review | Odor; Nuisance; Odor measurement; Air dispersion models; Waste; Livestock | Air dispersion models applied for the evaluation of the spatial and temporal distribution of atmospheric pollutants in terms of concentration in air and/or deposition in the studied domain were reviewed. |
| Ding, et al. (2020) [26] | Mechanism analysis and airflow rate estimation of natural ventilation in livestock buildings | Ventilation; Environmental control; Airflow rate estimation; Livestock buildings; Direct method; Indirect method | The research progress of ventilation theory and ventilation volume estimation of natural ventilated livestock houses was reviewed. |
| Ye, et al. (2022) [27] | Research progress on application of methane emission monitoring technology in ruminants | Ruminants; Methane; Emission monitoring; accounting method | The sources, accounting methods, and application status of monitoring technologies of CH4 emissions from ruminants were described. |
| Research on the Environmental Simulation and Detection of Livestock and Poultry Houses based on Computer Technology | |||
| Pierre-Emmanuel Bournet, et al. (2022) [28] | Advances of computational fluid dynamics (CFD) applications in agricultural building modeling: Research, applications and challenges | Greenhouse; Livestock building; Microclimate; Numerical simulation; Validation | The latest advances in CFD research (over the past 20 years) in the field of greenhouse and livestock construction were reviewed. |
| Jun Bao, et al. (2022) [29] | Artificial intelligence in animal farming: A systematic literature review | Artificial intelligence; Behavior detection; Sustainable production; Animal welfare; Animal farming | The scientific research progress of artificial-intelligence-related animal breeding was systematically reviewed. |
| Rasheed O. Ojo, et al. (2022) [30] | Internet of Things and Machine Learning techniques in poultry health and welfare management: A systematic literature review | Behavioral parameters; Environmental parameters; Deep learning; Computer vision; Vocalization | The most advanced AI, IoT, and the latest progress in developing intelligent systems in this field were reviewed systematically. The key applications of identified digital technologies in poultry welfare management were outlined. The challenges and opportunities of artificial intelligence and IoT in the poultry farming industry were discussed. |
Disclaimer/Publisher’s Note: The statements, opinions and data contained in all publications are solely those of the individual author(s) and contributor(s) and not of MDPI and/or the editor(s). MDPI and/or the editor(s) disclaim responsibility for any injury to people or property resulting from any ideas, methods, instructions or products referred to in the content. |
© 2023 by the authors. Licensee MDPI, Basel, Switzerland. This article is an open access article distributed under the terms and conditions of the Creative Commons Attribution (CC BY) license (https://creativecommons.org/licenses/by/4.0/).
Share and Cite
Qi, F.; Zhao, X.; Shi, Z.; Li, H.; Zhao, W. Environmental Factor Detection and Analysis Technologies in Livestock and Poultry Houses: A Review. Agriculture 2023, 13, 1489. https://doi.org/10.3390/agriculture13081489
Qi F, Zhao X, Shi Z, Li H, Zhao W. Environmental Factor Detection and Analysis Technologies in Livestock and Poultry Houses: A Review. Agriculture. 2023; 13(8):1489. https://doi.org/10.3390/agriculture13081489
Chicago/Turabian StyleQi, Fei, Xuedong Zhao, Zhengxiang Shi, Hao Li, and Wanying Zhao. 2023. "Environmental Factor Detection and Analysis Technologies in Livestock and Poultry Houses: A Review" Agriculture 13, no. 8: 1489. https://doi.org/10.3390/agriculture13081489
APA StyleQi, F., Zhao, X., Shi, Z., Li, H., & Zhao, W. (2023). Environmental Factor Detection and Analysis Technologies in Livestock and Poultry Houses: A Review. Agriculture, 13(8), 1489. https://doi.org/10.3390/agriculture13081489

