Next Article in Journal
Soil Quality Assessment in Response to Water Erosion and Mining Activity
Previous Article in Journal
Design and Experimental Study of Ball-Head Cone-Tail Injection Mixer Based on Computational Fluid Dynamics
 
 
Font Type:
Arial Georgia Verdana
Font Size:
Aa Aa Aa
Line Spacing:
Column Width:
Background:
Article

Knocking out OsNAC050 Expression Causes Low-Temperature Tolerance in Rice by Regulating Photosynthesis and the Sucrose Metabolic Pathway

1
Institute of Germplasm Resources and Biotechnology, State Key Laboratory of Vegetable Biobreeding, Tianjin Academy of Agricultural Sciences, Tianjin 300071, China
2
College of Life Sciences, Nankai University, Tianjin 300071, China
3
Department of Biotechnology, School of Life Sciences and Technology, Center for Informational Biology, University of Electronic Science and Technology of China, Chengdu 610054, China
*
Authors to whom correspondence should be addressed.
Agriculture 2023, 13(7), 1378; https://doi.org/10.3390/agriculture13071378
Submission received: 8 May 2023 / Revised: 5 July 2023 / Accepted: 6 July 2023 / Published: 11 July 2023
(This article belongs to the Section Crop Genetics, Genomics and Breeding)

Abstract

Because rice is native to tropical and subtropical regions, it is generally more sensitive to cold stress compared to other cereals. Low-temperature stress has a strong influence on the growth, development, and yield of rice. Plant NAM, ATAF1/2 and CUC(NAC) transcription factors (TFs) play significant regulatory roles in stress response. In our research, we found that OsNAC050 (LOC_Os03g60080) is mainly expressed in leaves. Cold (4 °C), heat (42 °C), PEG 6000 (20%, w/v), NaCl (200 mM), H2O2 (1%), IAA (100 μM), ABA (100 μM) and GA3 (100 μM) were used to treat wild type (WT) plants. A low temperature further up-regulated OsNAC050 expression. OsNAC050 mutants created using CRISPR-Cas9 gene editing technology showed significantly enhanced tolerance to the low-temperature treatment. The measurement of enzyme activities related to the redox pathway also showed that mutants have stronger viability under low-temperature stress. Comparative transcriptome analysis showed that photosynthesis and soluble sugar metabolism were significantly affected in OsNAC050 mutant lines, suggesting that OsNAC050 may participate in the above molecular pathways in response to low-temperature stress. The results expand our understanding of the molecular mechanisms underlying the responses to cold stress in rice and can provide new strategies for engineering cold tolerance in high-yielding rice varieties.

1. Introduction

Low temperature is one type of environmental stress that has a strong effect on plant growth [1]. When ambient temperatures are continuously lower than the lowest temperature at which plants can grow normally for a period of time, low-temperature stress will occur [2]. The abnormal growth of plants caused by low temperatures above 0 °C is called chilling injury. Many plants prefer warm temperatures; examples include rice, maize (Zea mays), kidney beans (Phaseolus vulgaris), and tropical and subtropical fruit crops such as bananas and pineapples, which are highly susceptible to cold damage [3,4]. Under normal conditions, when the temperature is below 10 °C, chilling damage will occur, which mainly causes discoloration of the plants, necrosis, and the formation of lesions on the surfaces of leaves. In the early growth stage of rice seedlings, low temperatures and cold air currents are likely to increase the incidence of bacterial wilt, which results in seedling mortality [5]. However, in the late stage of rice panicle differentiation at the flowering stage, low-temperature exposure for an extended period of time will also affect grain yield due to the abnormal development of pollen grains [6].
The NAM, ATAF1/2 and CUC (NAC) transcription factor (TF) family is known to be related to abiotic stress [7]. Transgenic rice lines overexpressing SNAC1, SNAC2, and SNAC3 show improved tolerance to salt, while RNA interference (RNAi) lines in which these genes are silenced display increased plant susceptibility to these stresses [8,9]. The rice NAC-type TF OsNAC2 regulates the expression of abscisic acid (ABA)-dependent genes and abiotic stress tolerance in rice [10]. Rice NAC TF ONAC095 plays opposite roles in drought and cold stress tolerance [11]. Overexpression of the NAC TF gene OsY37 promotes leaf senescence and causes early heading in rice [12]. The knockdown of OsNAC5 renders RNAi plants more susceptible to oxidative damage [13].
RNA sequencing (RNA-seq) uses high-throughput sequencing technology to reverse-transcribe messenger RNAs (mRNAs) in tissues and cells into a cDNA library for sequencing, measures the expression levels of different RNAs by counting the number of relevant reads, and identifies new transcripts [14]. If a genome reference sequence is available, the transcript can be mapped to the genome to acquire more comprehensive genetic information such as transcript location and splicing, This approach has been widely applied in biological and medical research and drug development [15]. The gene expression patterns of cells in plants affect the normal growth, drought resistance, stress resistance and the cultivation of plants [16,17]. RNA-seq can quickly and comprehensively identify genes that play an important role in plant traits of interest, important for breeding and agricultural applications, and enables the comparison of genes with significantly different expression patterns between groups of experimental samples [18,19].
As gene knockout technology matures, CRISPR-Cas9 genome editing has rapidly become an important tool in genomic research [19,20]. During the repair process, mismatching via base insertion or deletion usually occurs, resulting in code-shifting mutations. This typically leads to target genes losing their functions (i.e., gene knockout) The target gene loses its function, thus realizing gene knockout [21,22]. Therefore, in the present study, OsNAC050, a member of the NAC TF family, was identified and knockout mutants were created using the CRISPR-Cas9 gene editing system. The results showed that knockout mutants were more sensitive to low-temperature stress. Our findings provide additional information on the functions of a member of the rice NAC TF family.

2. Materials and Methods

2.1. Plant Growth Conditions and Stress Treatments

Plump seeds were chosen from ‘Nipponbare’ (Oryza sativa L. ssp. japonica) and its mutants. The hulls were removed and the seeds were surface-sterilized in 1% Naclo (bleach) for 15 min, followed by washing six times in sterilized distilled water. Fifty seeds were sterilized and placed on MS medium for germination in a light incubator at 28 °C under a 16 h light (3000 Lux)/8 h dark photoperiod. Wild type (WT) and OsNAC050 mutant rice plants grown for 4 weeks were selected for low-temperature stress treatment, and the seedlings were transferred to a refrigerator at 4 °C on day 29. The physiological indicators of treated plants were assayed at the same times. The plants were sampled at 0, 1, 3, 6, 9 and 12 h with three biological replicates.

2.2. Quantification of Relative Gene Expression Levels Using Quantitative Real-Time PCR (qRT-PCR)

Total RNA was isolated from these samples using the modified TRIzol Reagent (Invitrogen, Waltham, MA, USA) following the manufacturer’s protocol. The RNA samples were then subjected to qRT-PCR to quantify the OsNAC050 expression in WT plants using the primers shown in Supplementary Materials Table S1. Experimental samples of OsNAC050 were used to measure the gene expression levels in roots, stem leaves at the seedling stage (4 weeks) and roots, stems, sheaths, leaves and ears at the heading stage (10 weeks). Additionally, qRT-PCR was used to validate the accuracy of the RNA-seq data using 10 randomly selected genes with significantly different expression profiles. The error bars show the standard deviation based on three independent biological replicates. We used a SYBR Green qPCR Kit (Takara) according to the manufacturer’s instructions to perform (qRT-PCR) on an iQ5.0 instrument (Bio Rad, Hercules, CA, USA). The relative gene expression levels were calculated using the 2−ΔΔCt Additionally, quantification was achieved by normalizing against actin and gapdh genes.

2.3. Subcellular Localization of OsNAC050

The full-length OsNAC050 gene without a stop codon was cloned into the vector via enzyme digestion and ligation, and the resulting construct was transformed into rice protoplasts [23]. The vector used for subcellular experiments is pBWA(V)HS-ccdb-GLosgfp. Vector transfer into rice protoplasts was followed by observation using a fluorescence microscope [24].

2.4. Targeted Mutagenesis of OsNAC050

OsNAC050 mutants were generated using the CRISPR-Cas9 knock out vector pZHY988. CRISPR-P (http://crispr.hzau.edu.cn/CRISPR2 accessed on 7 May 2023) was used to design the sgRNA (small guide RNA) and to predict potential off-target sites. After the sgRNA was synthesized, the vector was constructed using recombinant DNA methods. After detection and DNA sequencing identified the desired vector, the rice callus was transformed using Agrobacterium tumefaciens EHA105 [25]. The sequences of primers used to detect off-targets are given in Supplementary Materials Table S1. OsNAC050 (T/T) is an intercalated homozygote. OsNAC050 (-5/-5) is a knockout homozygote.

2.5. Physiological Measurements

The seeds of the WT and OsNAC050 mutants were grown in pots to the 4-week seedling stage, followed by the induction of cold stress. After 5 days, the relative water content, chlorophyl II content, malondialdehyde level (MDA), superoxide dismutase (SOD), peroxidase (POD), and catalase (CAT) enzyme activities, and O2, and H2O2 content were measured as described previously [14].

2.6. Transcriptome and Bioinformatics Analyses

WT OsNAC050 (T/T) and OsNAC050 (-5/-5) plants were used for RNA-seq analysis. The plants were grown for 10 weeks under normal conditions or for 8 weeks under normal conditions and then cold-treated for two weeks. Mixed samples were created by combining three T2 generation seedlings. RNA samples were sequenced and analyzed at the Beijing Institute of Genomics (Shenzhen, China). Genes with a p-value < 0.05 and fold change > 2 were considered differentially expressed genes (DEGs). The edgeR R package was used to analyze gene expression differences between different samples.

3. Results

3.1. OsNAC050 Is a Cold-Inducible Transcription Factor Gene

The results showed that the expression of the OsNAC050 gene in leaves was significantly higher than in other tissues at both the seedling and heading stages. The relative expression levels in leaves were 143.95-fold that of roots, 80-fold that of stems, and 77.94-fold that of sheaths (Figure 1A). In response to low-temperature (4 °C) treatment, the expression of OsNAC050 increased by 3.3-fold after about 9 h compared to the initial expression level, and the expression of OsNAC050 changed significantly under low-temperature stress. From the analysis of OsNAC050 expression during the different treatments, we found that OsNAC050 expression was induced by various stimuli, and it was particularly sensitive to PEG, high NaCl, low temperature, and GA3. Therefore, we hypothesized that OsNAC050 is involved in the response pathways for drought, high-salt, low-temperature, and GA3 stresses in rice (Figure 1C). The subcellular localization results showed that OsNAC050 was mainly expressed in the nucleus (Figure 1B).

3.2. Targeted Mutagenesis of OsNAC050

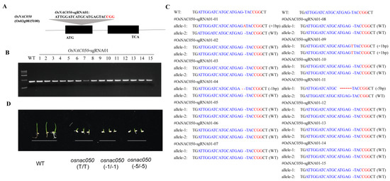
The sgRNA was designed to target a sequence near the 5′ end of the first exon of OsNAC050. The design site and sequence are shown in Figure 2A. Following transformation of ‘Nipponbare’, 15 T0-generation transgene-positive individual plants were obtained and the sequence near the mutation site was amplified for sequencing (Figure 2B). The results of sequencing and comparison showed that four of the 15 transgene-positive plants assayed carried mutations in OsNAC050; the mutation rate was 26.7% and the biallelic mutation rate was 6.7%. The sequence analysis results for the 15 transgenic positive plants tested are shown in Figure 2C. Among them, only OsNAC050-sgRNA01-09 was a homozygous biallelic mutant, with a single-base T insertion at the same position in both alleles, named osnac050 (T/T). OsNAC050-sgRNA01-01 has a 1bp insertion (A). OsNAC050-sgRNA01-04 has a 1-bp deletion (a G) OsNAC050 and OsNAC050-sgRNA01-11 have a 5-bp deletion (ATGAG) in one allele. After T2 generation separation, the homozygous mutants osnac050 (-1/-1) and osnac050 (-5/-5) were screened. The measurement of the expression levels in WT and mutant strains revealed minimal expression in mutants (Supplementary Materials Figure S1). The analysis of the promoter sequence showed that the promoter binding sequence was mostly combined with elements related to low temperature, drought and water transport (Supplementary Materials Table S2). The mutants were screened and identified and the non-transgenic and homozygous mutant plants were identified and propagated for subsequent experiments. All of the following experiments were performed with T2-generation homozygous mutant plants. The phenotypic analysis of OsNAC050 mutant lines was conducted during the germination period (Figure 3D).
Upstream (5′) and downstream primers (3′) were designed to amplify the 10 predicted to most likely be off-target sites, and the target fragments were amplified for Sanger sequencing analysis (Supplementary Materials Figure S1). Among the 10 most likely off-target sites, no off-target mutations were identified.

3.3. Loss of Function of OsNAC050 Increases Cold Tolerance in Rice Seedlings

After 5 days of low-temperature treatment, the mutants were found to grow better than the WT plants (Figure 4A). The experiment was repeated several times and the results were consistent, which indicated that knocking out the expression of OsNAC050 resulted in improved tolerance to low temperature in rice seedlings. The results of NBT and DAB staining for the WT and osnac050 mutant plants in the treatments showed that more superoxide ion (O2−) accumulated in the leaves of the WT lines compared to that accumulated in the mutants during the low-temperature treatment, and the amount of blue precipitate was significantly higher in WT than in the mutant lines (Figure 4B). The relative water contents, chlorophyll contents, SOD (superoxide dismutase), POD (peroxidase), and CAT (catalase) activities were higher in the mutants, which also showed less accumulation of MDA compared to WT (Figure 4C–H). The O2− content in the WT plants under low-temperature stress was 4–4.5 times that of the mutant plants, and the accumulation of H2O2 in the WT plants was 3.5–4 times that of the mutants, indicating that the mutants experienced less low-temperature-induced oxidative damage (Figure 4I,J). In conclusion, the rice OsNAC050 mutant lines were better at dealing with reactive oxygen species (ROS) caused by low-temperature stress, which is consistent with the increased tolerance to low temperature in the mutant plants.

3.4. OsNAC050 Mediates Transcriptional Responses to Low-Temperature Stress

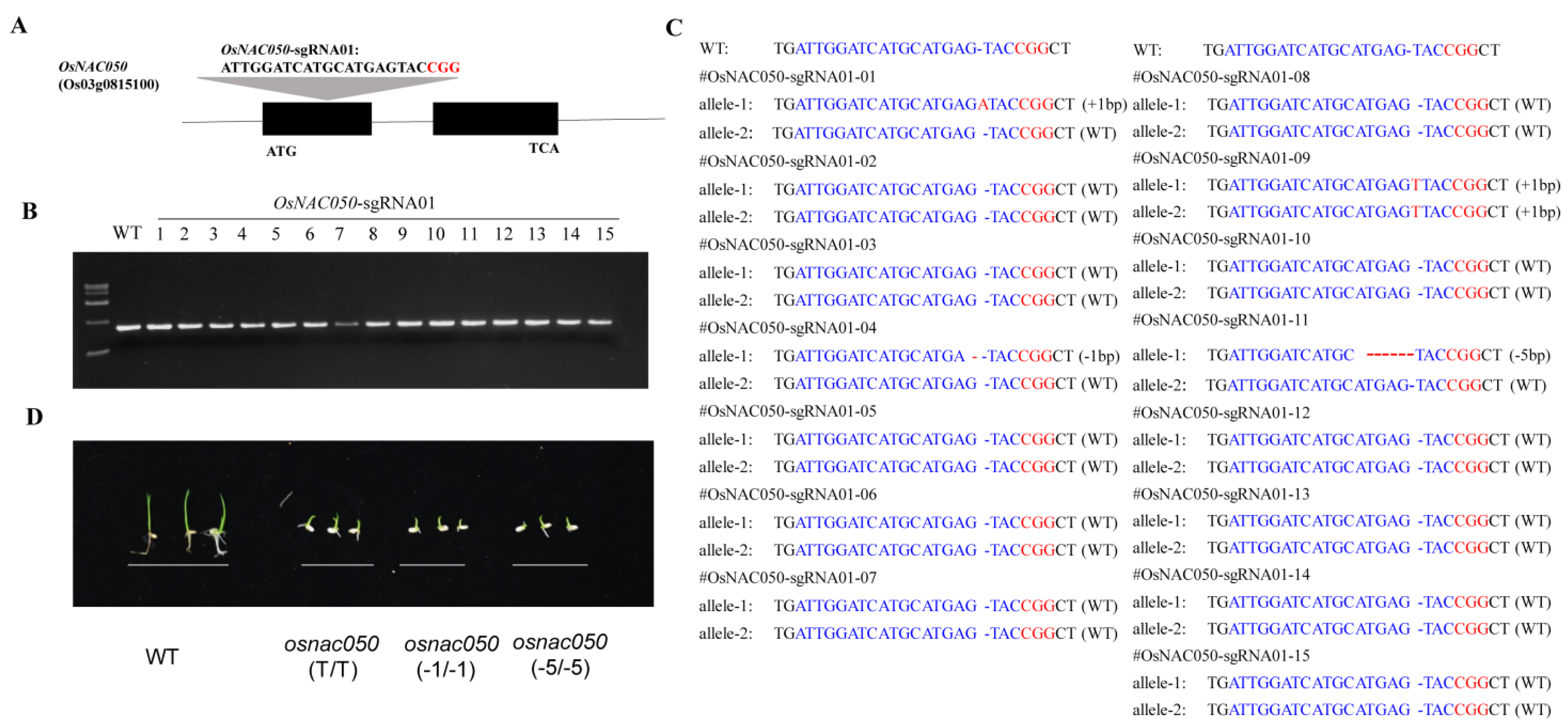
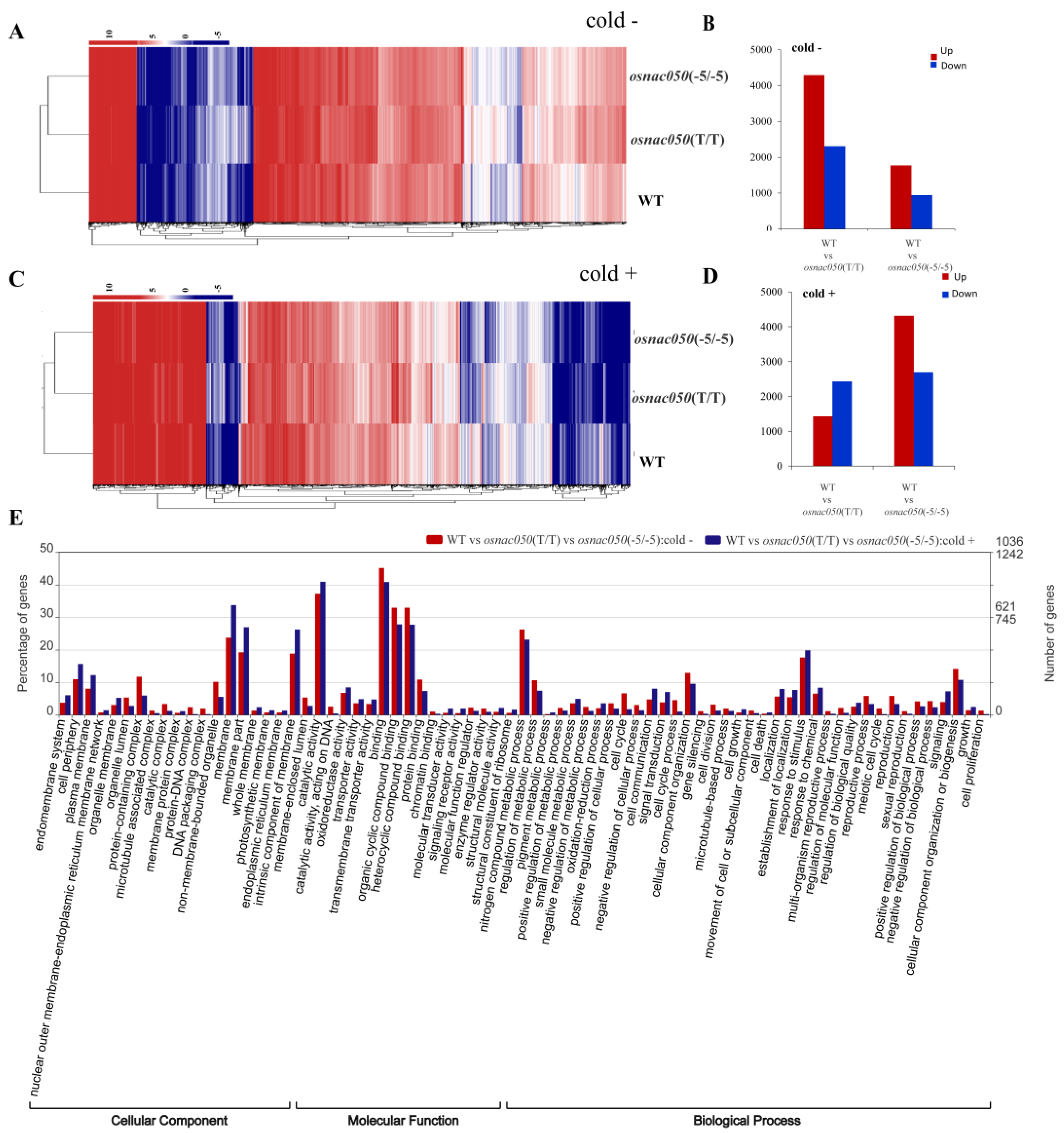
According to the genome-wide expression analysis of the OsNAC050 mutants, the gene expression of the whole genome was greatly changed after knocking out the OsNAC050 gene (Figure 3A,C). The number of differentially expressed genes (DEGs) in the samples was counted. Under normal conditions, a comparison of WT and osnac050 (T/T) identified 6605 DEGs, of which 4294 were up-regulated and 2311 were down-regulated. The WT vs. osnac050 (-5/-5) comparison had a total of 2714 DEGs, in which 1772 showed up-regulated expression and 942 were down-regulated (Figure 3B). In the low-temperature treatment, there were 3851 DEGs between WT and osnac050 (T/T), including 1425 up-regulated genes and 2426 down-regulated genes. The comparison of WT and osnac050 (-5/-5) under a low temperature had 7000 differentially expressed genes, of which 4200 were up-regulated and 2800 were down-regulated (Figure 3D). Ten genes were randomly selected to verify the reliability of the transcriptome data (Supplementary Materials Figure S3).
Under the same treatment conditions, the DEGs in the intersection of the WT vs. osnac050 (T/T) vs. osnac050 (-5/-5) comparison are more representative of the differential gene expression changes resulting from knocking out OsNAC050 (Supplementary Materials Figure S4). GO (gene ontology) annotation was performed on some of the DEGs. A total of 73 sub-categories were annotated, among which the largest number of DEGs was concentrated in the molecular function (MF) category. This provides some evidence that knocking out the OsNAC050 expression may affect the association between cells. The terms ‘organic cyclic compound binding’ and ‘heterocyclic compound binding’ were greatly affected, indicating that OsNAC050 may affect the synthesis of organic compounds. The significant changes in the cellular component (CC) category are mainly in the ‘membrane structure’ (membranes and membrane parts); thus, the results indicate that knocking out OsNAC050 will lead to changes in the main components of the cell membrane and organelle membranes. In the biological process (BP) GO category, the proportion of DEGs in ‘response to stimulus’ was high, which indicates that OsNAC050 could affect the stress response in plants (Figure 3E).
The results of the DEG annotation based on the KEGG (Kyoto Encyclopedia of Genes and Genomes) database are as follows: in the no treatment group, cell cycle, DNA replication and phenylpropanoid biosynthesis were the three most affected signaling pathways. The DEGs are also concentrated in the metabolic processes of ‘mismatch repair’, ‘purine metabolism’, and ‘base excision repair’ (Supplementary Materials Figure S5). In the low-temperature group, the DEGs were mainly concentrated in the ‘metabolic pathways’ and the ‘biosynthesis of secondary metabolites. In addition, there are DEGs enriched in ‘drug metabolism cytochrome P450’ and ‘photosynthesis, both of which can directly affect rice’s light reception and thus affect the photosynthesis rate. At the same time, the two pathways of ‘starch and sucrose metabolism’ and ‘amino sugar and nucleotide sugar metabolism’ were partially enriched (Supplementary Materials Figure S6). These results may suggest that osnac050 mutant plants can withstand low temperatures by increasing the biological processes involved in soluble sugar content and photosynthetic efficiency.

3.5. Analysis of the DEGs Identified Possible Transcription-Level Responses to Low Temperature

The DEGs in the KEGG analysis were annotated to the ‘photosynthesis’ and ‘starch and sucrose anabolic pathways’, and both play an important role in plant growth, development and in the low-temperature response. The significantly differential gene expression in the two signaling pathways was analyzed (Figure 5). There were 13 main genes in which the expression levels changed during “photosynthesis”. LOC4348378 participates in the photosynthetic electron transport process (GO: 0045156), transfers electrons in the cyclic electron transport pathway of photosynthesis, affects the formation of the chloroplast thylakoid membrane (GO: 0009535), and directly affects photosystem II (GO: 0009523). LOC4342404 is the main gene encoding the psaK subunit in the photosystem I reaction center in the chloroplast, and mainly affects photosystem I. LOC4333650, LOC4342395, LOC4333624, and LOC112938704 participate in the photosynthetic electron transport chain (GO: 0009767), affecting the photosystem II reaction center (GO: 0009539). LOC9270637 is involved in chlorophyll synthesis (GO:0009507) (Figure 5A). Taken together, these results suggest that OsNAC050 may regulate the response of genes that encode proteins in the photosystem I and photosystem II reaction centers to low temperature.
The anabolic pathway of starch and sucrose is a signaling mechanism that directly affects the response of plants to low temperatures. The higher the soluble sugar content, the stronger the cold resistance of the plant. The expression of 26 genes in ‘starch and sucrose biological processes’ changed significantly in OsNAC050-knockout plants. Among them, the expression of LOC4344497 was up-regulated, so it may promote the fructokinase activity encoded by this gene (GO: 0008865). LOC4333062 regulates synthetic transferase activity (GO: 0016740), sucrose synthase activity (GO: 0016157), and transglycosylation activity (GO: 0016757), which directly affects sucrose metabolism (GO: 0005985); this gene is up-regulated at low temperatures and its expression promotes the above biological processes. LOC4334029 is involved in many pathways, and the protein it encodes regulates both cellulase activity (GO: 0008810) and hydrolase activity (GO: 0004553), which directly affects the process of polysaccharide catabolism (GO: 0000272) and the cellulose catabolism pathway (GO: 0030245). LOC4333841 and LOC4336142 are involved in a variety of carbohydrate metabolism and synthesis pathways, affecting hydrolase activity (GO: 0004553), β-galactosidase activity (GO: 0004565), β-mannosidase activity (GO: 0004567), β-mannosidase activity, β-Glucosidase activity (GO: 0008422), endoglucanase 1,3-β-D-glucosidase activity (GO: 0042973), pectin β-glucosidase activity (GO: 0050224), and cellobiose glucosidase activity (GO: 0080079). LOC4332041 is mainly involved in the starch catabolism pathway (GO: 0005983) and sucrose catabolism process (GO: 0005987) (Supplementary Materials Table S3).

4. Discussion

NAC TFs have been reported to be involved in the regulation of plant responses to various stresses, including cold, drought and salinity [26,27]. After the genomes of Arabidopsis, rice and other plant species were sequenced, NAC genes were systematically identified and shown to encode an important family of stress-related TFs [28,29]. How the functions of many OsNAC proteins are regulated through complex networks remains unclear. In addition, chilling injury has always been an environmental factor that limits the growth of rice, and exposure to low temperatures at the seedling stage can significantly inhibit rice development, resulting in a large reduction in grain yield [30,31]. In this study, the results showed that OsNAC050 mutants were more to low temperature. OsNAC050 expression was specifically induced in response to cold stress conditions, but showed no obvious response to ABA, IAA or hydrogen peroxide stresses. Under normal conditions, OsNAC050 was mainly expressed in leaves and relative expression was up to 100-fold higher than in other tissues such as roots, stems and panicles. In addition, we found that the initial expression level decreased between 1 and 3 h after exposure to low temperature and then increased rapidly between 6 and 12 h. Taken together, these results indicate that OsNAC050 may cause secondary and long-term responses that affect cold stress tolerance in rice (Figure 1).
OsNAC050 T2 generation plants were isolated and the homozygous mutant plants were selected for propagation, and then used in the experiment. The results showed that the seeds’ germination slowed after knocking out the OsNAC050 expression. Because the results showed that GA3 can inhibits the expression of OsNAC050, we speculated that it might affect the gibberellin pathway, which, in turn, affects germination (Figure 2D).
Photosynthesis is among the most fundamental and complex physiological process occurring in plants. It can be severely affected by adverse environmental conditions such as drought, salinity and high temperature [32,33]. Photosynthesis involves sensitive pigments as well as CO2 reduction pathways, which, along with chloroplast ultrastructure and electron transport systems, may be disrupted by abiotic stresses [34]. The accumulation of photosynthetic pigments such as chlorophyll is a potential biochemical indicator of drought tolerance in different crops [35]. In this study, OsNAC050 mutant plants exhibited higher chlorophyll levels (Figure 4D), which is very likely to be the reason for the increased tolerance to low temperature [36]. ROS, such as superoxide radicals (O2), hydrogen peroxide (H2O2), monooxyl radicals (O21), alkoxyl radicals (RO), and hydroxyl radicals (OH), are produced in plants in response to various abiotic stresses including low temperature [37]. MDA levels are a well-known indicator used to determine the degree of lipid peroxidation caused by ROS damage. In the present study, a higher MDA content was detected in WT plants after exposure to low-temperature stress, indicating that these plants suffered more extensive oxidative damage to cell membranes. In response to ROS toxicity, plants have evolved efficient antioxidant mechanisms to adapt [38]. These mechanisms mainly include non-enzymatic scavengers as well as antioxidant enzymes [39]. Non-enzymatic antioxidants include ascorbic-acid-reduced glutathione and enzymatic antioxidants include superoxide dismutase (SOD), catalase (CAT) and peroxidase (POD), which are important in the drought response. Rapid accumulation of these compounds and enzymes under stress conditions can minimize oxidative damage [40]. In the present study, the mutant plants exhibited higher SOD, CAT, and POD activities than the WT plants after cold stress (Figure 4). Therefore, the knockout of OsNAC050 enhances low-temperature tolerance in rice by stimulating the antioxidant defense system.
To investigate the molecular changes in the OsNAC050 mutant plants in more depth, their transcriptomes were compared with those of the WT plants (Figure 3). The identification of DEGs between the mutant and WT transcriptomes showed that photosynthesis and the synthesis of starch and sucrose are the two metabolic pathways most significantly altered in the mutants. Photosynthesis and the synthesis of starch and sucrose are the main driving forces for plant growth and can provide the necessary energy for plants to synthesize organic compounds [41]. The results found that knocking out OsNAC050 mainly affected the synthesis of chloroplast thylakoid membranes and the transport of photosynthetic electron chains in photosystem II [42]. The chloroplast is the main reaction center of photosynthesis. Chloroplasts have an inner and outer membrane, which provides a place for the attachment of enzymes and other proteins and electron transport [43]. Among the membrane structures, thylakoids are stacked membranous disks found within the chloroplast matrix and are where the light reactions occur. [44,45]. The photosynthetic electron transport chain is a series of systems responsible for connecting electrons on the photosynthetic membrane. This system can carry the main substrates of photosynthesis such as water or oxygen while transferring electrons [46,47]. Due to the obvious changes in these two signaling pathways, it can be speculated that knocking out OsNAC050 may promote the light response in photosynthesis, thereby enhancing low-temperature tolerance in the OsNAC050 mutants.
The syntheses of starch and sucrose are also important products of photosynthesis [48]. Low-temperature stress will lead to a reduction in enzyme activity, affecting the ability of plant cells to synthesize starch and sucrose [49]. Furthermore, carbohydrate accumulation can help plants resist damage caused by low temperature, and among the components in the soluble sugars, sucrose can also increase plant tolerance to low-temperature exposure [50,51]. Our comparative transcriptomic analysis found that after knocking out OsNAC050, most of the gene-encoding enzymes, such as sucrose synthase, cellulase, and hydrolase, among others, were down-regulated. These genes are mainly involved in various catabolic pathways, such as fructose catabolism, polysaccharide decomposition, cellulose hydrolysis, glucose decomposition and starch catabolism [52,53]. This implies that the OsNAC050 mutant plants respond to low temperatures because the synthesis rate of enzymes in the catabolism processes is reduced, resulting in a decrease in the decomposition rate, thus leading to the accumulation of sucrose and starch, which, in turn, increases low-temperature tolerance in the mutant plants (Figure 5) [54]. We analyzed the phenotypic and transcriptome data of OsNAC050 mutants to explore the possible molecular mechanism of low-temperature tolerance in rice, which will likely have important applications in rice breeding and research.

5. Conclusions

The expression of the rice transcription factor gene OsNAC050 is induced by low temperature. After knocking out the expression of OsNAC050, the mutant plants displayed a low-temperature-tolerant phenotype when exposed to low temperatures. A comparative analysis of the transcriptomes of ‘Nipponbare’ and OsNAC050 mutants via RNA-seq was used to determine the possible mechanisms, and it was found that the ‘photosynthesis’ and ‘sucrose and glucose’ synthesis pathways were affected after knocking out the expression of OsNAC050. The differentially expressed genes in “photosynthesis” included several photosynthetic pathways involving genes of the photosystem I and photosystem II active centers. In the sucrose and glucose anabolic pathways, we focused on genes involved in the decomposition of cellulose and sucrose, and we found that most of the metabolic pathways involved in the processes of decomposition and hydrolysis were changed. In conclusion, the results analyzed the expression characteristics and gene function of the transcription factor gene OsNAC050, and determined its possible mechanism of action and regulatory target sites. The results of our study provide an important theoretical basis for developing low-temperature tolerance in rice.

Supplementary Materials

The following supporting information can be downloaded at: https://www.mdpi.com/article/10.3390/agriculture13071378/s1, Supplementary Materials Figures S1–S6, Supplementary Materials Tables S1–S3.

Author Contributions

Conceptualization, B.W. and Y.W. (Yiheng Wang); methodology, B.W.; software, B.W.; validation, B.W.; Y.W. (Yiheng Wang); L.X.; formal analysis, B.W.; investigation, B.W.; Y.W. (Yiheng Wang); L.X.; resources, Y.Z.; data curation, B.W.; Y.W. (Yong Wang); writing—review and editing, B.W.; Y.W. (Yiheng Wang); L.X.; visualization, B.W.; Y.W. (Yiheng Wang); L.X.; supervision, W.Y., Q.L.; project administration, W.Y.; Q.L.; funding acquisition, B.W., Y.W. (Yiheng Wang); C.C.; Y.Z. All authors have read and agreed to the published version of the manuscript.

Funding

This work was funded by the Youth Science and Technology Innovation Project of Tianjin Academy of Agricultural Sciences (2022015).

Institutional Review Board Statement

Not applicable.

Data Availability Statement

Raw transcriptome data have been uploaded to the National Center for Biotechnology Information (NCBI) BioProject database under accession number PRJNA892163.

Conflicts of Interest

The authors declare no conflict of interest.

References

  1. Zhang, J.; Sun, Y.; Zhou, Z.; Zhang, Y.; Yang, Y.; Zan, X.; Li, X.; Wan, J.; Gao, X.; Chen, R.; et al. OsSCL30 overexpression reduces the tolerance of rice seedlings to low temperature, drought and salt. Sci. Rep. 2022, 12, 8385. [Google Scholar] [CrossRef]
  2. Yu, Z.; Liu, H.; Mao, S.; Zhang, J.; Zhang, J.; Yu, E.; Qu, L. Low-Temperature Thermal Desorption Effectively Mitigates Accumulation of Total Mercury and Methylmercury in Rice (Oryza sativa L.). Bull. Environ. Contam. Toxicol. 2022, 109, 757–763. [Google Scholar] [CrossRef]
  3. Guo, Z.; Cai, L.; Liu, C.; Chen, Z.; Guan, S.; Ma, W.; Pan, G. Low-temperature stress affects reactive oxygen species, osmotic adjustment substances, and antioxidants in rice (Oryza sativa L.) at the reproductive stage. Sci. Rep. 2022, 12, 6224. [Google Scholar] [CrossRef]
  4. Yang, Y.; Jiang, M.; Feng, J.; Wu, C.; Shan, W.; Kuang, J.; Chen, J.; Hu, Z.; Lu, W. Transcriptome analysis of low-temperature-affected ripening revealed MYB transcription factors-mediated regulatory network in banana fruit. Food Res. Int. 2021, 148, 110616. [Google Scholar] [CrossRef]
  5. Wang, W.; Du, J.; Chen, L.; Zeng, Y.; Tan, X.; Shi, Q.; Pan, X.; Wu, Z.; Zeng, Y. Transcriptomic, proteomic, and physiological comparative analyses of flooding mitigation of the damage induced by low-temperature stress in direct seeded early indica rice at the seedling stage. BMC Genom. 2021, 22, 176. [Google Scholar] [CrossRef]
  6. Liu, X.; Zhang, X.; Cao, R.; Jiao, G.; Hu, S.; Shao, G.; Sheng, Z.; Xie, L.; Tang, S.; Wei, X.; et al. CDE4 encodes a pentatricopeptide repeat protein involved in chloroplast RNA splicing and affects chloroplast development under low-temperature conditions in rice. J. Integr. Plant Biol. 2021, 63, 1724–1739. [Google Scholar] [CrossRef]
  7. Sun, Y.; Song, K.; Guo, M.; Wu, H.; Ji, X.; Hou, L.; Liu, X.; Lu, S. A NAC Transcription Factor from ‘Sea Rice 86’ Enhances Salt Tolerance by Promoting Hydrogen Sulfide Production in Rice Seedlings. Int. J. Mol. Sci. 2022, 23, 6435. [Google Scholar] [CrossRef]
  8. Zhang, X.; Long, Y.; Chen, X.; Zhang, B.; Xin, Y.; Li, L.; Cao, S.; Liu, F.; Wang, Z.; Huang, H.; et al. A NAC transcription factor OsNAC3 positively regulates ABA response and salt tolerance in rice. BMC Plant Biol. 2021, 21, 546. [Google Scholar] [CrossRef]
  9. Liu, G.; Li, X.; Jin, S.; Liu, X.; Zhu, L.; Nie, Y.; Zhang, X. Overexpression of rice NAC gene SNAC1 improves drought and salt tolerance by enhancing root development and reducing transpiration rate in transgenic cotton. PLoS ONE 2014, 9, e86895. [Google Scholar] [CrossRef]
  10. Shen, J.; Lv, B.; Luo, L.; He, J.; Mao, C.; Xi, D.; Ming, F. The NAC-type transcription factor OsNAC2 regulates ABA-dependent genes and abiotic stress tolerance in rice. Sci. Rep. 2017, 7, 40641. [Google Scholar] [CrossRef]
  11. Huang, L.; Hong, Y.; Zhang, H.; Li, D.; Song, F. Rice NAC transcription factor ONAC095 plays opposite roles in drought and cold stress tolerance. BMC Plant Biol. 2016, 16, 203. [Google Scholar] [CrossRef]
  12. El Mannai, Y.; Akabane, K.; Hiratsu, K.; Satoh-Nagasawa, N.; Wabiko, H. The NAC Transcription Factor Gene OsY37 (ONAC011) Promotes Leaf Senescence and Accelerates Heading Time in Rice. Int. J. Mol. Sci. 2017, 18, 2165. [Google Scholar] [CrossRef]
  13. Takasaki, H.; Maruyama, K.; Kidokoro, S.; Ito, Y.; Fujita, Y.; Shinozaki, K.; Yamaguchi-Shinozaki, K.; Nakashima, K. The abiotic stress-responsive NAC-type transcription factor OsNAC5 regulates stress-inducible genes and stress tolerance in rice. Mol. Genet. Genom. 2010, 284, 173–183. [Google Scholar] [CrossRef]
  14. Sun, X.; Xiong, H.; Jiang, C.; Zhang, D.; Yang, Z.; Huang, Y.; Zhu, W.; Ma, S.; Duan, J.; Wang, X.; et al. Natural variation of DROT1 confers drought adaptation in upland rice. Nat. Commun. 2022, 13, 4265. [Google Scholar] [CrossRef]
  15. Ganie, S.A.; Reddy, A.S.N. Stress-Induced Changes in Alternative Splicing Landscape in Rice: Functional Significance of Splice Isoforms in Stress Tolerance. Biology 2021, 10, 309. [Google Scholar] [CrossRef]
  16. Li, N.; Liu, H.; Sun, J.; Zheng, H.; Wang, J.; Yang, L.; Zhao, H.; Zou, D. Transcriptome analysis of two contrasting rice cultivars during alkaline stress. Sci. Rep. 2018, 8, 9586. [Google Scholar] [CrossRef]
  17. Sun, L.; Li, J.; Liu, Y.; Noman, A.; Chen, L.; Liu, J. Transcriptome profiling in rice reveals a positive role for OsNCED3 in defense against the brown planthopper, Nilaparvata lugens. BMC Genom. 2022, 23, 634. [Google Scholar] [CrossRef]
  18. Yang, D.; Li, S.; Xiao, Y.; Lu, L.; Zheng, Z.; Tang, D.; Cui, H. Transcriptome analysis of rice response to blast fungus identified core genes involved in immunity. Plant Cell Environ. 2021, 44, 3103–3121. [Google Scholar] [CrossRef]
  19. Qian, G.; Wang, M.; Wang, X.; Liu, K.; Li, Y.; Bu, Y.; Li, L. Integrated Transcriptome and Metabolome Analysis of Rice Leaves Response to High Saline-Alkali Stress. Int. J. Mol. Sci. 2023, 24, 4062. [Google Scholar] [CrossRef]
  20. Illa-Berenguer, E.; LaFayette, P.R.; Parrott, W.A. Editing efficiencies with Cas9 orthologs, Cas12a endonucleases, and temperature in rice. Front. Genome Ed. 2023, 5, 1074641. [Google Scholar] [CrossRef]
  21. Tang, X.; Zheng, X.; Qi, Y.; Zhang, D.; Cheng, Y.; Tang, A.; Voytas, D.F.; Zhang, Y. A Single Transcript CRISPR-Cas9 System for Efficient Genome Editing in Plants. Mol. Plant 2016, 9, 1088–1091. [Google Scholar] [CrossRef]
  22. Zhong, Z.; Zhang, Y.; You, Q.; Tang, X.; Ren, Q.; Liu, S.; Yang, L.; Wang, Y.; Liu, X.; Liu, B.; et al. Plant Genome Editing Using FnCpf1 and LbCpf1 Nucleases at Redefined and Altered PAM Sites. Mol. Plant 2018, 11, 999–1002. [Google Scholar] [CrossRef]
  23. Yoo, S.D.; Cho, Y.H.; Sheen, J. Arabidopsis mesophyll protoplasts: A versatile cell system for transient gene expression analysis. Nat. Protoc. 2007, 2, 1565–1572. [Google Scholar] [CrossRef]
  24. Zhao, F.; Zhao, T.; Deng, L.; Lv, D.; Zhang, X.; Pan, X.; Xu, J.; Long, G. Visualizing the Essential Role of Complete Virion Assembly Machinery in Efficient Hepatitis C Virus Cell-to-Cell Transmission by a Viral Infection-Activated Split-Intein-Mediated Reporter System. J. Virol. 2017, 91, 10–1128. [Google Scholar] [CrossRef]
  25. Wang, B.; Zhong, Z.; Wang, X.; Han, X.; Yu, D.; Wang, C.; Song, W.; Zheng, X.; Chen, C.; Zhang, Y. Knockout of the OsNAC006 Transcription Factor Causes Drought and Heat Sensitivity in Rice. Int. J. Mol. Sci. 2020, 21, 2288. [Google Scholar] [CrossRef]
  26. Yarra, R.; Wei, W. The NAC-type transcription factor GmNAC20 improves cold, salinity tolerance, and lateral root formation in transgenic rice plants. Funct. Integr. Genom. 2021, 21, 473–487. [Google Scholar] [CrossRef]
  27. Ren, Y.; Huang, Z.; Jiang, H.; Wang, Z.; Wu, F.; Xiong, Y.; Yao, J. A heat stress responsive NAC transcription factor heterodimer plays key roles in rice grain filling. J. Exp. Bot. 2021, 72, 2947–2964. [Google Scholar] [CrossRef]
  28. Mao, C.; Lu, S.; Lv, B.; Zhang, B.; Shen, J.; He, J.; Luo, L.; Xi, D.; Chen, X.; Ming, F. A Rice NAC Transcription Factor Promotes Leaf Senescence via ABA Biosynthesis. Plant Physiol. 2017, 174, 1747–1763. [Google Scholar] [CrossRef]
  29. Liu, X.H.; Lyu, Y.S.; Yang, W.; Yang, Z.T.; Lu, S.J.; Liu, J.X. A membrane-associated NAC transcription factor OsNTL3 is involved in thermotolerance in rice. Plant Biotechnol. J. 2020, 18, 1317–1329. [Google Scholar] [CrossRef]
  30. Chen, K.; Shi, Z.; Zhang, S.; Wang, Y.; Xia, X.; Jiang, Y.; Gull, S.; Chen, L.; Guo, H.; Wu, T.; et al. Methylation and expression of rice NLR genes after low temperature stress. Gene 2022, 845, 146830. [Google Scholar] [CrossRef]
  31. Kang, M.; Liu, G.; Zeng, Y.; Zhou, J.; Shi, J.; Tang, L.; Liu, L.; Cao, W.; Zhu, Y.; Liu, B. Extreme Low-Temperature Stress Affects Nutritional Quality of Amino Acids in Rice. Front. Plant Sci. 2022, 13, 905348. [Google Scholar] [CrossRef]
  32. Joo, J.Y.; Kim, M.S.; Cho, Y.G.; Fernie, A.R.; Sung, J. Transcriptional Comparison of Genes Associated with Photosynthesis, Photorespiration, and Photo-Assimilate Allocation and Metabolic Profiling of Rice Species. Int. J. Mol. Sci. 2022, 23, 8901. [Google Scholar] [CrossRef]
  33. Xiong, H.; Hua, L.; Reyna-Llorens, I.; Shi, Y.; Chen, K.M.; Smirnoff, N.; Kromdijk, J.; Hibberd, J.M. Photosynthesis-independent production of reactive oxygen species in the rice bundle sheath during high light is mediated by NADPH oxidase. Proc. Natl. Acad. Sci. USA 2021, 118, e2022702118. [Google Scholar] [CrossRef]
  34. Gong, B.; Li, X.; van den Langenberg, K.M.; Wen, D.; Sun, S.; Wei, M.; Li, Y.; Yang, F.; Shi, Q.; Wang, X. Overexpression of S-adenosyl-L-methionine synthetase increased tomato tolerance to alkali stress through polyamine metabolism. Plant Biotechnol. J. 2014, 12, 694–708. [Google Scholar] [CrossRef]
  35. Liu, X.; Quan, W.; Bartels, D. Stress memory responses and seed priming correlate with drought tolerance in plants: An overview. Planta 2022, 255, 45. [Google Scholar] [CrossRef]
  36. Bao, G.; Zhuo, C.; Qian, C.; Xiao, T.; Guo, Z.; Lu, S. Co-expression of NCED and ALO improves vitamin C level and tolerance to drought and chilling in transgenic tobacco and stylo plants. Plant Biotechnol. J. 2016, 14, 206–214. [Google Scholar] [CrossRef]
  37. Ramanjulu, S.; Bartels, D. Drought- and desiccation-induced modulation of gene expression in plants. Plant Cell Environ. 2002, 25, 141–151. [Google Scholar] [CrossRef]
  38. Mohamadi Esboei, M.; Ebrahimi, A.; Amerian, M.R.; Alipour, H. Melatonin confers fenugreek tolerance to salinity stress by stimulating the biosynthesis processes of enzymatic, non-enzymatic antioxidants, and diosgenin content. Front. Plant Sci. 2022, 13, 890613. [Google Scholar] [CrossRef]
  39. Jiang, Z.; Chen, Q.; Chen, L.; Yang, H.; Zhu, M.; Ding, Y.; Li, W.; Liu, Z.; Jiang, Y.; Li, G. Efficiency of Sucrose to Starch Metabolism Is Related to the Initiation of Inferior Grain Filling in Large Panicle Rice. Front. Plant Sci. 2021, 12, 732867. [Google Scholar] [CrossRef]
  40. Toczewska, J.; Zalewska, A.; Konopka, T.; Maciejczyk, M. Enzymatic Antioxidants Activity in Gingival Crevicular Fluid and Saliva in Advanced Periodontitis. In Oral Diseases; Wiley Online Library: Hoboken, NJ, USA, 2022. [Google Scholar]
  41. Di, Q.; Li, Y.; Li, S.; Shi, A.; Zhou, M.; Ren, H.; Yan, Y.; He, C.; Wang, J.; Sun, M.; et al. Photosynthesis Mediated by RBOH-Dependent Signaling Is Essential for Cold Stress Memory. Antioxidants 2022, 11, 969. [Google Scholar] [CrossRef]
  42. Wang, Z.; Sun, J.; Zu, X.; Gong, J.; Deng, H.; Hang, R.; Zhang, X.; Liu, C.; Deng, X.; Luo, L.; et al. Pseudouridylation of chloroplast ribosomal RNA contributes to low temperature acclimation in rice. New Phytol. 2022, 236, 1708–1720. [Google Scholar] [CrossRef]
  43. Li, F.; Deng, H.; Wang, Y.; Li, X.; Chen, X.; Liu, L.; Zhang, H. Potato growth, photosynthesis, yield, and quality response to regulated deficit drip irrigation under film mulching in a cold and arid environment. Sci. Rep. 2021, 11, 15888. [Google Scholar] [CrossRef]
  44. Szechynska-Hebda, M.; Wasek, I.; Golebiowska-Pikania, G.; Dubas, E.; Zur, I.; Wedzony, M. Photosynthesis-dependent physiological and genetic crosstalk between cold acclimation and cold-induced resistance to fungal pathogens in triticale (Triticosecale Wittm.). J. Plant Physiol. 2015, 177, 30–43. [Google Scholar] [CrossRef]
  45. Lu, G.; Wang, L.; Zhou, L.; Su, X.; Guo, H.; Cheng, H. Overexpression of AmCBF1 enhances drought and cold stress tolerance, and improves photosynthesis in transgenic cotton. PeerJ 2022, 10, e13422. [Google Scholar] [CrossRef]
  46. Gai, Z.; Liu, L.; Zhang, J.; Liu, J.; Cai, L. Effects of exogenous alpha-oxoglutarate on proline accumulation, ammonium assimilation and photosynthesis of soybean seedling (Glycine max (L.) Merr.) exposed to cold stress. Sci. Rep. 2020, 10, 17017. [Google Scholar] [CrossRef]
  47. Yamori, W.; Sakata, N.; Suzuki, Y.; Shikanai, T.; Makino, A. Cyclic electron flow around photosystem I via chloroplast NAD(P)H dehydrogenase (NDH) complex performs a significant physiological role during photosynthesis and plant growth at low temperature in rice. Plant J. 2011, 68, 966–976. [Google Scholar] [CrossRef]
  48. Lopez-Gonzalez, C.; Juarez-Colunga, S.; Trachsel, S.; Marsch-Martinez, N.; Gillmor, C.S.; Tiessen, A. Analysis of Global Gene Expression in Maize (Zea mays) Vegetative and Reproductive Tissues That Differ in Accumulation of Starch and Sucrose. Plants 2022, 11, 238. [Google Scholar] [CrossRef]
  49. Apriyanto, A.; Compart, J.; Zimmermann, V.; Alseekh, S.; Fernie, A.R.; Fettke, J. Indication that starch and sucrose are biomarkers for oil yield in oil palm (Elaeis guineensis Jacq.). Food Chem. 2022, 393, 133361. [Google Scholar] [CrossRef]
  50. Yu, J.; Xu, S.; Liu, X.; Li, T.; Zhang, D.; Teng, N.; Wu, Z. Starch Degradation and Sucrose Accumulation of Lily Bulbs after Cold Storage. Int. J. Mol. Sci. 2022, 23, 4366. [Google Scholar] [CrossRef]
  51. Xie, F.; Zhang, H.; Xiong, Z.; Wu, Y.; Ai, L. Effects and mechanism of sucrose on retrogradation, freeze-thaw stability, and texture of corn starch-tamarind seed polysaccharide complexes. J. Food Sci. 2022, 87, 623–635. [Google Scholar] [CrossRef]
  52. Shi, W.; Ma, Q.; Yin, W.; Liu, T.; Song, Y.; Chen, Y.; Song, L.; Sun, H.; Hu, S.; Liu, T.; et al. The transcription factor StTINY3 enhances cold-induced sweetening resistance by coordinating starch resynthesis and sucrose hydrolysis in potato. J. Exp. Bot. 2022, 73, 4968–4980. [Google Scholar] [CrossRef]
  53. Nilholm, C.; Manoharan, L.; Roth, B.; D’Amato, M.; Ohlsson, B. A starch- and sucrose-reduced dietary intervention in irritable bowel syndrome patients produced a shift in gut microbiota composition along with changes in phylum, genus, and amplicon sequence variant abundances, without affecting the micro-RNA levels. United Eur. Gastroenterol. J. 2022, 10, 363–375. [Google Scholar] [CrossRef]
  54. Roth, B.; Myllyvainio, J.; D’Amato, M.; Larsson, E.; Ohlsson, B. A Starch- and Sucrose-Reduced Diet in Irritable Bowel Syndrome Leads to Lower Circulating Levels of PAI-1 and Visfatin: A Randomized Controlled Study. Nutrients 2022, 14, 1688. [Google Scholar] [CrossRef]
Figure 1. OsNAC050 expression profile analysis. (A) Expression of OsNAC050 in different tissues and organs of rice was detected and quantified using qRT-PCR. Samples of roots, sheaths, and leaves were collected from 4-week-old seedlings, and roots, stems, sheaths, leaves, and ears were sampled during the reproductive growth period from plants prior to heading. The error bars represent the standard error (SE) based on three biological replicates. (B) Nuclear localization of the OsNAC050 protein in rice protoplasts. NLS:eGFP = nuclear localization signal fused to eGFP. OsNAC050:eGFP = OsNAC050 fused to eGFP. Scale bars = 10 µm. (C) OsNAC050 expression levels in response to various abiotic stresses and hormone treatments. The error bars indicate that the SE is based on three independent biological replicates.
Figure 1. OsNAC050 expression profile analysis. (A) Expression of OsNAC050 in different tissues and organs of rice was detected and quantified using qRT-PCR. Samples of roots, sheaths, and leaves were collected from 4-week-old seedlings, and roots, stems, sheaths, leaves, and ears were sampled during the reproductive growth period from plants prior to heading. The error bars represent the standard error (SE) based on three biological replicates. (B) Nuclear localization of the OsNAC050 protein in rice protoplasts. NLS:eGFP = nuclear localization signal fused to eGFP. OsNAC050:eGFP = OsNAC050 fused to eGFP. Scale bars = 10 µm. (C) OsNAC050 expression levels in response to various abiotic stresses and hormone treatments. The error bars indicate that the SE is based on three independent biological replicates.
Agriculture 13 01378 g001
Figure 2. Targeted mutagenesis using CRISPR-Cas9 gene editing. (A) sgRNA site design in the first exon of OsNAC050. The target sequence is shown in black, and the PAM (protospacer adjacent motif) site is shown in red. (B) Gel electrophoresis of amplified DNA fragments from 15 independent OsNAC050sgRNA01 T0-generation lines subjected to Sanger sequencing to identify the mutant genotype. WT, wild type ‘Nipponbare’. (C) Sanger sequencing of targets sites of OsNAC050sgRNA01 T0-generation lines. (D) Experiments showing decreased germination speed of mutants.
Figure 2. Targeted mutagenesis using CRISPR-Cas9 gene editing. (A) sgRNA site design in the first exon of OsNAC050. The target sequence is shown in black, and the PAM (protospacer adjacent motif) site is shown in red. (B) Gel electrophoresis of amplified DNA fragments from 15 independent OsNAC050sgRNA01 T0-generation lines subjected to Sanger sequencing to identify the mutant genotype. WT, wild type ‘Nipponbare’. (C) Sanger sequencing of targets sites of OsNAC050sgRNA01 T0-generation lines. (D) Experiments showing decreased germination speed of mutants.
Agriculture 13 01378 g002
Figure 3. Global gene expression changes in OsNAC050-knockout rice plants. (A) Cluster analysis of the most important differentially expressed genes (DEGs) between the WT and OsNAC050 T2 mutant lines. Targeted knockout of OsNAC050 expression resulted in changes in gene expression, physiology, growth, and development compared with ‘Nipponbare’ and the control without low-temperature stress treatment. Relative expression corresponds to the log2 (FPKM) value of each gene. WT, osnac050 (T/T), and osnac050 (-5/-5) T2 mutant line expression profiles were obtained from RNA-seq data. Total RNA was extracted from a mixture of three different plants. Genes with p-value < 0.05 and fold change > 2 were considered DEGs. (B) DEGs in the WT vs. osnac050 (T/T) and WT vs. osnac050 (-5/-5) comparisons without cold stress. (C) Cluster analysis of the most important DEGs between the WT and osnac050 T2 mutant lines after cold stress. (D) DEGs in the WT vs. osnac050 (T/T) and WT vs. osnac050 (-5/-5) lines after cold stress. (E) Gene ontology (GO) classification of DEGs between WT plants and two OsNAC050 mutants under normal (red) and cold stress conditions (blue) into the three main GO classes CC (cellular component), MF (molecular function) and BP (biological process). The x-axis displays the GO terms selected by the user and the y-axis displays the percentage of genes (specific genes divided by total genes).
Figure 3. Global gene expression changes in OsNAC050-knockout rice plants. (A) Cluster analysis of the most important differentially expressed genes (DEGs) between the WT and OsNAC050 T2 mutant lines. Targeted knockout of OsNAC050 expression resulted in changes in gene expression, physiology, growth, and development compared with ‘Nipponbare’ and the control without low-temperature stress treatment. Relative expression corresponds to the log2 (FPKM) value of each gene. WT, osnac050 (T/T), and osnac050 (-5/-5) T2 mutant line expression profiles were obtained from RNA-seq data. Total RNA was extracted from a mixture of three different plants. Genes with p-value < 0.05 and fold change > 2 were considered DEGs. (B) DEGs in the WT vs. osnac050 (T/T) and WT vs. osnac050 (-5/-5) comparisons without cold stress. (C) Cluster analysis of the most important DEGs between the WT and osnac050 T2 mutant lines after cold stress. (D) DEGs in the WT vs. osnac050 (T/T) and WT vs. osnac050 (-5/-5) lines after cold stress. (E) Gene ontology (GO) classification of DEGs between WT plants and two OsNAC050 mutants under normal (red) and cold stress conditions (blue) into the three main GO classes CC (cellular component), MF (molecular function) and BP (biological process). The x-axis displays the GO terms selected by the user and the y-axis displays the percentage of genes (specific genes divided by total genes).
Agriculture 13 01378 g003
Figure 4. Cold tolerance in OsNAC050 mutants. (A) Phenotypes of OsNAC050 T2-generation mutant plants exposed to cold stress. (B) Levels of O2 and H2O2 in WT and OsNAC050 T2-generation mutant lines subjected to cold stress. Rice leaf samples were stained separately with nitroblue tetrazolium (NBT) and diaminobenzidine (DAB). (C) Determination of relative water content and (D) chlorophyll content after 5 days of low-temperature stress. (E-H) Malondialdehyde (MDA) content (E), superoxide dismutase (SOD) activity (F), peroxidase (POD) activity (G), and catalase (CAT) activity after low-temperature stress (H). (I) O2 production rate. (J) H2O2 content after low-temperature stress. Bars represent the mean ± SE of three independent experiments. ** represent significant differences at p.
Figure 4. Cold tolerance in OsNAC050 mutants. (A) Phenotypes of OsNAC050 T2-generation mutant plants exposed to cold stress. (B) Levels of O2 and H2O2 in WT and OsNAC050 T2-generation mutant lines subjected to cold stress. Rice leaf samples were stained separately with nitroblue tetrazolium (NBT) and diaminobenzidine (DAB). (C) Determination of relative water content and (D) chlorophyll content after 5 days of low-temperature stress. (E-H) Malondialdehyde (MDA) content (E), superoxide dismutase (SOD) activity (F), peroxidase (POD) activity (G), and catalase (CAT) activity after low-temperature stress (H). (I) O2 production rate. (J) H2O2 content after low-temperature stress. Bars represent the mean ± SE of three independent experiments. ** represent significant differences at p.
Agriculture 13 01378 g004
Figure 5. Transcriptomic analysis of system regulatory genes in the WT and osnac050 mutant lines under low-temperature stress. (A,B) Heatmaps showing changes in gene expression in the DEGs in two major pathways between WT and two osnac050 mutants with and without cold treatment. (A) Photosynthesis. (B) Starch and sucrose metabolism. Log2 fold-change (FC) values for DEGs in WT and osnac050 (T/T) and osnac050 (-5/-5) mutant lines are shown before (cold-) and after (cold+) low-temperature treatment. Genes with p-value < 0.05 and fold change > 2 were considered DEGs.
Figure 5. Transcriptomic analysis of system regulatory genes in the WT and osnac050 mutant lines under low-temperature stress. (A,B) Heatmaps showing changes in gene expression in the DEGs in two major pathways between WT and two osnac050 mutants with and without cold treatment. (A) Photosynthesis. (B) Starch and sucrose metabolism. Log2 fold-change (FC) values for DEGs in WT and osnac050 (T/T) and osnac050 (-5/-5) mutant lines are shown before (cold-) and after (cold+) low-temperature treatment. Genes with p-value < 0.05 and fold change > 2 were considered DEGs.
Agriculture 13 01378 g005
Disclaimer/Publisher’s Note: The statements, opinions and data contained in all publications are solely those of the individual author(s) and contributor(s) and not of MDPI and/or the editor(s). MDPI and/or the editor(s) disclaim responsibility for any injury to people or property resulting from any ideas, methods, instructions or products referred to in the content.

Share and Cite

MDPI and ACS Style

Wang, B.; Wang, Y.; Xie, L.; Yu, W.; Lan, Q.; Wang, Y.; Chen, C.; Zhang, Y. Knocking out OsNAC050 Expression Causes Low-Temperature Tolerance in Rice by Regulating Photosynthesis and the Sucrose Metabolic Pathway. Agriculture 2023, 13, 1378. https://doi.org/10.3390/agriculture13071378

AMA Style

Wang B, Wang Y, Xie L, Yu W, Lan Q, Wang Y, Chen C, Zhang Y. Knocking out OsNAC050 Expression Causes Low-Temperature Tolerance in Rice by Regulating Photosynthesis and the Sucrose Metabolic Pathway. Agriculture. 2023; 13(7):1378. https://doi.org/10.3390/agriculture13071378

Chicago/Turabian Style

Wang, Bo, Yiheng Wang, Likun Xie, Wancong Yu, Qingkuo Lan, Yong Wang, Chengbin Chen, and Yong Zhang. 2023. "Knocking out OsNAC050 Expression Causes Low-Temperature Tolerance in Rice by Regulating Photosynthesis and the Sucrose Metabolic Pathway" Agriculture 13, no. 7: 1378. https://doi.org/10.3390/agriculture13071378

APA Style

Wang, B., Wang, Y., Xie, L., Yu, W., Lan, Q., Wang, Y., Chen, C., & Zhang, Y. (2023). Knocking out OsNAC050 Expression Causes Low-Temperature Tolerance in Rice by Regulating Photosynthesis and the Sucrose Metabolic Pathway. Agriculture, 13(7), 1378. https://doi.org/10.3390/agriculture13071378

Note that from the first issue of 2016, this journal uses article numbers instead of page numbers. See further details here.

Article Metrics

Back to TopTop