Abstract
The implementation of China’s rural homestead withdrawal policy has been a topic of great interest in recent years. However, little is known about its impact on farmers’ homestead withdrawal behavior from the perspective of psychological resilience. This study aims to evaluate the impact of psychological resilience on farmers’ homestead withdrawal behavior and to explore its mechanism and heterogeneity, as well as its impact on compensation choices. The research data was collected through a survey of 657 rural households in Shaanxi and Shandong provinces. The probit model and mediation effect model were used to analyze the data. The results demonstrate that psychological resilience positively affects farmers’ homestead withdrawal behavior; this finding is robust. Specifically, the positive influence of stability and adaptability dimensions of psychological resilience is more significant. Moreover, the effect of psychological resilience varies across different family life cycles, and it has a stronger promoting effect on the homestead withdrawal behavior of child-raising families. Mechanism analysis indicates that psychological resilience can promote homestead withdrawal behavior by reducing farmers’ land dependence consciousness and improving farmers’ risk preferences. Finally, farmers with strong psychological resilience are more inclined to choose cash compensation. Based on these findings, this paper proposes targeted policy recommendations for rural homestead system reform.
1. Introduction
Since China’s implementation of reform and opening up, the population structure of urban and rural areas has undergone continuous adjustment, with a significant number of rural laborers migrating to cities, resulting in significant changes in land use. As a consequence, there has been a rise in homestead abandonment and inefficient use of rural land [1,2,3,4]. The term “homestead” denotes a plot of construction land collectively acquired by farmers in accordance with legal provisions to erect residential and supplementary structures. These supplementary edifices include kitchens, bathrooms, animal housing, toilets, tool sheds, gardens, and other parcels of land encompassed within the walls of the farmers’ courtyards that are located outside the residential area [5,6,7]. According to data from China’s Ministry of Agriculture and Rural Affairs, by the end of 2021, China’s rural residential homestead area had reached 11.2 million hectares, among which 2 million hectares remained idle, with an idle rate of 17.6 percent. The increase in idle residential homestead land not only inhibits the realization of property values of residential land, but also restricts the flow of the urban and rural population and capital, which affects the healthy development of urbanization [8,9,10]. To improve the efficiency of rural housing utilization and accelerate the pace of new urbanization construction, the Chinese government has implemented a series of housing base management policies aimed at guiding farmers to voluntarily withdraw residential land with compensation [11,12]. The term “homestead withdrawal” designates a system whereby farmers voluntarily cede their homesteads and are subsequently provided with compensatory measures by the collective or government. This compensation can be categorized into either cash- or housing-based forms. Housing compensation is reserved for farmers who relinquish their homestead through resettlement schemes, whereas cash compensation refers to pecuniary compensation furnished to farmers who willingly abdicate their homesteads [6]. However, the actual situation in each pilot district indicates that the overall level of homestead withdrawal is low and the degree of voluntariness is also low [13].
Numerous studies have examined the factors that influence farmers’ homestead withdrawal behavior, focusing primarily on the following dimensions: (1) individual and family characteristics of farmers [14]; (2) farmers’ value perception; (3) homestead characteristics; and (4) external environmental factors. Research has shown that farmers with lower education levels and older ages are more attached to their homesteads and are less likely to withdraw [15], while farmers with higher household income, especially non-agricultural income, are more inclined to withdraw. However, low compensation standards for homestead exit may not be attractive to farmers with high household income [16]. Moreover, farmers with high social networks can access more information resources, which can effectively stimulate their withdrawal behavior [17,18,19]. In addition, the deeper farmers’ perception of the value of the homestead’s production, security, psychological, and asset functions, the higher the cost of exiting the homestead, which forms a certain exit barrier [20,21]. The greater the size and number of homesteads owned by farmers, the more likely they are to withdraw [22]. External environmental factors such as “rural push” and “urban pull” also prompt farmers to withdraw from their homesteads [23,24].
Apart from these factors, farmers also face uncertainties such as increased cost of living, livelihood instability, and changing environmental conditions when withdrawing from their homesteads [25,26]. These uncertainties can deplete farmers’ psychological resources, depress their confidence, and put them in a dilemma of exiting or not exiting. Psychological resilience can help individuals manage changing situations and strengthen their belief in facing difficulties and risks [27], stimulate their internal development motivation, and motivate them to make choices that are conducive to meeting their own needs as the environment changes [28]. However, little attention has been paid to the impact of psychological resilience on farmers’ homestead withdrawal behavior, and the corresponding evaluation results are scarce.
This paper focuses on the relationship between psychological resilience and farmers’ homestead withdrawal behavior. We conducted a rural household survey in the Shaanxi and Shandong provinces of China, where the homestead withdrawal potential is high. Based on survey data, we assessed the impact of psychological resilience on farmers’ homestead withdrawal behavior, aiming to answer four questions: (a) Does psychological resilience affect farmers’ homestead withdrawal behavior? (b) If so, does the impact exist family life cycle heterogeneity? (c) If so, what is the mechanism of action of the impact? and (d) If so, will it further affect the choice of compensation methods for farmers’ homestead withdrawal? Four key contributions of our study to the current literature are provided. Firstly, we constructed an evaluation index system of farmers’ psychological resilience and explored its influence on farmers’ homestead withdrawal behavior, which provides important references for optimizing farmers’ homestead withdrawal decisions. Secondly, we not only analyzed the direct impact of psychological resilience on farmers’ homestead withdrawal behavior, but also tried to uncover the “black box” of the effect of psychological resilience on farmers’ homestead withdrawal behavior from two aspects: land dependency consciousness and risk preference. Thirdly, we discussed the heterogeneity of the impact of psychological resilience on homestead withdrawal behavior from the perspective of family life cycle, considering the differences in household support burden and family needs. Fourthly, we further explored the effect of psychological resilience on homestead withdrawal compensation methods.
2. Theoretical Analysis and Research Hypothesis
Based on psychological capital theory, psychological resilience is regarded as a crucial resource that enables individuals to navigate through changing circumstances. This theory suggests that farmers’ behavioral decisions are significantly influenced by their level of psychological resilience [29]. Specifically, farmers’ psychological resilience can have both direct and indirect effects on their homestead withdrawal behavior, as illustrated in Figure 1, which diagrammatically presents the theoretical framework under this mechanism.
Figure 1.
Analytical framework.
2.1. Direct Impact of Psychological Resilience on Farmers’ Homestead Withdrawal
Holling [30] proposed the concept of resilience to describe the capacity of an object to withstand external forces and deform without breaking. Since then, the concept has been expanded by various scholars, including Chelleri et al. [31], Khalili et al. [32], Jufri et al. [33], and others, and has been widely applied in the fields of economics and social ecology. In economics, resilience research encompasses urban, economic, community, and household resilience at the micro level. Furthermore, the study of psychological resilience has gained significant attention. Gillespie et al. [34] defined employee resilience as a psychological trait that enables individuals to proactively use internal and external resources to cope with adversity, take risks, and meet challenges. Chen et al. [35] view resilience as a developmental phenomenon in which individuals are not negatively affected by adverse situations or even become more resilient after experiencing severe stress and adversity. Hu et al. [36] identified resilience as the well-being capital unique to individuals, which allows them to resist stress and overcome crises, with core assets of resistance, resilience, and transcendence. Saad and Elshaer [37] consider resilience as encompassing both resistance and adaptability to stress shocks, as well as the ability to recover and regenerate afterward. In this study, we define psychological resilience as a farmers’ psychological trait that enables them to withstand external pressures or risk shocks, actively use internal and external resources to cope, recover quickly, and regenerate under normal and extraordinary conditions. We categorize psychological resilience into three dimensions: the ability to resist shocks (stability), the ability to respond quickly to shocks (adaptability), and the ability to recover and sustain subsequent well-being (resiliency).
Farmers’ homestead withdrawal decision behavior is a crucial aspect of their overall behavioral decisions, and even under the same withdrawal policy, farmers with different levels of resilience exhibit varying degrees of stability, adaptability, and resiliency, which further influence their homestead withdrawal responses. From the perspective of the three dimensions of psychological resilience, stability reflects farmers’ ability to manage risks [28]. Farmers with higher levels of stability have greater risk tolerance, which enables them to withstand uncertain risks associated with homestead withdrawal [38,39]. Secondly, adaptability refers to the dynamism and creativity exhibited by farmers in their social participation. Farmers with strong adaptability possess a greater ability to survive, can readily adapt to external environments, and can adjust quickly in response to environmental changes. This allows them to continuously absorb external energy and provide livelihood strategies, values, and personal emotions that inform their participation in homestead withdrawal [40,41]. Additionally, resiliency reflects the ability of farmers to regenerate and maintain continuity in the face of external shocks. The stronger the resilience of farmers, the more effectively they can transform social and conscious resources into material accumulation, achieve rapid reconstruction of their livelihood capital acquisition methods, and reduce their sensitivity to external disturbances and shocks [42]. Consequently, this effectively stimulates farmers’ homestead exit behavior. Based on these observations, this paper proposes the following hypotheses:
Hypothesis 1.
Psychological resilience has a positive impact on farmers’ homestead withdrawal.
2.2. Indirect Impact of Psychological Resilience on Farmers’ Homestead Withdrawal
2.2.1. Mediation Effect of Land Dependence Consciousness
Previous research has demonstrated that psychological resilience can increase farmers’ levels of psychological capital, such as self-confidence, tenacity, and optimism, which in turn can improve their chances of survival and increase their awareness of land dependence [43,44]. Scholars have presented varying definitions of the notion of land dependence consciousness, influenced by their respective research backgrounds. This heterogeneity of definitions can be attributed to the unique land management framework peculiar to China. We consider that land dependence consciousness is characterized by farmers’ overreliance on land resources [45], and it varies among farmers, leading to differences in land disposal behavior. Therefore, land dependence consciousness may mediate the relationship between psychological resilience and farmers’ homestead withdrawal behavior. On the one hand, farmers may have difficulty giving up their homestead due to their strong dependence on land [46]. For farmers, the homestead not only provides them with a means of survival, livelihood, and development, but also a sense of security and belonging [47,48], thus constraining their homestead withdrawal behavior due to functional dependence for survival, housing, and emotional attachment. However, farmers with high psychological resilience have a stronger capacity for survival and development [49], which can reduce their dependence on the homestead for production support and security, ultimately promoting their homestead withdrawal behavior. On the other hand, psychological resilience can improve farmers’ information acquisition ability and aspirations [50], which enhances their desires for urban life [51], reduces their attachment to the land and village, and weakens their emotional connection to the land. Based on this, we propose the following hypothesis:
Hypothesis 2.
Land dependence consciousness mediates the relationship between psychological resilience and farmers’ homestead withdrawal behavior.
2.2.2. Mediation Effect of Risk Preference
According to psychological capital theory, psychological resilience is a crucial psychological resource that individuals can use to resist and buffer against risks. As a subjective attitude, risk preference has a significant influence on farmers’ behavioral decisions [52,53]. Therefore, risk preference may mediate the relationship between psychological resilience and farmers’ homestead withdrawal behavior.
Firstly, withdrawing from the homestead exposes farmers to the risk of reducing their wealth level, whereas retaining the homestead and continuing agricultural work is a definite gain. Withdrawal from the homestead to engage in non-agricultural work has a great uncertainty of income, and farmers with lower risk preference are reluctant to withdraw. Resilient farmers have strong risk tolerance, and farmers’ risk tolerance determines their risk preference type [54]. Farmers with high risk tolerance are more likely to participate in homestead withdrawal, taking certain risks.
Secondly, when farmers lack the ability to obtain accurate information, it is challenging for them to make precise judgments about the potential risks and expected benefits of withdrawing from their homesteads, and their risk-averse consciousness will prevent them from withdrawing [55]. In contrast, farmers with strong psychological resilience have strong information processing and searching abilities, enabling them to identify the external environment more clearly and effectively improve their risk preference.
Finally, psychological resilience stimulates household income growth for farm households, significantly reducing development uncertainties and risk aversion. Based on the above analysis, this paper proposes Hypothesis 3:
Hypothesis 3.
Risk preference mediates the relationship between psychological resilience and farmers’ homestead withdrawal behavior.
3. Materials and Methods
3.1. Study Area and Data Collection
In this study, Shandong and Shaanxi provinces, which are typical traditional agricultural areas with a large number of migrant workers, were selected as the study areas (Figure 2). Due to the prevalence of “village hollowing” and idle homesteads, there is great potential for homestead withdrawal in these areas. To ensure the representativeness of the sample, a combination of typical survey, stratified random sampling, and simple random sampling methods were employed. Firstly, considering the differences in terrain conditions, homestead implementation, policy implementation, and social economy, five counties were selected in Yangling district, Linyou county, and Weibin district of Shaanxi province, as well as Dongchangfu district and Yanggu county of Shandong province using the typical survey method. Secondly, a stratified sampling method was used to randomly select 4–5 towns in each of the five counties, and 3 villages were randomly selected from each town. Finally, 10–15 peasants with communication ability were randomly selected from each village to participate in the questionnaire survey. The survey targeted the head of the household and covered their basic information, management characteristics, and homestead withdrawal. In total, 680 questionnaires were collected, and after eliminating invalid samples with missing key information and inconsistencies, the number of valid questionnaires was 657, resulting in an effective rate of 96.61%.
Figure 2.
Map of study area.
3.2. Variable Measurements
3.2.1. Dependent Variable
The dependent variable in this study measures whether farmers have withdrawn from their homesteads [15], with responses recorded as either 0 (not withdrawing from the homestead) or 1 (withdrawing from the homestead). Out of the total sample of farm households, 350 households had withdrawn from their homesteads, while 357 households had not, representing 53.27% and 46.73% of the total sample, respectively.
3.2.2. Core Independent Variable
We employed the scale developed by Xie et al. [56] and Chhatwani, Mishra, Varma, and Rai [29] to assess psychological resilience. The measurement of psychological resilience involved farmers’ attitudes, adaptation, and recovery in response to stress or shocks (Table 1). The questionnaire was administered using a standardized Likert scale, with farmers rating their responses to each question on a scale from 1 (strongly disagree) to 5 (strongly agree).
Table 1.
Measurement items and descriptive statistics of psychological resilience.
To address multicollinearity issues, this study utilized SPSS27.0 software to perform an exploratory factor analysis on the psychological resilience variable. We followed these steps to extract common factors and calculate psychological resilience. First, the reliability score of the scale was found to be acceptable (Cronbach’s = 0.582), indicating that the psychological resilience variable is appropriate for factor analysis. Second, to ensure the results of the factor analysis had reasonable economic significance, we chose the maximum variance method for factor rotation. Using the principal component method, we extracted three common factors with eigenvalues greater than one, which accounted for a cumulative variance contribution of 67.499%. The first common factor, with a variance contribution of 25.257%, was named “stability” as it related to farmers’ ability to withstand shocks. The second common factor, with a variance contribution of 22.043%, was named “adaptability” as it related to farmers’ capacity to adapt. The third common factor, with a variance contribution of 20.148%, was named “resiliency” as it reflected farmers’ recovery and regeneration ability. Next, we computed the score values for each dimension for the sample farmers. The factor score was obtained through a linear combination of the psychological resilience variables within each dimension, calculated as:
where is the jth factor score, is the psychological resilience sub-dimension variables included in this dimension, and is the corresponding weight of each dimension. Finally, taking the variance contribution rate of each common factor as the weight, the factor scores of the three dimensions of psychological resilience () were weighted and summed to obtain the psychological resilience. The calculation formula is as follows:
3.2.3. Mediator
- Land dependence consciousness
We employed the scale developed by Kong et al. [57] to assess land dependence consciousness. The scale comprised of options ranging from 1 (strongly disagree) to 5 (strongly agree) for the following statements: (1) “I feel my life is lacking if I don’t farm”, (2) “I must keep the land handed down from my ancestors and pass it down from generation to generation”, (3) “Land is an important dependence and source of income in my old age”, and (4) “Land is an important way to maintain the family’s livelihood”. To obtain a reliable measure of land dependence consciousness, we conducted factor analysis using SPSS27.0 software. The scale demonstrated acceptable internal consistency (Cronbach = 0.741).
- 2.
- Risk preference
To obtain more realistic microdata on farmers’ degree of risk preference, this study utilized an experimental economics approach developed by Holt and Laury [58] and Gong and Yang [59]. The experiment consisted of three stages of a ball-drawing game. In the first stage, the investigator introduced the game’s rules to the respondents and placed four white ping-pong balls and four yellow ping-pong balls in a bag. The investigator rewarded the respondents based on the white and yellow balls they drew, respectively. The test game, as presented in Table 2, required the respondents to choose reward option B in order to continue the game. If they did not choose this option, the investigator had to re-explain the game’s rules. The primary objective of this stage was to ensure that the respondent understood that the ball draw was random and that selecting the risky option was the only way to influence the reward’s outcome.
Table 2.
Testing Games.
In the second stage, the investigator provided 5 sets of game scenarios (Table 3). Each scenario included reward option A and reward option B, and respondents made a risk selection for all five scenarios. In the third stage, respondents randomly selected one option from five scenarios. The investigator implements the game and gives rewards according to the options according to the respondent. Reward option A is the “stable reward option”, which means that the respondent must receive a stable reward of USD 20 for choosing reward option A in each game set. Based on the results of the respondents’ choices, the farmers’ risk preference index can be calculated. Risk preference index = number of choices of option B/5. Risk preference index equal to 1 indicates that the respondent is an extreme risk taker, risk preference index equal to 0 indicates that the respondent is an extreme risk averter.
Table 3.
Formal experiment options.
In the second stage, respondents were presented with five sets of game scenarios (Table 3), each including a low-risk option (option A) and a high-risk option (option B) and were asked to make a risk selection for all five scenarios. In the third stage, respondents randomly selected one option from the five scenarios and the investigator implemented the game and gave rewards based on the respondent’s choice. Option A represented the “stable reward option”, whereby the respondent received a stable reward of USD 20 for choosing option A in each game set. Based on the results of the respondents’ choices, the farmers’ risk preference index was calculated as the number of choices of option B divided by 5. A risk preference index equal to 1 indicated that the respondent was an extreme risk taker, while a risk preference index equal to 0 indicated that the respondent was an extreme risk averter.
3.2.4. Control Variables
In order to control for other factors that may influence farmers’ homestead withdrawal behavior [23,60], this study includes the following variables as control variables: age, gender, and education level, which reflect individual characteristics of household heads; household income, household size, farmer differentiation, dependency burden, farm size, household debt behavior, and urban housing, which reflect family characteristics; and homestead area and homestead number, which reflect homestead characteristics. Table 4 provides the definition, evaluation, and descriptive statistics of each variable.
3.2.5. Instrumental Variables
To address potential endogeneity issues in the model, this paper employs household heads’ “famine experience” as an instrumental variable for psychological resilience. The selection was based on the fact that, on the one hand, instrumental variables are relevant, and the experience of famine in infancy and childhood can influence cognitive abilities [61] and enhance resilience [62]. Farmers who have experienced famine, to some extent, reflect their resilient traits of defying hardship and bouncing back from adversity [63,64]. On the other hand, instrumental variables are exogenous. The famine in China occurred mainly between 1959 and 1961, and its occurrence is a historical event that is not directly related to individual households’ homestead exit decisions in the present. The selection of instrumental variables satisfies the requirements of “correlation” and “exogeneity”, which confirms that “famine experience” is an effective instrumental variable. Following Feng and Johansson [65] and Xue, Wang, Xie and Zhang [64], this paper defines children aged 0–14 years during the famine years of 1959–1961 as having a famine experience, and household heads born between 1947 and 1961 as having experienced famine. This choice of instrumental variable is made to avoid potential reverse causality between psychological resilience and homestead withdrawal behavior, as farmers who leave their homesteads may receive compensatory benefits that affect their psychological resilience.
Table 4.
Definition of variables and descriptive statistics.
Table 4.
Definition of variables and descriptive statistics.
| Variable Types | Variable | Description | Mean | S. E |
|---|---|---|---|---|
| Dependent variable | Household withdrawal behavior | Whether the farmers have withdrawn from their homesteads (yes = 1; no = 0) | 0.534 | 0.499 |
| Core independent variable | Psychological resilience | Factor analysis | 0.000 | 0.579 |
| Mediator | Land dependence consciousness | Factor analysis | 0.000 | 1.535 |
| Risk preference | Its obtained according to the experimental economics method, its value ranges from 0 to 1, and a higher value indicates a stronger risk preference. | 0.299 | 0.192 | |
| Control variables | Age | Household head’s age (year) | 58.432 | 10.399 |
| Gender | Male = 1; female = 0 | 0.873 | 0.332 | |
| Education | Household head education level (year) | 7.559 | 3.192 | |
| Household income | Total household income in 2019 (10,000 yuan); Take the natural log | 9.391 | 9.623 | |
| Household size | Household size Number of family members | 3.854 | 1.571 | |
| Farmer differentiation | Proportion of non-agricultural income of Expressed as the proportion of household non-farm income: Pure farmers (0, 20] = 1; Class I part-time farmers (20, 50] = 2; Class Ⅱ part-time farmers (50, 80] = 3; Non-farmers (80, 100] = 4; The classification criteria are based on the research of Liao [66]. | 2.575 | 1.06 | |
| Dependency burden | Number of non-working members of the household/Number of working people of the household | 0.632 | 0.688 | |
| Farm size | Acreage of the family (hectares) | 0.505 | 0.628 | |
| Household debt behavior | Household debt = 1; no = 0 | 0.275 | 0.447 | |
| Urban housing | Yes = 1; no = 0 | 0.299 | 0.459 | |
| Homestead area | The total area of homestead land owned by households (m2) | 165.821 | 71.764 | |
| Homestead number | Number of homesteads owned by households. | 1.107 | 0.350 | |
| Instrumental variable | Famine experience | Whether the household head was born between 1947 and 1961 (yes = 1; no = 0) | 0.397 | 0.489 |
3.3. Model Specification
3.3.1. Probit Model
Since the dependent variable is a variable of two categories, we adopted a probit model. The empirical model was set as follows:
where is the dependent variable representing household homestead withdrawal behavior, is the core independent variable representing psychological resilience; represents a series of control variables; , , are the estimated coefficients, is the error term that obeys a standard normal distribution.
3.3.2. Mediation Model
To examine the direct impact of psychological resilience on homestead withdrawal behavior, this study employs the causal steps approach proposed by Baron and Kenny [67]. The testing procedure involves three steps:
In Equations (4)–(6), , , represent household homestead withdrawal behavior, psychological resilience, and mediating variables, respectively.
The first step is to test the direct effect, that is, to judge whether the coefficient of in Equation (4) is significant, is the direct effect without considering the mediating effect (direct impact of psychological resilience on household homestead withdrawal behavior).
The second step is to test the mediating effect. In Equation (5), coefficient is the first half of the mediating effect, that is, the influence of psychological resilience on mediating variables; In Equation (6), coefficient is the second half of the mediating effect, that is, the influence of mediating variables on household homestead withdrawal behavior. The mediating effect not only needs to judge whether the two coefficients are significant, but also needs to verify the significance of the coefficient product .
The third step is to test whether the coefficient in Equation (6) is significant, if it is not significant, it means that there is a full mediation effect. However, if it is significant, it is necessary to compare the sign of and , if the sign is the same, it means that there is a partial mediation effect, if the sign is different, there is a masking effect.
4. Result and Discussion
4.1. Basic Regression
Table 5 presents the results of the effect of psychological resilience on farmers’ homestead withdrawal behavior. Regression (1) shows the marginal effect of psychological resilience to be positive and statistically significant at the 1% level. The results indicate that psychological resilience can promote farmers’ homestead withdrawal, with every unit increase in the strength of psychological resilience resulting in a 13.1% increase in the likelihood of farmers’ homestead withdrawal. After adding control variables to the regression, the estimates of psychological resilience decreased slightly, but the effect of psychological resilience on farmers’ homestead withdrawal behavior remained positive at the 1% significance level, thus validating H1. Furthermore, based on regressions (3)–(5), the marginal effects of stability and adaptability are positive and significant at the 1% level, while the marginal effect of resiliency is positive but insignificant.
Table 5.
Direct effects of psychological resilience on farmers’ homestead withdrawal.
The results of the control variables estimation are in line with expectations. Regression (2) reveals that gender has a significant and negative effect on farmers’ homestead withdrawal behavior, this is consistent with previous studies [15].This implies that males are less inclined to withdraw from their homesteads than females due to higher expectations of their homesteads’ value and greater caution in decision making. Education level of the household head significantly and positively affects homestead withdrawal behavior. Farmers with higher education levels have a better ability to accept new information and are more inclined to quit their homesteads. The degree of farmer differentiation also has a significant and positive impact on farmers’ homestead withdrawal behavior [68], this is consistent with previous studies [69]. The higher the proportion of household non-farm income, the lower the dependence on agriculture and land, making it easier for farm households to enter residential employment, and thus diversify their sources of livelihood. Household debt has a negative impact on farmers’ homestead withdrawal behavior. Urban housing has a significant positive effect on homestead withdrawal behavior, possibly due to urban housing replacing the homestead’s survival guarantee function, leading farmers who own urban housing to have less demand for the housing function of the rural homestead. Homestead area significantly and negatively affects farmers’ homestead withdrawal behavior, which is inconsistent with previous studies [15]. This may be due to the discrepancy between farmers’ expectations and the actual compensation amount per unit, resulting in farmers continuing to hold onto their homestead bases. The number of homesteads has a positive effect on farmers’ homestead withdrawal behavior. If households have multiple homesteads, some may remain vacant and wasted, making farmers more willing to withdraw for a fee and revitalize their capital.
4.2. Robustness Check
4.2.1. Robustness Check I: Variable Substitution and Model Substitution
Although the data in this paper were obtained through a questionnaire survey, cognitive differences among respondents may lead to measurement errors and consequently affect the accuracy of the results. To minimize the impact of this issue, this study adopted the approach proposed by Wu [70] of aggregating responses to psychological resilience questions and using the summed score as a proxy variable. To reduce the dispersion of the proxy variable, the summed psychological resilience score was standardized and used as the primary explanatory variable. In addition, a linear probability model (LPM) was used instead of the probit model to improve the reliability of the results. As shown in Table 6, after adjusting the measurement and model, psychological resilience still had a significant positive impact on farmers’ homestead withdrawal. These findings suggest that the results of the effect of psychological resilience on farmers’ homestead withdrawal are robust.
Table 6.
Robustness check: Variable substitution and model substitution.
4.2.2. Robustness Check II: The Placebo Test
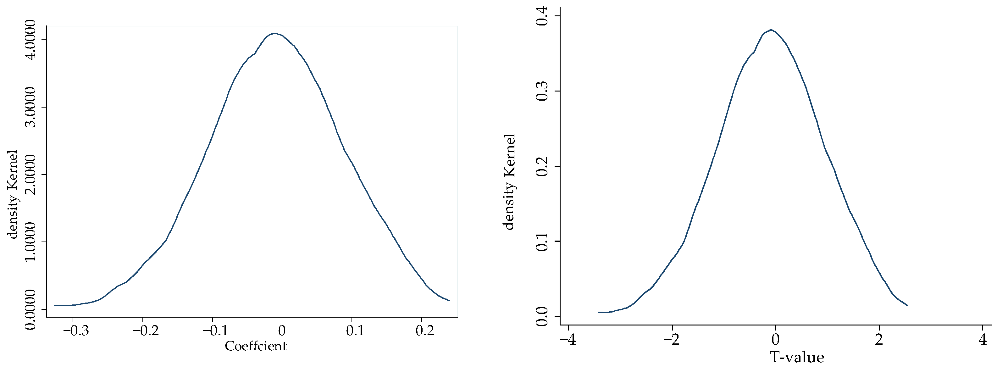
To ensure the reliability of the results and to rule out any chance in the coefficients and significance of the cross-sectional regression estimates, a random-ranked placebo test is employed in this study. Specifically, the psychological resilience data is randomly assigned in a disordered manner while other variables are held constant, and the same estimation method is used to estimate the randomly assigned sample. The random sampling is repeated 500 times, and Figure 3 illustrates the probability density distributions of the estimated coefficients and t values after 500 random samples, respectively. The results show that the estimated coefficients of psychological resilience under the placebo test were mostly concentrated around the 0 point, and the t values overwhelmingly supported the original hypothesis. Therefore, the placebo test validates the conclusions drawn from the basic regression, and the benchmark estimates are not seriously biased by omitted variables. Consequently, the basic regression results are deemed reliable, and it can be concluded that psychological resilience has a significant positive impact on homestead withdrawal behavior.
Figure 3.
Probability density distribution of placebo test.
4.3. Endogeneity Test
This study aims to examine the causal relationship between psychological resilience and homestead withdrawal behavior, which may suffer from endogeneity issues. To address this issue, the paper employs an IV probit model for estimation. Drawing on Qiao et al. [71] this paper employs “famine experience” of the household head as an instrumental variable for psychological resilience.
Table 7 presents the estimated results of the IV probit model. The first-stage regression results reveal a positive effect of the instrumental variable on psychological resilience at the 1% significance level. Furthermore, the F value of the joint significance test is greater than 10, indicating that weak instrument bias is unlikely. The second-stage regression results in Table 7 reveal that after addressing the endogeneity problem, according to Wald test results, the null hypothesis that psychological resilience variable is exogenous variable is rejected, which indicates that it is necessary to use instrumental variable method to conduct endogeneity test. Psychological resilience remains a significant predictor of farmers’ homestead withdrawal behavior, and a 1% increase in psychological resilience raises the likelihood of farmers choosing to withdraw their homesteads by 0.493%. These findings suggest that the research results are robust and reliable.
Table 7.
Endogeneity test.
4.4. Heterogeneity Analysis
Household characteristics, such as membership, income level, household needs, division of labor, and dependency burden, differ among farm households at different family life cycle stages due to specific demographic events such as the birth and growth of (grand)children and aging elderly, which in turn influence differences in farm households’ decisions to exit their homesteads [72]. Therefore, to explore the heterogeneity of the effect of psychological resilience on farmers’ homestead withdrawal behavior across different groups, this paper conducts group regressions on the sample from a family life cycle perspective. Following Gao et al. [73], farm households are classified into four types: no support families (no children under 16 years old and no elderly people over 65 years old), child-raising families (children under 16 years old and no elderly people over 65 years old), elderly-care families (elderly people over 65 years old and no children under 16 years old), and child-raising and elderly-care families (children under 16 years old and elderly people over 65 years old). The regression results are presented in Table 8.
Table 8.
Heterogeneity analysis of family life cycle.
Table 8 presents estimates which demonstrate variations in the impact of psychological resilience on household homestead withdrawal behavior across different household types. The results reveal that psychological resilience has a positive and statistically significant effect on homestead withdrawal behavior for no support families, child-raising families, and elderly-care families, at levels of 10%, 5%, and 5%, respectively. Notably, the positive impact of psychological resilience is more prominent for child-raising families, this is different from previous research [74], perhaps due to their greater need for urban education and healthcare, which may strengthen their confidence in pursuing a better life outside the homestead. Conversely, while psychological resilience positively affects the homestead withdrawal behavior of child-raising and elderly-care families, it is not statistically significant. This finding may be attributed to the fact that these families bear the economic burden of raising children and supporting the elderly, which may weaken their confidence in rebuilding their lives after leaving the homestead, despite having access to more family capital and social resources.
4.5. Mechanism Analysis
Based on the theoretical analysis, the investigation in question postulates a correlation between psychological resilience and farmers’ homestead withdrawal behavior, specifically among those with limited land dependence consciousness and pronounced risk-seeking tendencies. To test this mechanism, the causal steps approach was employed. The results presented in Table 9 indicate that psychological resilience has a significant negative effect on land dependence consciousness and a significant positive effect on risk preference. This implies that psychological resilience can effectively reduce farmers’ land dependence consciousness and enhance their risk preference. Furthermore, the regression results in Table 10 show that psychological resilience still has a significant positive impact on farmers’ homestead withdrawal behavior, while land dependence consciousness has a significant negative impact, and risk preference has a significant positive impact. Therefore, it can be concluded that psychological resilience can improve farmers’ homestead withdrawal behavior by reducing land dependence consciousness and enhancing risk preference, thus verifying Hypothesis 3. The findings suggest that farmers with stronger psychological resilience have better survival and development abilities, making it easier for them to secure non-farm employment and become less dependent on land. In addition, higher non-farm income can enhance their risk preference, which may stimulate farmers to choose to quit homestead.
Table 9.
Estimated regression results of intermediary effects.
Table 10.
Effect of psychological resilience on farmers’ homestead withdrawal compensation methods.
4.6. Further Analysis: Does Psychological Resilience Affect Farmers’ Homestead Withdrawal Compensation Methods?
The selection of the compensation method for homestead withdrawal is an important issue for farmers, and whether the chosen method meets their preferences is crucial for policy formulation. Therefore, to investigate the effect of psychological resilience on farmers’ choice of compensation method, this study divided the compensation methods into cash and housing compensation. The farmers’ decision-making process is two-fold: firstly, whether to withdraw from their homesteads, and secondly, which compensation method to choose. To test this, a heckprobit model was selected with control variables from the basic regression. The results, shown in Table 10, indicate that the model fits well as it passed the Wald test at the 1% level. The coefficients of the effect of psychological resilience on farmers’ homestead withdrawal compensation methods are all positive and significant at the 1% level, implying that farmers with stronger psychological resilience prefer cash compensation methods. This could be due to the fact that cash compensation is more direct and flexible, and farmers with stronger psychological resilience may use the received cash to cover the additional costs incurred during the homestead withdrawal process.
5. Conclusions and Implications
Many studies have investigated the influence of psychological resilience on entrepreneurial performance and disaster response [29,75]. However, to address gaps in the current research, this paper examines the impact of psychological resilience on farmers’ homestead withdrawal behavior based on a theoretical analysis of how psychological resilience affects such behavior. Additionally, we construct a psychological resilience indicator system using survey data from farmers in Shaanxi and Shandong provinces in 2022. The results confirm that psychological resilience significantly promotes farmers’ homestead withdrawal behavior. Moreover, the three dimensions of psychological resilience, stability, and adaptability have a pronounced promoting effect on farmers’ homestead withdrawal behavior, thereby bridging gaps in prior studies.
This paper investigates the impact of psychological resilience on farmers’ homestead withdrawal behavior by examining the transmission mechanism of psychological resilience through land dependence consciousness and risk preference. Furthermore, this study conducts a heterogeneity analysis based on household life cycle perspective and explores the impact of psychological resilience on homestead withdrawal compensation methods. The findings indicate that, firstly, psychological resilience has a significant promoting effect on farmers’ homestead withdrawal behavior, with stability and adaptability dimensions having a more substantial impact [23]. Secondly, psychological resilience reduces farmers’ land dependence consciousness and increases their risk preference, thereby facilitating homestead withdrawal. Thirdly, the effect of psychological resilience is more robust for child-raising families compared to child-raising and elderly-care families. Fourthly, the results reveal that farmers with a high degree of psychological resilience tend to choose the cash compensation method. Contrary to previous studies, this research finds that homestead area significantly negatively affects farmers’ homestead withdrawal behavior. The probable explanation is that the actual compensation amount per unit is often lower than expected, leading farmers to retain their homesteads.
Based on the above findings, this paper provides the following insights. Firstly, improving the level of psychological resilience can better utilize its positive role in farmers’ homestead withdrawal behavior. The government should actively promote the cultivation of farmers’ psychological resilience, encourage them to maintain a positive attitude, cultivate optimism, and enhance endogenous capacity through publicity, education, and training. Additionally, a favorable external environment should be created to support their development, particularly in the face of sudden disasters or shocks. Effective guidance should be given to help farmers overcome difficulties and promote their long-term development [76].
Secondly, a diversified and multi-combination policy for homestead withdrawal should be implemented [77]. Differentiated and dynamic policy strategies should be developed for farmers of different family types. The government should prioritize support policies for families in the child-raising and elderly-care family life cycle group.
The present study is subject to several limitations. Firstly, the data were collected at a specific time point, which is a typical cross-sectional design. Although using cross-sectional data is widely accepted in research, it cannot capture the dynamic evolution of farmers’ homestead withdrawal decision behavior. Farmers may not be familiar with the homestead-related policies in the early stages, but their participation in homestead withdrawal may increase after government publicity and social learning. Therefore, future studies could consider using dynamic panel data to more precisely identify causal effects. Secondly, the research was conducted during the COVID-19 pandemic, which restricted people’s movement and depressed the urban residential consumer market. As the epidemic situation improves, farmers’ confidence in economic development will recover and their response to the homestead withdrawal policy will also shift. Therefore, future research should continue to track the homestead withdrawal of the sample farmers, expand the study area, and compare the homestead withdrawal of farmers with and without the COVID-19 pandemic to ensure that the model validation results are more generalizable.
Author Contributions
Conceptualization, Y.X. and S.K.; data curation, Y.X. and X.L.; formal analysis, Y.X.; funding acquisition, Y.X., S.K. and X.L.; investigation, Y.X.; methodology, Y.X.; project administration, Y.X.; resources, Y.X.; software, Y.X.; supervision, S.K.; validation, Y.X.; visualization, Y.X. and S.K.; writing—original draft, Y.X.; writing—review and editing, Y.X. All authors have read and agreed to the published version of the manuscript.
Funding
This study was funded by the Key Research Program of Shandong Province (no. 2022RKY06010).
Institutional Review Board Statement
Not applicable.
Data Availability Statement
The raw data supporting the conclusions of this article will be made available by the authors without undue reservation.
Acknowledgments
The authors thank the participants for their generous contributions to this research.
Conflicts of Interest
The authors declare no conflict of interest.
References
- Liu, Y.S. Introduction to land use and rural sustainability in China. Land Use Policy 2018, 74, 1–4. [Google Scholar] [CrossRef]
- Long, H.; Liu, Y.; Li, X.; Chen, Y. Building new countryside in China: A geographical perspective. Land Use Policy 2010, 27, 457–470. [Google Scholar] [CrossRef]
- Mukherjee, A.; Zhang, X. Rural Industrialization in China and India: Role of Policies and Institutions. World Dev. 2007, 35, 1621–1634. [Google Scholar] [CrossRef]
- Shan, Z.Y.; Feng, C.C. The Redundancy of Residential Land in Rural China: The evolution process, current status and policy implications. Land Use Policy 2018, 74, 179–186. [Google Scholar] [CrossRef]
- Waid, J.L.; Wendt, A.S.; Sinharoy, S.S.; Kader, A.; Gabrysch, S. Impact of a homestead food production program on women’s empowerment: Pro-WEAI results from the FAARM trial in Bangladesh. World Dev. 2022, 158, 106001. [Google Scholar] [CrossRef]
- Zhang, Y.; Torre, A.; Ehrlich, M. The impact of Chinese government promoted homestead transfer on labor migration and household’s well-being: A study in three rural areas. J. Asian Econ. 2023, 86, 101616. [Google Scholar] [CrossRef]
- Haggerty, L.; Reischl, U.; Handy, R.G.; Sleeth, D.K.; Adams, K.; Schaefer, C. The thermodynamics of indoor air pollution: A pilot study emulating traditional Kenyan homesteads. Sustain. Cities Soc. 2020, 53, 101926. [Google Scholar] [CrossRef]
- Gu, H.Y.; Ling, Y.K.; Shen, T.Y.; Yang, L.D. How does rural homestead influence the hukou transfer intention of rural-urban migrants in China? Habitat Int. 2020, 105, 102267. [Google Scholar] [CrossRef]
- Li, Y.R.; Liu, Y.S.; Long, H.L.; Cui, W.G. Community-based rural residential land consolidation and allocation can help to revitalize hollowed villages in traditional agricultural areas of China: Evidence from Dancheng County, Henan Province. Land Use Policy 2014, 39, 188–198. [Google Scholar] [CrossRef]
- Peng, Y. A comparison of two approaches to develop concentrated rural settlements after the 5.12 Sichuan Earthquake in China. Habitat Int. 2015, 49, 230–242. [Google Scholar] [CrossRef]
- Lu, X.; Peng, W.; Huang, X.; Fu, Q.; Zhang, Q. Homestead management in China from the “separation of two rights” to the “separation of three rights”: Visualization and analysis of hot topics and trends by mapping knowledge domains of academic papers in China National Knowledge Infrastructure (CNKI). Land Use Policy 2020, 97, 104670. [Google Scholar] [CrossRef]
- Xu, Z.G.; Zhuo, Y.F.; Li, G.; Bennett, R.M.; Liao, R.; Wu, C.F.; Wu, Y.Z. An LADM-based model to facilitate land tenure reform of rural homesteads in China. Land Use Policy 2022, 120, 106271. [Google Scholar] [CrossRef]
- Yang, W.Z. On Farmers’ Herd Behavior in the Rural Residential Land Use Right Transfer: Private Information or Public Information? China Land Sci. 2017, 31, 43–51. [Google Scholar]
- Yang, Y.Z. Influencing Factors and Policy Cohesion of Households’ Idle Homestead Exiting—From the Perspective of Behavioral Economics. Econ. Geogr. 2015, 35, 140–148. [Google Scholar]
- Liu, R.Q.; Yu, C.; Jiang, J.; Huang, Z.B.; Jiang, Y.M. Farmer differentiation, generational differences and farmers’ behaviors to withdraw from rural homesteads: Evidence from chengdu, China. Habitat Int. 2020, 103, 102231. [Google Scholar] [CrossRef]
- Sun, L.; Yuan, S.; Zhu, C. Effect of inclusive finance on farming households’ homestead exit: A case of 401 households in the pilot area of Chengdu City. Resour. Sci. 2021, 43, 2342–2355. [Google Scholar]
- Kuang, F.; Jin, J.; He, R.; Wan, X.; Ning, J. Influence of livelihood capital on adaptation strategies: Evidence from rural households in Wushen Banner, China. Land Use Policy 2019, 89, 104228. [Google Scholar] [CrossRef]
- Teklewold, H.; Kassie, M.; Shiferaw, B. Adoption of Multiple Sustainable Agricultural Practices in Rural Ethiopia. J. Agric. Econ. 2013, 64, 597–623. [Google Scholar] [CrossRef]
- Zou, X.; Wu, T.; Xu, G.; Wang, Y.; Xie, M.; Li, Z. Rural Social Capital and Rural Residential Land Exit:Based on 522 Rural Households Samples in Yujiang District, Jiangxi Province. China Land Sci. 2020, 34, 26–34. [Google Scholar]
- Wu, Y.; Mo, Z.; Peng, Y.; Skitmore, M. Market-driven land nationalization in China: A new system for the capitalization of rural homesteads. Land Use Policy 2018, 70, 559–569. [Google Scholar] [CrossRef]
- Gao, X.; Xu, A.; Liu, L.; Deng, O.; Zeng, M.; Ling, J.; Wei, Y. Understanding rural housing abandonment in China’s rapid urbanization. Habitat Int. 2017, 67, 13–21. [Google Scholar] [CrossRef]
- Chen, X. Factors of Peasants’ Willingness to Return Residential Lands-An Empirical Study with Survey Data from 1012 Rural Households in the “Two-wing” Area of Chongqing. China Rural Surv. 2012, 105, 26–36. [Google Scholar]
- Chen, H.X.; Zhao, L.M.; Zhao, Z.Y. Influencing factors of farmers’ willingness to withdraw from rural homesteads: A survey in zhejiang, China. Land Use Policy 2017, 68, 524–530. [Google Scholar] [CrossRef]
- Zhang, L.; Tao, L. Barriers to the acquisition of urban hukou in Chinese cities. Environ. Plan. A Econ. Space 2012, 44, 2883–2900. [Google Scholar] [CrossRef]
- Li, J.; Lo, K.; Zhang, P.; Guo, M. Reclaiming small to fill large: A novel approach to rural residential land consolidation in China. Land Use Policy 2021, 109, 105706. [Google Scholar] [CrossRef]
- Wang, Z.; Wang, M. Influencing factors of farmers’ homestead withdrawal decision based on the technology acceptance model and perceived risk: Evidence from Chongqing. Resour. Sci. 2021, 43, 1335–1347. [Google Scholar]
- Waugh, C.E.; Fredrickson, B.L.; Taylor, S.F. Adapting to life’s slings and arrows: Individual differences in resilience when recovering from an anticipated threat. J. Res. Personal. 2008, 42, 1031–1046. [Google Scholar] [CrossRef]
- Ballesteros, L.M.S.; Poleacovschi, C.; Weems, C.F.; Zambrana, I.G.; Talbot, J. Evaluating the interaction effects of housing vulnerability and socioeconomic vulnerability on self-perceptions of psychological resilience in Puerto Rico. Int. J. Disaster Risk Reduct. 2023, 84, 103476. [Google Scholar] [CrossRef]
- Chhatwani, M.; Mishra, S.K.; Varma, A.; Rai, H. Psychological resilience and business survival chances: A study of small firms in the USA during COVID-19. J. Bus. Res. 2022, 142, 277–286. [Google Scholar] [CrossRef]
- Holling, C.S. Resilience and Stability of Ecological Systems. Annu. Rev. Ecol. Syst. 1973, 4, 1–23. [Google Scholar] [CrossRef]
- Chelleri, L.; Schuetze, T.; Salvati, L. Integrating resilience with urban sustainability in neglected neighborhoods: Challenges and opportunities of transitioning to decentralized water management in Mexico City. Habitat Int. 2015, 48, 122–130. [Google Scholar] [CrossRef]
- Khalili, S.; Harre, M.; Morley, P. A temporal framework of social resilience indicators of communities to flood, case studies: Wagga wagga and Kempsey, NSW, Australia. Int. J. Disaster Risk Reduct. 2015, 13, 248–254. [Google Scholar] [CrossRef]
- Jufri, F.H.; Widiputra, V.; Jung, J. State-of-the-art review on power grid resilience to extreme weather events: Definitions, frameworks, quantitative assessment methodologies, and enhancement strategies. Appl. Energy 2019, 239, 1049–1065. [Google Scholar] [CrossRef]
- Gillespie, B.M.; Chaboyer, W.; Wallis, M. Development of a theoretically derived model of resilience through concept analysis. Contemp. Nurse 2007, 25, 124–135. [Google Scholar] [CrossRef] [PubMed]
- Chen, H.; Liu, B.; Li, Y.; Cai, Y.J. The relationship between negative life events and resilience among Chinese service employees: Nonlinearly moderated by lifestyle habits. J. Asian Econ. 2022, 80, 101457. [Google Scholar] [CrossRef]
- Hu, T.; Zhang, D.; Wang, J. A meta-analysis of the trait resilience and mental health. Personal. Individ. Differ. 2015, 76, 18–27. [Google Scholar] [CrossRef]
- Saad, S.K.; Elshaer, I.A. Justice and trust’s role in employees’ resilience and business’ continuity: Evidence from Egypt. Tour. Manag. Perspect. 2020, 35, 100712. [Google Scholar] [CrossRef]
- Wilson, G.A. Community resilience, policy corridors and the policy challenge. Land Use Policy 2013, 31, 298–310. [Google Scholar] [CrossRef]
- Zhang, B.; Zhang, F.; Qu, Y.; Jiang, G.; Xie, Z.; Cai, W. Research hotspots and prospects of homestead withdrawal and reuse. Resour. Sci. 2021, 43, 1277–1292. [Google Scholar] [CrossRef]
- Li, T.; Cai, S.; Singh, R.K.; Cui, L.; Fava, F.; Tang, L.; Xu, Z.; Li, C.; Cui, X.; Du, J.; et al. Livelihood resilience in pastoral communities: Methodological and field insights from Qinghai-Tibetan Plateau. Sci. Total Environ. 2022, 838, 155960. [Google Scholar] [CrossRef]
- Ressler, J.D. Social capital, serious mental illness, and the intersection of disaster: Recommendations for enabling resilience. Int. J. Disaster Risk Reduct. 2022, 82, 103390. [Google Scholar] [CrossRef]
- Melvani, K.; Bristow, M.; Moles, J.; Crase, B.; Kaestli, M. Multiple livelihood strategies and high floristic diversity increase the adaptive capacity and resilience of Sri Lankan farming enterprises. Sci. Total Environ. 2020, 739, 139120. [Google Scholar] [CrossRef] [PubMed]
- Mak, W.W.S.; Ng, I.S.W.; Wong, C.C.Y. Resilience: Enhancing Well-Being Through the Positive Cognitive Triad. J. Couns. Psychol. 2011, 58, 610–617. [Google Scholar] [CrossRef]
- Athota, V.S.; Budhwar, P.; Malik, A. Influence of Personality Traits and Moral Values on Employee Well-Being, Resilience and Performance: A Cross-National Study. Appl. Psychol. 2020, 69, 653–685. [Google Scholar] [CrossRef]
- Hidalgo, M.C.; Hernandez, B. Place attachment: Conceptual and empirical questions. J. Environ. Psychol. 2001, 21, 273–281. [Google Scholar] [CrossRef]
- Lewicka, M. Place attachment: How far have we come in the last 40 years? J. Environ. Psychol. 2011, 31, 207–230. [Google Scholar] [CrossRef]
- Pal, S.C.; Saha, A.; Chowdhuri, I.; Roy, P.; Chakrabortty, R.; Shit, M. Threats of unplanned movement of migrant workers for sudden spurt of COVID-19 pandemic in India. Cities 2021, 109, 103035. [Google Scholar] [CrossRef]
- VanWey, L.K. Land ownership as a determinant of international and internal migration in Mexico and internal migration in Thailand. Int. Migr. Rev. 2005, 39, 141–172. [Google Scholar] [CrossRef]
- Ayala, J.-C.; Manzano, G. The resilience of the entrepreneur. Influence on the success of the business. A longitudinal analysis. J. Econ. Psychol. 2014, 42, 126–135. [Google Scholar] [CrossRef]
- Aguiar-Quintana, T.; Nguyen, T.H.H.; Araujo-Cabrera, Y.; Sanabria-Díaz, J.M. Do job insecurity, anxiety and depression caused by the COVID-19 pandemic influence hotel employees’ self-rated task performance? The moderating role of employee resilience. Int. J. Hosp. Manag. 2021, 94, 102868. [Google Scholar] [CrossRef]
- Liu, Y.; Liu, Y.; Chen, Y.; Long, H. The process and driving forces of rural hollowing in China under rapid urbanization. J. Geogr. Sci. 2010, 20, 876–888. [Google Scholar] [CrossRef]
- Feyisa, A.D.; Maertens, M.; de Mey, Y. Relating risk preferences and risk perceptions over different agricultural risk domains: Insights from Ethiopia. World Dev. 2023, 162, 106137. [Google Scholar] [CrossRef]
- Marra, M.; Pannell, D.J.; Abadi Ghadim, A. The economics of risk, uncertainty and learning in the adoption of new agricultural technologies: Where are we on the learning curve? Agric. Syst. 2003, 75, 215–234. [Google Scholar] [CrossRef]
- Gao, S.; Grebitus, C.; Schmitz, T. Effects of risk preferences and social networks on adoption of genomics by Chinese hog farmers. J. Rural Stud. 2022, 94, 111–127. [Google Scholar] [CrossRef]
- Zhou, Y.J. Rural homestead value reconstruction and withdrawal compensation pricing based on marginal opportunity cost. Resour. Sci. 2021, 43, 1428–1439. [Google Scholar] [CrossRef]
- Xie, C.; Zhang, J.; Chen, Y.; Morrison, A.M. The effect of hotel employee resilience during COVID-19: The moderation role of perceived risk and challenge stressors. Tour. Manag. Perspect. 2023, 46, 101087. [Google Scholar] [CrossRef]
- Kong, Z.; Chen, Y.; Huang, S.Q.; Ma, T.T. The effect of farmer’s land awareness differentiation on cultivated land protection: A case of liangzhou in Gansu province. J. Arid. Land Resour. Environ. 2016, 30, 30–35. [Google Scholar]
- Holt, C.A.; Laury, S.K. Risk aversion and incentive effects. Am. Econ. Rev. 2002, 92, 1644–1655. [Google Scholar] [CrossRef]
- Gong, B.; Yang, C.-L. Gender differences in risk attitudes: Field experiments on the matrilineal Mosuo and the patriarchal Yi. J. Econ. Behav. Organ. 2012, 83, 59–65. [Google Scholar] [CrossRef]
- Zou, W.; Wang, Z.; Xu, B.; Zhang, B. Study on the Impacts of Rural Household Differentiation on the Rural Residential Land Exit: Based on the Empirical Research of 1456 Rural Households in Jiangsu Province. China Land Sci. 2017, 31, 31–37. [Google Scholar]
- Cameron, L.; Shah, M. Risk-Taking Behavior in the Wake of Natural Disasters. J. Hum. Resour. 2015, 50, 484–515. [Google Scholar] [CrossRef]
- Masten, A.S. Ordinary magic: Resilience processes in development. Am. Psychol. 2001, 56, 227–238. [Google Scholar] [CrossRef] [PubMed]
- Liu, J.J.; Reed, M.; Girard, T.A. Advancing resilience: An integrative, multi-system model of resilience. Personal. Individ. Differ. 2017, 111, 111–118. [Google Scholar] [CrossRef]
- Xue, F.; Wang, X.; Xie, Y.; Zhang, W. Does CEO’s early life experience affect corporate bond yield spread? Evidence from China’s great famine. Int. Rev. Econ. Financ. 2022, 80, 1012–1024. [Google Scholar] [CrossRef]
- Feng, X.; Johansson, A.C. Living through the Great Chinese Famine: Early-life experiences and managerial decisions. J. Corp. Financ. 2018, 48, 638–657. [Google Scholar] [CrossRef]
- Liao, H. The Part-time Work of Farmers and its lmpact on the Use Rights Transfer of the Agricultural Land. Manag. World 2012, 5, 62–70. [Google Scholar]
- Baron, R.M.; Kenny, D.A. The Moderator Mediator Variable Distinction in Social Psychological-Research: Conceptual, Strategic, and Statistical Considerations. J. Pers. Soc. Psychol. 1986, 51, 1173–1182. [Google Scholar] [CrossRef]
- Liu, R.; Jiang, J.; Yu, C.; Rodenbiker, J.; Jiang, Y. The endowment effect accompanying villagers’ withdrawal from rural homesteads: Field evidence from Chengdu, China. Land Use Policy 2021, 101, 105107. [Google Scholar] [CrossRef]
- Cai, M. Land for welfare in China. Land Use Policy 2016, 55, 1–12. [Google Scholar] [CrossRef]
- Wu, W.X. Financial Literacy and Household Debt: Empirical Studies Using Chinese Household Survey Data. Econ. Res. J. 2018, 53, 97–109. [Google Scholar]
- Qiao, P.H.; Long, Y.; Xu, W.B. Research on the Influencing Mechanism of Managerial Resilience on Enterprise Innovation Performance. Foreign Econ. Manag. 2022, 44, 37–47. [Google Scholar]
- Chen, L.; Du, H.; Hui, E.C.-M.; Tan, J.; Zhou, Y. Why do skilled migrants’ housing tenure outcomes and tenure aspirations vary among different family lifecycle stages? Habitat Int. 2022, 123, 102553. [Google Scholar] [CrossRef]
- Gao, Y.; Sun, P.; Zhao, K. The influence path of farmers’ homestead withdrawal behavior in poor areas: From the family life cycle perspective. Resour. Sci. 2021, 43, 1403–1418. [Google Scholar]
- Milone, P.; Ventura, F. New generation farmers: Rediscovering the peasantry. J. Rural Stud. 2019, 65, 43–52. [Google Scholar] [CrossRef]
- Dai, Y.-D.; Zhuang, W.-L.; Huan, T.-C. Engage or quit? The moderating role of abusive supervision between resilience, intention to leave and work engagement. Tour. Manag. 2019, 70, 69–77. [Google Scholar] [CrossRef]
- Huang, X.J.; Li, H.; Zhang, X.L.; Zhang, X. Land use policy as an instrument of rural resilience—The case of land withdrawal mechanism for rural homesteads in China. Ecol. Indic. 2018, 87, 47–55. [Google Scholar] [CrossRef]
- Song, L.; Lyu, P.; Cao, Y.G. Multi-party game and simulation in the withdrawal of rural homestead: Evidence from China. China Agric. Econ. Rev. 2021, 13, 614–638. [Google Scholar] [CrossRef]
Disclaimer/Publisher’s Note: The statements, opinions and data contained in all publications are solely those of the individual author(s) and contributor(s) and not of MDPI and/or the editor(s). MDPI and/or the editor(s) disclaim responsibility for any injury to people or property resulting from any ideas, methods, instructions or products referred to in the content. |
© 2023 by the authors. Licensee MDPI, Basel, Switzerland. This article is an open access article distributed under the terms and conditions of the Creative Commons Attribution (CC BY) license (https://creativecommons.org/licenses/by/4.0/).


