Zoning of Potential Areas for the Production of Oleaginous Species in Colombia under Agroforestry Systems
Abstract
1. Introduction
2. Materials and Methods
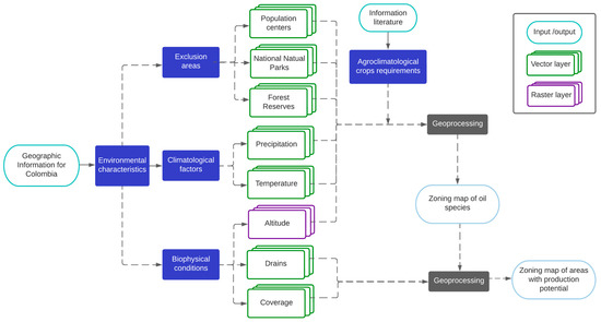
2.1. Spatial Data Processing
2.2. Oilseed Species
- Moringa tree (Moringa oleifera) grows under tropical and subtropical climatic conditions in a wide temperature range from −3 to 49 °C, with 25–35 °C being optimal for its growth, with annual rainfall between 300–1500 mm or even up to 2500 mm and at altitudes from 900 to 2000 masl [15,16,17,18]. The seeds of the tree have been used to obtain oils for edible, cosmetic, and industrial use [19,20,21]. Its leaves are used for consumption due to their high nutritional value for people and livestock. In addition, it has purifying properties for water treatment and is a species suitable for reforestation processes due to its rapid growth [22,23,24].
- Olive tree (Olea europaea), adapts to high and low temperatures from −4 to 40 °C, the most optimal for its growth being between 20 and 30 °C; in the same way, it adapts to altitudes between 700–1700 masl and in areas with rainfall between 400–1000 mm per year [25,26,27]. Olive oil for human consumption is perhaps the best-known product of the tree; however, its leaves are also consumable for their medicinal properties [28,29]. As an agroforestry species, it has been used in countries such as Greece, Spain, and Morocco, where it has contributed to the productivity of the land and the improvement of area environmental conditions [30,31].
- Soybean (Glycine max) climatic requirements vary between 0 and 800 masl; although, in some places, it can grow up to 3000 [32]. The temperature for the development of the crop varies between 20 and 35 °C, with 30 °C being ideal for its production [33], but other authors propose that the optimal range is between 22° and 30 °C [34]. Soybean needs at least 300 mm of water during its production cycle, which can be supplied through irrigation systems. However, an average of 3.3 mm/day, equivalent to 530 mm per cycle, is better in humid and bimodal climates, guaranteeing high rainfall in its growth stage and a decrease of these during maturation [33].
- Rapeseed (Brassica napus) grows at altitudes between 50–2300 masl, requires 400–450 mm per year, and adapts to temperatures up to 10 °C during germination and up to 35 °C during seed maturation; however, to obtain a higher oil content and healthy growth, the optimum temperature ranges between 12–30 °C [34,35]. This species positively affects soil structure; can contribute to increasing cereal yields and controlling their pathogens; and has a large market for edible, industrial, and pharmaceutical use [36,37,38]. On the other hand, the abundance of pests in rapeseed crops is reduced by the shade of trees in agroforestry systems [39].
- Sunflower (Helianthus annuus) requires between 250–1500 mm of annual precipitation, temperatures between 15–37 °C, and grows at an altitude between 0–1900 masl [34,40,41]. It is also considered one of the main oilseed species worldwide for human consumption, and for the production industry of bioenergy, medicines, and cosmetics, among others [42].
- Jatropha (Jatropha curcas) is a non-traditional oilseed shrub that grows mainly in tropical areas and is used in agroforestry systems for biofuel production, reforestation, and soil improvement [43]. The crop adapts to temperatures between 15 to 35 °C, but the optimal temperature is between 18–28.5 °C. It requires rainfall between 1000–2000 mm per year and altitudes between 500–1200 masl [44,45].

| Species | Parameter | (−) Deficit | Optimal | (+) Excess | ||
|---|---|---|---|---|---|---|
| Moringa oleifera | P (mm) | <200 | 200–300 | 300–2500 | 2500–2700 | >2700 |
| T (°C) | <−3 | –3–25 | 25–35 | 35–49 | >49 | |
| A (masl) | 0 | 0–1200 | 1200–1800 | 1800–2000 | >2000 | |
| Olea europaea | P (mm) | <250 | 250–400 | 400–1000 | 1000–1500 | >1500 |
| T (°C) | <−7 | −7–20 | 20–30 | 30–40 | >40 | |
| A (masl) | 0 | 0–900 | 900–1200 | 1200–1700 | >1700 | |
| Glycine max | P (mm) | <200 | 200–300 | 300–530 | 530–700 | >700 |
| T (°C) | <4 | 4–22 | 22–30 | 30–40 | >40 | |
| A (masl) | 0 | 0–800 | 800–1600 | 1600–3000 | >3000 | |
| Brassica napus | P (mm) | <200 | 200–400 | 400–450 | 450–500 | >500 |
| T (°C) | <5 | 5–12 | 12–30 | 30–35 | >35 | |
| A (masl) | <50 | 50–1000 | 1000–2000 | 2000–2300 | >2300 | |
| Helianthus annuus | P (mm) | <250 | 250–600 | 600–1000 | 1000–1500 | >1500 |
| T (°C) | <3 | 3–15 | 15–37 | 37–40 | >40 | |
| A (masl) | 0 | 0–600 | 600–1000 | 1000–1900 | >1900 | |
| Jatropha curcas | P (mm) | <800 | 800–1000 | 1000–2000 | 2000–2500 | >2500 |
| T (°C) | <15 | 15–18 | 18–28.5 | 28.5–35 | >35 | |
| A (masl) | 0 | 0–800 | 800–1200 | 1200–1400 | >1400 | |
3. Results
4. Discussion
5. Conclusions
Author Contributions
Funding
Data Availability Statement
Acknowledgments
Conflicts of Interest
References
- Departamento Administrativo Nacional de Estadística–DANE. Encuesta Nacional Agropecuario (ENA) 2017. Boletín Técnico. Available online: https://www.agronet.gov.co/Lists/Boletin/Attachments/2575/boletin_ena_2017.pdf (accessed on 23 September 2022). (In Spanish)
- Espinal, C.; Martínez, E.; González, E. La Cadena de Oleaginosas, GRASAS y aceites en Colombia, una Mirada Global de su Estructura y Dinámica 1991–2005; Ministerio de Agricultura y Desarrollo Rural y Observatorio Agrocadenas de Colombia: Bogotá, Colombia, 2005. (In Spanish)
- Ministerio de Agricultura y Desarrollo Rural. Cadena de Palma de Aceite, Indicadores e Instrumentos; Ministerio de Agricultura y Desarrollo Rural: Bogotá, Colombia, 2020. (In Spanish)
- Murphy, D.J.; Gogging, K.; Paterson, R.R.M. Oil palm in the 2020s and beyond: Challenges and solutions. CABI Agric. Biosci. 2021, 2, 39. [Google Scholar] [CrossRef]
- Gonzalo, A. estado del conocimiento de la biodiversidad en Colombia y sus amenazas. Consideraciones para fortalecer la interacción ciencia-política. Rev. Acad. Colomb. Cienc. Exact. Fís. Nat. 2011, 35, 491–507. (In Spanish) [Google Scholar]
- Instituto de Hidrología, Meteorología y Estudios Ambientales (IDEAM); Instituto de Investigaciones Marinas y Costeras José Benito Vives de Andréis–INVEMAR; Instituto de Investigaciones Ambientales del Pacífico–IIAP; Instituto de Investigación de Recursos Biológicos Alexander von Humboldt–IAvH. Informe del Estado del Ambiente y de los Recursos Naturales Renovables 2016; Casallas-Martínez, I.M., Cortés-Guardiola, L.D.P., Moreno-Saboya, Y.A., Eds.; Institute of Hydrology, Meteorology and Environmental Studies: Bogotá, Colombia, 2017. (In Spanish)
- Meijaard, E.; Brooks, T.M.; Carlson, K.M.; Slade, E.M.; Garcia-Ulloa, J.; Gaveau, D.L.A.; Lee, J.S.H.; Santika, T.; Juffe-Bignoli, D.; Struebig, M.J.; et al. The environmental impacts of palm oil in context. Nat. Plants 2020, 6, 1418–1426. [Google Scholar] [CrossRef] [PubMed]
- Vargas, L.E.P.; Laurance, W.F.; Clements, G.R.; Edwards, W. The Impacts of Oil Palm Agriculture on Colombia’s Biodiversity: What We Know and Still Need to Know. Trop. Conserv. Sci. 2015, 8, 828–845. [Google Scholar] [CrossRef]
- Vijay, V.; Pimm, S.L.; Jenkins, C.N.; Smith, S.J. The Impacts of Oil Palm on Recent Deforestation and Biodiversity Loss. PLoS ONE 2016, 11, e0159668. [Google Scholar] [CrossRef] [PubMed]
- Departamento Administrativo Nacional de Estadística–DANE. Boletín Mensual, Insumos y Factores Asociados a la Producción Agropecuaria; DANE, Ministerio de Agricultura y Desarrollo Rural de Colombia, Sistema de Información de Precios y Abastecimiento del Sector Agropecuario (SIPSA): Bogotá, Colombia, 2012; Volume 6, pp. 1–76. (In Spanish)
- Instituto de Hidrología, Meteorología y Estudios Ambientales (IDEAM). Información Geográfica de Datos Abiertos del IDEAM. Available online: http://www.ideam.gov.co/inicio?p_p_id=101&p_p_lifecycle=0&p_p_state=maximized&p_p_mode=view&_101_struts_action=%2Fasset_publisher%2Fview_content&_101_assetEntryId=91482640&_101_type=content&_101_urlTitle=capas-geo (accessed on 2 February 2022). (In Spanish)
- Corporación Autónoma Regional del Tolima–CORTOLIMA. Datos abiertos CORTOLIMA. Available online: https://cortolima.gov.co/cortolima/datos-abiertos (accessed on 3 February 2022). (In Spanish)
- Instituto Geográfico Agustín Codazzi–IGAC. Datos Abiertos IGAC. Available online: https://geoportal.igac.gov.co/contenido/datos-abiertos-igac (accessed on 15 February 2022). (In Spanish)
- Infraestructura Colombiana de Datos Espaciales–ICDE. Available online: https://www.icde.gov.co/ (accessed on 2 February 2022). (In Spanish)
- Huda, N.; Khan, S.; Haque, M.; Roy, B.; Sarker, N. Seasonal weather impacts on biomass production of Moringa oleifera at different fertilizer doses. Int. J. Health Anim. Sci. Food Saf. 2017, 4, 12–23. [Google Scholar] [CrossRef]
- Godino, M.; Arias, C.; Izquierdo, M. Moringa oleifera: Potential areas of cultivation on the Iberian Peninsula. Acta Hortic. 2017, 405–412. [Google Scholar] [CrossRef]
- Rajbhar, Y.P.; Rajbhar, G.; Pl, R.; Shukla, S.; Kumar, M. Grow Moringa (Moringa oleifera), the miracle tree on the earth. Hortic. Int. J. 2018, 2, 166–172. [Google Scholar] [CrossRef]
- Shimelis, S. Suitability Analysis for Moringa Oleifera Tree Production in Ethiopia—A Spatial Modelling Approach. International J. Curr. Res. Acad. Rev. 2020, 8, 6–15. [Google Scholar] [CrossRef]
- González, F.J. Un estudio transversal de Moringa oleifera Lam. (Moringaceae). Rev. Dominguezia 2018, 34, 5–25. [Google Scholar]
- Karthickeyan, V. Effect of cetane enhancer on Moringa oleifera biodiesel in a thermal coated direct injection diesel engine. Fuel 2019, 235, 538–550. [Google Scholar] [CrossRef]
- Castro, A. El árbol Moringa (Moringa oleífera Lam.): Una Alternativa Renovable para el Desarrollo de los Sectores Económicos y Ambientales de Colombia. Tesis de Especialización. Universidad Militar Nueva Granada: Bogotá, Colombia, 2013. (In Spanish) [Google Scholar]
- Sanchez, M.; Dalia, I.; Núñez, J.A.; Reyes, C.; Ramirez, B.; Lopez, J. Nutritional quality of edible parts of Moringa oleifera. Food Anal. Methods 2010, 3, 175–180. [Google Scholar] [CrossRef]
- Sandoval, M.; Laines, J. Moringa oleifera una alternativa para sustituir coagulantes metálicos en el tratamiento de aguas superficiales. Ingeniería 2013, 17, 93–101. (In Spanish) [Google Scholar]
- Bojorge, S.H.; Cawich, Z.N.; Lejarza, M.G.; Moncada, C.G. Eficacia de la semilla de Moringa oleífera en el aclaramiento del agua. Univ. Y Cienc. 2017, 9, 31–44. [Google Scholar] [CrossRef]
- Arenas-Castro, S.; Gonçalves, J.F.; Moreno, M.; Villar, R. Projected climate changes are expected to decrease the suitability and production of olive varieties in southern Spain. Sci. Total Environ. 2020, 709, 136161. [Google Scholar] [CrossRef]
- Ozturk, M.; Altay, V.; Gönenç, T.; Unal, B.; Efe, R.; Akçiçek, E.; Bukhari, A. An Overview of Olive Cultivation in Turkey: Botanical Features, Eco-Physiology and Phytochemical Aspects. Agronomy 2021, 11, 295. [Google Scholar] [CrossRef]
- Petruccelli, R.; Bartolini, G.; Ganino, T.; Zelasco, S.; Lombardo, L.; Perri, E.; Durante, M.; Bernardi, R. Cold Stress, Freezing Adaptation, Varietal Susceptibility of Olea europaea L.: A Review. Plants 2022, 11, 1367. [Google Scholar] [CrossRef] [PubMed]
- Basuny, A.M. Olive Leaves Healthy Alternative for Green Tea. Curr. Trends Biomed. Eng. Biosci. 2018, 14, 555889. [Google Scholar] [CrossRef]
- Nicolì, F.; Negro, C.; Vergine, M.; Aprile, A.; Nutricati, E.; Sabella, E.; Miceli, A.; Luvisi, A.; De Bellis, L. Evaluation of Phytochemical and Antioxidant Properties of 15 Italian Olea europaea L. Cultivar Leaves. Molecules 2019, 24, 1998. [Google Scholar] [CrossRef] [PubMed]
- Brunori, E.; Maesano, M.; Moresi, F.V.; Matteucci, G.; Biasi, R.; Mugnozza, G.S. The hidden land conservation benefits of olive-based (Olea europaea L.) landscapes: An agroforestry investigation in the southern Mediterranean (Calabria region, Italy). Land Degrad. Dev. 2019, 31, 801–815. [Google Scholar] [CrossRef]
- Temani, F.; Bouaziz, A.; Daoui, K.; Wery, J.; Barkaoui, K. Olive agroforestry can improve land productivity even under low water availability in the South Mediterranean. Agric. Ecosyst. Environ. 2020, 307, 107234. [Google Scholar] [CrossRef]
- Aceves, N.; Juárez, J.F.; Palma, D.J.; López, R.; Rivera, B.; Rincón, J.A.; Morales, R.; Hernández, R.; Martínez, A. Estudio para Determinar Zonas de Alta Potencialidad del Cultivo de la Soya (Glycine max (L) Merril) en el Estado de Tabasco; Gobierno del Estado de Tabasco y Secretaría de Agricultura, Ganadería, Desarrollo Rural, Pesca y Alimentación: Madrid, México, 2008. (In Spanish) [Google Scholar]
- Hernández, A.J.; Tobía, C.M.; Zocco, J.L. Nuevo enfoque en la producción de la soya (Glycine max. L. Merr.). En Venezuela. Producción de Semillas en Venezuela; Lauretin, H.E., Ed.; Ediciones Astro Data, S.A.: Maracaibo, Venezuela, 2020; pp. 274–306. (In Spanish) [Google Scholar]
- Ruiz, J.A.; Medina, G.; González, I.J.; Flores, H.E.; Ramírez, G.; Ortiz, C. Requerimientos Agroecológicos de Cultivos, 2nd ed.; INIFAP, Instituto Nacional de Investigaciones Forestales Agrícolas y Pecuarias-CIRPAC-Campo Experimental Centro Altos de Jalisco: Jalisco, México, 2013; Volume 3, 564p. (In Spanish) [Google Scholar]
- Bazzaz, M.; Hossain, A.; Farooq, M.; Alharby, H.; Bamagoos, A.; Nuruzzaman; Khanum, M.; Hossain, M.; Kizilgeci, F.; Öztürk, F.; et al. Phenology, growth and yield are strongly influenced by heat stress in late sown mustard (Brassica spp.) varieties. Pak. J. Bot. 2020, 52, 1189–1195. [Google Scholar] [CrossRef] [PubMed]
- Marjanović-Jeromela, A.; Terzić, S.; Jankulovska, M.; Zorić, M.; Kondić-Špika, A.; Jocković, M.; Hristov, N.; Crnobarac, J.; Nagl, N. Dissection of Year Related Climatic Variables and Their Effect on Winter Rapeseed (Brassica napus L.) Development and Yield. Agronomy 2019, 9, 517. [Google Scholar] [CrossRef]
- Ganya, S.; Svotwa, E.; Katsaruware, R.D. Performance of Two Rape (Brassica napus) Cultivars under Different Fertilizer Management Levels in the Smallholder Sector of Zimbabwe. Int. J. Agron. 2018, 2018, 2351204. [Google Scholar] [CrossRef]
- Robson, M.; Fowler, S.; Lampkin, N.; Leifert, C.; Leitch, M.; Robinson, D.; Watson, C.; Litterick, A. The Agronomic and Economic Potential of Break Crops for Ley/Arable Rotations in Temperate Organic Agriculture. Adv. Agron. 2002, 77, 369–427. [Google Scholar] [CrossRef]
- Guenat, S.; Kaartinen, R.; Jonsson, M. Shade trees decrease pest abundances on brassica crops in Kenya. Agrofor. Syst. 2017, 93, 641–652. [Google Scholar] [CrossRef]
- Debaeke, P.; Casadebaig, P.; Flenet, F.; Langlade, N. Sunflower crop and climate change: Vulnerability, adaptation, and mitigation potential from case-studies in Europe. OCL 2017, 24, D102. [Google Scholar] [CrossRef]
- Černý, I.; Veverková, A.; Kovár, M.; Pačuta, V.; Molnárová, J. Influence of temperature and moisture conditions of locality on the yield formation of sunflower (Helianthus annuus L.). Acta Univ. Agric. Et Silvic. Mendel. Brun. 2014, 59, 99–104. (In Spanish) [Google Scholar] [CrossRef]
- Turchetto, R.; Trombetta, L.; Rosa, G.; Volpi, G.; Barros, S. Production components of sunflower cultivars at different sowing times. Pesqui. Agropecuária Tropical. 2021, 51, 1–6. [Google Scholar] [CrossRef]
- González, R.; Juárez, J.F.; Aceves, L.A.; Rivera, B.; Guerrero, A. Zonificación edafoclimática para el cultivo de Jatropha curcas L., en Tabasco, México. Investig. Geográficas Boletín Del Inst. De Geogr. UNAM 2015, 86, 25–37. (In Spanish) [Google Scholar] [CrossRef]
- Ewunie, G.A.; Lekang, O.I.; Morken, J.; Yigezu, Z.D. Characterizing the potential and suitability of Ethiopian variety Jatropha curcas for biodiesel production: Variation in yield and physicochemical properties of oil across different growing areas. Energy Rep. 2021, 7, 439–452. [Google Scholar] [CrossRef]
- Subedi, C.K.; Chaudhary, R.P.; Kunwar, R.M.; Bussmann, R.W.; Paniagua, N.Y. Jatropha curcas L. Euphorbiaceae. In Ethnobotany of the Himalayas. Ethnobotany of Mountain Regions; Kunwar, R.M., Sher, H., Bussmann, R.W., Eds.; Springer: Cham, Switzerland, 2021. [Google Scholar] [CrossRef]
- Pérez-Marulanda, N. Balance 2021 y Perspectivas 2022 de la Agroindustria de la PALMA de Aceite. Available online: https://web.fedepalma.org/sites/default/files/04032022_Balance2021_y_perspectivas_2022delaagroindustria_de_la_palma_de_aceite_CMG.pdf (accessed on 15 December 2022).
- Furumo, P.R. Oportunidades para la palma de aceite sostenible en Colombia. Palmas 2019, 40, 188–196. [Google Scholar]
- Ocampo-Peñuela, N.; Garcia-Ulloa, J.; Ghazoul, J.; Etter, A. Quantifying impacts of oil palm expansion on Colombia’s threatened biodiversity. Biol. Conserv. 2018, 224, 117–121. [Google Scholar] [CrossRef]
- Noulèkoun, F.; Khamzina, A.; Naab, J.B.; Khasanah, N.; van Noordwijk, M.; Lamers, J.P.A. Climate Change Sensitivity of Multi-Species Afforestation in Semi-Arid Benin. Sustainability 2018, 10, 1931. [Google Scholar] [CrossRef]
- Ochoa, D.; Forero, A.; Cangrejo, L. Actualidad y Tendencias de la Agricultura de Precision–Present and Trends of Precision Agriculture in the Twenty-First Century; Bogotá, Colombia, 2012; pp. 1–14. Available online: https://www.researchgate.net/publication/324156309_Actualidad_y_tendencias_de_la_Agricultura_de_Precision (accessed on 1 November 2022).
- López, M. Tecnologías de Información Geográfica: Una alternativa en el Sector Agrícola de Sinaloa. Conferencia: Diplomado de Actualización y Titulación en Fitosanidad de Hortalizas. México, 2014; p. 1. Available online: https://docplayer.es/52540974-Tecnologias-de-informacion-geografica-una-alternativa-en-el-sector-agricola-de-sinaloa.html (accessed on 1 November 2022). (In Spanish)
- Rodriguez, L. Agricultura de precisión en el mundo y en Colombia: Revisión bibliográfica. Tesis de licenciatura en Ingeniería agrícola. Universidad del Valle: Santiago de Cali, Colombia, 2020. (In Spanish) [Google Scholar]
- Parra, C.R.; Ramirez, A.D.; Navas-Gracia, L.M.; Gonzales, D.; Correa-Guimaraes, A. Prospects for Bioenergy Development Potential from Dedicated Energy Crops in Ecuador: An Agroecological Zoning Study. Agriculture 2023, 13, 186. [Google Scholar] [CrossRef]
- Cortez-Núñez, J.A.; Gutiérrez-Castillo, M.E.; Mena-Cervantes, V.Y.; Terán-Cuevas, Á.R.; Tovar-Gálvez, L.R.; Velasco, J. A GIS Approach Land Suitability and Availability Analysis of Jatropha Curcas L. Growth in Mexico as a Potential Source for Biodiesel Production. Energies 2020, 13, 5888. [Google Scholar] [CrossRef]
- Yun, S.D.; Gramig, B.M. Agro-Climatic Data by County: A Spatially and Temporally Consistent U.S. Dataset for Agricultural Yields, Weather and Soils. Data 2019, 4, 66. [Google Scholar] [CrossRef]
- Carrión, J.M.; Rodríguez, O.A.V.; López, F.G.; Wassenaar, O.M.P. Potencial agroecológico de Moringa oleifera Lam. para el estado de Veracruz. Rev. Mex. De Cienc. For. 2022, 13, 42–63. [Google Scholar] [CrossRef]
- Meira, S.; Rodriguez-Baide, J.; Confalone, A.; Fatecha-Fois, D.; Fernandes, J.; Perez-Gonzalez, O.; Van Den Berg, M. Modelación del Cultivo de Soja en Latinoamérica, EUR 29057 ES; Publications Office of the European Union: Luxembourg, 2019; ISBN 978-92-79-77709-7. [Google Scholar] [CrossRef]
- Ministerio de Agricultura y Desarrollo Rural. In Cadena de soya, Dirección de cadenas agrícolas y forestales; 2019. Available online: https://sioc.minagricultura.gov.co/AlimentosBalanceados/Documentos/2019-03-30%20Cifras%20Sectoriales%20Soya.pdf (accessed on 29 November 2022). (In Spanish)
- Goana, J. Identificación de Áreas Aptas para el Cultivo del Piñón (Jatropha curcas L.) en Colombia, como Alternativa de Obtención de Biocombustible; Ecólogo, Pontificia Universidad Javeriana: Bogotá, Colombia, 2009. (In Spanish) [Google Scholar]
- Lozano, L. Composición del Aceite de las Semillas de Moringa oleifera y Evaluación de Sostenibilidad para su Implementación como Cultivo Agroforestal en Colombia. Máster Thesis, Universidad de Valladolid, Palencia, Spain, 2019. (In Spanish). [Google Scholar]
- Garcia, J.; Cheverria, E. Comportamiento fenológico del olivo (Olea europaea L.) en el Alto Ricaurte (Boyacá). Rev. Logos Cienc. Y Tecnol. 2014, 6, 1–13. (In Spanish) [Google Scholar] [CrossRef]
- Unidad de Planificación Rural Agropecuaria. Sistema de Información para la Planificación Rural Agropecuaria, SIPRA. Available online: https://sipra.upra.gov.co/nacional (accessed on 14 February 2023).
- Morgounov, A.; Abubakr, M.; Alhendi, A.; Alkhatran, A.; Alhuwaymil, H.; Ghosh, K. Agroclimatic Zones and Cropping Systems in the Southwestern Regions of the Kingdom of Saudi Arabia: Characterization, Classification and Improvement Potential. Crops 2022, 2, 186–201. [Google Scholar] [CrossRef]
- Caldana, N.F.d.S.; Nitsche, P.R.; Martelócio, A.C.; Rudke, A.P.; Zaro, G.C.; Batista Ferreira, L.G.; Zaccheo, P.V.C.; Colucci de Carvalho, S.L.; Martins, J.A. Agroclimatic Risk Zoning of Avocado (Persea americana) in the Hydrographic Basin of Paraná River III, Brazil. Agriculture 2019, 9, 263. [Google Scholar] [CrossRef]
- Ngolo, A.; Fernandes-Filho, E.; Ferreira, W.; Fernandes, R. Agroclimatic zoning for coffee crop in Angola. Pesqui. Agropecu. Trop. 2018, 48, 19–28. [Google Scholar] [CrossRef]
- Ramírez-Jaramillo, G.; Lozano-Contreras, M.G.; Ramírez-Silva, J.H. Agroclimatic Conditions for Growing Sorghum bicolor L. Moench, under Irrigation Conditions in Mexico. Open Access Libr. J. 2020, 7, 1–14. [Google Scholar] [CrossRef]
- Lozano-Mendoza, P.; Gonzales-Osorio, B.B.; Puente-Monar, N.; Ochoa, L.F.S. Geographic distribution of coca cultivation: Multicriteria analysis based on agroclimatic and biophysical parameters. NeuroQuantology 2022, 20, 6646–6657. [Google Scholar] [CrossRef]




| Level | Categories | Subcategories |
|---|---|---|
| Agricultural areas | Rotation crops | Other rotation crops |
| Cereals | ||
| Oilseeds and legumes | ||
| Vegetables | ||
| Tubers | ||
| Permanent crops | Permanent crops | |
| Herbaceous permanent crops | ||
| Bushy permanent crops | ||
| Permanent tree crops | ||
| Agroforestry crops | ||
| Confined crops | ||
| Grasses | Pastures | |
| Wooded pastures | ||
| Weedy grasses | ||
| Heterogeneous agricultural areas | Crop MosaicMosaic of pastures and crops | |
| Mosaic of crops, pastures, and natural spaces | ||
| Mosaic pastures with natural spaces | ||
| Forests and semi-natural areas | Forests | Fragmented forest |
| Areas with herbaceous and/or shrubby vegetation | GrasslandShrubland | |
| Open areas, without or with little vegetation | Bare and degraded landBurned areas |
| Departments | Area_km2 |
|---|---|
| Casanare | 28,387.2 |
| Arauca | 15,122.4 |
| Vichada | 15,059.6 |
| La Guajira | 14,849.9 |
| Cordoba | 14,040 |
| Meta | 13,613 |
| Magdalena | 13,144.5 |
| Cesar | 13,069.6 |
| Tolima | 10,655.6 |
| Cundinamarca | 9743.2 |
| Bolivar | 8230.7 |
| Huila | 8156.2 |
| Sucre | 7058.1 |
| Valle del Cauca | 6410.5 |
| Santander | 6198.6 |
| Boyacá | 6011.1 |
| Norte de Santander | 5994.3 |
| Antioquia | 5041.5 |
| Cauca | 4510.6 |
| Atlántico | 2793.7 |
| Nariño | 2370.8 |
| Caquetá | 1198.7 |
| Caldas | 453.8 |
| Quindío | 415.9 |
| Choco | 214.9 |
| Risaralda | 210.2 |
| San Andres y Providencia | 21.8 |
| Putumayo | 1.1 |
| Total | 212,977.2 |
| (RC) | (PC) | (G) | (HAA) | (F) | (HSV) | (OA) | Total * | |
|---|---|---|---|---|---|---|---|---|
| Casanare | 1099.0 | 519.7 | 4699.7 | 1912.6 | 118.2 | 19,992.5 | 45.5 | 28,387.2 |
| M | 1092.9 | 519.7 | 4608.1 | 1891.7 | 114.0 | 19,793.8 | 45.5 | 28,065.8 |
| M–J | 6.1 | - | 67.7 | 6.2 | - | 194.4 | - | 274.3 |
| J | - | - | 23.9 | 14.7 | 4.2 | 4.3 | - | 47.1 |
| Arauca | 110.3 | 1.6 | 3090.4 | 646.5 | 91.3 | 11,122.7 | 59.6 | 15,122.4 |
| M | 25.9 | 0.4 | 2353.5 | 351.0 | 58.9 | 6849.5 | 46.0 | 9685.3 |
| M–J | 84.4 | 1.2 | 736.9 | 295.4 | 32.3 | 4273.2 | 13.6 | 5437.1 |
| J | - | - | - | - | 0.04 | - | - | 0.04 |
| Vichada | 42.4 | 54.4 | 1750.2 | 270.5 | 38.5 | 12,681.5 | 222.2 | 15,059.6 |
| M | 42.4 | 54.4 | 1750.2 | 270.5 | 38.5 | 12,681.5 | 222.2 | 15,059.6 |
| La Guajira | 50.2 | 59.5 | 2048.2 | 1907.6 | 324.7 | 8811.5 | 1648.1 | 14,849.9 |
| M–O–Sun | 19.5 | 4.2 | 911.4 | 743.1 | 60.6 | 3101.4 | 325.0 | 5165.1 |
| S | - | - | 1.2 | 220.3 | 12.0 | 3220.9 | 836.1 | 4290.5 |
| M–J–Sun | 30.8 | 54.4 | 1098.4 | 661.3 | 194.7 | 872.8 | 64.0 | 2976.4 |
| R–S | - | - | - | 207.7 | 23.9 | 1596.5 | 422.3 | 2250.4 |
| M–J | - | 0.9 | 37.2 | 74.5 | 32.9 | 19.8 | 0.7 | 166.1 |
| M | - | - | - | 0.7 | 0.7 | - | - | 1.4 |
| Cordoba | 77.0 | 92.1 | 9616.5 | 3637.9 | 70.5 | 498.8 | 47.3 | 14,040.1 |
| M–J–Sun | 62.7 | 61.3 | 4435.8 | 2095.3 | 2.1 | 187.2 | 40.3 | 6884.8 |
| M–J | 6.8 | 17.9 | 3479.5 | 1034.6 | 33.3 | 214.3 | 6.6 | 4793.1 |
| M | 7.5 | 12.8 | 1701.2 | 508.0 | 35.1 | 97.3 | 0.4 | 2362.2 |
| Meta | 431.6 | 390.9 | 2589.4 | 1129.2 | 115.5 | 8789.9 | 166.6 | 13,613.0 |
| M | 431.6 | 390.9 | 2474.2 | 1070.5 | 75.1 | 8789.9 | 166.0 | 13,398.0 |
| M–J | - | - | 113.5 | 57.9 | 21.8 | - | - | 193.2 |
| J | - | - | 1.7 | 0.8 | 18.6 | - | 0.6 | 21.8 |
| Magdalena | 27.2 | 709.4 | 8255.0 | 2921.4 | 160.2 | 847.7 | 223.5 | 13,144.5 |
| M–J–Sun | 23.2 | 615.7 | 6852.2 | 1571.7 | 27.3 | 576.2 | 161.4 | 9827.7 |
| M–J | 3.8 | 32.0 | 1131.6 | 817.3 | 55.8 | 163.8 | 27.4 | 2231.7 |
| M | - | 11.9 | 217.5 | 262.2 | 46.1 | 26.5 | 23.7 | 587.8 |
| J | - | 1.2 | 16.3 | 207.1 | 21.8 | 27.6 | - | 274.0 |
| M–O–Sun | 0.2 | 48.5 | 36.7 | 49.8 | 3.7 | 28.9 | 10.7 | 178.5 |
| J–Sun | - | 0.1 | 0.6 | 13.4 | 5.6 | 24.7 | 0.2 | 44.7 |
| Cesar | 128.7 | 935.2 | 7292.9 | 2424.8 | 141.8 | 1929.4 | 216.9 | 13,069.6 |
| M–J–Sun | 56.4 | 286.5 | 3374.3 | 738.4 | 29.9 | 1237.7 | 155.1 | 5878.3 |
| M–J | 72.3 | 424.1 | 3238.0 | 1343.7 | 46.5 | 370.3 | 52.6 | 5547.6 |
| M | - | 187.7 | 594.4 | 91.4 | 0.5 | - | 6.4 | 880.4 |
| J | - | 37.0 | 73.6 | 176.1 | 30.9 | 148.8 | - | 466.4 |
| J–Sun | - | - | 12.6 | 75.1 | 33.8 | 172.6 | 2.7 | 296.9 |
| Tolima | 1270.1 | 196.6 | 3574.4 | 3626.7 | 55.3 | 1853.8 | 78.8 | 10,655.6 |
| M–J | 641.6 | 53.1 | 1747.1 | 1271.7 | - | 732.3 | 31.9 | 4477.7 |
| M–J–Sun | 602.6 | 8.9 | 596.0 | 507.7 | - | 526.9 | 34.3 | 2276.5 |
| J | 13.0 | 129.2 | 540.4 | 1318.8 | 54.7 | 109.4 | 2.6 | 2168.1 |
| M | 12.9 | 3.8 | 663.2 | 474.7 | 0.6 | 477.4 | 9.9 | 1642.6 |
| J–Sun | - | 1.6 | 27.6 | 53.8 | - | 7.7 | - | 90.7 |
| Cundinamarca | 125.3 | 106.1 | 3984.5 | 4591.3 | 50.6 | 866.4 | 19.1 | 9743.2 |
| O | 71.5 | 62.5 | 1418.2 | 1441.1 | 7.5 | 559.9 | 16.4 | 3577.0 |
| M–J–Sun | 53.7 | 29.2 | 757.6 | 916.5 | 2.3 | 167.7 | 1.5 | 1928.4 |
| J–Sun | - | 9.3 | 340.9 | 1084.1 | 13.6 | 20 | 0.3 | 1468.1 |
| J | - | 3.1 | 404.9 | 692.1 | 7.7 | 53.4 | 0.6 | 1161.8 |
| M | - | 1.5 | 610.1 | 194.5 | 16.5 | 4.2 | 0.2 | 827.0 |
| M–J | - | - | 435.6 | 187.9 | 2.9 | 61.3 | 0.2 | 687.8 |
| O–Sun | - | 0.6 | 17.3 | 74.6 | 0.1 | - | - | 92.6 |
| M–O–Sun | - | - | - | 0.6 | - | - | - | 0.6 |
Disclaimer/Publisher’s Note: The statements, opinions and data contained in all publications are solely those of the individual author(s) and contributor(s) and not of MDPI and/or the editor(s). MDPI and/or the editor(s) disclaim responsibility for any injury to people or property resulting from any ideas, methods, instructions or products referred to in the content. |
© 2023 by the authors. Licensee MDPI, Basel, Switzerland. This article is an open access article distributed under the terms and conditions of the Creative Commons Attribution (CC BY) license (https://creativecommons.org/licenses/by/4.0/).
Share and Cite
Lozano-Castellanos, L.F.; Méndez-Vanegas, J.E.; Tomatis, F.; Correa-Guimaraes, A.; Navas-Gracia, L.M. Zoning of Potential Areas for the Production of Oleaginous Species in Colombia under Agroforestry Systems. Agriculture 2023, 13, 601. https://doi.org/10.3390/agriculture13030601
Lozano-Castellanos LF, Méndez-Vanegas JE, Tomatis F, Correa-Guimaraes A, Navas-Gracia LM. Zoning of Potential Areas for the Production of Oleaginous Species in Colombia under Agroforestry Systems. Agriculture. 2023; 13(3):601. https://doi.org/10.3390/agriculture13030601
Chicago/Turabian StyleLozano-Castellanos, Luisa F., José E. Méndez-Vanegas, Francisco Tomatis, Adriana Correa-Guimaraes, and Luis Manuel Navas-Gracia. 2023. "Zoning of Potential Areas for the Production of Oleaginous Species in Colombia under Agroforestry Systems" Agriculture 13, no. 3: 601. https://doi.org/10.3390/agriculture13030601
APA StyleLozano-Castellanos, L. F., Méndez-Vanegas, J. E., Tomatis, F., Correa-Guimaraes, A., & Navas-Gracia, L. M. (2023). Zoning of Potential Areas for the Production of Oleaginous Species in Colombia under Agroforestry Systems. Agriculture, 13(3), 601. https://doi.org/10.3390/agriculture13030601

