Transcriptional Plasticity and Cell Wall Characterization in High-Methanol-Producing Transgenic Tobacco Plants
Abstract
1. Introduction
2. Materials and Methods
2.1. Plant Material, Molecular Characterization and Insect Bioassay
2.2. Microarray Analysis
2.3. Pectinase and Cellulase Activity Assay
2.4. Biochemical Characterization of Cell Wall
2.5. Confocal Microscopy for Analyzing Degree of Esterification in Cell Wall
3. Results and Discussion
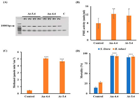
3.1. Molecular Characterization of High-Methanol-Producing Transgenic Tobacco Plants
3.2. Differential Transcriptome Analysis of Transgenic Tobacco Line
3.3. Expression Profiling of Selected Genes
3.4. Biochemical Characterization of Cell Wall
4. Conclusions
Supplementary Materials
Author Contributions
Funding
Institutional Review Board Statement
Informed Consent Statement
Data Availability Statement
Acknowledgments
Conflicts of Interest
References
- Garcia, A.; Santamaria, M.E.; Diaz, I.; Martinez, M. Disentangling transcriptional responses in plant defense against arthropod herbivores. Sci. Rep. 2021, 11, 1–15. [Google Scholar] [CrossRef]
- Erb, M.; Reymond, P. Molecular Interactions between Plants and Insect Herbivores. Annu. Rev. Plant Biol. 2019, 70, 527–557. [Google Scholar] [CrossRef]
- Vivaldo, G.; Masi, E.; Taiti, C.; Caldarelli, G.; Mancuso, S. The network of plants volatile organic compounds. Sci. Rep. 2017, 7, 11050. [Google Scholar] [CrossRef]
- Dorokhov, Y.L.; Sheshukova, E.V.; Komarova, T.V. Methanol in plant life. Front. Plant Sci. 2018, 9, 1623. [Google Scholar] [CrossRef]
- Guo, X.; Chang, S.; Hu, J.; Wang, Y.; Zhang, D.; Huang, L.; Zhang, Z.; Gao, J.; Liu, W.; He, G. Research progress of pectin methylesterase and its inhibitors. Curr. Protein Pept. Sci. 2022, 23, 684–696. [Google Scholar] [CrossRef]
- Pelloux, J.; Rustérucci, C.; Mellerowicz, E.J. New insights into pectin methylesterase structure and function. Trends Plant Sci. 2007, 12, 267–277. [Google Scholar] [CrossRef]
- Hasunuma, T.; Fukusaki, E.-I.; Kobayashi, A. Methanol production is enhanced by expression of an Aspergillus niger pectin methylesterase in tobacco cells. J. Biotechnol. 2003, 106, 45–52. [Google Scholar] [CrossRef]
- Frenkel, C.; Peters, J.S.; Tieman, D.M.; Tiznado, M.E.; Handa, A.K. Pectin methylesterase regulates methanol and ethanol accumu-lation in ripening tomato (Lycopersicon esculentum) fruit. J. Biol. Chem. 1998, 273, 4293–4295. [Google Scholar] [CrossRef]
- Körner, E.; Von Dahl, C.C.; Bonaventure, G.; Baldwin, I.T. Pectin methylesterase NaPME1 contributes to the emission of methanol during insect herbivory and to the elicitation of defence responses in Nicotiana attenuata. J. Exp. Bot. 2009, 60, 2631–2640. [Google Scholar] [CrossRef]
- Nonomura, A.M.; Benson, A.A. The path of carbon in photosynthesis: Improved crop yields with methanol. Proc. Natl. Acad. Sci. USA 1992, 89, 9794–9798. [Google Scholar] [CrossRef]
- Ramadan, T.; Omran, Y.A. The effect of foliar application of methanol on productivity and fruit quality of grapevine cv. Flame Seedless. Vitis 2005, 44, 11–16. [Google Scholar]
- Rowe, R.N.; Farr, D.J.; Richards, B.A.J. Effects of foliar and root applications of methanol or ethanol on the growth of tomato plants (Lycopersicon esculentum Mill). New Zealand J. Crop. Hortic. Sci. 1994, 22, 335–337. [Google Scholar] [CrossRef]
- Dixit, S.; Upadhyay, S.K.; Singh, H.; Sidhu, O.P.; Verma, P.C. Enhanced Methanol Production in Plants Provides Broad Spectrum Insect Resistance. PLoS ONE 2013, 8, e79664. [Google Scholar] [CrossRef] [PubMed]
- Razzaq, A.; Ali, A.; Zafar, M.M.; Nawaz, A.; Xiaoying, D.; Pengtao, L.; Qun, G.; Ashraf, M.; Ren, M.; Gong, W.; et al. Pyramiding of cry toxins and methanol producing genes to increase insect resistance in cotton. GM Crop. Food 2021, 12, 382–395. [Google Scholar] [CrossRef] [PubMed]
- Zubair, M.; Latif, A.; Rao, A.Q.; Azam, S.; Shahid, N.; Samiullah, T.R.; Yasmeen, A.; Shahid, A.A.; Nasir, I.A.; Husnain, T. A Combinational Approach of Enhanced Methanol Production and Double Bt Genes for Broad Spectrum Insect Resistance in Transgenic Cotton. Mol. Biotechnol. 2019, 61, 663–673. [Google Scholar] [CrossRef]
- Tran, D.; Dauphin, A.; Meimoun, P.; Kadono, T.; Nguyen, H.T.H.; Arbelet-Bonnin, D.; Zhao, T.; Errakhi, R.; Lehner, A.; Kawano, T.; et al. Methanol induces cytosolic calcium variations, membrane depolarization and ethylene production in arabidopsis and tobacco. Ann. Bot. 2018, 122, 849–860. [Google Scholar] [CrossRef]
- Downie, A.; Miyazaki, S.; Bohnert, H.; John, P.; Coleman, J.; Parry, M.; Haslam, R. Expression profiling of the response of Arabidopsis thaliana to methanol stimulation. Phytochemistry 2004, 65, 2305–2316. [Google Scholar] [CrossRef]
- Cangelosi, G.A.; Martinetti, G.; Leigh, J.A.; Lee, C.C.; Theines, C.; Nester, E.W. Role for Agrobacterium tumefaciens ChvA protein in export of beta-1, 2-glucan. J. Bacteriol. 1989, 171, 1609–1615. [Google Scholar] [CrossRef]
- Kumar, S.R.; Anunanthini, P.; Sathishkumar, R. Epigenetic silencing in transgenic plants. Front. Plant Sci. 2015, 6, 693. [Google Scholar] [CrossRef]
- Dorokhov, Y.L.; Komarova, T.V.; Petrunia, I.V.; Frolova, O.Y.; Pozdyshev, D.V.; Gleba, Y.Y. Airborne signals from a wounded leaf facilitate viral spreading and induce antibacterial resistance in neighboring plants. PLoS Pathog. 2012, 8, e1002640. [Google Scholar] [CrossRef]
- Lionetti, V.; Fabri, E.; De Caroli, M.; Hansen, A.R.; Willats, W.G.; Piro, G.; Bellincampi, D. Three Pectin Methylesterase Inhibitors Protect Cell Wall Integrity for Arabidopsis Immunity to Botrytis. Plant Physiol. 2017, 173, 1844–1863. [Google Scholar] [CrossRef]
- Hamann, T. Plant cell wall integrity maintenance as an essential component of biotic stress response mechanisms. Front. Plant Sci. 2012, 3, 77. [Google Scholar] [CrossRef]
- Boncan, D.A.; Tsang, S.S.; Li, C.; Lee, I.H.; Lam, H.M.; Chan, T.F.; Hui, J.H. Terpenes and terpenoids in plants: Interactions with en-vironment and insects. Int. J. Mol. Sci. 2020, 21, 7382. [Google Scholar] [CrossRef]
- Lei, R.; Ma, Z.; Yu, D. WRKY2/34–VQ20 modules in Arabidopsis thaliana negatively regulate expression of a trio of related MYB transcription factors during pollen development. Front. Plant Sci. 2018, 9, 331. [Google Scholar] [CrossRef] [PubMed]
- Taylor-Teeples, M.; Lin, L.; De Lucas, M.; Turco, G.; Toal, T.W.; Gaudinier, A.; Young, N.F.; Trabucco, G.M.; Veling, M.T.; Lamothe, R.; et al. An Arabidopsis gene regulatory network for secondary cell wall synthesis. Nature 2015, 517, 571–575. [Google Scholar] [CrossRef]
- Geng, P.; Zhang, S.; Liu, J.; Zhao, C.; Wu, J.; Cao, Y.; Fu, C.; Han, X.; He, H.; Zhao, Q. MYB20, MYB42, MYB43, and MYB85 Regulate Phenylalanine and Lignin Biosynthesis during Secondary Cell Wall Formation. Plant Physiol. 2019, 182, 1272–1283. [Google Scholar] [CrossRef]
- He, G.; Liu, P.; Zhao, H.; Sun, J. The HD-ZIP II Transcription Factors Regulate Plant Architecture through the Auxin Pathway. Int. J. Mol. Sci. 2020, 21, 3250. [Google Scholar] [CrossRef]
- Onkokesung, N.; Reichelt, M.; van Doorn, A.; Schuurink, R.C.; van Loon, J.J.; Dicke, M. Modulation of flavonoid metabolites in Arabidopsis thaliana through overexpression of the MYB75 transcription factor: Role of kaempferol-3,7-dirhamnoside in resistance to the specialist insect herbivore Pieris brassicae. J. Exp. Bot. 2014, 65, 2203–2217. [Google Scholar] [CrossRef] [PubMed]
- Song, Z.; Zhang, C.; Jin, P.; Tetteh, C.; Dong, X.; Luo, S.; Zhang, S.; Li, X.; Liu, Y.; Zhang, H. The cell-type specific role of Arabidopsis bZIP59 transcription factor in plant immunity. Plant Cell Environ. 2022, 45, 1843–1861. [Google Scholar] [CrossRef]
- Hasunuma, T.; Fukusaki, E.-I.; Kobayashi, A. Expression of fungal pectin methylesterase in transgenic tobacco leads to alteration in cell wall metabolism and a dwarf phenotype. J. Biotechnol. 2004, 111, 241–251. [Google Scholar] [CrossRef]
- Kang, K.; Park, S.; Natsagdorj, U.; Kim, Y.S.; Back, K. Methanol is an endogenous elicitor molecule for the synthesis of tryptophan and tryptophan-derived secondary metabolites upon senescence of detached rice leaves. Plant J. 2011, 66, 247–257. [Google Scholar] [CrossRef]
- Maury, S.; Geoffroy, P.; Legrand, M. Tobacco O-methyltransferases involved in phenylpropanoid metabolism. The different caffeoyl-coenzyme A/5-hydroxyferuloyl-coenzyme A 3/5-O-methyltransferase and caffeic acid/5-hydroxyferulic acid 3/5-O-methyltransferase classes have distinct substrate specificities and expression patterns. Plant Physiol. 1999, 121, 215–224. [Google Scholar]
- Wang, G.-F.; Balint-Kurti, P.J. Maize Homologs of CCoAOMT and HCT, Two Key Enzymes in Lignin Biosynthesis, Form Complexes with the NLR Rp1 Protein to Modulate the Defense Response. Plant Physiol. 2016, 171, 2166–2177. [Google Scholar] [CrossRef] [PubMed]
- Hou, S.; Liu, Z.; Shen, H.; Wu, D. Damage-Associated Molecular Pattern-Triggered Immunity in Plants. Front. Plant Sci. 2019, 10, 646. [Google Scholar] [CrossRef]
- Lu, K.; Guo, W.; Lu, J.; Yu, H.; Qu, C.; Tang, Z.; Li, J.; Chai, Y.; Liang, Y. Genome-Wide Survey and Expression Profile Analysis of the Mitogen-Activated Protein Kinase (MAPK) Gene Family in Brassica rapa. PLoS ONE 2015, 10, e0132051. [Google Scholar] [CrossRef]






| Material | Color | Equivalent Weight | Methoxyl Content (%) | Anhydrouronic Acid Content (%) | Degree of Esterification (%) |
|---|---|---|---|---|---|
| Commercial Pectin (Citrus peel) | Whitish Brown | 922.51 ± 338.25 a | 9.93 ± 0.78 b | 75.47 ± 12.60 c | 74.72 ± 6.08 d |
| Control | Greenish Brown | 987.17 ± 394.94 a | 7.63 ± 0.92 b | 61.12 ± 13.86 c | 70.83 ± 6.60 d |
| An-4.4 | Greenish Brown | 824.40 ± 263.05 a | 6.94 ± 0.95 b | 60.77 ± 13.06 c | 64.87 ± 4.55 d |
| At-5.4 | Greenish Brown | 884.96 ± 307.99 a | 6.39 ± 0.81 b | 56.14 ± 12.57 c | 64.58 ± 5.58 d |
Disclaimer/Publisher’s Note: The statements, opinions and data contained in all publications are solely those of the individual author(s) and contributor(s) and not of MDPI and/or the editor(s). MDPI and/or the editor(s) disclaim responsibility for any injury to people or property resulting from any ideas, methods, instructions or products referred to in the content. |
© 2023 by the authors. Licensee MDPI, Basel, Switzerland. This article is an open access article distributed under the terms and conditions of the Creative Commons Attribution (CC BY) license (https://creativecommons.org/licenses/by/4.0/).
Share and Cite
Dixit, S.; Chandrashekar, K.; Upadhyay, S.K.; Verma, P.C. Transcriptional Plasticity and Cell Wall Characterization in High-Methanol-Producing Transgenic Tobacco Plants. Agriculture 2023, 13, 521. https://doi.org/10.3390/agriculture13030521
Dixit S, Chandrashekar K, Upadhyay SK, Verma PC. Transcriptional Plasticity and Cell Wall Characterization in High-Methanol-Producing Transgenic Tobacco Plants. Agriculture. 2023; 13(3):521. https://doi.org/10.3390/agriculture13030521
Chicago/Turabian StyleDixit, Sameer, Krishnappa Chandrashekar, Santosh Kumar Upadhyay, and Praveen Chandra Verma. 2023. "Transcriptional Plasticity and Cell Wall Characterization in High-Methanol-Producing Transgenic Tobacco Plants" Agriculture 13, no. 3: 521. https://doi.org/10.3390/agriculture13030521
APA StyleDixit, S., Chandrashekar, K., Upadhyay, S. K., & Verma, P. C. (2023). Transcriptional Plasticity and Cell Wall Characterization in High-Methanol-Producing Transgenic Tobacco Plants. Agriculture, 13(3), 521. https://doi.org/10.3390/agriculture13030521

