Involvement of Pyocyanin in Promoting LPS-Induced Apoptosis, Inflammation, and Oxidative Stress in Bovine Mammary Epithelium Cells
Abstract
:1. Introduction
2. Materials and Methods
2.1. Chemicals
2.2. Cell Culture Conditions
2.3. In Vitro Experimental Design
2.4. Scanning of Bacterial Adhesion
2.5. Determination of Adherent Bacteria on Bovine Mammary Epithelial Cells
2.6. Cell Viability
2.7. Detection of Apoptosis
2.8. ROS and Oxidative Stress Index Detection
2.9. RNA Isolation and Quantitative Real-Time PCR
2.10. Western Blotting
2.11. Immunofluorescence
2.12. Statistical Analysis
3. Results
3.1. PCN Facilitated the Adhesion of Escherichia coli to Host Cells
3.2. Effect of PCN and LPS on Cell Viability
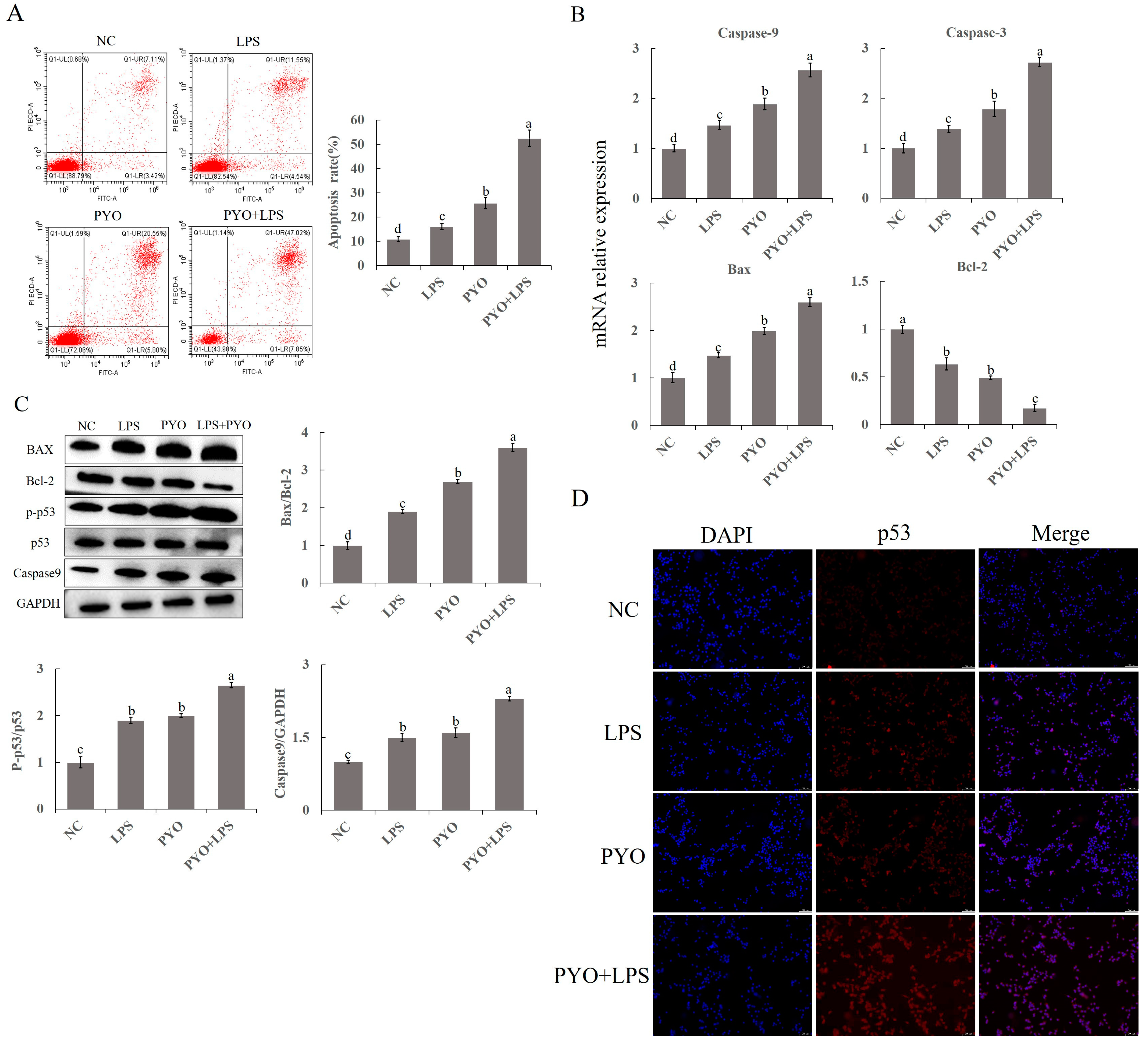
3.3. The Induction of Both PCN and LPS-Accelerated Apoptosis in bMECs
3.4. Stimulation of PCN Combined with LPS Exacerbated the Inflammatory Response in bMECs
3.5. PCN Challenge Exacerbates the LPS-Induced Oxidative Stress in bMECs
4. Discussion
5. Conclusions
Supplementary Materials
Author Contributions
Funding
Institutional Review Board Statement
Data Availability Statement
Acknowledgments
Conflicts of Interest
References
- Wang, N.; Zhou, C.; Basang, W.; Zhu, Y.; Wang, X.; Li, C.; Chen, L.; Zhou, X. Mechanisms by which mastitis affects reproduction in dairy cow: A review. Reprod. Domest. Anim. 2021, 56, 1165–1175. [Google Scholar] [CrossRef]
- Geary, U.; Lopez-Villalobos, N.; Begley, N.; McCoy, F.; O’brien, B.; O’grady, L.; Shalloo, L. Estimating the effect of mastitis on the profitability of Irish dairy farms. J. Dairy Sci. 2012, 95, 3662–3673. [Google Scholar] [CrossRef] [PubMed]
- Zaatout, N. An overview on mastitis-associated Escherichia coli: Pathogenicity, host immunity and the use of alternative therapies. Microbiol. Res. 2022, 256, 126960. [Google Scholar] [CrossRef] [PubMed]
- Zadoks, R.N.; Middleton, J.R.; McDougall, S.; Katholm, J.; Schukken, Y.H. Molecular epidemiology of mastitis pathogens of dairy cattle and comparative relevance to humans. J. Mammary Gland. Biol. Neoplasia 2011, 16, 357–372. [Google Scholar] [CrossRef] [PubMed]
- Zeinhom, M.M.A.; Aziz, R.L.A.; Mohammed, A.N.; Bernabucci, U. Impact of Seasonal Conditions on Quality and Pathogens Content of Milk in Friesian Cows. Asian-Australas. J. Anim. Sci. 2016, 29, 1207–1213. [Google Scholar] [CrossRef]
- Cheng, W.N.; Han, S.G. Bovine mastitis: Risk factors, therapeutic strategies, and alternative treatments—A review. Asian-Australas. J. Anim. Sci. 2020, 33, 1699–1713. [Google Scholar] [CrossRef]
- Savage, E.; Chothe, S.; Lintner, V.; Pierre, T.; Matthews, T.; Kariyawasam, S.; Miller, D.; Tewari, D.; Jayarao, B. Evaluation of Three Bacterial Identification Systems for Species Identification of Bacteria Isolated from Bovine Mastitis and Bulk Tank Milk Samples. Foodborne Pathog. Dis. 2017, 14, 177–187. [Google Scholar] [CrossRef]
- Rainard, P.; Riollet, C. Innate immunity of the bovine mammary gland. Veter. Res. 2006, 37, 369–400. [Google Scholar] [CrossRef]
- Rainard, P.; Gilbert, F.B.; Germon, P. Immune defenses of the mammary gland epithelium of dairy ruminants. Front. Immunol. 2022, 13, 1031785. [Google Scholar] [CrossRef]
- Page, M.J.; Kell, D.B.; Pretorius, E. The Role of Lipopolysaccharide-Induced Cell Signalling in Chronic Inflammation. Chronic Stress. 2022, 6, 24705470221076390. [Google Scholar] [CrossRef]
- Lepper, P.; Held, T.; Schneider, E.; Bölke, E.; Gerlach, H.; Trautmann, M. Clinical implications of antibiotic-induced endotoxin release in septic shock. Intensiv. Care Med. 2002, 28, 824–833. [Google Scholar] [CrossRef] [PubMed]
- Płóciennikowska, A.; Hromada-Judycka, A.; Borzęcka, K.; Kwiatkowska, K. Co-operation of TLR4 and raft proteins in LPS-induced pro-inflammatory signaling. Cell. Mol. Life Sci. 2015, 72, 557–581. [Google Scholar] [CrossRef] [PubMed]
- Fu, Y.; Liu, B.; Liu, J.; Liu, Z.; Liang, D.; Li, F.; Li, D.; Cao, Y.; Zhang, X.; Zhang, N.; et al. Geniposide, from Gardenia jasminoides Ellis, inhibits the inflammatory response in the primary mouse macrophages and mouse models. Int. Immunopharmacol. 2012, 14, 792–798. [Google Scholar] [CrossRef] [PubMed]
- Murray, P.J.; Wynn, T.A. Obstacles and opportunities for understanding macrophage polarization. J. Leukoc. Biol. 2011, 89, 557–563. [Google Scholar] [CrossRef]
- Stoll, L.L.; Denning, G.M.; Weintraub, N.L. Potential Role of Endotoxin as a Proinflammatory Mediator of Atherosclerosis. Arter. Thromb. Vasc. Biol. 2004, 24, 2227–2236. [Google Scholar] [CrossRef] [PubMed]
- Park, B.S.; Song, D.H.; Kim, H.M.; Choi, B.-S.; Lee, H.; Lee, J.-O. The structural basis of lipopolysaccharide recognition by the TLR4–MD-2 complex. Nature 2009, 458, 1191–1195. [Google Scholar] [CrossRef]
- Beutler, B. The Toll-like receptors: Analysis by forward genetic methods. Immunogenetics 2005, 57, 385–392. [Google Scholar] [CrossRef]
- Lauriello, M.; Micera, A.; Muzi, P.; Di Rienzo, B.; Bonini, S. TLR4 and TLR9 Expression in Different Phenotypes of Rhinitis. Int. J. Otolaryngol. 2012, 2012, 1–7. [Google Scholar] [CrossRef]
- Garcia-Rodriguez, S.; Arias-Santiago, S.; Perandrés-López, R.; Castellote, L.; Zumaquero, E.; Navarro, P.; Buendia-Eisman, A.; Ruiz, J.-C.; Orgaz-Molina, J.; Sancho, J.; et al. Increased gene expression of Toll-like receptor 4 on peripheral blood mononuclear cells in patients with psoriasis. J. Eur. Acad. Dermatol. Venereol. 2013, 27, 242–250. [Google Scholar] [CrossRef]
- Ai, M.; Lin, S.; Zhang, M.; Wu, T.; Yang, N.; Li, Y.; Li, L. Cirsilineol attenuates LPS-induced inflammation in both in vivo and in vitro models via inhibiting TLR-4/NFkB/IKK signaling pathway. J. Biochem. Mol. Toxicol. 2021, 35, e22799. [Google Scholar] [CrossRef]
- Abdelaziz, A.A.; Kamer, A.M.A.; Al-Monofy, K.B.; Al-Madboly, L.A. Pseudomonas aeruginosa’s greenish-blue pigment PCNcyanin: Its production and biological activities. Microb. Cell Fact. 2023, 22, 110. [Google Scholar] [CrossRef] [PubMed]
- Rada, B.; Leto, T.L. Redox warfare between airway epithelial cells and Pseudomonas: Dual oxidase versus PCNcyanin. Immunol. Res. 2009, 43, 198–209. [Google Scholar] [CrossRef] [PubMed]
- Rada, B.; Jendrysik, M.A.; Pang, L.; Hayes, C.P.; Yoo, D.-G.; Park, J.J.; Moskowitz, S.M.; Malech, S.L.; Leto, T.L. PCNcyanin-enhanced neutrophil extracellular trap formation requires the NADPH oxidase. PLoS ONE 2013, 8, e54205. [Google Scholar] [CrossRef] [PubMed]
- Prince, L.R.; Bianchi, S.M.; Vaughan, K.M.; Bewley, M.A.; Marriott, H.M.; Walmsley, S.R.; Taylor, G.W.; Buttle, D.J.; Sabroe, I.; Dockrell, D.H.; et al. Subversion of a Lysosomal Pathway Regulating Neutrophil Apoptosis by a Major Bacterial Toxin, Pyocyanin. J. Immunol. 2008, 180, 3502–3511. [Google Scholar] [CrossRef]
- Chai, W.; Zhang, J.; Zhu, Z.; Liu, W.; Pan, D.; Li, Y.; Chen, B. Pyocyanin from Pseudomonas induces IL-8 production through the PKC and NF-κB pathways in U937 cells. Mol. Med. Rep. 2013, 8, 1404–1410. [Google Scholar] [CrossRef]
- Chai, W.; Zhang, J.; Duan, Y.; Pan, D.; Liu, W.; Li, Y.; Yan, X.; Chen, B. Pseudomonas pyocyanin stimulates IL-8 expression through MAPK and NF-κB pathways in differentiated U937 cells. BMC Microbiol. 2014, 14, 26. [Google Scholar] [CrossRef]
- Wu, Y.; Deng, J.; Rychahou, P.G.; Qiu, S.; Evers, B.M.; Zhou, B.P. Stabilization of snail by NF-kappaB is required for inflammation-induced cell migration and invasion. Cancer Cell. 2009, 15, 416–428. [Google Scholar] [CrossRef]
- Wang, J.; Xue, T.; Ye, H.; Sang, C.; Wu, S.; Li, S. Study of the common activating mechanism of apoptosis and epithelial-to-mesenchymal transition in alveolar type II epithelial cells. Respir. Physiol. Neurobiol. 2021, 284, 103584. [Google Scholar] [CrossRef]
- Ahmad, I.M.; Britigan, B.E.; Abdalla, M.Y. Oxidation of thiols and modification of redox-sensitive signaling in human lung epithelial cells exposed to Pseudomonas PCNcyanin. J. Toxicol. Environ. Health A 2011, 74, 43–51. [Google Scholar] [CrossRef]
- Xu, T.; Liu, R.; Zhu, H.; Zhou, Y.; Pei, T.; Yang, Z. The Inhibition of LPS-Induced Oxidative Stress and Inflammatory Responses Is Associated with the Protective Effect of (-)-Epigallocatechin-3-Gallate on Bovine Hepatocytes and Murine Liver. Antioxidants 2022, 11, 914. [Google Scholar] [CrossRef]
- Xu, T.; Zhu, H.; Liu, R.; Wu, X.; Chang, G.; Yang, Y.; Yang, Z. The protective role of caffeic acid on bovine mammary epithelial cells and the inhibition of growth and biofilm formation of Gram-negative bacteria isolated from clinical mastitis milk. Front. Immunol. 2022, 13, 1005430. [Google Scholar] [CrossRef] [PubMed]
- Hall, S.; McDermott, C.; Anoopkumar-Dukie, S.; McFarland, A.J.; Forbes, A.; Perkings, A.V.; Davey, A.K.; Chess-Williams, R.; Kiefel, M.J.; Arora, D.; et al. Cellular Effects of PCNcyanin, a Secreted Virulence Factor of Pseudomonas aeruginosa. Toxins 2016, 8, 236. [Google Scholar] [CrossRef] [PubMed]
- Ge, G.; Bai, J.; Wang, Q.; Liang, X.; Tao, H.; Chen, H.; Wei, M.; Niu, J.; Yang, H.; Hao, Y.; et al. Punicalagin ameliorates collagen-induced arthritis by downregulating M1 macrophage and pyroptosis via NF-κB signaling pathway. Sci. China Life Sci. 2022, 65, 588–603. [Google Scholar] [CrossRef] [PubMed]
- Zhang, J.-Y.; Zhou, B.; Sun, R.-Y.; Ai, Y.-L.; Cheng, K.; Li, F.-N.; Wang, B.-R.; Liu, F.-J.; Jiang, Z.-H.; Wang, W.-J.; et al. The metabolite α-KG induces GSDMC-dependent pyroptosis through death receptor 6-activated caspase-8. Cell Res. 2021, 31, 980–997. [Google Scholar] [CrossRef] [PubMed]
- Li, J.; Inoue, R.; Togashi, Y.; Okuyama, T.; Satoh, A.; Kyohara, M.; Nishiyama, K.; Tsuno, T.; Miyashita, D.; Kin, T.; et al. Imeglimin Ameliorates β-Cell Apoptosis by Modulating the Endoplasmic Reticulum Homeostasis Pathway. Diabetes 2022, 71, 424–439. [Google Scholar] [CrossRef] [PubMed]
- Zhang, X.; Agborbesong, E.; Li, X. The Role of Mitochondria in Acute Kidney Injury and Chronic Kidney Disease and Its Therapeutic Potential. Int. J. Mol. Sci. 2021, 22, 11253. [Google Scholar] [CrossRef]
- Huang, R.; Ding, L.; Ye, Y.; Wang, K.; Wu, Y.; Yan, B.; Liu, Z.; Yang, J. Protective effect of quercetin on cadmium-induced renal apoptosis through cyt-c/caspase-9/caspase-3 signaling pathway. Front. Pharmacol. 2022, 13, 990993. [Google Scholar] [CrossRef]
- Cheng, G.; Xue, Y.-Y.; Fang, F.; Sun, G.-Q.; Lu, Y.-Y.; Ji, Y.-Q.; Qiu, P.-C.; Tang, H.-F. Promotion of Ros-mediated Bax/Cyt-c apoptosis by polyphyllin II leads to suppress growth and aggression of glioma cells. Transl. Cancer Res. 2021, 10, 3894–3905. [Google Scholar] [CrossRef]
- Subbarayan, S.; Subramanian, S.; Kumar, N.S. Recombinant Pierisin-5 Induces Apoptosis and Differential Expression of Bcl-2, Bax, and p53 in Human Cancer Cells. DNA Cell Biol. 2019, 38, 773–785. [Google Scholar] [CrossRef]
- Hao, Q.; Chen, J.; Lu, H.; Zhou, X. The ARTS of p53-dependent mitochondrial apoptosis. J. Mol. Cell Biol. 2023, 14. [Google Scholar] [CrossRef]
- Doganyigit, Z.; Eroglu, E.; Akyuz, E. Inflammatory mediators of cytokines and chemokines in sepsis: From bench to bedside. Hum. Exp. Toxicol. 2022, 41, 9603271221078871. [Google Scholar] [CrossRef]
- Gu, B.-B.; Miao, J.-F.; Zhu, Y.-M.; Deng, Y.-E.; Zou, S.-X. Protective effect of retinoid against endotoxin-induced mastitis in rats. Inflamm. Res. 2009, 58, 81–88. [Google Scholar] [CrossRef] [PubMed]
- Rada, B.; Gardina, P.; Myers, T.G.; Leto, T.L. Reactive oxygen species mediate inflammatory cytokine release and EGFR-dependent mucin secretion in airway epithelial cells exposed to Pseudomonas PCNcyanin. Mucosal Immunol. 2011, 4, 158–171. [Google Scholar] [CrossRef] [PubMed]
- Zhang, L.; Sun, D.; Bao, Y.; Shi, Y.; Cui, Y.; Guo, M. Nerolidol Protects Against LPS-induced Acute Kidney Injury via Inhibiting TLR4/NF-κB Signaling. Phytother. Res. 2017, 31, 459–465. [Google Scholar] [CrossRef] [PubMed]
- Lawrence, T. The nuclear factor NF-kappaB pathway in inflammation. Cold Spring Harb. Perspect. Biol. 2009, 1, a001651. [Google Scholar] [CrossRef] [PubMed]
- Duan, T.; Du, Y.; Xing, C.; Wang, H.Y.; Wang, R.-F. Toll-Like Receptor Signaling and Its Role in Cell-Mediated Immunity. Front. Immunol. 2022, 13, 812774. [Google Scholar] [CrossRef] [PubMed]
- Kim, S.; La Motte-Mohs, R.N.; Rudolph, D.; Zuniga-Pflucker, J.C.; Mak, T.W. The role of nuclear factor-kappaB essential modulator (NEMO) in B cell development and survival. Proc. Natl. Acad. Sci. USA 2003, 100, 1203–1208. [Google Scholar] [CrossRef]
- Huang, C.-C.; Chen, K.-L.; Cheung, C.H.A.; Chang, J.-Y. Autophagy induced by cathepsin S inhibition induces early ROS production, oxidative DNA damage, and cell death via xanthine oxidase. Free Radic. Biol. Med. 2013, 65, 1473–1486. [Google Scholar] [CrossRef]
- Novac, C.; Nadăș, G.C.; Matei, I.A.; Bouari, C.M.; Kalmár, Z.; Crăciun, S.; Fiț, N.I.; Dan, S.D.; Andrei, S. Milk Pathogens in Correlation with Inflammatory, Oxidative and Nitrosative Stress Markers in Goat Subclinical Mastitis. Animals 2022, 12, 3245. [Google Scholar] [CrossRef]
- Zhang, H.; Yuan, B.; Huang, H.; Qu, S.; Yang, S.; Zeng, Z. Gastrodin induced HO-1 and Nrf2 up-regulation to alleviate H2O2-induced oxidative stress in mouse liver sinusoidal endothelial cells through p38 MAPK phosphorylation. Braz. J. Med. Biol. Res. 2018, 51, 1–10. [Google Scholar] [CrossRef]
- Liu, X.J.; Lv, Y.F.; Cui, W.Z.; Li, Y.; Liu, Y.; Xue, Y.-T.; Dong, F. Icariin inhibits hypoxia/reoxygenation-induced ferroptosis of cardiomyocytes via regulation of the Nrf2/HO-1 signaling pathway. FEBS Open Bio 2021, 11, 2966–2976. [Google Scholar] [CrossRef]
- Zhang, J.; Wang, X.; Vikash, V.; Ye, Q.; Wu, D.; Liu, Y.; Dong, W. ROS and ROS-mediated cellular signaling. Oxid. Med. Cell. Longev. 2016, 2016, 4350965. [Google Scholar] [CrossRef]
- Scherz-Shouval, R.; Elazar, Z. Regulation of autophagy by ROS: Physiology and pathology. Trends Biochem. Sci. 2011, 36, 30–38. [Google Scholar] [CrossRef]
- Roussel, L.; LaFayette, S.; Nguyen, D.; Baglole, C.J.; Rousseau, S. Differential Contribution of the Aryl-Hydrocarbon Receptor and Toll-Like Receptor Pathways to IL-8 Expression in Normal and Cystic Fibrosis Airway Epithelial Cells Exposed to Pseudomonas aeruginosa. Front. Cell Dev. Biol. 2016, 4, 148. [Google Scholar] [CrossRef]





Disclaimer/Publisher’s Note: The statements, opinions and data contained in all publications are solely those of the individual author(s) and contributor(s) and not of MDPI and/or the editor(s). MDPI and/or the editor(s) disclaim responsibility for any injury to people or property resulting from any ideas, methods, instructions or products referred to in the content. |
© 2023 by the authors. Licensee MDPI, Basel, Switzerland. This article is an open access article distributed under the terms and conditions of the Creative Commons Attribution (CC BY) license (https://creativecommons.org/licenses/by/4.0/).
Share and Cite
Zhu, H.; Cao, W.; Huang, Y.; Karrow, N.A.; Yang, Z. Involvement of Pyocyanin in Promoting LPS-Induced Apoptosis, Inflammation, and Oxidative Stress in Bovine Mammary Epithelium Cells. Agriculture 2023, 13, 2192. https://doi.org/10.3390/agriculture13122192
Zhu H, Cao W, Huang Y, Karrow NA, Yang Z. Involvement of Pyocyanin in Promoting LPS-Induced Apoptosis, Inflammation, and Oxidative Stress in Bovine Mammary Epithelium Cells. Agriculture. 2023; 13(12):2192. https://doi.org/10.3390/agriculture13122192
Chicago/Turabian StyleZhu, Hao, Wendi Cao, Yicai Huang, Niel A. Karrow, and Zhangping Yang. 2023. "Involvement of Pyocyanin in Promoting LPS-Induced Apoptosis, Inflammation, and Oxidative Stress in Bovine Mammary Epithelium Cells" Agriculture 13, no. 12: 2192. https://doi.org/10.3390/agriculture13122192
APA StyleZhu, H., Cao, W., Huang, Y., Karrow, N. A., & Yang, Z. (2023). Involvement of Pyocyanin in Promoting LPS-Induced Apoptosis, Inflammation, and Oxidative Stress in Bovine Mammary Epithelium Cells. Agriculture, 13(12), 2192. https://doi.org/10.3390/agriculture13122192

