Site-Specific Forage Management of Sericea Lespedeza: Geospatial Technology-Based Forage Quality and Yield Enhancement Model Development
Abstract
1. Introduction
- (1)
- Develop statistical and artificial neural networks-based (ANN) models to identify correlation among crop growth environmental features and sericea lespedeza extractable condensed tannin (SL-ECT) content to confirm SSFM production suitability for this forage;
- (2)
- Determine suitability criteria, including climate, soil, and land use/land cover (LULC), for mass scale production of SL, and collect supporting environmental geospatial data;
- (3)
- Develop an automated geospatial model for SL growth suitability analysis in relation to the optimal areas for its production in a case-study location.
2. Materials and Methods
2.1. Study Area
2.2. Field-Based Data Collection and Analysis
2.2.1. Environmental and Forage Nutrient Quality Data Collection and Processing
2.2.2. Remote Sensing Data Collection and Processing
2.2.3. Statistical Model Development
2.2.4. Artificial Neural Network (ANN) Model Development
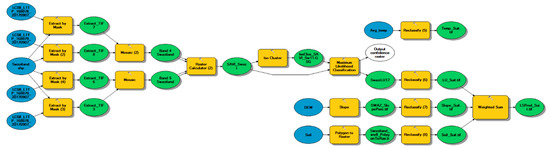
2.2.5. SSFM DSS Automated Geospatial Model Developed for Eswatini
3. Results and Discussion
4. Conclusions
Author Contributions
Funding
Conflicts of Interest
Abbreviations
References
- Hoveland, C.S.; Windham, W.R.; Boggs, D.L.; Durham, R.G.; Calver, G.V.; Newsome, J.F.; Dobson, J.W., Jr.; Owsley, M. Sericea lespedeza production in Georgia. Res. Bull. Ga. Agric. Exp. Stn. 1990, 393, 11. [Google Scholar]
- Mkhatshwa, P.D.; Hoveland, C.S. Sericea lespedeza production on acid soils in Swaziland. Trop. Grassl. 1991, 25, 337–341. [Google Scholar]
- Terrill, T.H.; Mosjidis, J.A. Smart man’s lucerne and worm control. In Proceedings of the WWWW 2015 International Congress Sustainable Parasitic Control, Pretoria, South Africa, 25–26 May 2015. [Google Scholar]
- Sidhu, G. Variability for Morphological and Forage Quality Traits in Sericea Lespedeza [Lespedeza Cuneata (Dumont de Courset) G. Don] Cultivars. Master’s Thesis, Auburn University, Auburn, Alabama, 2010. [Google Scholar]
- Ball, D.M.; Prevatt, W. Stocker Cattle Performance and Calculated Pasture Costs, Alabama Cooperative Extension System; Auburn University: Auburn, AL, USA, 2009; ANR-1348. [Google Scholar]
- Terrill, T.H.; Miller, J.E.; Burke, J.M.; Mosjidis, J.A.; Kaplan, R.M. Experiences with integrated concepts for the control of Haemonchus contortus in sheep and goats in the United States. Veter Parasitol. 2012, 186, 28–37. [Google Scholar] [CrossRef] [PubMed]
- Burke, J.M.; Miller, J.; Terrill, T.H.; Orlik, S.; Acharya, M.; Garza, J.; Mosjidis, J. Sericea lespedeza as an aid in the control of Eimeria spp. in lambs. Vet. Parasitol. 2013, 193, 39–46. [Google Scholar] [CrossRef]
- Kommuru, D.; Barker, T.; Desai, S.; Burke, J.; Ramsay, A.; Mueller-Harvey, I.; Miller, J.; Mosjidis, J.; Kamisetti, N.; Terrill, T.H. Use of pelleted sericea lespedeza (Lespedeza cuneata) for natural control of coccidia and gastrointestinal nematodes in weaned goats. Vet. Parasitol. 2014, 204, 191–198. [Google Scholar] [CrossRef]
- Naumann, H.D.; Tedeschi, L.O.; Muir, J.P.; Lambert, B.D.; Kothmann, M.M. Effect of molecular weight of condensed tannins from warm-season perennial legumes on ruminal methane production in vitro. Biochem. Syst. Ecol. 2013, 50, 154–162. [Google Scholar] [CrossRef]
- Messman, M.; Weiss, W.; Albrecht, K. In situ disappearance of individual proteins and nitrogen from legume forages containing varying amounts of tannins. J. Dairy Sci. 1996, 79, 1430–1435. [Google Scholar] [CrossRef]
- Littlefield, K.A.; Lambert, B.D.; Muir, J.P.; Tomberlin, J.K. Condensed tannins inhibit house fly (diptera: Muscidae) development in livestock manure. Environ. Èntomol. 2011, 40, 1572–1576. [Google Scholar] [CrossRef]
- Mechineni, A.; Kommuru, D.; Gujja, S.; Mosjidis, J.; Miller, J.; Burke, J.; Ramsay, A.; Mueller-Harvey, I.; Kannan, G.; Lee, J.; et al. Effect of fall-grazed sericea lespedeza (Lespedeza cuneata) on gastrointestinal nematode infections of growing goats. Vet. Parasitol. 2014, 204, 221–228. [Google Scholar] [CrossRef]
- Terrill, T.; Mosjidis, J.A. Smart man’s sericea lspedeza and worm control. J. Agric. Sci. Technol. A 2017, 7, 143–150. [Google Scholar]
- Hoste, H.; Torres-Acosta, J.; Sandoval-Castro, C.A.; Mueller-Harvey, I.; Sotiraki, S.; Louvandini, H.; Thamsborg, S.M.; Terrill, T.; Torres-Acosta, J.F.J. Tannin containing legumes as a model for nutraceuticals against digestive parasites in livestock. Vet. Parasitol. 2015, 212, 5–17. [Google Scholar] [CrossRef] [PubMed]
- Reed, J.; Panda, S.S. A suitability analysis model for potential blueberry production in Georgia using geospatial technology. In Proceedings of the Georgia Academy of Science Conference 2009, Atlanta, GA, USA, 3–4 April 2009. [Google Scholar]
- Panda, S.S.; Bowman, D. Cash crop land suitability analysis using environmental spatial information through automated geospatial model. In Proceedings of the 2013 Georgia Water Resources Conference, Athens, GA, USA, 10–11 April 2013. [Google Scholar]
- Perpiña, C.; Martínez-Llario, J.C.; Pérez-Navarro, Á. Multicriteria assessment in GIS environments for siting biomass plants. Land Use Policy 2013, 31, 326–335. [Google Scholar] [CrossRef]
- Maleki, F.; Kazemi, H.; Siahmarguee, A.; Kamkar, B. Development of a land use suitability model for saffron (Crocus sativus L.) cultivation by multi-criteria evaluation and spatial analysis. Ecol. Eng. 2017, 106, 140–153. [Google Scholar] [CrossRef]
- Yalew, S.G.; Van Griensven, A.; Van Der Zaag, P. AgriSuit: A web-based GIS-MCDA framework for agricultural land suitability assessment. Comput. Electron. Agric. 2016, 128, 1–8. [Google Scholar] [CrossRef]
- Panda, S.S.; Hoogenboom, G.; Paz, J. Remote sensing and geospatial technological applications for site-specific management of fruit and nut crops: A review. Remote Sens. 2010, 2, 1973–1997. [Google Scholar] [CrossRef]
- Holmes, A.; Jiang, G. Increasing profitability and sustainability of maize using site-specific crop management in New Zealand. In Proceedings of the 14th International Conference on Precision Agriculture, Montreal, QB, Canada, 24–27 June 2018. [Google Scholar]
- Watson, D. Adaptation to climate change through adaptive crop management. In Sustainable Solutions for Food Security; Springer Science and Business Media LLC: Dordrecht, The Netherlands, 2019; pp. 191–210. [Google Scholar]
- Panda, S.S.; Steele, D.D.; Panigrahi, S.; Ames, D.P. Precision water management in corn using automated crop yield modeling and remotely sensed data. Int. J. Remote Sens. Appl. 2011, 1, 11–21. [Google Scholar]
- Panda, S.S.; Martin, J.; Hoogenboom, G. Blueberry Crop Growth Analysis Using Climatologic Factors and Multi-Temporal Remotely Sensed Imageries; Georgia Institute of Technology: Atlanta, GA, USA, 2011. [Google Scholar]
- Kelley, J.; Pardyjak, E. Using neural networks to estimate site-specific crop evapotranspiration with low-cost sensors. Agronomy 2019, 9, 108. [Google Scholar] [CrossRef]
- Panda, S.S.; Hoogenboom, G.; Paz, J. Distinguishing blueberry bushes from mixed vegetation land use using high resolution satellite imagery and geospatial techniques. Comput. Electron. Agric. 2009, 67, 51–58. [Google Scholar] [CrossRef]
- Noori, O.; Panda, S.S. Site-specific management of common olive: Remote sensing, geospatial, and advanced image processing applications. Comput. Electron. Agric. 2016, 127, 680–689. [Google Scholar] [CrossRef]
- Srivastava, A.K.; Malhotra, S.K. Nutrient use efficiency in perennial fruit crops—A review. J. Plant Nutr. 2017, 40, 1928–1953. [Google Scholar] [CrossRef]
- Schellberg, J.; Hill, M.J.; Gerhards, R.; Rothmund, M.; Braun, M.H. Precision agriculture on grassland: Applications, perspectives and constraints. Eur. J. Agron. 2008, 29, 59–71. [Google Scholar] [CrossRef]
- Schaller, M.; Barth, E.I.; Blies, D.; Röhrig, F.; Schümmelfeder, M. Climate Smart Agriculture (CSA): Improved Fodder Management. Available online: https://www.sle-berlin.de/files/sle/auslandsprojekte/2016/CSA%20Improved_Fodder_2017.pdf (accessed on 28 April 2020).
- McCallum, H.M.; Wilson, J.D.; O’Brien, M.; Beaumont, D.; Sheldon, R.; Park, K. Fodder crop management benefits Northern Lapwing (Vanellus vanellus) outside agri-environment schemes. Agric. Ecosyst. Environ. 2018, 265, 470–475. [Google Scholar] [CrossRef]
- Mwendia, S.; Adie, A.; Melkamu, D.; Melaku, M.; Notenbaert, A.M.O. Identification of Site-Specific Best Bet Forage Options and Dissemination Plan for Piloting; International Center for Tropical Agriculture (CIAT): Valle del Cauca, Colombia, 2018. [Google Scholar]
- Panda, S.S.; Amatya, D.M.; Muwamba, A.; Chescheir, G. Estimating evapotranspiration and its parameters for pines, switchgrass, and intercropping using geospatial modeling nformed by satellite data. Environ. Model. Softw. 2019, 121, 104487. [Google Scholar] [CrossRef]
- Kriegler, F.J.; Malila, W.A.; Nalepka, R.F.; Richardson, W. Preprocessing transformations and their effects on multispectral recognition. In Proceedings of the Sixth International Symposium on Remote Sensing of Environment, Ann Arbor, MI, USA, 13–16 October 1969; pp. 97–131. [Google Scholar]
- Rouse, J.W.; Haas, R.H.; Schell, J.A.; Deering, D.W. Monitoring vegetation systems in the Great Plains with ERTS. Proc. Third ERTS Symp. 1973, 1, 48–62. [Google Scholar]
- Haykin, S.S. Neural Networks and Learning Machines; Pearson Prentice Hall: New York, NY, USA, 2009. [Google Scholar]
- Besier, R.; Kahn, L.P.; Sargison, N.; Van Wyk, J. The pathophysiology, ecology and epidemiology of Haemonchus contortus infection in small ruminants. In Advances in Parasitology; Academic Press: San Diego, CA, USA, 2016; Volume 93, pp. 95–143. [Google Scholar]
- Rose, H.; Caminade, C.; Bolajoko, M.B.; Phelan, P.; Van Dijk, J.; Baylis, M.; Williams, D.; Morgan, E.R. Climate-driven changes to the spatio-temporal distribution of the parasitic nematode, Haemonchus contortus, in sheep in Europe. Glob. Chang. Boil. 2016, 22, 1271–1285. [Google Scholar] [CrossRef]
- Bolajoko, M.-B.; Rose, H.; Musella, V.; Bosco, A.; Rinaldi, L.; Van Dijk, J.; Cringoli, G.; Morgan, E.R. The basic reproduction quotient (Q0) as a potential spatial predictor of the seasonality of ovine haemonchosis. Geospat. Health 2015, 9, 333. [Google Scholar] [CrossRef]







| Min Hum | Max Hum | Avg Hum | Precipi-tation | DEM Mean | DEM Min | DEM Max | DEM StDev | NDVI Min | NDVI Max | NDVI Mean | Avg SL-ECT | |
|---|---|---|---|---|---|---|---|---|---|---|---|---|
| Query | 52.00 | 93.00 | 75.00 | 0.01 | 101.26 | 43.55 | 198.21 | 36.22 | −0.26 | 0.58 | 0.14 | 17.89 |
| T:2 | 49.00 | 96.00 | 76.00 | 0.04 | 101.26 | 43.54 | 198.21 | 36.22 | −0.26 | 0.58 | 0.14 | ? |
| April | ? | ? | ? | 0.05 | 101.26 | 43.55 | 198.21 | 36.21 | −0.26 | 0.58 | 0.15 | 18.22 |
| July | ? | ? | ? | 0.17 | 101.26 | 43.54 | 198.21 | 36.21 | −0.26 | 0.58 | 0.14 | 18.22 |
| T:6 | 55.00 | 100.00 | 78.00 | 0.04 | 15.23 | 0.00 | 68.66 | 12.53 | −0.95 | 0.48 | 0.12 | ? |
| T:7 | 49.00 | 100.00 | 75.00 | 0.00 | 15.24 | 0.00 | 68.66 | 12.53 | −0.94 | 0.48 | 0.11 | ? |
| July | ? | ? | 0.14 | 15.23 | 0.00 | 68.66 | 12.53 | −0.95 | 0.48 | 0.11 | 16.40 | |
| T:10 | 43.00 | 100.00 | 72.00 | 0.00 | 126.04 | 74.19 | 216.92 | 23.13 | −0.85 | 0.37 | 0.16 | ? |
| Min Range | ? | 93.00 | ? | ? | ? | ? | ? | ? | ? | ? | ? | ? |
| SSFM DSS Model Development Environmental Factors | Suitability Criteria | Assigned Weights |
|---|---|---|
| Land use/land cover (LULC) | Open land (any land cover) | 0.33 |
| Slope | >45% slope | 0.33 |
| Soil characteristics | Non-clay soil | 0.34 |
| Temperature | Between 20 °C and 30 °C, higher temperature provides more uniform germination | Entire study area has suitable condition, therefore, not used in analysis |
| Precipitation | Low precipitation (Arid and semi-arid condition) |
| X (Climatological Input Parameter) | R2 | SEP (%) | Equation |
|---|---|---|---|
| Min Relative Humidity | 0.96 | 5.2 | y = 0.012x2 − 0.8564x + 19.325 |
| Avg Soil Moisture (%) | 0.95 | 5.9 | y = 6674.5x2 − 3033.9x + 348.94 |
| Min Soil Moisture (%) | 0.93 | 6.8 | y = 6195.8x2 − 2780.6x + 316.24 |
| Max Air Temperature (°C) | 0.89 | 7.2 | y = −0.0166x2 + 0.8505x − 4.9481 |
| Max Dewpoint | 0.86 | 8.1 | y = −0.0107x2 + 0.2827x + 3.9489 |
| Average Air Temperature (°C) | 0.82 | 8.2 | y = −0.0114x2 + 0.39x + 2.4582 |
| Min 5 cm Soil Temperature (°C) | 0.80 | 8.5 | y = −0.0027x2 + 0.0347x + 5.6962 |
| Max 10 cm Soil Temperature (°C) | 0.79 | 9.3 | y = −0.0012x2 − 0.0119x + 6.4914 |
| Avg 5 cm Soil Temperature (°C) | 0.78 | 9.4 | y = −0.0019x2 + 0.0176x + 5.9453 |
| Avg 10 cm Soil Temperature (°C) | 0.78 | 9.5 | y = −0.002x2 + 0.0165x + 5.9658 |
| Average Dewpoint | 0.77 | 10.1 | y = −0.0063x2 + 0.097x + 5.3295 |
| Min 10 cm Soil Temperature (°C) | 0.77 | 10.1 | y = −0.0025x2 + 0.0292x + 5.7453 |
| Min Dewpoint | 0.77 | 10.2 | y = 0.00008x2 − 0.0655x + 5.6258 |
| Max Soil Moisture (%) | 0.77 | 10.1 | y = −137.18x2 + 96.918x − 10.237 |
| Max 5 cm Soil Temperature (°C) | 0.77 | 10.5 | y = −0.0009x2 − 0.0237x + 6.6236 |
| Max 20 cm Soil Temperature (°C) | 0.76 | 12.2 | y = −0.0019x2 + 0.0139x + 6.0761 |
| Avg 20 cm Soil Tempearture (°C) | 0.75 | 12.5 | y = −0.0022x2 + 0.0233x + 5.8987 |
| Min 20 cm Soil Temperature (°C) | 0.75 | 12.5 | y = −0.0024x2 + 0.0291x + 5.791 |
| Min Air Temperature | 0.69 | 14.1 | y = −0.0057x2 + 0.093x + 5.3 |
| Average Relative Humidity | 0.61 | 14.2 | y = 0.0088x2 − 1.2828x + 51.309 |
| Evapotranspiration1 (mm) | 0.53 | 16.8 | y = −0.1579x2 + 0.8872x + 4.7443 |
| Evapotranspiration2 (mm) | 0.53 | 16.9 | y = −0.6919x2 + 6.4966x − 10.079 |
| Total Solar Radiation (MJ/m2) | 0.51 | 18.3 | y = 0.0417x2 − 1.9863x + 28.252 |
| Max Relative Humidity | 0.01 | 76.2 | y = −0.0056x2 + 1.0248x − 42.216 |
| Total Rain (mm) | There was no rainfall during the weeks of the analyses | ||
© 2020 by the authors. Licensee MDPI, Basel, Switzerland. This article is an open access article distributed under the terms and conditions of the Creative Commons Attribution (CC BY) license (http://creativecommons.org/licenses/by/4.0/).
Share and Cite
Panda, S.S.; Terrill, T.H.; Mahapatra, A.K.; Kelly, B.; Morgan, E.R.; Wyk, J.A.v. Site-Specific Forage Management of Sericea Lespedeza: Geospatial Technology-Based Forage Quality and Yield Enhancement Model Development. Agriculture 2020, 10, 419. https://doi.org/10.3390/agriculture10090419
Panda SS, Terrill TH, Mahapatra AK, Kelly B, Morgan ER, Wyk JAv. Site-Specific Forage Management of Sericea Lespedeza: Geospatial Technology-Based Forage Quality and Yield Enhancement Model Development. Agriculture. 2020; 10(9):419. https://doi.org/10.3390/agriculture10090419
Chicago/Turabian StylePanda, Sudhanshu S., Thomas H. Terrill, Ajit K. Mahapatra, Brian Kelly, Eric R. Morgan, and Jan A. van Wyk. 2020. "Site-Specific Forage Management of Sericea Lespedeza: Geospatial Technology-Based Forage Quality and Yield Enhancement Model Development" Agriculture 10, no. 9: 419. https://doi.org/10.3390/agriculture10090419
APA StylePanda, S. S., Terrill, T. H., Mahapatra, A. K., Kelly, B., Morgan, E. R., & Wyk, J. A. v. (2020). Site-Specific Forage Management of Sericea Lespedeza: Geospatial Technology-Based Forage Quality and Yield Enhancement Model Development. Agriculture, 10(9), 419. https://doi.org/10.3390/agriculture10090419

