Bioactive Surfaces vs. Conventional Surfaces in Titanium Dental Implants: A Comparative Systematic Review
Abstract
1. Introduction
2. Methods
2.1. Protocol
2.2. Search Method for the Identification of Studies
2.3. Inclusion and Exclusion Criteria
- (a)
- Studies published in English.
- (b)
- Studies with Ti implants.
- (c)
- Human studies with bioactive titanium implant placement procedures.
- (d)
- Animal studies with bioactive titanium implant placement procedures.
- (e)
- Studies evaluating BIC (bone-to-implant contact), BA (bone area), ISQ (implant stability quotient), RTT (removal torque test), RE (intraoral periapical X-ray and microcomputed tomography radiological evaluation), or SF (shear force).
- (a)
- Studies using conventional Ti implants (SLA or similar surfaces).
- (b)
- In vitro studies.
- (c)
- Narrative reviews and systematic reviews.
- (d)
- Case studies.
- (e)
- Irrelevant (didactics, Delphi surveys…) and duplicate studies and those that did not meet the established inclusion criteria.
2.4. Data Extraction and Analysis
2.5. Risk of Bias (RoB) of Included Articles
2.6. Quality of the Reports of the Included Studies
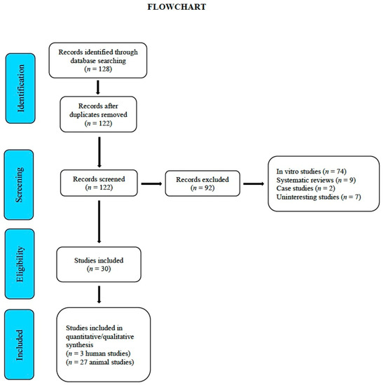
3. Results
3.1. Characteristics of the Studies
3.2. ISQ, BIC, BA, RTT, RE, and SF Information
3.3. Synthesis of Included Studies
3.4. Risk of Bias (RoB Cochrane Collaboration’s Tool)
4. Discussion
5. Conclusions
Supplementary Materials
Author Contributions
Funding
Conflicts of Interest
Abbreviations
| BIC | bone implant contact |
| BA | bone area |
| RTT | removal torque test |
| RE | radiological evaluation |
| SF | shear force |
| ISQ | implant stability quotient |
| HA | hydroxyapatite |
| SiO2 | silicon dioxide |
| Sr | strontium |
| SLA | sandblasted with long-grit corundum followed by acid etching with sulfuric and hydrochloric acid |
| Al2O3 | aluminum oxide |
| Ca | calcium |
| Ta | tantalum |
| Ti | titanium |
| P | phosphorus |
| Ar | argon |
| P2O5 | phosphorus oxide |
| CaO | calcium oxide |
| NaOH | sodium hydroxide |
| CaP | calcium phosphate |
References
- Brånemark, P.I.; Adell, R.; Breine, U.; Hansson, B.O.; Lindström, J.; Ohlsson, A. Intra-osseous anchorage of dental prostheses. I. Experimental studies. Scand. J. Plast. Reconstr. Surg. 1969, 3, 81–100. [Google Scholar] [CrossRef] [PubMed]
- Albrektsson, T.; Brånemark, P.I.; Hansson, H.A.; Lindström, J. Osseointegrated titanium implants. Requirements for ensuring a long-lasting, direct bone-to-implant anchorage in man. Acta Orthop. Scand. 1981, 52, 155–170. [Google Scholar] [CrossRef] [PubMed]
- Albrektsson, T.; Sennerby, L. State of the art in oral implants. J. Clin. Periodontol. 1991, 18, 474–481. [Google Scholar] [CrossRef] [PubMed]
- Palmquist, A.; Omar, M.; Esposito, M.; Lausmaa, J.; Thomsen, P. Titaniun oral implants: Surface characteristics, interface biology and clinical outcome. J. R. Soc. Interface 2010, 7, 515–527. [Google Scholar] [CrossRef]
- Li, J.; Cui, X.; Hooper, G.J.; Lim, K.S.; Woodfield, T.B. Rational design, bio-functionalization and biological performance of hybrid additive manufactured titanium implants for orthopaedic applications: A review. J. Mech. Behav. Biomed. Mater. 2020, 105, 103671. [Google Scholar] [CrossRef]
- Lu, X.; Xiong, S.; Chen, Y.; Zhao, F.; Hu, Y.; Guo, Y.; Wu, B.; Huang, P.; Yang, B. Effects of statherin on the biological properties of titanium metals subjected to different surface modification. Colloids Surf. B Biointerfaces 2020, 188, 110783. [Google Scholar] [CrossRef]
- Gittens, R.A.; McLachlan, T.; Olivares-Navarrete, R.; Cai, Y.; Berner, S.; Tannenbaum, R.; Schwartz, Z.; Sandhage, K.H.; Boyan, B.D. The effects of combined micron-/submicron-scale surface roughness and nanoscale features on cell proliferation and differentiation. Biomaterials 2011, 32, 3395–3403. [Google Scholar] [CrossRef]
- Verardi, S.; Swoboda, J.; Rebaudi, F.; Rebaudi, A. Osteointegration of Tissue-Level Implants with Very Low Insertion Torque in Soft Bone. Implant. Dent. 2018, 27, 5–9. [Google Scholar] [CrossRef]
- Gittens, R.A.; Olivares-Navarrete, R.; McLachlan, T.; Cai, Y.; Hyzy, S.L.; Schneider, J.M.; Schwartz, Z.; Sandhage, K.H.; Boyan, B. Differential responses of osteoblast lineage cells to nanotopographically-modified, microroughened titanium-aluminum-vanadium alloy surfaces. Biomaterials 2012, 33, 8986–8994. [Google Scholar] [CrossRef]
- Le Guehennec, L.; Soueidan, A.; Layrolle, P.; Amouriq, Y. Surface treatments of titanium dental implants for rapid osseointegration. Dent. Mater. 2007, 23, 844–854. [Google Scholar] [CrossRef]
- Sul, Y.-T.; Towse, R. The osseointegration properties of titanium implants with hydroxyapatite submicron-scale features in the rabbit tibia. Int. J. Periodontics Restor. Dent. 2014, 34, e18–e25. [Google Scholar] [CrossRef] [PubMed][Green Version]
- Lopez-Sastre, S.; Gonzalo-Orden, J.M.; Altónaga, J.A.; Orden, M.A. Coating titanium implants with bioglass and with hydroxyapatite. A comparative study in sheep. Int. Orthop. 1998, 22, 380–383. [Google Scholar] [CrossRef] [PubMed]
- Lee, S.J.; Oh, T.-J.; Bae, T.-S.; Lee, M.-H.; Soh, Y.; Kim, B.-I.; Kim, H.S. Effect of Bisphosphonates on Anodized and Heat-Treated Titanium Surfaces: An Animal Experimental Study. J. Periodontol. 2011, 82, 1035–1042. [Google Scholar] [CrossRef] [PubMed]
- Sverzut, A.T.; Crippa, G.E.; Morra, M.; De Oliveira, P.T.; Beloti, M.M.; Rosa, A.L. Effects of type I collagen coating on titanium osseointegration: Histomorphometric, cellular and molecular analyses. Biomed. Mater. 2012, 7, 35007. [Google Scholar] [CrossRef]
- Zhao, L.; Chu, P.K.; Zhang, Y.; Wu, Z. Antibacterial coatings on titanium implants. J. Biomed. Mater. Res. Part B Appl. Biomater. 2009, 91, 470–480. [Google Scholar] [CrossRef]
- Simchi, A.; Tamjid, E.; Pishbin, F.; Boccaccini, A. Recent progress in inorganic and composite coatings with bactericidal capability for orthopaedic applications. Nanomed. Nanotechnol. Boil. Med. 2011, 7, 22–39. [Google Scholar] [CrossRef]
- Stanford, C. Surface modifications of dental implants. Aust. Dent. J. 2008, 53, S26–S33. [Google Scholar] [CrossRef]
- US National Library of Medicine. Available online: https://www.nlm.nih.gov (accessed on 3 April 2020).
- Hutton, B.; Catalá-López, F.; Moher, D. The PRISMA statement extension for systematic reviews incorporating network meta-analysis: PRISMA-NMA. Med. Clin. 2016, 147, 262–266. [Google Scholar] [CrossRef]
- Higgins, J.P.T.; Altman, D.G.; Sterne, J.A.C. Cochrane Handbook for Systematic Reviews of Interventions; Version 5.1.0; Higgins, J.P.T., Green, S., Eds.; The Cochrane Collaboration: London, UK, 2006; Chapter 8; Available online: www.cochrane-handbook.org (accessed on 30 March 2020).
- Vandenbroucke, J.P.; von Elm, E.; Altman, D.G.; Gøtzsche, P.C.; Mulrow, C.D.; Pocock, S.J. Strengthening the reporting of observational studies in epidemiology (STROBE): Explanation and elaboration. PLoS Med. 2007, 4, e297. [Google Scholar] [CrossRef]
- Stadlinger, B.; Pourmand, P.; Locher, M.C.; Schulz, M.C. Systematic review of animal models for the study of implant integration, assessing the influence of material, surface and design. J. Clin. Periodontol. 2012, 39, 28–36. [Google Scholar] [CrossRef] [PubMed]
- Gursoytrak, B.; Ataoglu, H. Use of resonance frequency analysis to evaluate the effects of surface properties on the stability of different implants. Clin. Oral Implant. Res. 2019, 31, 239–245. [Google Scholar] [CrossRef] [PubMed]
- Malchiodi, L.; Ghensi, P.; Cucchi, A.; Trisi, P.; Szmukler-Moncler, S.; Corrocher, G.; Gerosa, R. Early bone formation around immediately loaded FBR-coated implants after 8, 10 and 12 weeks: A human histologic evaluation of three retrieved implants. Minerva Stomatol. 2011, 60, 205–216. [Google Scholar] [PubMed]
- Mistry, S.; Kundu, D.; Datta, S.; Basu, D. Comparison of bioactive glass coated and hydroxyapatite coated titanium dental implants in the human jaw bone. Aust. Dent. J. 2011, 56, 68–75. [Google Scholar] [CrossRef] [PubMed]
- Cho, C.-B.; Jung, S.Y.; Park, C.Y.; Kang, H.K.; Yeo, I.L.; Min, B.-M. A Vitronectin-Derived Bioactive Peptide Improves Bone Healing Capacity of SLA Titanium Surfaces. Materials 2019, 12, 3400. [Google Scholar] [CrossRef] [PubMed]
- Lukaszewska-Kuska, M.; Krawczyk, P.; Martyla, A.; Hedzelek, W.; Dorocka-Bobkowska, B. Effects of a hydroxyapatite coating on the stability of endosseous implants in rabbit tibiae. Dent. Med. Probl. 2019, 56, 123–129. [Google Scholar] [CrossRef]
- Romero-Ruiz, M.M.; Gil, F.; Ríos-Santos, J.V.; Lázaro-Calvo, P.; Ríos-Carrasco, B.; Herrero-Climent, M. Influence of a Novel Surface of Bioactive Implants on Osseointegration: A Comparative and Histomorfometric Correlation and Implant Stability Study in Minipigs. Int. J. Mol. Sci. 2019, 20, 2307. [Google Scholar] [CrossRef]
- Lee, J.; Yoo, J.-M.; Ben Amara, H.; Lee, Y.-M.; Lim, Y.-J.; Kim, H.-Y.; Koo, K.-T. Bone healing dynamics associated with 3 implants with different surfaces: Histologic and histomorphometric analyses in dogs. J. Periodontal Implant. Sci. 2019, 49, 25–38. [Google Scholar] [CrossRef]
- Thiem, D.; Adam, M.; Ganz, C.; Gerber, T.; Kämmerer, P. The Implant Surface and Its Role in Affecting the Dynamic Processes of Bone Remodeling by Means of Distance Osteogenesis: A Comparative in vivo Study. Int. J. Oral Maxillofac. Implant. 2019, 34, 133–140. [Google Scholar] [CrossRef]
- Chan, Y.-H.; Lew, W.-Z.; Lu, E.; Loretz, T.; Lu, L.; Lin, C.-T.; Feng, S.-W. An evaluation of the biocompatibility and osseointegration of novel glass fiber reinforced composite implants: In vitro and in vivo studies. Dent. Mater. 2018, 34, 470–485. [Google Scholar] [CrossRef]
- Romero-Gavilan, F.; Araújo-Gomes, N.; Sanchez-Perez, A.M.; García-Arnáez, I.; Elortza, F.; Azkargorta, M.; De Llano, J.J.M.; Carda, C.; Gurruchaga, M.; Suay, J.; et al. Bioactive potential of silica coatings and its effect on the adhesion of proteins to titanium implants. Colloids Surf. B Biointerfaces 2017, 162, 316–325. [Google Scholar] [CrossRef]
- Huanhuan, J.; PengJie, H.; Sheng, X.; Binchen, W.; Li, S. The effect of strontium-loaded rough titanium surface on early osseointegration. J. Biomater. Appl. 2017, 32, 561–569. [Google Scholar] [CrossRef] [PubMed]
- Herrero-Climent, M.; Ruiz, M.M.R.; Calvo, P.L.; Ríos-Santos, J.V.; Pérez, R.; Gil Mur, F.J. Effectiveness of a new dental implant bioactive surface: Histological and histomorphometric comparative study in minipigs. Clin. Oral Investig. 2017, 22, 1423–1432. [Google Scholar] [CrossRef] [PubMed]
- Su, Y.; Komasa, S.; Li, P.; Nishizaki, M.; Chen, L.; Terada, C.; Yoshimine, S.; Nishizaki, H.; Okazaki, J. Synergistic effect of nanotopography and bioactive ions on peri-implant bone response. Int. J. Nanomed. 2017, 12, 925–934. [Google Scholar] [CrossRef] [PubMed]
- Van Oirschot, B.A.J.A.; Meijer, G.J.; Bronkhorst, E.M.; Närhi, T.; Jansen, J.A.; Beucken, J.J.V.D. Comparison of different surface modifications for titanium implants installed into the goat iliac crest. Clin. Oral Implant. Res. 2014, 27, e57–e67. [Google Scholar] [CrossRef]
- Galli, S.; Naito, Y.; Karlsson, J.; He, W.; Andersson, M.; Wennerberg, A.; Jimbo, R. Osteoconductive Potential of Mesoporous Titania Implant Surfaces Loaded with Magnesium: An Experimental Study in the Rabbit. Clin. Implant. Dent. Relat. Res. 2014, 17, 1048–1059. [Google Scholar] [CrossRef] [PubMed]
- Kang, H.K.; Kim, O.B.; Min, S.-K.; Jung, S.Y.; Jang, D.H.; Kwon, T.-K.; Min, B.-M.; Yeo, I.L. The effect of the DLTIDDSYWYRI motif of the human laminin α2 chain on implant osseointegration. Biomaterials 2013, 34, 4027–4037. [Google Scholar] [CrossRef]
- Gobbato, L.; Arguello, E.; Sanz-Martín, I.; Hawley, C.E.; Griffin, T.J. Early Bone Healing Around 2 Different Experimental, HA Grit-Blasted, and Dual Acid-Etched Titanium Implant Surfaces. A Pilot Study in Rabbits. Implant. Dent. 2012, 21, 454–460. [Google Scholar] [CrossRef]
- Choi, J.-Y.; Lee, H.-J.; Jang, J.-U.; Yeo, I.L. Comparison Between Bioactive Fluoride Modified and Bioinert Anodically Oxidized Implant Surfaces in Early Bone Response Using Rabbit Tibia Model. Implant. Dent. 2012, 21, 124–128. [Google Scholar] [CrossRef]
- Aparicio, C.; Padrós, A.; Gil, F. In vivo evaluation of micro-rough and bioactive titanium dental implants using histometry and pull-out tests. J. Mech. Behav. Biomed. Mater. 2011, 4, 1672–1682. [Google Scholar] [CrossRef]
- Diefenbeck, M.; Mückley, T.; Schrader, C.; Schmidt, J.; Zankovych, S.; Bossert, J.; Jandt, K.D.; Faucon, M.; Finger, U. The effect of plasma chemical oxidation of titanium alloy on bone-implant contact in rats. Biomaterials 2011, 32, 8041–8047. [Google Scholar] [CrossRef]
- Azenha, M.R.; Peitl, O.; Barros, V.M.D.R. Bone response to biosilicates with different crystal phases. Braz. Dent. J. 2010, 21, 383–389. [Google Scholar] [CrossRef] [PubMed]
- Lutz, R.; Srour, S.; Nonhoff, J.; Weisel, T.; Damien, C.J.; Schlegel, K.A. Biofunctionalization of titanium implants with a biomimetic active peptide (P-15) promotes early osseointegration. Clin. Oral Implant. Res. 2010, 21, 726–734. [Google Scholar] [CrossRef]
- Quaranta, A.; Iezzi, G.; Scarano, A.; Coelho, P.G.; Vozza, I.; Marincola, M.; Piattelli, A. A Histomorphometric Study of Nanothickness and Plasma-Sprayed Calcium–Phosphorous-Coated Implant Surfaces in Rabbit Bone. J. Periodontol. 2010, 81, 556–561. [Google Scholar] [CrossRef] [PubMed]
- Barros, R.R.M.; Júnior, A.B.N.; Papalexiou, V.; De Souza, S.L.S., Jr.; Taba, M., Jr.; Palioto, D.B.; Grisi, M.F.M. Effect of biofunctionalized implant surface on osseointegration: A histomorphometric study in dogs. Braz. Dent. J. 2009, 20, 91–98. [Google Scholar] [CrossRef] [PubMed]
- Granato, R.; Marin, C.; Gil, J.N.; Dodson, T.B.; Suzuki, M.; Coelho, P.G.; Chuang, S.-K. Thin Bioactive Ceramic-Coated Alumina-Blasted/Acid-Etched Implant Surface Enhances Biomechanical Fixation of Implants: An Experimental Study in Dogs. Clin. Implant. Dent. Relat. Res. 2011, 13, 87–94. [Google Scholar] [CrossRef] [PubMed]
- Fawzy, A.S.; Amer, M. An in vitro and in vivo evaluation of bioactive titanium implants following sodium removal treatment. Dent. Mater. 2009, 25, 48–57. [Google Scholar] [CrossRef] [PubMed]
- Faeda, R.S.; Tavares, H.S.; Sartori, R.; Guastaldi, A.C.; Marcantonio, E. Biological Performance of Chemical Hydroxyapatite Coating Associated with Implant Surface Modification by Laser Beam: Biomechanical Study in Rabbit Tibias. J. Oral Maxillofac. Surg. 2009, 67, 1706–1715. [Google Scholar] [CrossRef]
- Alexander, F.; Christian, U.; Stefan, T.; Christoph, V.; Reinhard, G.; Georg, W. Long-term effects of magnetron-sputtered calcium phosphate coating on osseointegration of dental implants in non-human primates. Clin. Oral Implant. Res. 2009, 20, 183–188. [Google Scholar] [CrossRef]
- Germanier, Y.; Tosatti, S.; Broggini, N.; Textor, M.; Buser, D. Enhanced bone apposition around biofunctionalized sandblasted and acid-etched titanium implant surfaces. A histomorphometric study in miniature pigs. Clin. Oral Implant. Res. 2006, 17, 251–257. [Google Scholar] [CrossRef]
- Teixeira, H.S.; Marin, C.; Witek, L.; Freitas, A., Jr.; Silva, N.R.; Lilin, T.; Tovar, N.; Janal, M.N.; Coelho, P.G. Assessment of a chair-side argon-based non-thermal plasma treatment on the surface characteristics and integration of dental implants with textured surfaces. J. Mech. Behav. Biomed. Mater. 2012, 9, 45–49. [Google Scholar] [CrossRef]
- Linder, L.; Albrektsson, T.; Brånemark, P.-I.; Hansson, H.-A.; Ivarsson, B.; Jonsson, U.; Lundström, I. Electron Microscopic Analysis of the Bone-Titanium Interface. Acta Orthop. Scand. 1983, 54, 45–52. [Google Scholar] [CrossRef] [PubMed]
- Oyonarte, R.; Pilliar, R.M.; DePorter, D.; Woodside, D.G. Peri-implant bone response to orthodontic loading: Part 1. A histomorphometric study of the effects of implant surface design. Am. J. Orthod. Dentofac. Orthop. 2005, 128, 173–181. [Google Scholar] [CrossRef] [PubMed]
- Johansson, C.; Hansson, H.; Albrektsson, T. Qualitative interfacial study between bone and tantalum, niobium or commercially pure titanium. Biomaterials 1990, 11, 277–280. [Google Scholar] [CrossRef]
- Park, Y.-S.; Yi, K.-Y.; Lee, I.-S.; Jung, Y.-C. Correlation between microtomography and histomorphometry for assessment of implant osseointegration. Clin. Oral Implant. Res. 2005, 16, 156–160. [Google Scholar] [CrossRef] [PubMed]
- Qadir, M.; Li, Y.; Wen, C. Ion-substituted calcium phosphate coatings by physical vapor deposition magnetron sputtering for biomedical applications: A review. Acta Biomater. 2019, 89, 14–32. [Google Scholar] [CrossRef] [PubMed]
- Swetha, M.; Sahithi, K.; Moorthi, A.; Srinivasan, N.; Ramasamy, K.; Selvamurugan, N. Biocomposites containing natural polymers and hydroxyapatite for bone tissue engineering. Int. J. Boil. Macromol. 2010, 47, 1–4. [Google Scholar] [CrossRef]
- Ong, J.L.; Chan, D.C.N. Hydroxyapatite and their use as coatings in dental implants: A review. Crit. Rev. Biomed. Eng. 2000, 28, 667–707. [Google Scholar] [CrossRef]
- Wheeler, S.L. Eight-year clinical retrospective study of titanium plasma-sprayed and hydroxyapatite-coated cylinder implants. Int. J. Oral Maxillofac. Implant. 1996, 11, 340–350. [Google Scholar] [CrossRef]
- Thierer, T.E.; Davliakos, J.P.; Keith, J.D.; Sanders, J.J.; Tarnow, D.P.; Rivers, J.A. Five-Year Prospective Clinical Evaluation of Highly Crystalline HA MP-1–Coated Dental Implants. J. Oral Implant. 2008, 34, 39–46. [Google Scholar] [CrossRef]
- Coelho, P.G.; Lemons, J.E. Physico/chemical characterization andin vivoevaluation of nanothickness bioceramic depositions on alumina-blasted/acid-etched Ti-6Al-4V implant surfaces. J. Biomed. Mater. Res. Part A 2009, 90, 351–361. [Google Scholar] [CrossRef]
- Liu, Y.; Zhang, X.; Liu, Y.; Jin, X.; Fan, C.; Ye, H.; Ou, M.; Lv, L.; Wu, G.; Zhou, Y. Bi-Functionalization of a Calcium Phosphate-Coated Titanium Surface with Slow-Release Simvastatin and Metronidazole to Provide Antibacterial Activities and Pro-Osteodifferentiation Capabilities. PLoS ONE 2014, 9, e97741. [Google Scholar] [CrossRef]
- Tosatti, S.G.P.; Schwartz, Z.; Campbell, C.; Cochran, D.L.; Vandevondele, S.; Hubbell, J.A.; Denzer, A.; Simpson, J.; Wieland, M.; Lohmann, C.H.; et al. RGD-containing peptide GCRGYGRGDSPG reduces enhancement of osteoblast differentiation by poly(L-lysine)-graft-poly(ethylene glycol)-coated titanium surfaces. J. Biomed. Mater. Res. 2004, 68, 458–472. [Google Scholar] [CrossRef]
- Moy, P.K.; Medina, D.; Shetty, V.; Aghaloo, T.L. Dental implant failure rates and associated risk factors. Int. J. Oral Maxillofac. Implant. 2005, 20, 569–577. [Google Scholar]
- Parvizi, J.; Ghanem, E.; Azzam, K.; Davis, E.; Jaberi, F.; Hozack, W. Periprosthetic infection: Are current treatment strategies adequate? Acta Orthop. Belg. 2008, 74, 793–800. [Google Scholar]
- Leonhardt, Å.; Renvert, S.; Dahlén, G. Microbial findings at failing implants. Clin. Oral Implant. Res. 1999, 10, 339–345. [Google Scholar] [CrossRef] [PubMed]
- Att, W.; Hori, N.; Iwasa, F.; Yamada, M.; Ueno, T.; Ogawa, T. The effect of UV-photofunctionalization on the time-related bioactivity of titanium and chromium–cobalt alloys. Biomaterials 2009, 30, 4268–4276. [Google Scholar] [CrossRef]
- Parham, P.L., Jr.; Cobb, C.M.; French, A.A.; Love, J.W.; Drisko, C.L.; Killoy, W.J. Effects of an air-powder abrasive system on plasma-sprayed titanium implant surfaces: An in vitro evaluation. J. Oral Implant. 1989, 15, 78–86. [Google Scholar]
- Fridman, G.; Friedman, G.; Gutsol, A.; Shekhter, A.B.; Vasilets, V.; Fridman, A. Applied Plasma Medicine. Plasma Process. Polym. 2008, 5, 503–533. [Google Scholar] [CrossRef]
- Johnson, M.J.; Go, D.B. Piezoelectric transformers for low-voltage generation of gas discharges and ionic winds in atmospheric air. J. Appl. Phys. 2015, 118, 243304. [Google Scholar] [CrossRef]
- Ujino, D.; Nishizaki, H.; Higuchi, S.; Komasa, S.; Okazaki, J. Effect of Plasma Treatment of Titanium Surface on Biocompatibility. Appl. Sci. 2019, 9, 2257. [Google Scholar] [CrossRef]
- Yankovic, F.; Castillo, C.; Saenz, R.; Navarrete, C. Endoscopic argon plasma coagulation in recurrent tracheoesophageal fistula. Clinical series and review of the literature. Gastroenterol. Hepatol. 2009, 32, 600–604. [Google Scholar] [CrossRef] [PubMed]
- Wang, L.; Wang, W.; Zhao, H.; Liu, Y.; Liu, J.; Bai, N. Bioactive Effects of Low-Temperature Argon-Oxygen Plasma on a Titanium Implant Surface. ACS Omega 2020, 5, 3996–4003. [Google Scholar] [CrossRef]
- Canullo, L.; Genova, T.; Rakic, M.; Sculean, A.; Miron, R.; Muzzi, M.; Carossa, S.; Mussano, F. Effects of argon plasma treatment on the osteoconductivity of bone grafting materials. Clin. Oral Investig. 2019. [Google Scholar] [CrossRef] [PubMed]
- Naujokat, H.; Harder, S.; Schulz, L.Y.; Wiltfang, J.; Flörke, C.; Açil, Y. Surface conditioning with cold argon plasma and its effect on the osseointegration of dental implants in miniature pigs. J. Cranio-Maxillofac. Surg. 2019, 47, 484–490. [Google Scholar] [CrossRef] [PubMed]
- Rizo-Gorrita, M.; Luna-Oliva, I.; Serrera-Figallo, M.-Á.; Torres-Lagares, D. Superficial Characteristics of Titanium after Treatment of Chorreated Surface, Passive Acid, and Decontamination with Argon Plasma. J. Funct. Biomater. 2018, 9, 71. [Google Scholar] [CrossRef]
- Giro, G.; Tovar, N.; Witek, L.; Marin, C.; Silva, N.R.F.; Bonfante, E.A.; Coelho, P.G. Osseointegration assessment of chairside argon-based nonthermal plasma-treated Ca-P coated dental implants. J. Biomed. Mater. Res. Part A 2012, 101, 98–103. [Google Scholar] [CrossRef]
- Cha, S.; Park, Y.-S. Plasma in dentistry. Clin. Plasma Med. 2014, 2, 4–10. [Google Scholar] [CrossRef]
- Ferguson, J.C.; Tangl, S.; Barnewitz, D.; Genzel, A.; Heimel, P.; Hruschka, V.; Redl, H.; Nau, T. A large animal model for standardized testing of bone regeneration strategies. BMC Veter Res. 2018, 14, 330. [Google Scholar] [CrossRef]
- Pearce, A.I.; Richards, R.G.; Milz, S.; Schneider, E.; Pearce, S.G. Animal models for implant biomaterial research in bone: A review. Eur. Cell Mater. 2007, 13, 1–10. [Google Scholar] [CrossRef]
- Thompson, S.G.; Higgins, J.P. How should meta-regression analyses be undertaken and interpreted? Stat. Med. 2002, 21, 559–573. [Google Scholar] [CrossRef]
- Yang, G.L.; He, F.M.; Hu, J.A.; Wang, X.X.; Zhao, S.F. Effects of biomimetically and electrochemically deposited nanohydroxyapatite coatings on osseointegration of porous titanium implants. Oral Surg. Oral Med. Oral Pathol. Oral Radiol. Endodontol. 2009, 107, 782–789. [Google Scholar] [CrossRef]




| Studies | Gursoytrak, B., Ataoglu, H. 2020 [23] | Malchiodi et al. 2011 [24] | Mistry et al. 2010 [25] |
|---|---|---|---|
| Section and item | |||
| 1. Title and abstract | 1 | 1 | 1 |
| Introduction | |||
| 2.Background | 1 | 1 | 1 |
| 3. Objectives | 1 | 1 | 1 |
| Methods | |||
| 4. Study design | 1 | 1 | 1 |
| 5. Setting | 1 | 1 | 1 |
| 6. Participants | 1 | 1 | 1 |
| 7. Variables | 1 | 0 | 1 |
| 8. Data sources/measurement | 1 | 1 | 1 |
| 9. Bias | 0 | 0 | 0 |
| 10. Study size | 1 | 1 | 1 |
| 11.Quantitative variables | 1 | 1 | 1 |
| 12. Statistical methods | 1 | 0 | 1 |
| Results | |||
| 13. Participants | 1 | 1 | 1 |
| 14. Descriptive data | 0 | 0 | 0 |
| 15. Outcome data | 1 | 1 | 1 |
| 16. Main results | 1 | 1 | 1 |
| 17. Other analyses | 0 | 0 | 1 |
| Discussion | |||
| 18. Key results | 1 | 1 | 1 |
| 19. Limitations | 0 | 0 | 0 |
| 20. Interpretation | 0 | 0 | 0 |
| 21. Generalizability | 0 | 0 | 0 |
| Other information | |||
| 22. Funding | 1 | 0 | 1 |
| Total score | 16 | 13 | 17 |
| Studies | Cho et al. 2019 [26] | Łukas Zewska-Kuska et al. 2019 [27] | Romero-Ruiz et al. 2019 [28] | Lee et al. 2019 [29] | Thiem et al. 2019 [30] | Chan et al. 2018 [31] | Romero-Gavilan et al. 2018 [32] | Huanhuan et al. 2017 [33] | Herrero-Climent et al.2018 [34] | Su et al. 2017 [35] | van Oirschot et al. 2014 [36] | Galli et al. 2014 [37] | Kang et al. 2013 [38] | Gobbato et al. 2012 [39] | Choi et al. 2012 [40] | Aparicio et al. 2011 [41] | Diefenbeck et al. 2011 [42] | Azen ha et al. 2010 [43] | Lutz et al. 2010 [44] | Quaranta et al. 2010 [45] | Barros et al. 2009 [46] | Granato et al. 2011 [47] | Fawzy et al. 2008 [48] | Faeda et al. 2009 [49] | Alexander et al. 2009 [50] | Germanier et al. 2006 [51] | Teixeira et al. 2012 [52] |
|---|---|---|---|---|---|---|---|---|---|---|---|---|---|---|---|---|---|---|---|---|---|---|---|---|---|---|---|
| 1. Title | 1 | 1 | 1 | 1 | 1 | 1 | 1 | 1 | 1 | 1 | 1 | 1 | 1 | 1 | 1 | 1 | 1 | 1 | 1 | 1 | 1 | 1 | 1 | 1 | 1 | 1 | 1 |
| Abstract | |||||||||||||||||||||||||||
| 2. Species | 1 | 1 | 1 | 1 | 1 | 1 | 1 | 1 | 1 | 1 | 1 | 1 | 1 | 1 | 1 | 1 | 1 | 1 | 1 | 1 | 1 | 1 | 1 | 1 | 1 | 1 | 1 |
| 3. Key finding | 1 | 1 | 1 | 1 | 1 | 1 | 1 | 1 | 1 | 1 | 1 | 1 | 1 | 1 | 1 | 1 | 1 | 1 | 1 | 1 | 1 | 1 | 1 | 1 | 1 | 1 | 1 |
| Introduction | |||||||||||||||||||||||||||
| 4. Background | 1 | 1 | 1 | 1 | 1 | 1 | 1 | 1 | 1 | 1 | 1 | 1 | 1 | 1 | 1 | 1 | 1 | 1 | 1 | 1 | 1 | 1 | 1 | 1 | 1 | 1 | 1 |
| 5. Reasons for animal models | 1 | 1 | 1 | 0 | 1 | 1 | 1 | 1 | 0 | 0 | 0 | 0 | 0 | 0 | 0 | 0 | 0 | 0 | 0 | 0 | 0 | 0 | 0 | 0 | 0 | 0 | 0 |
| 6. Objectives | 1 | 1 | 1 | 1 | 1 | 1 | 1 | 1 | 1 | 1 | 1 | 1 | 1 | 1 | 1 | 1 | 1 | 1 | 1 | 1 | 1 | 1 | 1 | 1 | 1 | 1 | 1 |
| Methods | |||||||||||||||||||||||||||
| 7. Ethical statement | 1 | 1 | 1 | 1 | 1 | 1 | 1 | 1 | 1 | 1 | 1 | 1 | 1 | 1 | 1 | 1 | 1 | 1 | 1 | 1 | 0 | 1 | 1 | 1 | 1 | 1 | 1 |
| 8. Study design | 1 | 1 | 1 | 1 | 1 | 1 | 1 | 1 | 1 | 1 | 1 | 1 | 1 | 1 | 1 | 1 | 1 | 1 | 1 | 1 | 1 | 1 | 1 | 1 | 1 | 1 | 1 |
| 9. Experimental procedures | 1 | 1 | 1 | 1 | 1 | 1 | 1 | 1 | 1 | 1 | 1 | 1 | 1 | 1 | 1 | 1 | 1 | 1 | 1 | 1 | 1 | 1 | 1 | 1 | 1 | 1 | 1 |
| 10. Experimental animals | 1 | 1 | 1 | 1 | 1 | 1 | 1 | 1 | 1 | 1 | 1 | 1 | 1 | 1 | 1 | 1 | 1 | 1 | 1 | 1 | 1 | 1 | 1 | 1 | 1 | 1 | 1 |
| 11. Accommodation and handling of animals | 1 | 1 | 1 | 0 | 1 | 1 | 0 | 0 | 0 | 0 | 0 | 0 | 0 | 0 | 0 | 1 | 0 | 0 | 0 | 0 | 0 | 0 | 0 | 0 | 1 | 0 | 0 |
| 12. Sample size | 1 | 1 | 1 | 1 | 1 | 1 | 1 | 1 | 1 | 1 | 1 | 1 | 1 | 1 | 1 | 1 | 1 | 1 | 1 | 1 | 1 | 1 | 1 | 1 | 1 | 1 | 1 |
| 13. Assignment of animals to experimental groups | 1 | 1 | 1 | 0 | 0 | 0 | 0 | 0 | 0 | 0 | 0 | 0 | 0 | 0 | 0 | 1 | 0 | 0 | 1 | 1 | 0 | 0 | 1 | 1 | 1 | 1 | 1 |
| 14. Anesthesia | 1 | 1 | 1 | 1 | 1 | 1 | 1 | 1 | 1 | 1 | 1 | 1 | 1 | 1 | 1 | 1 | 1 | 1 | 1 | 1 | 1 | 1 | 1 | 1 | 1 | 1 | 1 |
| 15. Statistical methods | 1 | 1 | 1 | 1 | 1 | 1 | 1 | 1 | 1 | 1 | 1 | 1 | 1 | 1 | 1 | 1 | 1 | 1 | 1 | 1 | 1 | 1 | 1 | 1 | 1 | 1 | 1 |
| Results | |||||||||||||||||||||||||||
| 16. Experimental results | 1 | 1 | 1 | 1 | 1 | 1 | 1 | 1 | 1 | 1 | 1 | 1 | 1 | 1 | 1 | 1 | 1 | 1 | 1 | 1 | 1 | 1 | 1 | 1 | 1 | 1 | 1 |
| 17. Results and estimation | 1 | 1 | 1 | 1 | 1 | 1 | 1 | 1 | 1 | 1 | 1 | 1 | 1 | 1 | 1 | 1 | 1 | 1 | 1 | 1 | 1 | 1 | 1 | 1 | 1 | 1 | 0 |
| Discussion | |||||||||||||||||||||||||||
| 18. Interpretation and scientific implications | 1 | 1 | 1 | 1 | 1 | 1 | 1 | 1 | 1 | 1 | 1 | 1 | 1 | 1 | 1 | 1 | 1 | 1 | 1 | 1 | 1 | 1 | 1 | 1 | 1 | 1 | 1 |
| 19. 3Rs reported | 0 | 0 | 0 | 0 | 0 | 0 | 0 | 0 | 0 | 0 | 0 | 0 | 0 | 0 | 0 | 0 | 0 | 0 | 0 | 0 | 0 | 0 | 0 | 0 | 0 | 0 | 0 |
| 20. Adverse events | 0 | 0 | 0 | 0 | 0 | 0 | 1 | 0 | 0 | 0 | 0 | 0 | 0 | 0 | 0 | 0 | 0 | 0 | 0 | 1 | 0 | 0 | 0 | 0 | 0 | 0 | 0 |
| 21. Study limitations | 0 | 0 | 0 | 0 | 1 | 0 | 0 | 1 | 0 | 0 | 0 | 0 | 0 | 0 | 1 | 0 | 0 | 0 | 0 | 0 | 0 | 0 | 0 | 0 | 0 | 0 | 0 |
| 22.Generalization/applicability | 1 | 1 | 1 | 1 | 1 | 1 | 1 | 1 | 0 | 1 | 0 | 1 | 0 | 1 | 1 | 1 | 1 | 1 | 1 | 1 | 1 | 1 | 1 | 1 | 1 | 1 | 1 |
| 23. Funding | 1 | 1 | 1 | 1 | 1 | 1 | 1 | 1 | 1 | 0 | 1 | 0 | 1 | 0 | 1 | 1 | 1 | 1 | 1 | 1 | 1 | 1 | 0 | 0 | 1 | 1 | 1 |
| Total Score | 20 | 20 | 20 | 17 | 20 | 19 | 18 | 19 | 16 | 16 | 16 | 16 | 16 | 16 | 18 | 19 | 17 | 17 | 18 | 19 | 16 | 17 | 17 | 17 | 19 | 18 | 17 |
| Studies | Animals | Surface Preparation | Number of Implants | Implantation Sites | Tracing (Weeks) | Conclusions | BIC Values | BA Values | ISQ Values | RTT Values | RE Values | SF Values | ||||||
|---|---|---|---|---|---|---|---|---|---|---|---|---|---|---|---|---|---|---|
| Test | Control | Test | Control | Test | Control | Test | Control | Test | Control | Test | Control | |||||||
| Cho et al. 2019 [26] | New Zealand white rabbit model | A human vitronectin-derived peptide, VnP-16 | 16 | Tibia | 2 weeks | VnP-16 reinforces the osteogenic potential of an SLA titanium dental implant when this peptide is applied to the SLA surface. | NR | NR | 61.5 ± 10.6% **** | NR | NR | NR | NR | NR | NR | NR | NR | |
| Łukaszewska-Kuska et al. 2019 [27] | New Zealand white rabbit model | Hydroxyapatite (HA) coating | 20 | Tibia | 2 weeks | The HA coating reported herein was found to have chemical and physical properties which appear to improve osseointegration compared to grit-blasted implants. | NR | NR | NR | 69.85 ± 2.05% **** | NR | NR | NR | NR | NR | NR | NR | NR |
| Romero-Ruiz et al. 2019 [28] | Minipig model | ContacTi® (alumina particle bombardment of titanium bioactivated when treated thermochemically) | 12 | Jaw, premolar and molar area. | 8 weeks | The surface ContacTi® showed remarkable results in terms of the osseointegration process. | NR | NR | NR | 73.5 ± 1.3% **** | NR | NR | NR | NR | NR | NR | NR | NR |
| Lee et al. 2019 [29] | Dog model | (IS-III Bioactive®) SLA with HA nanocoating | 9 | Jaw, the second, the third, and the fourth premolars area | 4 weeks | Osteoblasts might become more activated with the use of an HA-coated surface. | 77.28 ± 11.22% | 68.80 ± 10.67% | 44.94 ± 17.69% | 36.53 ± 13.72% | NR | NR | NR | NR | NR | NR | ||
| Thiem et al. 2019 [30] | New Zealand white rabbit model | Nanocrystalline SiO2–HA coating | 36 | Femur | 2 and 4 weeks | Distance osteogenesis does not seem to become affected by a bioactive SiO2–HA surface coating. | 2 weeks, 66 ± 3% ** 4 weeks **, 65 ± 2% | 2 weeks, 42 ± 1% 4 weeks, 44 ± 1% | NR | NR | NR | NR | NR | NR | NR | NR | NR | NR |
| Chan et al. 2018 [31] | New Zealand white rabbit model | Bioactive glass fiber-reinforced composite (GFRC) | 12 | Femur | 8 weeks | Histological evaluation revealed more newly formed bone regeneration in the GFRC implant group during the initial healing period. | 37.9 ± 1.6% ** | 37.1 ± 5.9% | NR | NR | NR | NR | NR | NR | NR | NR | NR | NR |
| Romero-Gavilan et al. 2018 [32] | New Zealand white rabbit model | Silica hybrid sol-gel coating applied onto the Ti substrate (35M35G30T) | 10 | Tibia | 4 weeks | Implants coated with the 35M35G30T coating demonstrated a clear increase in inflammatory activity, surely due to an associated, natural, and controlled immune response. | NR | NR | NR | NR | NR | NR | NR | NR | 40.4 ± 27.9% *** | 44.4 ± 21.6% | NR | NR |
| Huanhuan et al. 2017 [33] | Rat model | Sr overcoated acid-etched titanium implant (SLA) | 20 | Tibia | 2 and 8 weeks | The Sr–SLA surface showed increased BIC (Bone of Implant Contact) and new bone apposition around the implants. The result indicated that the Sr–SLA surface has an effect that improves early osseointegration. | 2 weeks **, 28.76 ± 8.44% 8 weeks **, 62.5 ± 35.78% | 2 weeks, 22.57 ± 6.29% 8 weeks, 45.54 ± 9.59% | 2 weeks, 12.02 ± 4.45% 8 weeks, 41.62 ± 7.75% | 2 weeks, 9.82 ± 3.49 8 weeks, 29.55 ± 5.53% | NR | NR | NR | NR | NR | NR | NR | NR |
| Herrero-Climent et al. 2018 [34] | Minipig model | Blasting of combined abrasive Al2O3 particles with thermochemical treatment (ContacTi®) | 20 | Maxillae | 2, 4, and 8 weeks | The ContacTi® surface achieved faster growth of hard tissues around the implants compared to the blasting surface, and for all the histomorphometric parameters evaluated, the values were higher. | 2 weeks, 49.02 ± 26.3% 4 weeks **, 83.20 ± 8.12% 8 weeks **, 85.58 ± 3.81% | 2 weeks, 39.32 ± 2.48% 4 weeks, 46.53 ± 9.81% 8 weeks, 46.20 ± 3.54% | NR | NR | NR | NR | NR | NR | NR | NR | NR | NR |
| Su et al. 2017 [35] | Rat model | Ca nanosurface | 24 | Femur | 8 weeks | Nanostructure modification with incorporation of Ca2+ ions has a synergistic effect on the bone response to the implant. | NR | NR | NR | NR | NR | NR | NR | NR | 20.58 ± 3.02% ** | 70.25 ± 4.53% | NR | NR |
| van Oirschot et al. 2014 [36] | Goat model | HA coating | 20 | Iliac crest | 4 weeks | HA coating enhanced the biological properties compared to grit-blasted/acid-etched implants. | 57.5 ± 8.5% ** | 40.7 ± 13.2% | 43.6 ± 9.0% **** | 32.0 ± 10.4% | NR | NR | NR | NR | NR | NR | NR | NR |
| Galli et al. 2014 [37] | New Zealand white rabbit model | Coated with thin films of mesoporous TiO2 having pore diameters of 6 nm and loaded with magnesium | 20 | Tibia | 3 weeks | Local release of magnesium from implant surfaces improves implant retention in the early healing stage (3 weeks after implantation). | 15.2 ± 17.6% **** | 8.51 ± 3.4% | 66.61 ± 10.3% **** | 74.4 ± 15.2% | NR | NR | NR | NR | NR | NR | NR | NR |
| Kang et al. 2013 [38] | New Zealand white rabbit model | Laminin-2-derived peptide | 12 | Tibia | Not reported | Titanium implants coated with a laminin-2-derived peptide can promote osseointegration by accelerating new bone formation in vivo. | ‡‡ | NR | NR | NR | NR | NR | NR | NR | NR | NR | NR | NR |
| Gobbato et al. 2012 [39] | New Zealand white rabbit model | Ca–Ph-coated (BAE-2) | 16 | Tibia | 1, 3, and 13 weeks | The bioactive BAE-2 implant surface provided healthy bone remodeling at 21 days of healing. | ‡‡ | NR | NR | NR | NR | NR | NR | NR | NR | NR | NR | NR |
| Choi et al. 2012 [40] | New Zealand white rabbit model | Bioactive fluoride-modified | 10 | Tibia | 2 weeks | The surface modified with bioactive fluoride does not show superiority in the early bone response. | 42.6 ± 4.0% **** | 36.0 ± 5.4% | 47.0 ± 5.4% **** | 47.4 ± 3.4% | NR | |||||||
| Aparicio et el. 2011 [41] | Minipig model | Micro-rough acid-etched (2Step) | 32 | Mandible and maxilla | 2, 4, 6, and 10 weeks | The 2Step treatment produced micro-rough and bioactive implants that accelerated bone tissue regeneration and increased mechanical retention in the bone bed at short periods of implantation. | ‡ | NR | NR | NR | NR | NR | NR | NR | NR | NR | NR | NR |
| Diefenbeck et al. 2011 [42] | Rat model | Plasma chemical oxidation (Ca–Ph) (TiOB surface) | 128 | Tibia | 3 and 8 weeks | The bioactive TiOB surface has a positive effect on implant anchorage by enhancing the bone–implant contact. | NR | NR | 3 weeks, 47.4 ± 11.5% ** 8 weeks, 60.8 ± 7.8% ** | 3 weeks, 27.5 ± 4.40% 8 weeks, 69.0 ± 6.04% | NR | NR | NR | NR | NR | NR | NR | NR |
| Azenha et al. 2010 [43] | New Zealand white rabbit model | SiO2–P2O5–Na2O, CaO, and Bioglass®45S5 | 64 | Femur | 8 and 12 weeks | All tested materials are biocompatible and are suitable to be used in clinical dentistry. | 8 weeks, 93 ± 6.55% **** 12 weeks, 90 ± 9% **** | 8 weeks, 87 ± 8% 12 weeks, 92 ± 8% | NR | NR | NR | NR | NR | NR | NR | NR | NR | NR |
| Lutz et al. 2010 [44] | Pig model | The experimental implants were coated with HA and additionally with an active biomimetic peptide (P-15) | 12 | Jaw, premolar and molar area. | 2 and 4 weeks | Biofunctionalization of the implant surface with a biomimetic active peptide leads to significantly increased BIC rates at 14 and 30 days and higher peri-implant bone density at 30 days. | 2 weeks, 76.7 ± 26.1% 4 weeks, 75.8 ± 23.9% | 2 weeks, 63.8 ± 28.1% 4 weeks, 75.8 ± 23.9% | NR | NR | NR | NR | NR | NR | NR | NR | NR | NR |
| Quaranta et al. 2010 [45] | New Zealand white rabbit model | Plasma-sprayed calcium-phosphate (PSCa–Ph) | 48 | Femur | 2, 4, and 8 weeks | Bioactive ceramic coatings were biocompatible and osteoconductive. However, the early bone response was favored by the presence of the thicker PSCaP coating. | 3 weeks, 27.1 ± 1.1% 4 weeks, 43.0 ± 3.0% 8 weeks, 61.0 ± 4.5% ** | 3 weeks, 23.0 ± 0.2% 4 weeks, 31.5 ± 2.4% 8 weeks, 46.0 ± 4.1% | NR | NR | NR | NR | NR | NR | NR | NR | NR | NR |
| Barros et al. 2009 [46] | Dog model | Application of a thin HA + bioactive peptide coating | 32 | Mandibular premolar area | 8 weeks | Biofunctionalization of the implant surface interferes with bone apposition around titanium implants, especially in terms of bone density. | 47.0 ± 16.8% **** | 41.4 ± 18.7% | NR | NR | NR | NR | NR | NR | NR | NR | NR | NR |
| Granato et al. 2011 [47] | Dog model | Bioactive ceramic coating deposition on an alumina-blasted/acid-etched surface | 16 | Tibia | 2 and 4 weeks | A thin bioactive ceramic coating on the implant surface did not affect BIC, but positively affected the biomechanical fixation of the implant. | 2 weeks, 71.70 ± 20.37% 4 weeks, 75.70 ± 18.20% **** | 2 weeks, 79.02 ± 16.02% 4 weeks, 86.99 ± 8.40% | NR | NR | NR | NR | NR | NR | NR | NR | NR | NR |
| Fawzy et al. 2008 [48] | New Zealand white rabbit model | NaOH/heat treatment | 46 | Tibia | 2, 4, and 8 weeks | The sodium removal treatment was shown to be effective in improving the early resistance of the bone–implant interface. | NR | NR | NR | NR | NR | NR | NR | NR | NR | NR | 2 weeks, 91.12 ± 36.57% 4 weeks, 240.72 ± 97.41% 8 weeks, 562.45 ± 132.93% ** | 2 weeks, 61.50 ± 28.15% 4 weeks, 214.56 ± 61.31% 8 weeks, 508.20 ± 111.78% |
| Faeda et al. 2009 [49] | New Zealand white rabbit model | HA coatings | 96 | Tibia | 4, 8, and 12 weeks | Implants with the HA biomimetic coating can shorten the healing period of implants by increasing the implant–bone interaction during the first 2 months after implant placement. | NR | NR | NR | NR | NR | NR | NR | NR | 2 weeks, 55.42 ± 12.86% 8 weeks, 24.0 ± 6.34% 12 weeks, 33.85 ± 6.28% ** | 2 weeks, 23.28 ± 4.46% 8 weeks, 63.71 ± 14.79% 12 weeks, 64.0 ± 18.05% | NR | NR |
| Alexander et al. 2009 [50] | Non-human primate model | Ca–Ph surface | 25 | Lower jaw | 30 weeks | Implant coating with ultra-fine calcium phosphate favors osteoconductive properties in the early phase with the avoidance of adverse reactions against the material during the later stages of osseointegration. | 74.9 ± 9.8% **** | 73.2 ± 17% | NR | NR | NR | NR | NR | NR | NR | NR | NR | NR |
| Germanier et al. 2006 [51] | Miniature pig model | Arg–Gly–Asp (RGD) peptide-modified polymer (PLL-g-PEG/PEG–RGD) (poly(L lysine)- graft-poly(ethylene glycol/ poly(ethylene glycol- Arg–Gly–Asp) PLL (120 L-lysine units) PEG (47 ethylene glycol units) | 48 | Anterior maxilla | 2 and 4 weeks | Significant enhancement of new bone apposition to the RGD-functionalized SLA surface during the very early stages. | 2 weeks, 61.68 ± 4.21% *** 4 weeks, 62.52 ± 8.04% *** | 2 weeks, 43.62 ± 10.79% 4 weeks, 62.46 ± 6.37% | NR | NR | NR | NR | NR | NR | NR | NR | NR | NR |
| Teixeira et al. 2012 [52] | Dog model | Alumina-blasted and acid-etched (AB/AE) surface | 36 | Center of the radius diaphysis | 2 and 4 weeks | Dental implant treatment with textured surfaces with argon plasma produced substantial improvements in biomechanical fixation in the early stages of implantation. | 2 weeks ‡ 4 weeks ‡ | 2 weeks ‡ 4 weeks ‡ | NR | NR | NR | NR | NR | NR | NR | NR | NR | NR |
| Studies | Type of Study | Surface Preparation | Number of Implants | Implantation Sites | Tracing (Weeks) | Conclusions | BIC Values | ISQ Values | ||
|---|---|---|---|---|---|---|---|---|---|---|
| Test | Control | Test | Control | |||||||
| Gursoytrak, B., Ataoglu, H. 2020 [23] | Randomized clinical study | Alkali-modified (bioactive) and sandblasted surfaces | 50 (2 groups) | Mandibular molar area | 2, 6, and 12 weeks | No significant differences. The ISQ of the bioactive implants that exhibit high primary stability fell more than those of the implants with sandblasted surfaces at 2 and 6 weeks after the operation; both types of implants produced similar clinical results at 12 weeks post-operation. | NR | NR | 2 weeks, 73.68 ± 3.84% 6 weeks, 69.8 ± 4.61% 12 weeks, 73.40 ± 4.30% * | 2 weeks, 72.91 ± 4.63%6 weeks, 71.36 ± 7.42 12 weeks, 72.15 ± 3.39% |
| Malchiodi et al. 2011 [24] | Case series | Resorbable calcium phosphate (CaP) coating made of brushite (FBR) | 3 | Posterior mandible | 8, 10, and 12 weeks | Immediately loaded FBR implants placed in the posterior jaw can achieve osseointegration within 6–12 weeks of loading. | 54.4 ± 3.74% **** | 70.1 ± 2.16% | NR | NR |
| Mistry et al. 2010 [25] | Not reported | Bioactive glass (BG) coating | 62 | Anterior maxilla and anterior mandible | 12 months | Overall results showed that BG-coated implants are as successful as HA-coated implants in achieving osseointegration. | Bioactive glass group: 6 months, 0.93 ± 0.26% 12 months, 0.78 ± 0.42% | HA group: 6 months, 0.92 ± 0.30% 12 months, 0.82 ± 0.40% ** | NR | NR |
© 2020 by the authors. Licensee MDPI, Basel, Switzerland. This article is an open access article distributed under the terms and conditions of the Creative Commons Attribution (CC BY) license (http://creativecommons.org/licenses/by/4.0/).
Share and Cite
López-Valverde, N.; Flores-Fraile, J.; Ramírez, J.M.; Macedo de Sousa, B.; Herrero-Hernández, S.; López-Valverde, A. Bioactive Surfaces vs. Conventional Surfaces in Titanium Dental Implants: A Comparative Systematic Review. J. Clin. Med. 2020, 9, 2047. https://doi.org/10.3390/jcm9072047
López-Valverde N, Flores-Fraile J, Ramírez JM, Macedo de Sousa B, Herrero-Hernández S, López-Valverde A. Bioactive Surfaces vs. Conventional Surfaces in Titanium Dental Implants: A Comparative Systematic Review. Journal of Clinical Medicine. 2020; 9(7):2047. https://doi.org/10.3390/jcm9072047
Chicago/Turabian StyleLópez-Valverde, Nansi, Javier Flores-Fraile, Juan Manuel Ramírez, Bruno Macedo de Sousa, Silvia Herrero-Hernández, and Antonio López-Valverde. 2020. "Bioactive Surfaces vs. Conventional Surfaces in Titanium Dental Implants: A Comparative Systematic Review" Journal of Clinical Medicine 9, no. 7: 2047. https://doi.org/10.3390/jcm9072047
APA StyleLópez-Valverde, N., Flores-Fraile, J., Ramírez, J. M., Macedo de Sousa, B., Herrero-Hernández, S., & López-Valverde, A. (2020). Bioactive Surfaces vs. Conventional Surfaces in Titanium Dental Implants: A Comparative Systematic Review. Journal of Clinical Medicine, 9(7), 2047. https://doi.org/10.3390/jcm9072047

