Ulmus parvifolia Accelerates Skin Wound Healing by Regulating the Expression of MMPs and TGF-β
Abstract
1. Introduction
2. Materials and Methods
2.1. Sample Preparation
2.2. Measurement of the Angle of Repose of the Powder
2.3. Wound Healing Model
2.4. Wound Analysis and Histological Assessment
2.5. Western Blotting
2.6. Cell Culture
2.7. Cell Viability Assay
2.8. Cell Migration Assay
2.9. Statistical Analysis
3. Results
3.1. The Angle of Repose of Different Particle Sizes of the Root Bark Powder of U. parvifolia
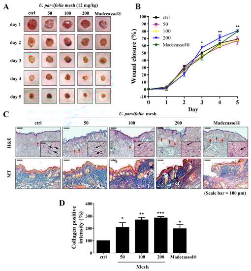
3.2. Effect of the Particle Size of the Root Bark Powder of U. parvifolia on Wound Healing in Mice
3.3. Effects of Root Bark Extract of U. parvifolia on Migration in HaCaT Cells
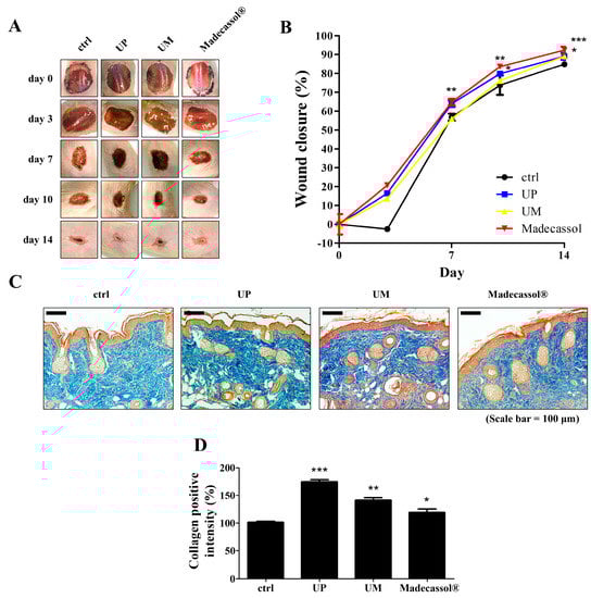
3.4. Effect of the Root Bark Powder of U. parvifolia on Large-Scale Wound Healing in Mice
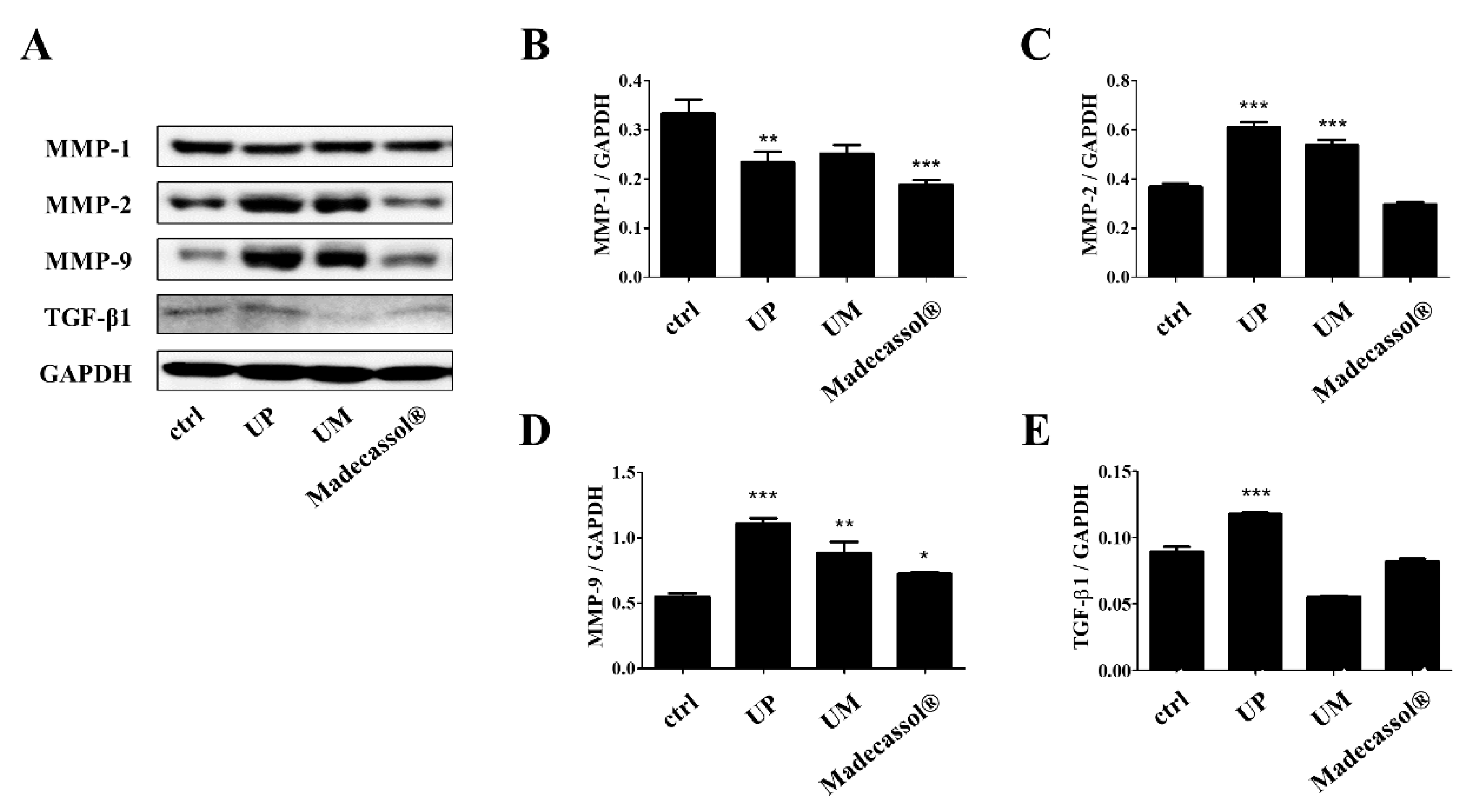
3.5. Effect of U. parvifolia on Skin Wound Healing in Hairless Mice by Regulating MMP and TGF-β1 Expression
4. Discussion
5. Conclusions
Supplementary Materials
Author Contributions
Funding
Conflicts of Interest
References
- Takeo, M.; Lee, W.; Ito, M. Wound healing and skin regeneration. Cold Spring Harb. Perspect. Med. 2015, 5, a023267. [Google Scholar] [CrossRef] [PubMed]
- Martin, P. Wound healing—Aiming for perfect skin regeneration. Science 1997, 276, 75–81. [Google Scholar] [CrossRef] [PubMed]
- Barrientos, S.; Stojadinovic, O.; Golinko, M.S.; Brem, H.; Tomic-Canic, M. Growth factors and cytokines in wound healing. Wound Repair Regen. 2008, 16, 585–601. [Google Scholar] [CrossRef] [PubMed]
- Braiman-Wiksman, L.; Solomonik, I.; Spira, R.; Tennenbaum, T. Novel insights into wound healing sequence of events. Toxicol. Pathol. 2007, 35, 767–779. [Google Scholar] [CrossRef] [PubMed]
- Olczyk, P.; Mencner, L.; Komosinska-Vassev, K. The role of the extracellular matrix components in cutaneous wound healing. BioMed Res. Int. 2014, 2014, 747584. [Google Scholar] [CrossRef] [PubMed]
- Wathoni, N.; Motoyama, K.; Higashi, T.; Okajima, M.; Kaneko, T.; Arima, H. Enhancement of curcumin wound healing ability by complexation with 2-hydroxypropyl-gamma-cyclodextrin in sacran hydrogel film. Int. J. Biol. Macromol. 2017, 98, 268–276. [Google Scholar] [CrossRef] [PubMed]
- Tasic-Kostov, M.; Arsic, I.; Pavlovic, D.; Stojanovic, S.; Najman, S.; Naumovic, S.; Tadic, V. Towards a modern approach to traditional use: In vitro and in vivo evaluation of Alchemilla vulgaris L. gel wound healing potential. J. Ethnopharmacol. 2019, 238, 111789. [Google Scholar] [CrossRef]
- Jun, C.D.; Pae, H.O.; Kim, Y.C.; Jeong, S.J.; Yoo, J.C.; Lee, E.J.; Choi, B.M.; Chae, S.W.; Park, R.K.; Chung, H.T. Inhibition of nitric oxide synthesis by butanol fraction of the methanol extract of Ulmus davidiana in murine macrophages. J. Ethnopharmacol. 1998, 62, 129–135. [Google Scholar] [CrossRef]
- Yang, H.J.; Ko, B.S.; Kwon, D.Y.; Lee, H.W.; Kim, M.J.; Ryuk, J.; Kang, S.; Kim, D.S.; Park, S. Asian Elm tree inner bark prevents articular cartilage deterioration in ovariectomized obese rats with monoiodoacetate-induced osteoarthritis. Menopause 2016, 23, 197–208. [Google Scholar] [CrossRef]
- Gardiner, P.; Kemper, K.J. Herbs in pediatric and adolescent medicine. Pediatr. Rev. 2000, 21, 44–57. [Google Scholar] [CrossRef]
- Lee, Y.; Park, H.; Ryu, H.S.; Chun, M.; Kang, S.; Kim, H.S. Effects of elm bark (Ulmus davidiana var. japonica) extracts on the modulation of immunocompetence in mice. J. Med. Food 2007, 10, 118–125. [Google Scholar] [CrossRef] [PubMed]
- Mina, S.A.; Melek, F.R.; Adeeb, R.M.; Hagag, E.G. LC/ESI-MS/MS profiling of Ulmus parvifolia extracts and evaluation of its anti-inflammatory, cytotoxic, and antioxidant activities. Z. Naturforschung 2016, 71, 415–421. [Google Scholar] [CrossRef] [PubMed]
- Moon, Y.H.; Rim, G.R. Studies on the constituents of Ulmus parvifolia. Korean J. Pharmacogn. 1995, 26, 1–7. [Google Scholar]
- Kim, S.P.; Lee, S.J.; Nam, S.H.; Friedman, M. Elm Tree (Ulmus parvifolia) Bark Bioprocessed with Mycelia of Shiitake (Lentinus edodes) Mushrooms in Liquid Culture: Composition and Mechanism of Protection against Allergic Asthma in Mice. J. Agric. Food Chem. 2016, 64, 773–784. [Google Scholar] [CrossRef]
- Cho, S.K.; Lee, S.G.; Kim, C.J. Anti-inflammatory and analgesic activities of water extract of root bark of Ulmus parvifolia. Korean J. Pharmacogn. 1996, 27, 274–281. [Google Scholar]
- Kwon, J.H.; Kim, S.B.; Park, K.H.; Lee, M.W. Antioxidative and anti-inflammatory effects of phenolic compounds from the roots of Ulmus macrocarpa. Arch. Pharm. Res. 2011, 34, 1459–1466. [Google Scholar] [CrossRef]
- Gould, L.; Abadir, P.; Brem, H.; Carter, M.; Conner-Kerr, T.; Davidson, J.; DiPietro, L.; Falanga, V.; Fife, C.; Gardner, S.; et al. Chronic wound repair and healing in older adults: Current status and future research. J. Am. Geriatr. Soc. 2015, 63, 427–438. [Google Scholar] [CrossRef]
- Ghatnekar, A.V.; Elstrom, T.; Ghatnekar, G.S.; Kelechi, T. Novel wound healing powder formulation for the treatment of venous leg ulcers. J. Am. Coll. Certif. Wound Spec. 2011, 3, 33–41. [Google Scholar] [CrossRef]
- Bylka, W.; Znajdek-Awizen, P.; Studzinska-Sroka, E.; Brzezinska, M. Centella asiatica in cosmetology. Postep. Dermatol. Alergol. 2013, 30, 46–49. [Google Scholar] [CrossRef]
- Zhao, X.; Yang, Z.; Gai, G.; Yang, Y. Effect of superfine grinding on properties of ginger powder. J. Food Eng. 2009, 91, 217–222. [Google Scholar] [CrossRef]
- Mehrtash, M.; Mohammadi, R.; Hobbenaghi, R. Effect of adipose derived nucleated cell fractions with chitosan biodegradable film on wound healing in rats. Wound Med. 2015, 10, 1–8. [Google Scholar] [CrossRef]
- Fray, M.J.; Dickinson, R.P.; Huggins, J.P.; Occleston, N.L. A potent, selective inhibitor of matrix metalloproteinase-3 for the topical treatment of chronic dermal ulcers. J. Med. Chem. 2003, 46, 3514–3525. [Google Scholar] [CrossRef] [PubMed]
- Koshikawa, N.; Giannelli, G.; Cirulli, V.; Miyazaki, K.; Quaranta, V. Role of cell surface metalloprotease MT1-MMP in epithelial cell migration over laminin-5. J. Cell Biol. 2000, 148, 615–624. [Google Scholar] [CrossRef] [PubMed]
- Sudbeck, B.D.; Pilcher, B.K.; Welgus, H.G.; Parks, W.C. Induction and repression of collagenase-1 by keratinocytes is controlled by distinct components of different extracellular matrix compartments. J. Biol. Chem. 1997, 272, 22103–22110. [Google Scholar] [CrossRef]
- Salo, T.; Makela, M.; Kylmaniemi, M.; Autio-Harmainen, H.; Larjava, H. Expression of matrix metalloproteinase-2 and -9 during early human wound healing. Lab. Investig. 1994, 70, 176–182. [Google Scholar]
- Mulholland, B.; Tuft, S.J.; Khaw, P.T. Matrix metalloproteinase distribution during early corneal wound healing. Eye 2005, 19, 584–588. [Google Scholar] [CrossRef]
- Hattori, N.; Mochizuki, S.; Kishi, K.; Nakajima, T.; Takaishi, H.; D’Armiento, J.; Okada, Y. MMP-13 plays a role in keratinocyte migration, angiogenesis, and contraction in mouse skin wound healing. Am. J. Pathol. 2009, 175, 533–546. [Google Scholar] [CrossRef]
- Nardini, J.T.; Chapnick, D.A.; Liu, X.; Bortz, D.M. Modeling keratinocyte wound healing dynamics: Cell-cell adhesion promotes sustained collective migration. J. Theor. Biol. 2016, 400, 103–117. [Google Scholar] [CrossRef]
- Eming, S.A.; Martin, P.; Tomic-Canic, M. Wound repair and regeneration: Mechanisms, signaling, and translation. Sci. Transl. Med. 2014, 6, 265sr266. [Google Scholar] [CrossRef]
- Blakytny, R.; Jude, E. The molecular biology of chronic wounds and delayed healing in diabetes. Diabet. Med. 2006, 23, 594–608. [Google Scholar] [CrossRef]
- Heimler, D.; Mittempergher, L.; Buzzini, P.; Boddi, V. Quantitative HPTLC separation of flavonoid glycosides in the taxonomy of elm (Ulmus spp.). Chromatographia 1990, 29, 16–20. [Google Scholar] [CrossRef]




| Mesh | Particle Size (μm) | Angle of Repose (θ) |
|---|---|---|
| 20 | 355–850 | 57.2 ± 0.8 |
| 50 | 150 | 52.9 ± 0.7 |
| 100 | 75–150 | 51.9 ± 1.6 |
| 200 | ≤75 | 49.8 ± 1.1 |
© 2019 by the authors. Licensee MDPI, Basel, Switzerland. This article is an open access article distributed under the terms and conditions of the Creative Commons Attribution (CC BY) license (http://creativecommons.org/licenses/by/4.0/).
Share and Cite
Kang, M.C.; Yumnam, S.; Park, W.S.; So, H.M.; Kim, K.H.; Shin, M.C.; Ahn, M.-J.; Kim, S.Y. Ulmus parvifolia Accelerates Skin Wound Healing by Regulating the Expression of MMPs and TGF-β. J. Clin. Med. 2020, 9, 59. https://doi.org/10.3390/jcm9010059
Kang MC, Yumnam S, Park WS, So HM, Kim KH, Shin MC, Ahn M-J, Kim SY. Ulmus parvifolia Accelerates Skin Wound Healing by Regulating the Expression of MMPs and TGF-β. Journal of Clinical Medicine. 2020; 9(1):59. https://doi.org/10.3390/jcm9010059
Chicago/Turabian StyleKang, Min Cheol, Silvia Yumnam, Woo Sung Park, Hae Min So, Ki Hyun Kim, Meong Cheol Shin, Mi-Jeong Ahn, and Sun Yeou Kim. 2020. "Ulmus parvifolia Accelerates Skin Wound Healing by Regulating the Expression of MMPs and TGF-β" Journal of Clinical Medicine 9, no. 1: 59. https://doi.org/10.3390/jcm9010059
APA StyleKang, M. C., Yumnam, S., Park, W. S., So, H. M., Kim, K. H., Shin, M. C., Ahn, M.-J., & Kim, S. Y. (2020). Ulmus parvifolia Accelerates Skin Wound Healing by Regulating the Expression of MMPs and TGF-β. Journal of Clinical Medicine, 9(1), 59. https://doi.org/10.3390/jcm9010059

