Fecal Eosinophil Cationic Protein Is a Diagnostic and Predictive Biomarker in Young Adults with Inflammatory Bowel Disease
Abstract
1. Introduction
2. Materials and Methods
2.1. Patient Selection
2.2. Fecal Sample Preparation and fECP and fCal Measurement
2.3. Clinical Data and Follow up
2.4. Statistical Analysis
2.5. Ethical Statement
3. Results
3.1. Study Cohort
3.2. fECP and fCal Concentration in Controls and Patient Groups
3.3. Association of fECP with Markers of Disease Activity, Disease Phenotype, Medication and Demographics in Patients with IBD
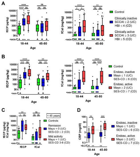
3.4. fECP and fCal as Disease Markers in Different Age Groups
3.5. fECP Is a Prognostic Biomarker in Young Patients with IBD
4. Discussion
5. Conclusions
Supplementary Materials
Author Contributions
Funding
Acknowledgments
Conflicts of Interest
References
- Walsh, A.J.; Bryant, R.V.; Travis, S.P.L. Current best practice for disease activity assessment in IBD. Nat. Rev. Gastroenterol. Hepatol. 2016, 13, 567–579. [Google Scholar] [CrossRef] [PubMed]
- Ricanek, P.; Brackmann, S.; Perminow, G.; Lyckander, L.G.; Sponheim, J.; Holme, Ø.; Høie, O.; Rydning, A.; Vatn, M.H.; Ibsen II Study Group. Evaluation of disease activity in IBD at the time of diagnosis by the use of clinical, biochemical, and fecal markers. Scand. J. Gastroenterol. 2011, 46, 1081–1091. [Google Scholar] [CrossRef] [PubMed]
- Yarur, A.J.; Mandalia, A.B.; Dauer, R.M.; Czul, F.; Deshpande, A.R.; Kerman, D.H.; Abreu, M.T.; Sussman, D.A. Predictive factors for clinically actionable computed tomography findings in inflammatory bowel disease patients seen in the emergency department with acute gastrointestinal symptoms. J. Crohn’s Colitis 2013, 8, 504–512. [Google Scholar] [CrossRef] [PubMed]
- Mosli, M.H.; Zou, G.; Garg, S.K.; Feagan, S.G.; Macdonald, J.K.; Chande, N.; Sandborn, W.J.; Feagan, B.G. C-Reactive Protein, Fecal Calprotectin, and Stool Lactoferrin for Detection of Endoscopic Activity in Symptomatic Inflammatory Bowel Disease Patients: A Systematic Review and Meta-Analysis. Am. J. Gastroenterol. 2015, 110, 802–819. [Google Scholar] [CrossRef] [PubMed]
- Langhorst, J.; Elsenbruch, S.; Koelzer, J.; Rueffer, A.; Michalsen, A.; Dobos, G.J. Noninvasive Markers in the Assessment of Intestinal Inflammation in Inflammatory Bowel Diseases: Performance of Fecal Lactoferrin, Calprotectin, and PMN-Elastase, CRP, and Clinical Indices. Am. J. Gastroenterol. 2008, 103, 162–169. [Google Scholar] [CrossRef]
- Mumolo, M.G.; Bertani, L.; Ceccarelli, L.; Laino, G.; Di Fluri, G.; Albano, E.; Tapete, G.; Costa, F. From bench to bedside: Fecal calprotectin in inflammatory bowel diseases clinical setting. World J. Gastroenterol. 2018, 24, 3681–3694. [Google Scholar] [CrossRef]
- Tibble, J.; Teahon, K.; Thjodleifsson, B.; Roseth, A.; Sigthorsson, G.; Bridger, S.; Foster, R.; Sherwood, R.; Fagerhol, M.; Bjarnason, I. A simple method for assessing intestinal inflammation in Crohn’s disease. Gut 2000, 47, 506–513. [Google Scholar] [CrossRef]
- Tibble, J.A.; Sigthorsson, G.; Foster, R.; Forgacs, I.; Bjarnason, I. Use of surrogate markers of inflammation and Rome criteria to distinguish organic from nonorganic intestinal disease. Gastroenterology 2002, 123, 450–460. [Google Scholar] [CrossRef]
- Schoepfer, A.M.; Beglinger, C.; Straumann, A.; Trummler, M.; Vavricka, S.R.; Bruegger, L.E.; Seibold, F. Fecal calprotectin correlates more closely with the Simple Endoscopic Score for Crohn’s disease (SES-CD) than CRP, blood leukocytes, and the CDAI. Am. J. Gastroenterol. 2010, 105, 162–169. [Google Scholar] [CrossRef] [PubMed]
- Dʼhaens, G.; Ferrante, M.; Vermeire, S.; Baert, F.; Noman, M.; Moortgat, L.; Geens, P.; Iwens, D.; Aerden, I.; Van Assche, G.; et al. Fecal calprotectin is a surrogate marker for endoscopic lesions in inflammatory bowel disease. Inflamm. Bowel Dis. 2012, 18, 2218–2224. [Google Scholar] [CrossRef] [PubMed]
- Molander, P.; Björkesten, C.-G.A.; Mustonen, H.; Haapamäki, J.; Vauhkonen, M.; Kolho, K.-L.; Färkkilä, M.; Sipponen, T. Fecal calprotectin concentration predicts outcome in inflammatory bowel disease after induction therapy with TNFα blocking agents. Inflamm. Bowel Dis. 2012, 18, 2011–2017. [Google Scholar] [CrossRef] [PubMed]
- Mañosa, M.; Gordillo, J.; Zabana, Y.; Boix, J.; Garcia-Planella, E.; Cabré, E.; Marín, L.; Sáinz, S.; Domènech, E. Fecal Calprotectin Levels Are Closely Correlated with the Absence of Relevant Mucosal Lesions in Postoperative Crohnʼs Disease. Inflamm. Bowel Dis. 2016, 22, 2879–2885. [Google Scholar]
- Afonso, J.; Lopes, S.; Andrade, P.; Rodrigues-Pinto, E.; Dias, C.C.; Macedo, G.; Magro, F. Correlation Between Calprotectin and Modified Rutgeerts Score. Inflamm. Bowel Dis. 2016, 22, 2173–2181. [Google Scholar]
- Mao, R.; Xiao, Y.-L.; Gao, X.; Chen, B.-L.; He, Y.; Yang, L.; Hu, P.-J.; Chen, M.-H. Fecal calprotectin in predicting relapse of inflammatory bowel diseases: A meta-analysis of prospective studies. Inflamm. Bowel Dis. 2012, 18, 1894–1899. [Google Scholar] [CrossRef] [PubMed]
- Tibble, J.A.; Sigthorsson, G.; Bridger, S.; Fagerhol, M.K.; Bjarnason, I. Surrogate markers of intestinal inflammation are predictive of relapse in patients with inflammatory bowel disease. Gastroenterology 2000, 119, 15–22. [Google Scholar] [CrossRef]
- Laharie, D.; Mesli, S.; El Hajbi, F.; Chabrun, E.; Chanteloup, E.; Capdepont, M.; Razaire, S.; De Lédinghen, V.; Zerbib, F. Prediction of Crohn’s disease relapse with faecal calprotectin in infliximab responders: A prospective study. Aliment. Pharmacol. Ther. 2011, 34, 462–469. [Google Scholar] [CrossRef]
- Costa, F.; Mumolo, M.G.; Ceccarelli, L.; Bellini, M.; Romano, M.R.; Sterpi, C.; Ricchiuti, A.; Marchi, S.; Bottai, M. Calprotectin is a stronger predictive marker of relapse in ulcerative colitis than in Crohn’s disease. Gut 2005, 54, 364–368. [Google Scholar] [CrossRef]
- Ibsen, P.; Kallemose, T.; Nordgaard-Lassen, I.; Nielsen, A.M.; Theede, K.; Holck, S. Fecal Calprotectin Predicts Relapse and Histological Mucosal Healing in Ulcerative Colitis. Inflamm. Bowel Dis. 2016, 22, 1042–1048. [Google Scholar]
- Lasson, A.; Isaksson, S.; Simrén, M.; Stotzer, P.-O.; Öhman, L.; Strid, H. Fecal Calprotectin Levels Predict the Clinical Course in Patients with New Onset of Ulcerative Colitis. Inflamm. Bowel Dis. 2013, 19, 576–581. [Google Scholar] [CrossRef]
- von Arnim, U.; Ganzert, C.; Wex, T.; Schulz, C.; Malfertheiner, P. Faecal Calprotectin Useful for Clinical Differentiation of Microscopic Colitis and Irritable Bowel Syndrome. Gastroenterology 2018, 140, S-88. [Google Scholar] [CrossRef]
- Shastri, Y.M.; Bergis, D.; Povse, N.; Schäfer, V.; Shastri, S.; Weindel, M.; Ackermann, H.; Stein, J. Prospective Multicenter Study Evaluating Fecal Calprotectin in Adult Acute Bacterial Diarrhea. Am. J. Med. 2008, 121, 1099–1106. [Google Scholar] [CrossRef] [PubMed]
- Tursi, A.; Brandimarte, G.; Di Mario, F.; Annunziata, M.L.; Bafutto, M.; Bianco, M.A.; Colucci, R.; Conigliaro, R.; Danese, S.; De Bastiani, R.; et al. Predictive value of the Diverticular Inflammation and Complication Assessment (DICA) endoscopic classification on the outcome of diverticular disease of the colon: An international study. United Eur. Gastroenterol. J. 2016, 4, 604–613. [Google Scholar] [CrossRef] [PubMed]
- Kok, L.; Elias, S.G.; Witteman, B.J.M.; Goedhard, J.G.; Muris, J.W.M.; Moons, K.G.M.; De Wit, N.J. Diagnostic Accuracy of Point-of-Care Fecal Calprotectin and Immunochemical Occult Blood Tests for Diagnosis of Organic Bowel Disease in Primary Care: The Cost-Effectiveness of a Decision Rule for Abdominal Complaints in Primary Care (CEDAR) Study. Clin. Chem. 2012, 58, 989–998. [Google Scholar] [CrossRef] [PubMed]
- Quinton, J.F.; Sendid, B.; Reumaux, D.; Duthilleul, P.; Cortot, A.; Grandbastien, B.; Charrier, G.; Targan, S.R.; Colombel, J.F.; Poulain, D. Anti-Saccharomyces cerevisiae mannan antibodies combined with antineutrophil cytoplasmic autoantibodies in inflammatory bowel disease: Prevalence and diagnostic role. Gut 1998, 42, 788–791. [Google Scholar] [CrossRef]
- Vasiliauskas, E.A.; Kam, L.Y.; Karp, L.C.; Gaiennie, J.; Yang, H.; Targan, S.R. Marker antibody expression stratifies Crohn’s disease into immunologically homogeneous subgroups with distinct clinical characteristics. Gut 2000, 47, 487–496. [Google Scholar] [CrossRef]
- Jansen, A.; Mandić, A.D.; Bennek, E.; Frehn, L.; Verdier, J.; Tebrügge, I.; Lutz, H.; Streetz, K.; Trautwein, C.; Sellge, G. Anti-food and anti-microbial IgG subclass antibodies in inflammatory bowel disease. Scand. J. Gastroenterol. 2016, 51, 1453–1461. [Google Scholar] [CrossRef]
- Rieder, F.; Kugathasan, S. Circulating antibodies against bacterial wall products: Are there arguments for early immunosuppression? Dig. Dis. 2013, 30 (Suppl. 3), 55–66. [Google Scholar] [CrossRef]
- Bischoff, S.C.; Mayer, J.; Nguyen, Q.-T.; Stolte, M.; Manns, M.P. Immunohistological assessment of intestinal eosinophil activation in patients with eosinophilic gastroenteritis and inflammatory bowel disease. Am. J. Gastroenterol. 1999, 94, 3521–3529. [Google Scholar] [CrossRef]
- Blom, K.; Rubin, J.; Halfvarson, J.; Törkvist, L.; Rönnblom, A.; Sangfelt, P.; Lördal, M.; Jonsson, U.-B.; Sjöqvist, U.; Håkansson, L.D.; et al. Eosinophil associated genes in the inflammatory bowel disease 4 region: Correlation to inflammatory bowel disease revealed. World J. Gastroenterol. 2012, 18, 6409–6419. [Google Scholar] [CrossRef]
- Walker, M.M.; Potter, M.; Talley, N.J. Eosinophilic gastroenteritis and other eosinophilic gut diseases distal to the oesophagus. Lancet Gastroenterol. Hepatol. 2018, 3, 271–280. [Google Scholar] [CrossRef]
- Jeziorska, M.; Haboubi, N.; Schofield, P.; Woolley, D.E. Distribution and activation of eosinophils in inflammatory bowel disease using an improved immunohistochemical technique. J. Pathol. 2001, 194, 484–492. [Google Scholar] [CrossRef] [PubMed]
- Wagner, M.; Peterson, C.G.B.; Stolt, I.; Sangfelt, P.; Agnarsdóttir, M.; Lampinen, M.; Carlson, M. Fecal eosinophil cationic protein as a marker of active disease and treatment outcome in collagenous colitis: A pilot study. Scand. J. Gastroenterol. 2011, 46, 849–854. [Google Scholar] [CrossRef] [PubMed]
- Filippone, R.T.; Sahakian, L.; Apostolopoulos, V.; Nurgali, K. Eosinophils in Inflammatory Bowel Disease. Inflamm. Bowel Dis. 2019, 25, 1140–1151. [Google Scholar] [CrossRef] [PubMed]
- Malik, A.; Batra, J.K. Antimicrobial activity of human eosinophil granule proteins: Involvement in host defence against pathogens. Crit. Rev. Microbiol. 2012, 38, 168–181. [Google Scholar] [CrossRef]
- Peterson, C.G.; Eklund, E.; Taha, Y.; Raab, Y.; Carlson, M. A new method for the quantification of neutrophil and eosinophil cationic proteins in feces: Establishment of normal levels and clinical application in patients with inflammatory bowel disease. Am. J. Gastroenterol. 2002, 97, 1755–1762. [Google Scholar] [CrossRef]
- Peterson, C.G.B.B.; Sangfelt, P.; Wagner, M.; Hansson, T.; Lettesjö, H.; Carlson, M. Fecal levels of leukocyte markers reflect disease activity in patients with ulcerative colitis. Scand. J. Clin. Lab. Investig. 2007, 67, 810–820. [Google Scholar] [CrossRef]
- Saitoh, O.; Kojima, K.; Sugi, K.; Matsuse, R.; Uchida, K.; Tabata, K.; Nakagawa, K.; Kayazawa, M.; Hirata, I.; Katsu, K.-I. Fecal Eosinophil Granule-Derived Proteins Reflect Disease Activity in Inflammatory Bowel Disease. Am. J. Gastroenterol. 1999, 94, 3513–3520. [Google Scholar] [CrossRef]
- Bischoff, S.C.; Grabowsky, J.; Manns, M.P. Quantification of Inflammatory Mediators in Stool Samples of Patients with Inflammatory Bowel Disorders and Controls. Dig. Dis. Sci. 1997, 42, 394–403. [Google Scholar] [CrossRef]
- Børkje, B.; Riedel, B.; Elsayed, S.; Berstad, A. Increased fecal eosinophil cationic protein in inflammatory bowel disease. Hepatogastroenterology 1993, 40, 276–278. [Google Scholar]
- Wagner, M.; Peterson, C.G.; Ridefelt, P.; Sangfelt, P.; Carlson, M. Fecal markers of inflammation used as surrogate markers for treatment outcome in relapsing inflammatory bowel disease. World J. Gastroenterol. 2008, 14, 5584–5589. [Google Scholar] [CrossRef]
- Peterson, C.G.B.; Lampinen, M.; Hansson, T.; Lidén, M.; Hällgren, R.; Carlson, M. Evaluation of biomarkers for ulcerative colitis comparing two sampling methods: Fecal markers reflect colorectal inflammation both macroscopically and on a cellular level. Scand. J. Clin. Lab. Investig. 2016, 76, 393–401. [Google Scholar] [CrossRef] [PubMed]
- Keller, J.; Wedel, T.; Seidl, H.; Kreis, M.E.; Andresen, V.; Preiß, J.C.; Layer, P.; Van Der Voort, I. S3-Leitlinie der Deutschen Gesellschaft für Verdauungs- und Stoffwechselkrankheiten (DGVS) und der Deutschen Gesellschaft für Neurogastroenterologie und Motilität (DGNM) zu Definition, Pathophysiologie, Diagnostik und Therapie intestinaler Motilitätsstörungen. Zeitschrift für Gastroenterologie 2011, 49, 374–390. [Google Scholar] [PubMed]
- Bodelier, A.G.; Jonkers, D.; van den Heuvel, T.; de Boer, E.; Hameeteman, W.; Masclee, A.A.; Pierik, M.J. High Percentage of IBD Patients with Indefinite Fecal Calprotectin Levels: Additional Value of a Combination Score. Dig. Dis. Sci. 2017, 62, 465–472. [Google Scholar] [CrossRef] [PubMed]
- Bass, J.A.; Friesen, C.A.; Deacy, A.D.; Neilan, N.A.; Bracken, J.M.; Shakhnovich, V.; Singh, V. Investigation of potential early Histologic markers of pediatric inflammatory bowel disease. BMC Gastroenterol. 2015, 15, 129. [Google Scholar] [CrossRef] [PubMed]
- Conrad, M.A.; Carreon, C.K.; Dawany, N.; Russo, P.; Kelsen, J.R. Distinct Histopathological Features at Diagnosis of Very Early Onset Inflammatory Bowel Disease. J. Crohn’s Colitis 2018, 13, 615–625. [Google Scholar] [CrossRef]
- Mark, J.; Fernando, S.D.; Masterson, J.C.; Pan, Z.; Capocelli, K.E.; Furuta, G.T.; De Zoeten, E.F. Clinical Implications of Pediatric Colonic Eosinophilia. J. Pediatr. Gastroenterol. Nutr. 2018, 66, 760–766. [Google Scholar] [CrossRef]
- Park, S.; Abdi, T.; Gentry, M.; Laine, L. Histological Disease Activity as a Predictor of Clinical Relapse among Patients with Ulcerative Colitis: Systematic Review and Meta-Analysis. Am. J. Gastroenterol. 2016, 111, 1692–1701. [Google Scholar] [CrossRef]
- Carroccio, A.; Brusca, I.; Mansueto, P.; Soresi, M.; D’Alcamo, A.; Ambrosiano, G.; Pepe, I.; Iacono, G.; Lospalluti, M.L.; La Chiusa, S.M.; et al. Fecal Assays Detect Hypersensitivity to Cow’s Milk Protein and Gluten in Adults with Irritable Bowel Syndrome. Clin. Gastroenterol. Hepatol. 2011, 9, 965–971.e3. [Google Scholar] [CrossRef]
- Majamaa, H.; Laine, S.; Miettinen, A. Eosinophil protein X and eosinophil cationic protein as indicators of intestinal inflammation in infants with atopic eczema and food allergy. Clin. Exp. Allergy 1999, 29, 1502–1506. [Google Scholar] [CrossRef]
- Magnusson, J.; Gellerstedt, M.; Ahlstedt, S.; Andersson, B.; Bengtsson, U.; Telemo, E.; Hansson, T.; Peterson, C.G.B. A kinetic study in adults with food hypersensitivity assessed as eosinophil activation in fecal samples. Clin. Exp. Allergy 2003, 33, 1052–1059. [Google Scholar] [CrossRef]
- Bengtsson, U.; Knutson, T.W.; Knutson, L.; Dannaeus, A.; Hallgren, R.; Ahlstedt, S. Eosinophil cationic protein and histamine after intestinal challenge in patients with cow’s milk intolerance. J. Allergy Clin. Immunol. 1997, 100, 216–221. [Google Scholar] [CrossRef]
- Reimert, C.M.; Tukahebwa, E.M.; Kabatereine, N.B.; Dunne, D.W.; Vennervald, B.J. Assessment of Schistosoma mansoni induced intestinal inflammation by means of eosinophil cationic protein, eosinophil protein X and myeloperoxidase before and after treatment with praziquantel. Acta Trop. 2008, 105, 253–259. [Google Scholar] [CrossRef] [PubMed]
- Werfel, T.; Asero, R.; Ballmer-Weber, B.K.; Beyer, K.; Enrique, E.; Knulst, A.C.; Mari, A.; Muraro, A.; Ollert, M.; Poulsen, L.K.; et al. Position paper of the EAACI: Food allergy due to immunological cross-reactions with common inhalant allergens. Allergy Eur. J. Allergy Clin. Immunol. 2015, 70, 1079–1090. [Google Scholar] [CrossRef] [PubMed]
- Gomollón, F.; Dignass, A.; Annese, V.; Tilg, H.; Van Assche, G.; Lindsay, J.O.; Peyrin-Biroulet, L.; Cullen, G.J.; Daperno, M.; Kucharzik, T.; et al. 3rd European Evidence-based Consensus on the Diagnosis and Management of Crohn’s Disease 2016: Part 1: Diagnosis and Medical Management. J. Crohn’s Colitis 2017, 11, 3–25. [Google Scholar] [CrossRef]
- Xiong, Y.; Wang, G.Z.; Zhou, J.Q.; Xia, B.Q.; Wang, X.Y.; Jiang, B. Serum antibodies to microbial antigens for Crohn’s disease progression: A meta-analysis. Eur. J. Gastroenterol. Hepatol. 2014, 26, 733–742. [Google Scholar] [CrossRef]
- Pai, R.K.; Geboes, K. Disease activity and mucosal healing in inflammatory bowel disease: A new role for histopathology? Virchows Arch. 2018, 472, 99–110. [Google Scholar] [CrossRef]
- Lampinen, M.; Rönnblom, A.; Amin, K.; Kristjánsson, G.; Rorsman, F.; Sangfelt, P.; Säfsten, B.; Wagner, M.; Wanders, A.; Winqvist, O.; et al. Eosinophil granulocytes are activated during the remission phase of ulcerative colitis. Gut 2005, 54, 1714–1720. [Google Scholar] [CrossRef]



| n | Age Mean (±SD) | Female Sex n (%) | BMI (kg/m2) Mean (±SD) | |
|---|---|---|---|---|
| Controls (HC + DC + IBS) | 78 | 38 ± 15 | 45 (58) | 24 ± 5 |
| Healthy control (HC) | 37 | 33 ± 13 | 21 (57) | 22 ± 2 |
| Disease control (DC) 1 | 13 | 57 ± 13 | 5 (38) | 24 ± 4 |
| Irritable bowel syndrome (IBS) | 28 | 37 ± 13 | 19 (68) | 25 ± 6 |
| Secondary food allergy (SFA) 2 | 25 | 41 ± 14 | 17 (68) | 25 ± 4 |
| Primary food allergy (PFA) | 11 | 41 ± 15 | 7 (64) | 25 ± 6 |
| Ulcerative colitis (UC) | 53 | 43 ± 13 | 25 (47) | 27 ± 5 |
| Crohn’s disease (CD) | 97 | 42 ± 14 | 51 (53) | 25 ± 6 |
| Clostridioides difficile infection (CDI) | 9 | 70 ± 12 | 5 (56) | 29 ± 5 |
| Ulcerative Colitis (UC) Patients Visits, Total Samples | n (%) 53 69 | Crohn’s Disease (CD) Patients Visits, Total Samples | n (%) 97 143 | |
|---|---|---|---|---|
| Age diagnosis | A1 (<17 years) A2 (17–40 years) A3 (>40 years) | 2 (4) 36 (68) 15 (28) | A1 (<17 years) A2 (17–40 years) A3 (>40 years) Not documented | 13 (13) 68 (70) 14 (14) 2 (2) |
| Localization | E1 (proctitis) E2 (left-sided colitis) E3 (pancolitis) | 1 (2) 24 (45) 28 (55) | L1 (ileal) L2 (colonic) L3 (ileocolonic) L4* (+ upper GI disease) L4 (isolated upper GI dis.) Not documented | 35 (36) 15 (16) 44 (45) 27 (28) 1 (1) 2 (2) |
| Behavior | P (perianal disease) Previous surgery1 | 9 (17) 1 (2) | B1 (inflammatory) B2 (stricturing) B3 (penetrating) p (perianal disease) Previous surgery1 | 54 (55) 24 (24) 20 (20) 39 (40) 31 (32) |
| Disease duration years (mean ± SD) | 9.7 ± 8.2 | 53 | 12.3 ± 10.5 | 95 |
| Smoking status | Never Former Current | 23 (43) 27 (51) 3 (6) | Never Former Current | 43 (44) 26 (27) 28 (29) |
| Family history | IBD negative IBD positive Unknown | 39 (74) 11 (21) 3 (6) | IBD negative IBD positive Unknown | 75 (77) 19 (20) 3 (3) |
| Clinical activity Missing: n = 19 | Inactive (SCCAI ≤ 2) Mild (SCCAI 3–5) Moderate (SCCAI 6–10) Severe (SCCAI ≥ 11) | 28 (44) 19 (30) 15 (23) 2 (3) | Inactive (HBI ≤ 4) Mild (HBI 5–7) Moderate (HBI 8–16) Severe (HBI ≥ 17) | 74 (57) 22 (17) 31 (24) 2 (2) |
| Endoscopic activity Not performed: n = 129 | Inactive (Mayo = 0) Mild (Mayo = 1) Moderate (Mayo = 2) Severe (Mayo = 3) | 3 (7) 12 (29) 14 (34) 12 (29) | Inactive (SES-CD 0–2) Mild (SES-CD 3–6) Moderate (SES-CD 7–15) Severe (SES-CD ≥ 16) | 14 (33) 8 (19) 14 (33) 6 (14) |
| Medication Missing: n = 0 | 5-ASA 2 Steroids 3 Steroids (>10 mg 4) Thiopurins Methotrexat Anti-TNF 5 Vedolizumab Tacrolimus Antibiotics/Virostatics Probiotics | 63 (92) 27 (39) 13 (19) 19 (28) 1 (1) 21 (30) 0 (0) 2 (3) 3 (4) 1 (1) | 5-ASA 2 Steroids 3 Steroids (>10 mg 4) Thiopurins Methotrexat Anti-TNF Vedolizumab Tacrolimus Antibiotics/Virostatics Probiotics | 40 (28) 32 (22) 11 (8) 34 (24) 1 (1) 56 (39) 1 (1) 1 (1) 7 (5) 0 (0) |
| CRP (mg/dL) Median (IQR) ≥5 mg/dL | 2.1 (0.9–6.9) | 68 25 (37) | 2.3 (0.7–5.9) | 140 39 (28) |
| Group | n | fECP (µg/kg) Median (IQR) | p1 | fCal (mg/kg) Median (IQR) | p1 |
|---|---|---|---|---|---|
| CON | 78 | 124 (42–302) | 52 (<39–75) | ||
| HC | 37 | 103 (38–288) | 51 (<39–75) | ||
| DC | 13 | 122 (64–648) | 0.40 | 53 (<39–103) | 0.99 |
| IBS | 28 | 147 (<20–266) | 0.89 | 52 (<39–68) | 0.37 |
| SFA | 25 | 93 (<20–1029) | 0.71 | <39 (<39–88) | 0.72 |
| PFA | 11 | 526 (107–1085) | 0.0064 | 63 (<39–162) | 0.71 |
| UC | 69 | 536 (148–1230) | <0.0001 | 186 (43–1235) | <0.0001 |
| CD | 143 | 502 (130–1145) | <0.0001 | 135 (<39–384) | <0.0001 |
| CDI | 9 | 754 (246– >12,000) | 0.0052 | 1305 (536– >16,000) | <0.0001 |
| Comparison/Spearman Corr. | Ulcerative Colitis | Crohn’s Disease | ||||
|---|---|---|---|---|---|---|
| rs | p | n | rs | p | n | |
| fECP vs. Mayo/SES-CD | 0.48 | 0.001 | 41 | 0.50 | 0.001 | 42 |
| fECP vs. fCal | 0.66 | <0.001 | 69 | 0.46 | <0.001 | 143 |
| fECP vs. CRP | 0.31 | 0.010 | 68 | 0.36 | <0.001 | 140 |
| fECP vs. SCCAI/HBI | 0.32 | 0.011 | 64 | 0.01 | 0.88 | 129 |
| fCal vs. Mayo/SES-CD | 0.69 | <0.001 | 41 | 0.64 | <0.001 | 42 |
| fCal vs. fECP | 0.66 | <0.001 | 69 | 0.46 | <0.001 | 143 |
| fCal vs. CRP | 0.54 | <0.001 | 68 | 0.50 | <0.001 | 140 |
| fCal vs. SCCAI/HBI | 0.40 | 0.001 | 64 | 0.14 | 0.11 | 129 |
| Univariate Analysis 1 | Multivariate Analysis 2 | |
|---|---|---|
| fCal | <0.0001 (+) | <0.0001 |
| Age | <0.0001 (−) | <0.0001 |
| Sex | 0.42 | - |
| BMI | 0.58 | - |
| Disease (CD vs. UC) | 0.72 | - |
| Disease duration | <0.0001 (−) | 0.57 |
| Localization UC 3 | 0.74 | - |
| Localization CD 3 | 0.29 | - |
| Behavior CD 3 | 0.39 | - |
| Upper GI disease CD | 0.11 | - |
| Perianal disease | 0.079 | - |
| Surgery | 0.015 (−) | 0.82 |
| Steroids | 0.009 (+) | 0.62 |
| Immunomodulators | 0.16 | - |
| Anti-TNF | 0.016 (+) | 0.67 |
| Family history | 0.58 | - |
| Smoking status | 0.19 | - |
© 2019 by the authors. Licensee MDPI, Basel, Switzerland. This article is an open access article distributed under the terms and conditions of the Creative Commons Attribution (CC BY) license (http://creativecommons.org/licenses/by/4.0/).
Share and Cite
Abedin, N.; Seemann, T.; Kleinfeld, S.; Ruehrup, J.; Röseler, S.; Trautwein, C.; Streetz, K.; Sellge, G. Fecal Eosinophil Cationic Protein Is a Diagnostic and Predictive Biomarker in Young Adults with Inflammatory Bowel Disease. J. Clin. Med. 2019, 8, 2025. https://doi.org/10.3390/jcm8122025
Abedin N, Seemann T, Kleinfeld S, Ruehrup J, Röseler S, Trautwein C, Streetz K, Sellge G. Fecal Eosinophil Cationic Protein Is a Diagnostic and Predictive Biomarker in Young Adults with Inflammatory Bowel Disease. Journal of Clinical Medicine. 2019; 8(12):2025. https://doi.org/10.3390/jcm8122025
Chicago/Turabian StyleAbedin, Nada, Teresa Seemann, Sandra Kleinfeld, Jessica Ruehrup, Stefani Röseler, Christian Trautwein, Konrad Streetz, and Gernot Sellge. 2019. "Fecal Eosinophil Cationic Protein Is a Diagnostic and Predictive Biomarker in Young Adults with Inflammatory Bowel Disease" Journal of Clinical Medicine 8, no. 12: 2025. https://doi.org/10.3390/jcm8122025
APA StyleAbedin, N., Seemann, T., Kleinfeld, S., Ruehrup, J., Röseler, S., Trautwein, C., Streetz, K., & Sellge, G. (2019). Fecal Eosinophil Cationic Protein Is a Diagnostic and Predictive Biomarker in Young Adults with Inflammatory Bowel Disease. Journal of Clinical Medicine, 8(12), 2025. https://doi.org/10.3390/jcm8122025

