Acute Effects of Cannabis and THC Oils on Cardiovascular Hemodynamics and Muscle Electrical Activity in Healthy Individuals: A Controlled Clinical Crossover Trial Protocol
Abstract
1. Introduction
2. Materials and Methods
2.1. Sample Size and Allocation
2.2. Eligibility Criteria
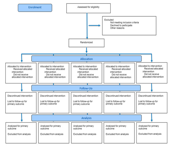
2.3. Sample Allocation Procedure and Allocation Concealment
2.4. Study Design
2.5. Outcomes
2.5.1. Primary Outcome
2.5.2. Secondary Outcomes
2.6. Monitoring and Adverse Effects
2.7. Statistical Analysis
3. Discussion
4. Conclusions
Supplementary Materials
Author Contributions
Funding
Institutional Review Board Statement
Informed Consent Statement
Conflicts of Interest
Abbreviations
| BMI | Body mass index |
| CBD | Cannabidiol |
| COPD | Chronic Obstructive Pulmonary Disease |
| CS | Cannabis Sativa |
| ESC | Scalene |
| FEF25–75% | Forced expiratory flow between 25% and 75% of the FVC curve |
| FEV1 | Forced expiratory volume in the first second |
| FVC | Forced vital capacity |
| GEE | Generalized Estimating Equations |
| HAM-A | Hamilton anxiety scale |
| HHb | Deoxyhemoglobin |
| ICF | Informed consent form |
| IN | Intervention |
| MCT | Medium Chain Triglycerides |
| MVIC | Maximum Voluntary Isometric Contraction |
| MVV | Maximum Voluntary Ventilation |
| NIRS | Near-infrared spectroscopy |
| O2HB | Oxyhemoglobin |
| PARA | Parasternal |
| PEMáx | Maximum expiratory pressure |
| PI | Placebo Intervention |
| PIMax | Maximum inspiratory pressure |
| POST-IN | Post-intervention |
| PRE-IN | Pre-intervention |
| QB | Quiet breathing |
| RA | Rectus abdominis |
| REC | Recovery |
| RMS | Root Mean Square |
| SaO2 | Oxygen saturation |
| SBP | Systolic Blood Pressure |
| SCM | Sternocleidomastoid |
| sEMG | Surface electromyography |
| THC | Tetrahydrocannabinol |
| tHb | Total Hemoglobin |
| TSI | Tissue Saturation Index |
| VAL | Valve |
References
- United Nations Office on Drugs and Crime. World Drug Report 2010; United Nations: Vienna, Austria, 2010; p. 316. [Google Scholar]
- Robson, P.J. Therapeutic potential of cannabinoid medicines. Drug Test. Anal. 2014, 6, 24–30. [Google Scholar] [CrossRef]
- McCrocq, C. History of cannabis and the endocannabinoid system. Diálogos Ciênc. Clín. Neurociência 2020, 22, 223–228. [Google Scholar] [CrossRef]
- Kindred, J.H.; Li, K.; Ketelhut, N.B.; Proessl, F.; Fling, B.W.; Honce, J.M.; Shaffer, W.R.; Rudroff, T. Cannabis use in people with Parkinson’s disease and Multiple Sclerosis: A web-based investigation. Complement. Ther. Med. 2017, 33, 99–104. [Google Scholar] [CrossRef] [PubMed]
- Breijyeh, Z.; Jubeh, B.; Bufo, S.A.; Karaman, R.; Scrano, L. Cannabis: A toxin-producing plant with potential therapeutic uses. Toxinas 2021, 13, 117. [Google Scholar] [CrossRef] [PubMed]
- André, C.M.; Hausman, J.F.; Guerriero, G. Cannabis sativa: A planta das mil e uma moléculas. Front. Plant Sci. 2016, 7, 4. [Google Scholar] [CrossRef]
- McCarberg, B.H.; Barkin, R.L. The future of cannabinoids as analgesic agents: A pharmacologic, pharmacokinetic, and pharmacodynamic overview. Am. J. Ther. 2007, 14, 475–483. [Google Scholar] [CrossRef]
- Laprairie, R.B.; Bagher, A.M.; Kelly, M.E.M.; Denovan-Wright, E.M. Cannabidiol is a negative allosteric modulator of the cannabinoid CB(1) receptor. Br. J. Pharmacol. 2015, 172, 4790–4805. [Google Scholar] [CrossRef]
- Haddad, F.; Dokmak, G.; Karaman, R. The efficacy of cannabis on multiple sclerosis-related symptoms. Life 2022, 12, 682. [Google Scholar] [CrossRef]
- Grotenhermen, F.; Berger, M.; Gebhardt, K. Cannabidiol; Nachtschatten: Solothurn, Switzerland, 2015. [Google Scholar]
- Wheal, A.J.; Cipriano, M.; Fowler, C.J.; Randall, M.D.; Elizabeth, O.S. Cannabidiol improves vasorelaxation in Zucker diabetic fatty rats through cyclooxygenase activation. J. Pharmacol. Exp. Ther. 2014, 351, 457–466. [Google Scholar] [CrossRef]
- Devinsky, O.; Marsh, E.; Friedman, D.; Thiele, E.; Laux, L.; Sullivan, J.; Miller, I.; Flamini, R.; Wilfong, A.; Filloux, F.; et al. Cannabidiol in patients with treatment-resistant epilepsy: An open-label interventional trial. Lancet Neurol. 2016, 15, 270–278. [Google Scholar] [CrossRef]
- Millar, S.A.; Stone, L.; Bellman, Z.D.; Yates, A.S.; England, T.J.; O’Sullivan, S.E. A systematic review of cannabidiol dosing in clinical populations. Br. J. Clin. Pharmacol. 2019, 85, 1888–1900. [Google Scholar] [CrossRef] [PubMed]
- Stanley, C.P.; Wheal, A.J.; Randall, M.D.; O’Sullivan, S.E. Cannabinoids alter endothelial function in the Zucker rat model of type 2 diabetes. Eur. J. Pharmacol. 2013, 720, 376–382. [Google Scholar] [CrossRef] [PubMed]
- Rajesh, M.; Mukhopadhyay, P.; Bátkai, S.; Patel, V.; Saito, K.; Matsumoto, S.; Kashiwaya, Y.; Horváth, B.; Mukhopadhyay, B.; Becker, L.; et al. Cannabidiol attenuates cardiac dysfunction, oxidative stress, fibrosis, and inflammatory and cell death signaling pathways in diabetic cardiomyopathy. J. Am. Coll. Cardiol. 2010, 56, 2115–2125. [Google Scholar] [CrossRef] [PubMed]
- Grassin-Delyle, S.; Naline, E.; Buenestado, A.; Faisy, C.; Alvarez, J.-C.; Salvator, H.; Abrial, C.; Advenier, C.; Zemoura, L.; Devillier, P. Cannabinoids inhibit cholinergic contraction in human airways through prejunctional CB1 receptors. Br. J. Pharmacol. 2014, 171, 2570–2584. [Google Scholar] [CrossRef]
- Toczek, M.; Malinowska, B. Enhanced endocannabinoid tone as a potential target of pharmacotherapy. Life Sci. 2018, 204, 20–45. [Google Scholar] [CrossRef]
- Abdallah, S.J.; Smith, B.M.; Ware, M.A.; Moore, M.; Li, P.Z.; Bourbeau, J. Effect of vaporized cannabis on exertional breathlessness and exercise endurance in advanced chronic obstructive pulmonary disease: A randomized controlled trial. Ann. Am. Thorac. Soc. 2018, 15, 1146–1158. [Google Scholar] [CrossRef]
- Peters, E.N.; Mosesova, I.; MacNair, L.; Vandrey, R.; Land, M.H.; Ware, M.A.; Turcotte, C.; Bonn-Miller, M.O. Safety, pharmacokinetics and pharmacodynamics of Spectrum Yellow Oil in healthy participants. J. Anal. Toxicol. 2022, 46, 393–407. [Google Scholar] [CrossRef]
- Schultz, H.B.; Hosseini, A.; McLachlan, A.J.; Reuter, S.E. Population pharmacokinetics of oral-based administration of cannabidiol in healthy adults: Implications for drug development. Cannabis Cannabinoid Res. 2023, 8, 877–886. [Google Scholar] [CrossRef]
- Hopewell, S.; Chan, A.W.; Collins, G.S.; Hróbjartsson, A.; Moher, D.; Schulz, K.F.; Tunn, R.; Aggarwal, R.; Berkwits, M.; Berlin, J.A.; et al. CONSORT 2025 Statement: Updated guideline for reporting randomised trials. BMJ 2025, 388, e081123. [Google Scholar] [CrossRef]
- Chan, A.W.; Tetzlaff, J.M.; Altman, D.G.; Laupacis, A.; Gøtzsche, P.C.; Krleža-Jerić, K.; Hróbjartsson, A.; Mann, H.; Dickersin, K.; Berlin, J.A.; et al. SPIRIT 2013 statement: Defining standard protocol items for clinical trials. Ann. Intern. Med. 2013, 158, 200–207. [Google Scholar] [CrossRef]
- Stanojevic, S.; Kaminsky, D.A.; Miller, M.R. ERS/ATS technical standard on interpretive strategies for routine lung function tests. Eur. Respir. J. 2021, 60, 2101499. [Google Scholar] [CrossRef]
- Daiber, A.; Steven, S.; Weber, A.; Shuvaev, V.V.; Muzykantov, V.R.; Laher, I.; Li, H.; Lamas, S.; Münzel, T. Targeting vascular (endothelial) dysfunction. Br. J. Pharmacol. 2017, 174, 1591–1619. [Google Scholar] [CrossRef]
- Favero, G.; Paganelli, C.; Buffoli, B.; Rodella, L.F.; Rezzani, R. Endothelium and its alterations in cardiovascular diseases: Lifestyle intervention. BioMed Res. Int. 2014, 2014, 801896. [Google Scholar] [CrossRef] [PubMed]
- Kim, S.H.; Shin, M.J.; Lee, J.M.; Huh, S.; Shin, Y.B. Effects of a new respiratory muscle training device in community-dwelling elderly men: An open-label, randomized, non-inferiority trial. BMC Geriatr. 2022, 22, 155. [Google Scholar] [CrossRef] [PubMed]
- Hermens, H.J.; Freriks, B.; Merletti, R.; Stegeman, D.; Blok, J.; Rau, G.; Disselhorst-Klug, C.; Hägg, G. European Recommendations for Surface Electromyography: Results of the SENIAM Project; Roessingh Research and Development: Enschede, The Netherlands, 1999. [Google Scholar]
- Falla, D.; Dall’Alba, P.T.; Rainoldi, A.; Merletti, R. Location of innervation zones of sternocleidomastoid and scalene muscles—A basis for clinical and research electromyography applications. Clin. Neurophysiol. 2002, 113, 57–63. [Google Scholar] [CrossRef] [PubMed]
- Gross, D.; Ladd, H.W.; Riley, E.J.; Macklem, P.T.; Grassino, A. The effect of training on strength and endurance of the diaphragm in quadriplegia. Am. J. Med. 1980, 68, 27–35. [Google Scholar] [CrossRef]
- Maarsingh, E.J.; van Eykern, L.A.; Sprikkelman, A.B.; Hoekstra, M.O.; van Aalderen, W.M. Respiratory muscle activity measured with a noninvasive EMG technique: Technical aspects and reproducibility. J. Appl. Physiol. 2000, 88, 1955–1961. [Google Scholar] [CrossRef]
- Hamilton, M. Hamilton Anxiety Scale; Psychiatric University Hospital Zurich: Zürich, Switzerland, 2007. [Google Scholar]
- Graham, B.L.; Steenbruggen, I.; Miller, M.R.; Barjaktarevic, I.Z.; Cooper, B.G.; Hall, G.L.; Hallstrand, T.S.; Kaminsky, D.A.; McCarthy, K.; McCormack, M.C.; et al. Standardization of spirometry 2019 update. An official American Thoracic Society and European Respiratory Society technical statement. Am. J. Respir. Crit. Care Med. 2019, 200, e70–e88. [Google Scholar] [CrossRef]
- Pereira, C.A.; Sato, T.; Rodrigues, S.C. New reference values for forced spirometry in white adults in Brazil. J. Bras. Pneumol. 2007, 33, 397–406. [Google Scholar] [CrossRef]
- Laveneziana, P.; Albuquerque, A.; Aliverti, A.; Babb, T.; Barreiro, E.; Dres, M.; Dubé, B.P.; Fauroux, B.; Gea, J.; Guenette, J.A.; et al. ERS statement on respiratory muscle testing at rest and during exercise. Eur. Respir. J. 2019, 53, 1801214. [Google Scholar] [CrossRef]
- Cristino, L.; Bisogno, T.; Di Marzo, V. Cannabinoids and the expanded endocannabinoid system in neurological disorders. Nat. Rev. Neurol. 2020, 16, 9–29. [Google Scholar] [CrossRef]
- Legare, C.A.; Raup-Konsavage, W.M.; Vrana, K.E. Therapeutic potential of cannabis, cannabidiol, and cannabinoid-based pharmaceuticals. Pharmacology 2022, 107, 131–149. [Google Scholar] [CrossRef] [PubMed]
- Lou, K.; Murphy, S.; Talbot, C. Cannabinoids for the treatment of refractory neuropathic pruritus in amyotrophic lateral sclerosis: A case report. Palliat. Med. 2022, 36, 208–211. [Google Scholar] [CrossRef] [PubMed]
- Carroll, C.B.; Bain, P.G.; Teare, L.; Liu, X.; Joint, C.; Wroath, C. Cannabis for dyskinesia in Parkinson disease: A randomized double-blind crossover study. Neurology 2004, 63, 1245–1250. [Google Scholar] [CrossRef] [PubMed]
- Stanley, C.P.; Hind, W.H.; O’Sullivan, S.E. Is the cardiovascular system a therapeutic target for cannabidiol? Br. J. Clin. Pharmacol. 2012, 75, 313–322. [Google Scholar] [CrossRef]
- Jadoon, K.A.; Tan, G.D.; O’Sullivan, S.E. A single dose of cannabidiol reduces blood pressure in healthy volunteers in a randomized crossover study. JCI Insight 2017, 2, e93760. [Google Scholar] [CrossRef]
- Pickering, E.E.; Semple, S.J.; Nazir, M.S.; Murphy, K.; Snow, T.M.; Cummin, A.R.; Moosavi, S.H.; Guz, A.; Holdcroft, A. Cannabinoid effects on ventilation and breathlessness: A pilot study of efficacy and safety. Chron. Respir. Dis. 2011, 8, 109–118. [Google Scholar] [CrossRef]
- Nitecka-Buchta, A.; Nowak-Wachol, A.; Wachol, K.; Walczyńska-Dragon, K.; Olczyk, P.; Batoryna, O.; Kempa, W.; Baron, S. Myorelaxant effect of transdermal cannabidiol application in patients with temporomandibular disorders: A randomized, double-blind trial. J. Clin. Med. 2019, 8, 1886. [Google Scholar] [CrossRef]
- Schulz, K.F.; Altman, D.G.; Moher, D.; The CONSORT Group. CONSORT 2010 Statement: Updated guidelines for reporting parallel group randomised trials. BMC Med. 2010, 8, 18. [Google Scholar] [CrossRef]


| Substance | Intervention Arms | ||||
|---|---|---|---|---|---|
| CBD + THC 12.50 mg | CBD + THC 18.75 mg | THC 12.50 mg | THC 18.75 mg | IP | |
| Oil 1 THC Full-Spectrum (2.50 mg/mL THC) | 4.81 mL | 7.22 mL | 5.00 mL | 7.50 mL | - |
| Oil 2 Cannabis Full-Spectrum (50 mg/mL CBD + 1.83 mg/mL THC) | 0.25 mL | 0.37 mL | - | - | - |
| Oil 3 MCT (70% coconut 30% corn) | - | - | - | - | 5 mL |
| Total (mL) | 4.79 mL | 7.19 mL | 5.00 mL | 7.50 mL | 5 mL |
Disclaimer/Publisher’s Note: The statements, opinions and data contained in all publications are solely those of the individual author(s) and contributor(s) and not of MDPI and/or the editor(s). MDPI and/or the editor(s) disclaim responsibility for any injury to people or property resulting from any ideas, methods, instructions or products referred to in the content. |
© 2025 by the authors. Licensee MDPI, Basel, Switzerland. This article is an open access article distributed under the terms and conditions of the Creative Commons Attribution (CC BY) license (https://creativecommons.org/licenses/by/4.0/).
Share and Cite
Fagundes, M.L.L.C.; Laurentino, E.K.F.; Soares, B.L.; Otto-Yañez, M.; Nunes, E.A.; Pedrosa, M.d.F.F.; Fonseca, J.D.M.d.; Resqueti, V.R.; Fregonezi, G.A.d.F. Acute Effects of Cannabis and THC Oils on Cardiovascular Hemodynamics and Muscle Electrical Activity in Healthy Individuals: A Controlled Clinical Crossover Trial Protocol. J. Clin. Med. 2025, 14, 7531. https://doi.org/10.3390/jcm14217531
Fagundes MLLC, Laurentino EKF, Soares BL, Otto-Yañez M, Nunes EA, Pedrosa MdFF, Fonseca JDMd, Resqueti VR, Fregonezi GAdF. Acute Effects of Cannabis and THC Oils on Cardiovascular Hemodynamics and Muscle Electrical Activity in Healthy Individuals: A Controlled Clinical Crossover Trial Protocol. Journal of Clinical Medicine. 2025; 14(21):7531. https://doi.org/10.3390/jcm14217531
Chicago/Turabian StyleFagundes, Marina Lyra Lima Cabral, Edna Karla Ferreira Laurentino, Bruno Lobão Soares, Matías Otto-Yañez, Emerson Arcoverde Nunes, Matheus de Freitas Fernandes Pedrosa, Jessica Danielle Medeiros da Fonseca, Vanessa Regiane Resqueti, and Guilherme Augusto de Freitas Fregonezi. 2025. "Acute Effects of Cannabis and THC Oils on Cardiovascular Hemodynamics and Muscle Electrical Activity in Healthy Individuals: A Controlled Clinical Crossover Trial Protocol" Journal of Clinical Medicine 14, no. 21: 7531. https://doi.org/10.3390/jcm14217531
APA StyleFagundes, M. L. L. C., Laurentino, E. K. F., Soares, B. L., Otto-Yañez, M., Nunes, E. A., Pedrosa, M. d. F. F., Fonseca, J. D. M. d., Resqueti, V. R., & Fregonezi, G. A. d. F. (2025). Acute Effects of Cannabis and THC Oils on Cardiovascular Hemodynamics and Muscle Electrical Activity in Healthy Individuals: A Controlled Clinical Crossover Trial Protocol. Journal of Clinical Medicine, 14(21), 7531. https://doi.org/10.3390/jcm14217531

