The Epidemiology of the Long-Term Care Needs and Unmet Needs of Older Veterans in the United States
Abstract
1. Introduction
2. Materials and Methods
2.1. Study Design and Sample
2.2. Measures
2.2.1. Item Specific to ADL and IADL Problems
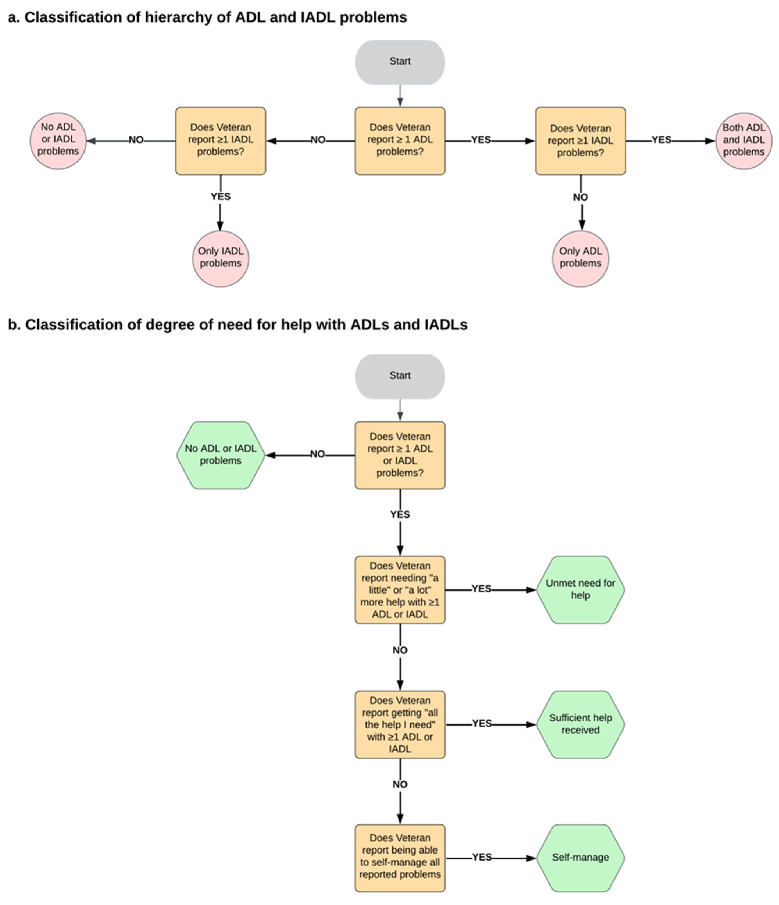
2.2.2. Hierarchy of ADL and IADL Problems
2.2.3. Degree of Need for Help with ADLs and IADLs
2.2.4. Sociodemographic and Clinical Variables
2.3. Statistical Analysis
3. Results
3.1. Hierarchy of ADL and IADL Problems
3.2. Degree of Need for Help
3.3. Prevalence of Combinations of LTC Problems
4. Discussion
4.1. Strengths
4.2. Limitations
5. Conclusions
Author Contributions
Funding
Institutional Review Board Statement
Informed Consent Statement
Data Availability Statement
Conflicts of Interest
Abbreviations
| VHA | Veterans Health Administration |
| VA | United States Department of Veterans Affairs |
| LTSS | Long-term services and supports |
| LTC | Long-term care |
| ADLs | Activities of daily living |
| IADLs | Instrumental activities of daily living |
| PLI | Predicted long-term institutionalization score |
| CMS | Centers for Medicaid and Medicare Services |
| HCCs | Hierarchical condition categories |
| PHQ-2 | Patient health questionnaire 2-item |
| GAD-2 | Generalized anxiety disorder questionnaire 2-item |
| EHR | Electronic heath record |
Appendix A
Appendix A.1. Conceptual Model: Integrative Andersen’s Behavioral Model of Health Services Use and the Social–Ecological Model

Appendix A.2. HERO CARE Survey Questions for ADL and IADL Items

References
- USAFACTS. Spending is Increasing Due to an Aging Population and More Veterans Seeking Care for Severe Disabilities. 2021. Available online: https://usafacts.org/articles/how-much-money-veterans-spending-us/ (accessed on 4 July 2023).
- United States Department of Veteran Affairs: National Center for Veterans Analysis and Statistics. Profile of Veterans: 2017; United States Department of Veteran Affairs: Washington, DC, USA, 2019.
- 116th Congress. VA Telehealh Expansion Act (2019–2020). 2020. Available online: https://www.congress.gov/bill/116th-congress/house-bill/7879/text (accessed on 4 July 2023).
- Government Accountability Office. Veterans’ Use of Long-Term Care is Increasing, and VA Faces Challenges in Meeting the Demand; Government Accountability Office: Washington, DC, USA, 2020.
- Pashmdarfard, M.; Azad, A. Assessment tools to evaluate activities of daily living (ADL) and instrumental activities of daily living (IADL) in older adults: A systematic review. Med. J. Islam. Repub. Iran 2020, 34, 33. [Google Scholar] [CrossRef] [PubMed]
- Freedman, V.A.; Wolf, D.A.; Mor, V. Mobility and Self-Care Accommodation Duration Measures in the National Health and Aging Trends Study; Johns Hopkins University School of Public Health: Baltimore, Maryland, 2015. [Google Scholar]
- Clarke, M.A.; Moore, J.L.; Steege, L.M.; Koopman, R.J.; Belden, J.L.; Canfield, S.M.; Meadows, S.E.; Elliott, S.G.; Kim, M.S. Health information needs, sources, and barriers of primary care patients to achieve patient-centered care: A literature review. Health Inform. J. 2015, 22, 992–1016. [Google Scholar] [CrossRef]
- Casado, B.L.; Lee, S.E. Access barriers to and unmet needs for home- and community-based services among older Korean Americans. Home Health Care Serv. Q. 2012, 31, 219–242. [Google Scholar] [CrossRef]
- The World Health Organization. Technical Notes: Unmet Needs Direct Survey Question Analysis (Updated 30 November 2021); The World Health Organization: Geneva, Switzerland, 2021. [Google Scholar]
- The World Health Organization. Tracking Universal Health Coverage: 2021 Global Monitoring Report; The World Health Organization: Geneva, Switzerland, 2021. [Google Scholar]
- Smith, S.; Connolly, S. Re-thinking unmet need for health care: Introducing a dynamic perspective. Health Econ. Policy Law 2020, 15, 440–457. [Google Scholar] [CrossRef]
- Allen, S.M.; Mor, V. The prevalence and consequences of unmet need: Contrasts between older and younger adults with disability. Med. Care 1997, 35, 1132–1148. [Google Scholar] [CrossRef]
- Cole, M.B.; Nguyen, K.H. Unmet social needs among low-income adults in the United States: Associations with health care access and quality. Health Serv. Res. 2020, 55, 873–882. [Google Scholar] [CrossRef]
- Arbaje, A.I.; Wolff, J.L.; Yu, Q.; Powe, N.R.; Anderson, G.F.; Boult, C. Postdischarge environmental and socioeconomic factors and the likelihood of early hospital readmission among community-dwelling medicare beneficiaries. Gerontologist 2008, 48, 495–504. [Google Scholar] [CrossRef]
- DePalma, G.; Xu, H.; Covinsky, K.E.; Craig, B.A.; Stallard, E.; Thomas, J., III; Sands, L.P. Hospital readmission among older adults who return home with unmet need for ADL disability. Gerontologist 2012, 53, 454–461. [Google Scholar] [CrossRef]
- Hass, Z.; DePalma, G.; Craig, B.A.; Xu, H.; Sands, L.P. Unmet need for help with activities of daily living disabilities and emergency department admissions among older medicare recipients. Gerontologist 2015, 57, 206–210. [Google Scholar] [CrossRef] [PubMed]
- Quail, J.M.; Wolfson, C.; Lippman, A. Unmet need and psychological distress predict emergency department visits in community-dwelling elderly women: A prospective cohort study. BMC Geriatr. 2011, 11, 86. [Google Scholar] [CrossRef]
- Gaugler, J.E.; Kane, R.L.; Kane, R.A.; Newcomer, R. Unmet care needs and key outcomes in dementia. J. Am. Geriatr. Soc. 2005, 53, 2098–2105. [Google Scholar] [CrossRef] [PubMed]
- He, S.; Craig, B.A.; Xu, H.; Covinsky, K.E.; Stallard, E.; Thomas, J., III; Hass, Z.; Sands, L.P. Unmet Need for ADL assistance is associated with mortality among older adults with mild disability. J. Gerontol. Ser. A 2015, 70, 1128–1132. [Google Scholar] [CrossRef] [PubMed]
- Berridge, C.; Mor, V. Disparities in the prevalence of unmet needs and their consequences among black and white older adults. J. Aging Health 2017, 30, 1427–1449. [Google Scholar] [CrossRef]
- Williams, J.; Lyons, B.; Rowland, D. Unmet long-term care needs of elderly people in the community: A review of the literature. Home Health Care Serv. Q. 1997, 16, 93–119. [Google Scholar] [CrossRef]
- Beach, S.R.; Schulz, R.; Friedman, E.M.; Rodakowski, J.; Martsolf, R.G.; James, A.E., III. Adverse consequences of unmet needs for care in high-need/high-cost older adults. J. Gerontol. Ser. B 2020, 75, 459–470. [Google Scholar] [CrossRef]
- Beach, S.R.; Schulz, R. Family caregiver factors associated with unmet needs for care of older adults. J. Am. Geriatr. Soc. 2017, 65, 560–566. [Google Scholar] [CrossRef]
- Reynolds, T.; Thornicroft, G.; Abas, M.; Woods, B.; Hoe, J.; Leese, M.; Orrell, M. Camberwell assessment of need for the elderly (CANE): Development, validity and reliability. Br. J. Psychiatry 2000, 176, 444–452. [Google Scholar] [CrossRef]
- Freedman, V.A.; Spillman, B.C. The residential continuum from home to nursing home: Size, characteristics and unmet needs of older adults. J. Gerontol. Ser. B Psychol. Sci. Soc. Sci. 2014, 69 (Suppl. S1), S42–S50. [Google Scholar] [CrossRef]
- Desai, M.M.; Lentzner, H.R.; Weeks, J.D. Unmet need for personal assistance with activities of daily living among older adults. Gerontologist 2001, 41, 82–88. [Google Scholar] [CrossRef]
- Manton, K.G. National Long-Term Care Survey: 1982, 1984, 1989, 1994, 1999, and 2004. Inter-University Consortium for Political and Social Research [distributor]. 2010. Available online: https://www.icpsr.umich.edu/web/NACDA/studies/9681 (accessed on 4 July 2023).
- Golub, A.; Vasan, P.; Bennet, A.S.; Liberty, H.J. Unmet need for treatment of substance use disorders and serious psychological distress among veterans: A Nationwide Analysis Using the NSDUH. Mil. Med. 2013, 178, 107–114. [Google Scholar] [CrossRef]
- Hwang, S.S.; Chang, V.T.; Cogswell, J.; Alejandro, Y.; Osenenko, P.; Morales, E.; Srinivas, S.; Kasimis, B. Study of unmet needs in symptomatic veterans with advanced cancer: Incidence, independent predictors and unmet needs outcome model. J. Pain Symptom. Manag. 2004, 28, 421–432. [Google Scholar] [CrossRef] [PubMed]
- Centers for Disease Control and Prevention. National Health Interview Survey on Disability. 2015. Available online: https://www.cdc.gov/nchs/nhis/nhis_disability.htm#anchor_1557505430649 (accessed on 4 July 2023).
- Boersma, P.; Cohen, R.A.; Zelaya, C.E.; Moy, E. Multiple Chronic Conditions Among Veterans and Nonveterans: United States, 2015–2018, in National Health Statistics Reports; National Center for Health Statistics: Hyattsville, MD, USA, 2021.
- Schubert, C.C.; Myers, L.J.; Allen, K.; Counsell, S.R. Implementing geriatric resources for assessment and care of elders team care in a veterans affairs medical center: Lessons learned and effects observed. J. Am. Geriatr. Soc. 2016, 64, 1503–1509. [Google Scholar] [CrossRef] [PubMed]
- Andersen, R.M. Revisiting the behavioral model and access to medical care: Does it matter? J. Health Soc. Behav. 1995, 36, 1–10. [Google Scholar] [CrossRef]
- McLeroy, K.R.; Bibeau, D.; Steckler, A.; Glanz, K. An ecological perspective on health promotion programs. Health Educ. Q. 1988, 15, 351–377. [Google Scholar] [CrossRef]
- Dang, S.; Garcia-Davis, S.; Noël, P.H.; Hansen, J.; Brintz, B.J.; Munoz, R.; Valencia Rodrigo, W.M.; Rupper, R.; Bouldin, E.D.; Trivedi, R.; et al. Measuring the unmet needs of American military veterans and their caregivers: Survey protocol of the HERO CARE survey. J. Am. Geriatr. Soc. 2023, 71, 3814–3825. [Google Scholar] [CrossRef]
- Intrator, O.; Kinosian, B.; Scott, W. Predicted Long-Term Institutionalization Risk Score, Description Available in This Seminar. GECDAC Curated & Value-Added Data Infrastructure. Available online: https://www.hsrd.research.va.gov/for_researchers/cyber_seminars/archives/video_archive.cfm?SessionID=4133 (accessed on 13 January 2023).
- Spector, W.D.; Katz, S.; Murphy, J.B.; Fulton, J.P. The hierarchical relationship between activities of daily living and instrumental activities of daily living. J. Chronic. Dis. 1987, 40, 481–489. [Google Scholar] [CrossRef]
- Burwell, B.O.; Jackson, B. The Disabled Elderly and Their use of Long-Term Care; U.S. Department of Health and Human Services: Washington, DC, USA, 1994.
- Gonsoulin, M. Using SQL to “Sort Out” Race in CDW: A Method for Cleaning Multiple Values of Race, in The Researcher’s Notebook; VA Information Resource Center: Hines, IL, USA, 2016.
- United States Department of Veterans Affairs: Office of Rural Health. Rural Veterans. 2023. Available online: https://www.ruralhealth.va.gov/aboutus/ruralvets.asp (accessed on 23 July 2023).
- Kind, A.J.H.; Buckingham, W.R. Making neighborhood-disadvantage metrics accessible—The neighborhood atlas. N. Engl. J. Med. 2018, 378, 2456–2458. [Google Scholar] [CrossRef]
- Pope, G.C.; Kautter, J.; Ingber, M.J.; Freeman, S.; Sekar, R.; Newhart, C. Evaluation of the CMS-HCC Risk Adjustment Model; Centers for Medicare & Medicaid Services: Woodlawn, Maryland, 2011.
- United States Department of Veterans Affairs. VA Financial Benefits. Geriatrics and Extended Care 9 June 2023. Available online: https://www.va.gov/GERIATRICS/pages/VA_Financial_Benefits.asp (accessed on 23 July 2023).
- Dally, S.; Westgate, S.; Phibbs, C.; Kinosian, B.; Intrator, O. Guidebook for Use of the GECDAC Core Files; Geriatrics and Extended Care Data & Analysis Center (GECDAC): Canandaigua, NY, USA, 2018.
- Maynard, C.; Nelson, K.; Fihn, S.D. Disability rating and 1-Year mortality among veterans with service-connected health conditions. Public Health Rep. 2018, 133, 692–699. [Google Scholar] [CrossRef]
- Home Centered Care Institute. HCC Quick Reference Guide. Available online: https://www.hlncn.com/-/media/files/hln/hcc-quick-reference-guide_210608.ashx (accessed on 23 July 2024).
- National Association of Community Health Centers; Association of Asian Pacific Community Health Organizations; Oregon Primary Care Association. PRAPARE: Protocol for Responding to and Assessing Patient Assets, Risks, and Experiences. 2016. Available online: https://prapare.org/wp-content/uploads/2021/10/PRAPARE-English.pdf (accessed on 23 July 2023).
- Harrison, C.; Goldstein, J.N.; Gbadebo, A.; Papas, M. Validation of a 2-Item food insecurity screen among adult general medicine outpatients. Popul. Health Manag. 2021, 24, 509–514. [Google Scholar] [CrossRef]
- Agency for Healthcare Research and Quality. Medical Expenditure Panel Survey Survey. 2004. Available online: https://meps.ahrq.gov/mepsweb/survey_comp/survey.jsp (accessed on 23 July 2023).
- Chew, L.D.; Griffin, J.M.; Partin, M.R.; Noorbaloochi, S.; Grill, J.P.; Snyder, A.; Bradley, K.A.; Nugent, S.M.; Baines, A.D.; VanRyn, M. Validation of screening questions for limited health literacy in a large VA outpatient population. J. Gen. Intern. Med. 2008, 23, 561–566. [Google Scholar] [CrossRef]
- Ornstein, K.A.; Leff, B.; Covinsky, K.E.; Ritchie, C.S.; Federman, A.D.; Roberts, L.; Kelley, A.S.; Siu, A.L.; Szanton, S.L. Epidemiology of the homebound population in the United States. JAMA Intern. Med. 2015, 175, 1180–1186. [Google Scholar] [CrossRef] [PubMed]
- Arroll, B.; Goodyear-Smith, F.; Crengle, S.; Gunn, J.; Kerse, N.; Fishman, T.; Falloon, K.; Hatcher, S. Validation of PHQ-2 and PHQ-9 to screen for major depression in the primary care population. Ann. Fam. Med. 2010, 8, 348–353. [Google Scholar] [CrossRef] [PubMed]
- Plummer, F.; Manea, L.; Trepel, D.; McMillan, D. Screening for anxiety disorders with the GAD-7 and GAD-2: A systematic review and diagnostic metaanalysis. Gen. Hosp. Psychiatry 2016, 39, 24–31. [Google Scholar] [CrossRef] [PubMed]
- Quiñones, A.R.; Markwardt, S.; Botoseneanu, A. Multimorbidity combinations and disability in older adults. J. Gerontol. A Biol. Sci. Med. Sci. 2016, 71, 823–830. [Google Scholar] [CrossRef]
- Na, L.; Kwong, P.L.; Xie, D.; Pezzin, L.E.; Kurichi, J.E.; Streim, J.E. Functional impairments associated With patient activation among community-dwelling older adults. Am. J. Phys. Med. Rehabil. 2018, 97, 839–847. [Google Scholar] [CrossRef]
- Brown, R.T.; Diaz-Ramirez, L.G.; Boscardin, W.J.; Cappola, A.R.; Lee, S.J.; Steinman, M.A. Changes in the hierarchy of functional impairment from middle age to older age. J. Gerontol. A Biol. Sci. Med. Sci. 2022, 77, 1577–1584. [Google Scholar] [CrossRef]
- Freedman, V.A.; Spillman, B.C. Disability and care needs among older Americans. Milbank Q. 2014, 92, 509–541. [Google Scholar] [CrossRef]
- Military Officers Association of America. Can the VA Meet Escalating Demand for Long-Term Care. 2023. Available online: https://www.moaa.org/content/publications-and-media/news-articles/2021-news-articles/advocacy/can-the-va-meet-escalating-demand-for-long-term-care/ (accessed on 22 July 2023).
- Aragón, M.J.A.; Chalkley, M.; Goddard, M. Defining and Measuring Unmet Need to Guide Healthcare Funding: Identifying and Filling the Gaps. 2017. Available online: https://www.york.ac.uk/media/che/documents/papers/researchpapers/CHERP141_need_healthcare_funding.pdf (accessed on 23 July 2023).
- United States Department of Veterans Affairs: Health Services Research and Development. HSR&D Research Priorities. 2023. Available online: https://www.hsrd.research.va.gov/funding/HSR-Research-Priorities.pdf (accessed on 23 July 2023).
- United States Department of Veterans Affairs. Department of Veterans Affairs Equity Action Plan. Available online: https://www.va.gov/healthequity/Health_Equity_Action_Plan.asp (accessed on 22 July 2023).
- Centers for Medicare and Medicaid Services. CMS Framework for Health Equity 2022–2032. Available online: https://www.cms.gov/priorities/health-equity/minority-health/equity-programs/framework (accessed on 22 July 2023).
- Corso, B.; Anindya, K.; Ng, N.; Minicuci, N.; Rosenberg, M.; Kowal, P.; Byles, J. Measuring Unmet Need for Older Adults for Monitoring Universal Health Coverage: Theoretical and Analytical Model Building; WHO Centre for Health Development: Kobe, Japan, 2022. [Google Scholar]
- Carr, W.; Wolfe, S. Unmet needs as sociomedical indicators. Int. J. Health Serv. 1976, 6, 417–430. [Google Scholar] [CrossRef]



| Post hoc Pairwise Comparisons | ||||||||||||
|---|---|---|---|---|---|---|---|---|---|---|---|---|
| Overall | 0 | 1 | 2 | 3 | p | 0,1 | 0,2 | 0,3 | 1,2 | 1,3 | 2,3 | |
| No ADL/ IADL Problems | IADL Problems Only | ADL Problems Only | Both ADL and IADL Problems | No ADL/ IADL vs. IADL Only | No ADL/ IADL vs. ADL Only | No ADL/ IADL vs. Both | IADL Only vs. ADL Only | IADL Only vs. Both | ADL Only vs. Both | |||
| N, Weighted % | N = 7424, Weighted N = 362,639 | N = 2379, 47.5% | N = 1060, 13.2% | N = 325, 5.6% | N = 3660, 33.7% | |||||||
| Sociodemographic Characteristics | ||||||||||||
| Age Mean (SE) | 76.5 (0.22) | 75.7 (0.32) | 77.4 (0.55) | 75.4 (0.75) | 77.6 (0.38) | <0.001 | 0.01 | 0.76 | <0.001 | 0.04 | 0.71 | 0.01 |
| Sex | 0.41 | --- | --- | --- | --- | --- | --- | |||||
| Male | 7240 (95.8%) | 2338 (96.9%) | 1029 (93.7%) | 314 (93.6%) | 3559 (95.4%) | |||||||
| Female | 181 (4.2%) | 41 (3.1%) | 31 (6.3%) | 11 (6.4%) | 98 (4.6%) | |||||||
| Race and Ethnicity | <0.001 | 0.11 | 0.48 | <0.001 | 0.16 | 0.67 | 0.04 | |||||
| Non-Hispanic White | 5704 (69.5%) | 1918 (75.0%) | 842 (64.8%) | 266 (78.6%) | 2678 (61.9%) | |||||||
| Non-Hispanic Black | 520 (10.5%) | 150 (10.2%) | 59 (13.1%) | 20 (5.1%) | 291 (10.9%) | |||||||
| Hispanic | 628 (14.4%) | 138 (9.2%) | 82 (16.6%) | 20 (11.0%) | 388 (21.4%) | |||||||
| Other | 387 (5.6%) | 117 (5.5%) | 54 (5.5%) | 11 (4.4%) | 205 (5.8%) | |||||||
| Marital Status | 0.05 | --- | --- | --- | --- | --- | --- | |||||
| Married | 4167 (64.4%) | 1245 (62.2%) | 621 (68.8%) | 185 (76.0%) | 2116 (64.0%) | |||||||
| Single Never Married | 203 (4.0%) | 68 (3.6%) | 30 (6.3%) | 9 (3.8%) | 96 (3.7%) | |||||||
| Separated, Divorced, or Widowed | 3048 (31.6%) | 1064 (34.2%) | 407 (24.9%) | 131 (20.2%) | 1446 (32.8%) | |||||||
| Education Level | 0.01 | 0.12 | 0.05 | 0.004 | 0.3 | 0.84 | 0.12 | |||||
| Less than or equal to HS | 2361 (30.7%) | 658 (25.8%) | 360 (34.5%) | 99 (37.9%) | 1244 (35.2%) | |||||||
| Some college/Associates | 2431 (37.7%) | 837 (39.8%) | 328 (35.8%) | 99 (25.1%) | 1167 (37.5%) | |||||||
| Bachelor’s/Graduate School | 2013 (31.6%) | 696 (34.4%) | 281 (29.8%) | 97 (37.1%) | 939 (27.3%) | |||||||
| Rurality | 0.69 | --- | --- | --- | --- | --- | --- | |||||
| Urban | 5957 (80.3%) | 1901 (81.4%) | 862 (80.8%) | 248 (76.4%) | 2946 (79.3%) | |||||||
| Rural | 1465 (19.7%) | 477 (18.6%) | 197 (19.2%) | 77 (23.6%) | 714 (20.7%) | |||||||
| Area Deprivation Index | 0.01 | 0.73 | 0.42 | <0.001 | 0.67 | 0.1 | 0.68 | |||||
| Quantile 1 | 1084 (9.7%) | 370 (10.4%) | 156 (8.0%) | 51 (11.9%) | 507 (9.0%) | |||||||
| Quantile 2 | 1786 (22.6%) | 595 (25.4%) | 282 (24.6%) | 77 (23.6%) | 832 (17.7%) | |||||||
| Quantile 3 | 1774 (24.0%) | 589 (26.2%) | 252 (24.3%) | 70 (17.6%) | 863 (21.9%) | |||||||
| Quantile 4 | 1415 (20.7%) | 422 (19.9%) | 194 (21.6%) | 55 (20.3%) | 744 (21.5%) | |||||||
| Quantile 5 | 1309 (23.0%) | 381 (18.2%) | 170 (21.6%) | 68 (26.7%) | 690 (29.9%) | |||||||
| Has Medication Insecurity | 0.04 | 0.04 | 0.6 | 0.003 | 0.63 | 0.68 | 0.49 | |||||
| No | 6988 (94.1%) | 2287 (96.7%) | 988 (93.3%) | 311 (94.8%) | 3402 (91.0%) | |||||||
| Yes | 323 (5.9%) | 57 (3.3%) | 57 (7.7%) | 8 (5.2%) | 201 (9.0%) | |||||||
| Has Food Insecurity | <0.001 | <0.001 | 0.4921 | <0.001 | <0.001 | 0.004 | <0.001 | |||||
| No | 6261 (83.6%) | 2158 (92.6%) | 905 (81.2%) | 288 (94.0%) | 2910 (70.2%) | |||||||
| Yes | 1065 (16.4%) | 186 (7.4%) | 144 (18.8%) | 31 (6.0%) | 704 (29.8%) | |||||||
| Has Low Health Literacy | <0.001 | <0.001 | 0.32 | <0.001 | 0.002 | 0.02 | <0.001 | |||||
| No | 3930 (67.1%) | 1862 (84.2%) | 539 (56.3%) | 249 (79.2%) | 1280 (45.3%) | |||||||
| Yes | 3285 (32.9%) | 443 (15.8%) | 495 (43.7%) | 68 (20.8%) | 2279 (54.7%) | |||||||
| Has Missed Appointments | <0.001 | <0.001 | 0.69 | <0.001 | <0.001 | 0.1 | <0.001 | |||||
| No | 6498 (91.6%) | 2292 (97.9%) | 944 (88.4%) | 310 (97.5%) | 2952 (82.8%) | |||||||
| Yes | 891 (8.4%) | 82 (2.1%) | 111 (11.6%) | 15 (2.5%) | 683 (17.2%) | |||||||
| Clinical Characteristics | ||||||||||||
| Has Substance Use Disorder | 0.001 | 0.04 | 0.002 | <0.001 | 0.07 | 0.47 | 0.15 | |||||
| No | 7109 (96.6%) | 2298 (97.9%) | 1010 (96.4%) | 307 (91.4%) | 3494 (95.7%) | |||||||
| Yes | 315 (3.4%) | 81 (2.1%) | 50 (3.6%) | 18 (8.6%) | 166 (4.3%) | |||||||
| Has Dementia | <0.001 | <0.001 | 0.077 | <0.001 | <0.001 | <0.001 | <0.001 | |||||
| No | 6172 (96.0%) | 2247 (99.3%) | 890 (96.2%) | 301 (98.8%) | 2734 (91.0%) | |||||||
| Yes | 1173 (4.0%) | 99 (0.7%) | 154 (3.8%) | 23 (1.2%) | 897 (9.0%) | |||||||
| Depression (PHQ-2) | <0.001 | <0.001 | 0.2161 | <0.001 | 0.16 | 0.03 | 0.003 | |||||
| 0–2 | 5741 (82.4%) | 2201 (92.2%) | 882 (78.9%) | 275 (87.4%) | 2383 (68.9%) | |||||||
| ≥3 | 1530 (17.6%) | 146 (7.8%) | 161 (21.1%) | 47 (12.6%) | 1176 (31.1%) | |||||||
| Anxiety (GAD-2) | <0.001 | 0.002 | 0.57 | <0.001 | 0.25 | 0.02 | 0.01 | |||||
| 0–2 | 6175 (86.0%) | 2214 (93.6%) | 920 (84.7%) | 289 (91.4%) | 2752 (74.9%) | |||||||
| ≥3 | 1056 (14.0%) | 119 (6.4%) | 117 (15.3%) | 28 (8.6%) | 792 (25.1%) | |||||||
| VA-CMS measures | ||||||||||||
| CMS-HCC risk score Mean (SE) | 1.26 (0.02) | 0.99 (0.03) | 1.18 (0.05) | 1.14 (0.08) | 1.67 (0.05) | <0.001 | 0.001 | 0.09 | <0.001 | 0.64 | <0.001 | <0.001 |
| Service-connected Mean (SE)a | 55.2 (1.2) | 44.8 (2.0) | 62.7 (2.6) | 60.6 (3.6) | 63.4 (1.7) | <0.001 | <0.001 | <0.001 | <0.001 | 0.64 | 0.83 | 0.49 |
| Service-connected rating | <0.001 | <0.001 | 0.02 | <0.001 | 0.99 | 0.19 | 0.45 | |||||
| Not service-connected | 3675 (44.6%) | 1316 (50.3%) | 543 (41.7%) | 152 (40.3%) | 1664 (38.3%) | |||||||
| ≤40% | 1312 (20.0%) | 493 (24.4%) | 185 (15.6%) | 61 (16.8%) | 573 (16.2%) | |||||||
| 50–90% | 1670 (26.2%) | 425 (20.3%) | 248 (33.8%) | 85 (34.7%) | 912 (30.1%) | |||||||
| 100% | 767 (9.2%) | 145 (5.0%) | 84 (8.9%) | 27 (8.2%) | 511 (15.4%) | |||||||
| Dependency Characteristics | ||||||||||||
| Has a Caregiver | <0.001 | <0.001 | <0.001 | <0.001 | 0.46 | <0.001 | <0.001 | |||||
| No | 3392 (65.9%) | 1871 (88.9%) | 489 (62.9%) | 199 (68.5%) | 833 (34.7%) | |||||||
| Yes | 3805 (34.1%) | 415 (11.1%) | 537 (37.1%) | 116 (31.5%) | 2737 (65.3%) | |||||||
| Homebound Status | <0.001 | 0.01 | 0.033 | <0.001 | 0.02 | <0.001 | <0.001 | |||||
| Not Homebound | 6288 (91.4%) | 2315 (98.0%) | 977 (93.4%) | 301 (97.8%) | 2695 (80.1%) | |||||||
| Homebound | 1061 (8.6%) | 51 (2.0%) | 75 (6.6%) | 20 (2.2%) | 915 (19.9%) | |||||||
| Total ADL problems Mean (SE) | 1.88 (0.08) | NA | NA | 1.81 (0.14) | 5.26 (0.10) | <0.001 | --- | --- | --- | --- | --- | <0.001 |
| Total IADL Problems Mean (SE) | 2.04 (0.07) | NA | 2.43 (0.1) | NA | 5.11 (0.09) | <0.001 | --- | --- | --- | --- | <0.001 | --- |
| p | Post hoc Pairwise Comparisons | |||||||||||
|---|---|---|---|---|---|---|---|---|---|---|---|---|
| Overall | 0 | 1 | 2 | 3 | 0,1 | 0,2 | 0,3 | 1,2 | 1,3 | 2,3 | ||
| No ADL/ IADL Problems | Has ADL or IADL Problems (N = 5045, 52.5% a) | No ADL/ IADL vs. Self- Manage | No ADL/ IADL vs. Sufficient Help | No ADL/ IADL vs. Unmet Need | Self-Manage vs. Sufficient Help | Self- Manage vs. Unmet Need | Sufficient Help vs. Unmet Need | |||||
| Self- Manage | Sufficient Help | Unmet Need | ||||||||||
| Unweighted N | N = 7424 | N = 2379 | N = 1160 | N = 1770 | N = 2115 | |||||||
| Weighted % among whole sample a | 47.5% a | 19.0% a | 16.6% a | 16.9% a | ||||||||
| Weighted % among with problem b | ----- | 36.1% b | 31.6% b | 32.3% b | ||||||||
| Sociodemographic Characteristics | ||||||||||||
| Age Mean (SE) | 76.5 (0.22) | 75.7 (0.32) | 75.0 (0.48) | 78.9 (0.38) | 78.4 (0.52) | <0.001 | 0.25 | <0.001 | <0.001 | <0.001 | <0.001 | 0.43 |
| Sex | ||||||||||||
| Male | 7240 (95.8%) | 2338 (96.9%) | 1112 (89.5%) | 1734 (98.3%) | 2056 (97.2%) | <0.001 | 0.001 | 0.16 | 0.06 | <0.001 | <0.001 | 0.23 |
| Female | 181 (4.2%) | 41 (3.1%) | 48 (10.5%) | 36 (1.7%) | 56 (2.8%) | |||||||
| Race and Ethnicity | <0.001 | 0.06 | <0.001 | <0.001 | 0.71 | 0.26 | 0.02 | |||||
| NHW | 5704 (69.5%) | 1918 (75.0%) | 921 (67.4%) | 1373 (66.9%) | 1492 (58.6%) | |||||||
| NHB | 520 (10.5%) | 150 (10.2%) | 76 (9.7%) | 104 (7.0%) | 190 (15.7%) | |||||||
| Hispanic | 628 (14.4%) | 138 (9.2%) | 85 (17.6%) | 149 (20.8%) | 256 (19.4%) | |||||||
| Other | 387 (5.6%) | 117 (5.5%) | 55 (5.3%) | 96 (5.2%) | 119 (6.2%) | |||||||
| Marital Status | <0.001 | 0.81 | <0.001 | 0.19 | <0.001 | 0.61 | <0.001 | |||||
| Married | 4167 (64.4%) | 1245 (62.2%) | 537 (61.5%) | 1138 (76.5%) | 1247 (62.2%) | |||||||
| Single Never Married | 203 (4.0%) | 68 (3.6%) | 38 (4.7%) | 43 (1.7%) | 54 (6.7%) | |||||||
| Separated, Divorced or Widowed | 3048 (31.6%) | 1064 (34.2%) | 583 (33.9%) | 588 (21.8%) | 813 (31.0%) | |||||||
| Education Level | 0.01 | 0.32 | 0.002 | 0.01 | 0.33 | 0.48 | 0.68 | |||||
| Less than or equal to HS | 2361 (30.7%) | 658 (25.8%) | 348 (31.7%) | 646 (38.6%) | 709 (35.9%) | |||||||
| Some college/Associates | 2431 (37.7%) | 837 (39.8%) | 389 (36.5%) | 559 (33.5%) | 646 (37.1%) | |||||||
| Bachelor’s/Graduate School | 2013 (31.6%) | 696 (34.4%) | 301 (31.8%) | 440 (27.8%) | 576 (27.0%) | |||||||
| Rurality | 0.3 | --- | --- | --- | --- | --- | --- | |||||
| Urban | 5957 (80.3%) | 1901 (81.4%) | 902 (79.0%) | 1409 (76.5%) | 1745 (82.5%) | |||||||
| Rural | 1465 (19.7%) | 477 (18.6%) | 258 (21.0%) | 361 (23.5%) | 369 (17.5%) | |||||||
| Area Deprivation Index | <0.001 | 0.09 | <0.001 | 0.002 | 0.06 | 0.14 | 0.43 | |||||
| Quantile 1 | 1084 (9.7%) | 370 (10.4%) | 166 (8.6%) | 225 (8.6%) | 323 (10.1%) | |||||||
| Quantile 2 | 1786 (22.5%) | 595 (25.4%) | 262 (23.6%) | 446 (19.4%) | 483 (16.7%) | |||||||
| Quantile 3 | 1774 (24.0%) | 589 (26.2%) | 276 (19.1%) | 436 (23.4%) | 473 (24.1%) | |||||||
| Quantile 4 | 1415 (20.7%) | 422 (19.9%) | 229 (24.9%) | 356 (17.2%) | 408 (21.6%) | |||||||
| Quantile 5 | 1309 (23.0%) | 381 (18.2%) | 218 (23.9%) | 297 (31.4%) | 413 (27.6%) | |||||||
| Has Medication Insecurity | 0.008 | 0.03 | 0.13 | <0.001 | 0.47 | 0.54 | 0.12 | |||||
| No | 6988 (94.1%) | 2287 (96.7%) | 1076 (91.7%) | 1678 (93.8%) | 1947 (89.7%) | |||||||
| Yes | 323 (5.9%) | 57 (3.3%) | 68 (8.3%) | 66 (6.2%) | 132 (10.3%) | |||||||
| Has Food Insecurity | <0.001 | <0.001 | <0.001 | <0.001 | 0.82 | <0.001 | <0.001 | |||||
| No | 6261 (83.6%) | 2158 (92.6%) | 955 (80.6%) | 1537 (81.4%) | 1611 (63.9%) | |||||||
| Yes | 1065 (16.4%) | 186 (7.4%) | 192 (19.4%) | 212 (18.6%) | 475 (36.1%) | |||||||
| Has Low Health Literacy | <0.001 | <0.001 | <0.001 | <0.001 | <0.001 | <0.001 | 0.06 | |||||
| No | 3930 (67.1%) | 1862 (84.2%) | 793 (71.0%) | 707 (44.7%) | 568 (36.6%) | |||||||
| Yes | 3285 (32.9%) | 443 (15.8%) | 341 (29.0%) | 1013 (55.3%) | 1488 (63.4%) | |||||||
| Has Missed Appointments | <0.001 | <0.001 | <0.001 | <0.001 | 0.7 | <0.001 | <0.001 | |||||
| No | 6498 (91.6%) | 2292 (97.9%) | 1080 (93.0%) | 1575 (92.1%) | 1551 (71.7%) | |||||||
| Yes | 891 (8.4%) | 82 (2.1%) | 74 (7.0%) | 185 (7.9%) | 550 (28.3%) | |||||||
| Clinical Characteristics | ||||||||||||
| Has Substance Use Disorder | <0.001 | 0.05 | 0.05 | <0.001 | 0.63 | 0.22 | 0.02 | |||||
| No | 7109 (96.6%) | 2298 (97.9%) | 1105 (95.9%) | 1702 (96.6%) | 2004 (93.7%) | |||||||
| Yes | 315 (3.4%) | 81 (2.1%) | 55 (4.1%) | 68 (3.4%) | 111 (6.3%) | |||||||
| Dementia | <0.001 | 0.16 | <0.001 | <0.001 | <0.001 | <0.001 | <0.001 | |||||
| No | 6172 (96.0%) | 2247 (99.3%) | 1094 (99.0%) | 1390 (92.8%) | 1441 (86.9%) | |||||||
| Yes | 1173 (4.0%) | 99 (0.7%) | 55 (1.0%) | 363 (7.2%) | 656 (13.1%) | |||||||
| Depression (PHQ-2) | <0.001 | <0.001 | <0.001 | <0.001 | 0.14 | <0.001 | <0.001 | |||||
| 0–2 | 5741 (82.4%) | 2201 (92.2%) | 954 (81.7%) | 1364 (75.6%) | 1222 (61.9%) | |||||||
| ≥3 | 1530 (17.6%) | 146 (7.8%) | 185 (18.3%) | 369 (24.4%) | 830 (38.1%) | |||||||
| Anxiety (GAD-2) | <0.001 | 0.002 | <0.001 | <0.001 | 0.33 | 0.001 | 0.01 | |||||
| 0–2 | 6175 (86.0%) | 2214 (93.6%) | 1002 (84.9%) | 1473 (80.9%) | 1486 (70.8%) | |||||||
| ≥3 | 1056 (14.0%) | 119 (6.4%) | 127 (15.1%) | 250 (19.1%) | 560 (29.2%) | |||||||
| VA and CMS measures | ||||||||||||
| HCC risk score Mean (SE) | 1.26 (0.02) | 0.99 (0.03) | 1.13 (0.04) | 1.60 (0.06) | 1.78 (0.08) | <0.001 | 0.008 | <0.001 | <0.001 | <0.001 | <0.001 | 0.06 |
| Service-connected Mean (SE)c | 55.2 (1.2) | 44.8 (2.0) | 59.5 (2.2) | 66.2 (2.4) | 63.7 (2.2) | <0.001 | <0.001 | <0.001 | <0.001 | 0.04 | 0.17 | 0.44 |
| Service-connected Rating | <0.001 | <0.001 | <0.001 | <0.001 | 0.01 | 0.006 | 0.96 | |||||
| Not service connected | 3675 (44.6%) | 1316 (50.3%) | 561 (37.5%) | 851 (39.4%) | 947 (41.5%) | |||||||
| ≤ 40% | 1312 (20.0%) | 493 (24.4%) | 217 (18.2%) | 277 (15.0%) | 325 (14.8%) | |||||||
| 50–90% | 1670 (26.2%) | 425 (20.3%) | 292 (37.0%) | 430 (29.2%) | 523 (27.6%) | |||||||
| 100% | 767 (9.2%) | 145 (5.0%) | 90 (7.3%) | 212 (16.4%) | 320 (16.0%) | |||||||
| Dependency Characteristics | ||||||||||||
| Has a Caregiver | <0.001 | <0.001 | <0.001 | <0.001 | <0.001 | <0.001 | 0.37 | |||||
| No | 3392 (65.9%) | 1871 (88.9%) | 771 (73.1%) | 409 (31.7%) | 341 (27.9%) | |||||||
| Yes | 3805 (34.1%) | 415 (11.1%) | 350 (26.9%) | 1316 (68.3%) | 1724 (72.1%) | |||||||
| Homebound Status | <0.001 | 0.01 | <0.001 | <0.001 | 0.04 | <0.001 | 0.003 | |||||
| Not Homebound | 6288 (91.4%) | 2315 (98.0%) | 1099 (93.1%) | 1439 (85.5%) | 1435 (76.3%) | |||||||
| Homebound | 1061 (8.6%) | 51 (2.0%) | 51 (6.9%) | 316 (14.5%) | 643 (23.7%) | |||||||
| Hierarchy of ADL and IADL problems | ||||||||||||
| No problems | 2379 (47.5%) | 2379 (100%) | 0 (0%) | 0 (0%) | 0 (0%) | --- | --- | --- | --- | --- | --- | --- |
| Only IADL Problems | 1060 (13.2%) | 0 (0%) | 314 (26.6%) | 510 (31.5%) | 236 (17.2%) | |||||||
| Only ADL Problems | 325 (5.6%) | 0 (0%) | 264 (25.6%) | 32 (3.1%) | 29 (1.2%) | |||||||
| Both ADL and IADL Problems | 3660 (33.7%) | 0 (0%) | 582 (47.9%) | 1228 (65.4%) | 1850 (81.6%) | |||||||
| Total ADL Problems Mean (SE) | 1.88 (0.08) | --- | 2.71 (0.21) | 3.37 (0.19) | 4.47 (0.17) | <0.001 | --- | --- | --- | 0.02 | <0.001 | <0.001 |
| Total IADL problems Mean (SE) | 2.04 (0.07) | --- | 2.61 (0.18) | 4.14 (0.14) | 5.10 (0.12) | <0.001 | --- | --- | --- | <0.001 | <0.001 | <0.001 |
| Total ADL Unmet Needs Mean (SE) | --- | --- | --- | --- | 1.32 (0.09) | --- | --- | --- | --- | --- | --- | --- |
| Total IADL Unmet Needs Mean (SE) | --- | --- | --- | --- | 2.56 (0.09) | --- | --- | --- | --- | --- | --- | --- |
Disclaimer/Publisher’s Note: The statements, opinions and data contained in all publications are solely those of the individual author(s) and contributor(s) and not of MDPI and/or the editor(s). MDPI and/or the editor(s) disclaim responsibility for any injury to people or property resulting from any ideas, methods, instructions or products referred to in the content. |
© 2025 by the authors. Licensee MDPI, Basel, Switzerland. This article is an open access article distributed under the terms and conditions of the Creative Commons Attribution (CC BY) license (https://creativecommons.org/licenses/by/4.0/).
Share and Cite
Garcia-Davis, S.; Hlaing, W.M.; Vidot, D.C.; Feaster, D.J.; Hansen, J.; Brintz, B.J.; Intrator, O.; Leykum, L.K.; Bouldin, E.D.; Trivedi, R.B.; et al. The Epidemiology of the Long-Term Care Needs and Unmet Needs of Older Veterans in the United States. J. Clin. Med. 2025, 14, 4219. https://doi.org/10.3390/jcm14124219
Garcia-Davis S, Hlaing WM, Vidot DC, Feaster DJ, Hansen J, Brintz BJ, Intrator O, Leykum LK, Bouldin ED, Trivedi RB, et al. The Epidemiology of the Long-Term Care Needs and Unmet Needs of Older Veterans in the United States. Journal of Clinical Medicine. 2025; 14(12):4219. https://doi.org/10.3390/jcm14124219
Chicago/Turabian StyleGarcia-Davis, Sandra, WayWay M. Hlaing, Denise C. Vidot, Daniel J. Feaster, Jared Hansen, Ben J. Brintz, Orna Intrator, Luci K. Leykum, Erin D. Bouldin, Ranak B. Trivedi, and et al. 2025. "The Epidemiology of the Long-Term Care Needs and Unmet Needs of Older Veterans in the United States" Journal of Clinical Medicine 14, no. 12: 4219. https://doi.org/10.3390/jcm14124219
APA StyleGarcia-Davis, S., Hlaing, W. M., Vidot, D. C., Feaster, D. J., Hansen, J., Brintz, B. J., Intrator, O., Leykum, L. K., Bouldin, E. D., Trivedi, R. B., Noel, P. H., & Dang, S., on behalf of the Elizabeth Dole Center of Excellence for Veteran and Caregiver Research Team. (2025). The Epidemiology of the Long-Term Care Needs and Unmet Needs of Older Veterans in the United States. Journal of Clinical Medicine, 14(12), 4219. https://doi.org/10.3390/jcm14124219

