Pre-Pregnancy Counselling for Women with Rheumatoid Arthritis: A Guide on Risks, Evaluations, and Multidisciplinary Approaches
Abstract
1. Introduction
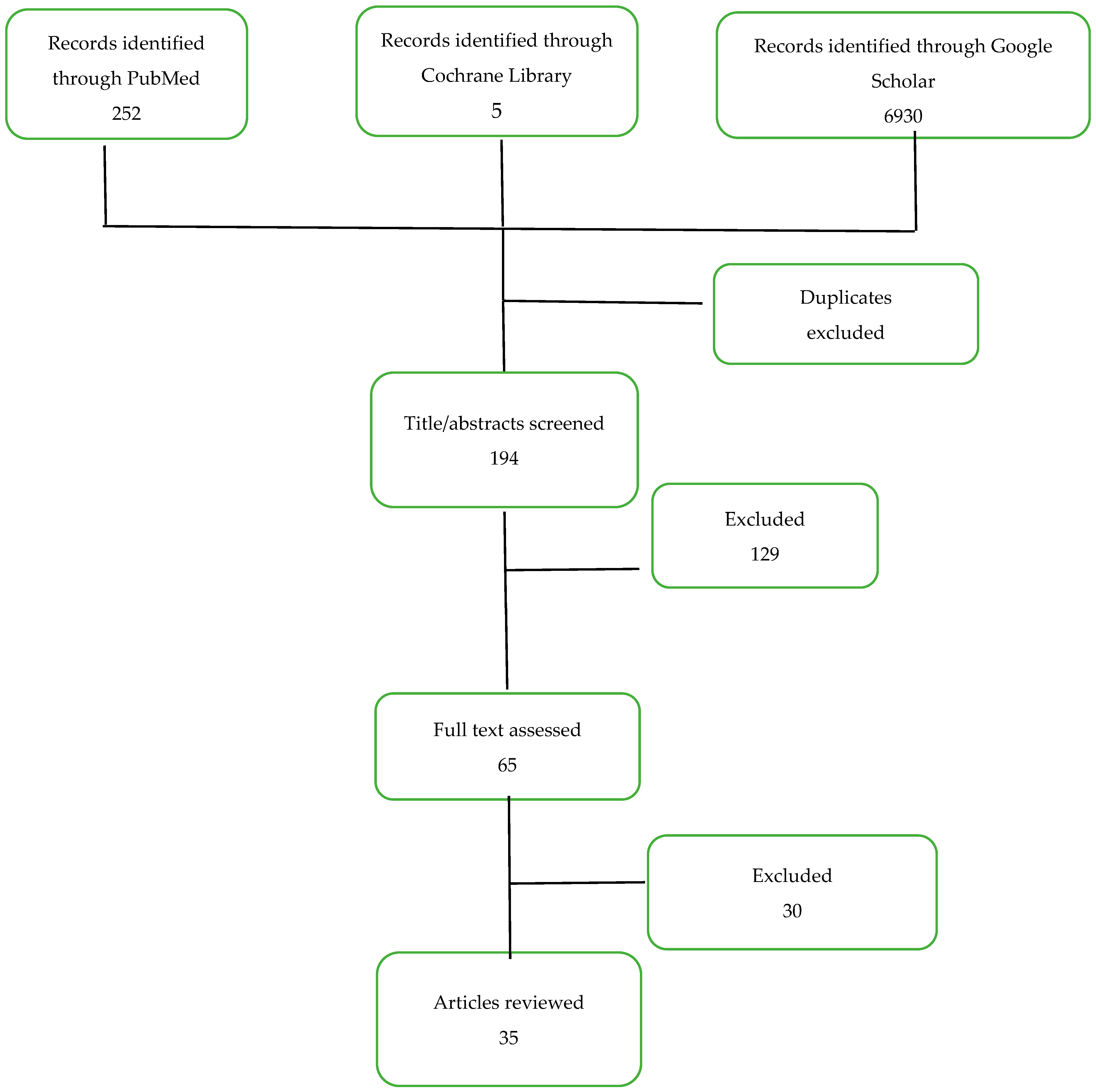
2. Materials and Methods
3. Results
3.1. Patient Perspective
3.2. Preconception Counselling: The Doctor’s Perspective
3.2.1. RA Activity
3.2.2. Seropositive Versus Seronegative RA
3.2.3. Extra-Skeletal RA Manifestations
3.2.4. Autoantibody with Impact on Pregnancy or Foetal Outcome
3.2.5. Joint Involvement with Anaesthetic Impact: Cervical Subluxation, Cricoarytenoid, and Temporomandibular Joint Involvement
3.2.6. Medication
3.3. Practical Approach for Preconception Counselling and Care Pathway in Women with RA
4. Conclusions
Author Contributions
Funding
Institutional Review Board Statement
Informed Consent Statement
Conflicts of Interest
References
- ACOG committee opinion No. 762: Prepregnancy counselling. Obstet. Gynecol. 2019, 133, e78–e89.
- Keeling, S.O.; Bowker, S.L.; Savu, A.; Kaul, P. A Population-level analysis of the differing effects of Rheumatoid Arthritis and Spondyloarthritis on peripartum outcomes. J. Rheumatol. 2020, 47, 197–203. [Google Scholar] [CrossRef] [PubMed]
- Sammaritano, L.R. Contraception and preconception counsseling in women with autoimmune disease. Best Pract. Res. Clin. Obstet. Gynaecol. 2020, 64, 11–23. [Google Scholar] [CrossRef]
- Somers, E.C. Pregnancy and autoimmune diseases. Best Pract. Res. Clin. Obstet. Gynaecol. 2020, 64, 3–10. [Google Scholar] [CrossRef]
- Krause, M.L.; Makol, A. Management of rheumatoid arthritis during pregnancy: Challenges and solutions. Open Access Rheumatol. Res. Rev. 2016, 8, 23–36. [Google Scholar]
- Aljary, H.; Czuzoj-Shulman, N.; Spence, A.R.; Abenhaim, H.A. Pregnancy outcomes in women with rheumatoid arthritis: A retrospective population-based cohort study. J. Matern. Fetal Neonatal Med. 2020, 33, 618–624. [Google Scholar] [CrossRef]
- Katz, P.P. Childbearing decisions and family size among women with rheumatoid arthritis. Arthritis Rheum. 2006, 55, 217–223. [Google Scholar] [CrossRef]
- Smeele, H.T.W.; Dolhain, R.J.H.M. Current perspectives on fertility, pregnancy and childbirth in patients with Rheumatoid Arthritis. Semin. Arthritis Rheum. 2019, 49, S32–S35. [Google Scholar] [CrossRef]
- Ackerman, I.L.; Jordan, J.E.; Van Doornum, S.; Ricardo, M.; Briggs, A.M. Understanding the information needs of women with rheumatoid arthritis concerning pregnancy, post-natal carry and early parenting: A mixed methods study. BMC Musculoskelet. Disord. 2015, 16, 194. [Google Scholar] [CrossRef]
- Clowse, M.E.; Chakravarty, E.; Costenbader, K.H.; Chambers, C.; Michaud, K. Effects of infertility, pregnancy loss and patient concerns on family size of women with rheumatoid arthritis and systemic lupus erythematosus. Arthritis Care Res. 2012, 64, 668–674. [Google Scholar] [CrossRef]
- Chakravarty, E.; Clowse, M.E.; Pushparajah, D.S.; Mertens, S.; Gordon, C. Family planning and pregnancy issues for women with systemic inflammatory diseases: Patient and physicians perspectives. BMJ Open 2014, 4, e004081. [Google Scholar] [CrossRef] [PubMed]
- Jawaheer, D.; Zhu, J.L.; Nohr, E.A.; Olsen, J. Time to pregnancy among women with rheumatoid arthritis. Arthritis Rheum. 2011, 63, 1517–1521. [Google Scholar] [CrossRef] [PubMed]
- de Jong, P.H.; Dolhain, R.J. Fertility, pregnancy and lactation in rheumatoid arthritis. Rheum. Dis. Clin. N. Am. 2017, 43, 227–237. [Google Scholar] [CrossRef] [PubMed]
- Micu, M.C.; Micu, R.; Ostensen, M. Luteinized unruptured follicle syndrome increased by inactive disease and selective cyclooxygenase 2 inhibitors in women with inflammatory arthropathies. Arthritis Care Res. 2011, 63, 1334–1338. [Google Scholar] [CrossRef]
- Brouwer, J.; Hazes, J.M.; Laven, J.S.; Dolhain, R.J. Fertility in women with rheumatoid arthritis: Influence of disease activity and medication. Ann. Rheum. Dis. 2015, 74, 1836. [Google Scholar] [CrossRef]
- Brower, J.; Fleurbaaij, R.; Hazes, J.M.W.; Viser, J.A.; Laven, J.S.E. Subfertility in women with Rheumatoid Arthritis and the outcome of fertility assessments. Arthritis Care Res. 2017, 69, 1142–1149. [Google Scholar] [CrossRef]
- Brouwer, J.; Dolhain, R.J.E.M.; Hazes, J.M.W.; Visser, J.A.; Laven, J.S.E. Reduced ovarian function in female rheumatoid arthritis patients trying to conceive. ACR Open Rheumatol. 2019, 1, 327–335. [Google Scholar] [CrossRef]
- Panaitescu, A.M.; Nicolaides, K. Maternal autoimmune disorders and fetal defects. J. Matern. Fetal. Neonatal. Med. 2018, 31, 1798–1806. [Google Scholar] [CrossRef]
- Smolen, J.S.; Landewe, R.B.M.; Bergstra, S.A.; Kerschbaumer, A.; Sepriano, A.; Aletaha, D.; Caporali, R.; Edwards, C.J.; Hyrich, K.L.; Pope, J.E.; et al. EULAR recommendations for the management of rheumatoid arthritis with synthetic and biological disease-modifying antirheumatic drugs: 2022 update. Ann. Rheum. Dis. 2023, 82, 3–18. [Google Scholar] [CrossRef]
- Skorpen, C.G.; Hoeltzenbein, M.; Tincani, A.; Fischer-Betz, R.; Elefant, E.; Chambers, C.; Da Silva, J.; Nelson-Piercy, C.; Cetin, I.; Costedoat-Chalumeau, N.; et al. The EULAR points to consider for use of antirheumatic drugs before pregnancy, and during pregnancy and lactation. Ann. Rheum. Dis. 2016, 75, 795–810. [Google Scholar] [CrossRef]
- Sammaritano, R.L.; Bermas, B.L.; Chakravarty, E.E.; Chambers, C.; Clowse, M.E.B.; Lockshin, M.D.; Marder, W.; Guyatt, G.; Branch, D.W.; Buyon, J.; et al. 2020 American College of Rheumatology Guideline for the management of reproductive health in rheumatic and musculoskeletal diseases Reproductive. Arthritis Rheumatol. 2020, 72, 529–556. [Google Scholar] [CrossRef] [PubMed]
- Bharti, B.; Lee, S.J.; Lindsay, S.P.; Wingard, D.L.; Jones, K.L.; Lemus, H.; Chambers, C.D. Disease severity and pregnancy outcomes in women with rheumatoid arthritis: Results from the organization of teratology information specialists autoimmune diseases in pregnancy projects. J. Rheumatol. 2015, 42, 1376–1382. [Google Scholar] [CrossRef] [PubMed]
- Graham, J.J.; Longhi, M.S.; Heneghan, M.A. T helper cell immunity in pregnancy and influence on autoimmune disease progression. J. Autoimmun. 2021, 121, 102651. [Google Scholar] [CrossRef]
- Ostensen, M.; Forger, F.; Nelson, J.L.; Schumacher, A.; Hebisch, G.; Villiger, P.M. Pregnancy in patients with rheumatic diseases: Anti-inflammatory cytokines increase in pregnancy and decrease postpartum. Ann. Rheum. Dis. 2005, 64, 839–844. [Google Scholar] [CrossRef]
- Jethwa, H.; Lam, S.; Smith, C.; Giles, I. Does Rheumatoid Arthritis really improve during pregnancy? Asystematic review and metaanalysis. J. Rheumatol. 2019, 46, 245–250. [Google Scholar] [CrossRef]
- Giles, I.; Yee, C.S.; Gordon, C. Stratifying management of rheumatic disease for pregnancy and breastfeeding. Nat. Rev. Rheumatol. 2019, 15, 391–402. [Google Scholar] [CrossRef]
- Nalli, C.; Galli, J.; Lini, D.; Merlini, A.; Piantoni, S.; Lazzaroni, M.G.; Bitsadze, V.; Khizroeva, J.; Zatti, S.; Andreoli, L.; et al. The influence of treatment of inflammatory arthritis during pregnancy on the long-term children outcome. Ftront. Pharmacol. 2021, 12, 626258. [Google Scholar] [CrossRef]
- Bortoluzzi, A.; Andreoli, L.; Carra, G.; Ramoni, V.; Rumi, F.; Padovan, M.; Govoni, M.; Tincani, A.; Scirè, A.C.A.; Record-Linkage on Rheumatic Diseases Study of the Italian Society for Rheumatology. Improved pregnancy outcome in patients with Rheumatoid Arthritis who followed an ideal clinical pathway. Arthritis Care Res. 2021, 73, 166–172. [Google Scholar] [CrossRef]
- Kishore, S.; Mittal, V.; Majithia, V. Obstetric outcomes in women with rheumatoid arthritis: Results from nationwide inpatient sample database. Arthritis Rheum. 2019, 49, 236–240. [Google Scholar] [CrossRef]
- Dissanayake, T.D.; Maksymowych, W.P.; Keeling, S.O. Peripartum issues in the inflammatory arthritis patient: A survey of the RAPPORT registry. Sci. Rep. 2020, 10, 3733. [Google Scholar] [CrossRef]
- Tsuda, S.; Sameshima, A.; Sekine, M.; Hawaguchi, H.; Fujita, D.; Makino, S.; Morinobu, A.; Murakawa, Y.; Matsui, K.; Sugiyama, T.; et al. Pre-conception status, obstetric outcome and use of medications during pregnancy of systemic lupus erythematosus [SLE], rheumatoid arthritis [RA] and inflammatory bowel disease [IBD] in Japan: Multi-center descriptive, retrospective study. Mod. Rheumatol. 2020, 30, 852–861. [Google Scholar] [CrossRef] [PubMed]
- de Man, Y.A.; Dolhaim, R.J.; van de Geijn, F.E.; Willemsen, S.P.; Hazes, J.M. Disease activity of rheumatoid arthritis during pregnancy: Results from a nationwide prospective study. Arthritis Rheum. 2008, 59, 1241–1248. [Google Scholar] [CrossRef] [PubMed]
- Vegas, L.P.; Drouin, J.; Weill, A.; Dray-Spira, R. Pregnancy outcomes in women with rheumatoid arthritis: A 11- year French nationwide study. RMD Open 2024, 10, e003762. [Google Scholar] [CrossRef] [PubMed]
- van Riel, P.L.; Renskers, L. The Disease Activity Score using 28 joints count [DAS 28] in the management of rheumatoid arthritis. Clin. Exp. Rheumatol. 2016, 34, S40–S44. [Google Scholar]
- Fleiscmann, R.M.; van der Hajde, D.; Gardiner, P.V.; Szuski, A.; Marshall, L.; Bananis, E. DAS28-CRP and DAS28-ESR cut-offsfor high disease activity in rheumatoid arthritis are not interchangeable. RMD Open 2017, 3, e000382. [Google Scholar] [CrossRef]
- de Man, Y.A.; Hazes, J.M.W.; van de Geijn, F.E.; Krommenhoek, C.; Dolhain, R.J.E.M. Measuring disease activity and functionality during pregnancy in patients with rheumatoid arthritis. Arthritis Rheum. 2007, 57, 716–722. [Google Scholar] [CrossRef]
- Smeele, H.T.W.; Roder, E.; Wintjes, H.M.; Kranenburg-van Kopen, L.J.C.; Hazes, J.M.W.; Dolhain, R.J.E.M. Modern treatment approach results in low disease activity in 90% of pregnant rheumatoid arthritis patients: The PreCARA study. Ann. Rheum. Dis. 2021, 80, 859–864. [Google Scholar] [CrossRef]
- Ostensen, M. Contraception and pregnancy counselling in rheumatoid arthritis. Curr. Opin. Rheumatol. 2014, 26, 302–307. [Google Scholar] [CrossRef]
- de Man, Y.A.; Bakker-Jonges, L.E.; Goorbergh, C.M.; Tillemans, S.P.; Hooijkaas, H.; Hazes, J.M.; Dolhain, R.J.E.M. Women with rheumatoid arthritis negative for anti-cyclic citrullinated peptide and rheumatoid factor are more likely to improve during pregnancy, whereas in autoantibody-positive women autoantibody levels are not influenced by pregnancy. Ann. Rheum. Dis. 2010, 69, 490–493. [Google Scholar] [CrossRef]
- Turesson, C.; OFallon, W.M.; Crowson, C.S.; Gabriel, S.E.; Matterson, E.L. Extra-articular disease manifestations in rheumatoid arthritis: Incidence trends and risk factors over 46 years. Ann. Rheum. Dis. 2003, 62, 722. [Google Scholar] [CrossRef]
- Guellec, D.; Cozien, S.; Ruyssen-Witrand, A.; Dieude, P.; Saraux, A. Prevalence and clinical significance of extra-articular manifestations at diagnosis in the ESPOIR cohort with recent-onset arthritis. Semin. Arthritis Rheum. 2020, 50, 409. [Google Scholar] [CrossRef] [PubMed]
- Turesson, C.; Schaid, D.J.; Weyand, C.M.; Jacobsson, L.T.; Goronzy, J.J.; Petersson, I.F.; Dechant, S.A.; Nyähll-Wåhlin, B.M.; Truedsson, L.; Sturfelt, G.; et al. Association of HLA-C3 and smoking with vasculitis in patients with rheumatoid arthritis. Arthritis Rheum. 2006, 54, 2776. [Google Scholar] [CrossRef] [PubMed]
- Izmirly, P.; Kim, M.; Friedman, D.M.; Costedoat-Chalumeau, N.; Clancy, R.; Copel, J.A.; Phoon, C.K.; Cuneo, B.F.; Cohen, R.E.; Robins, K.; et al. Hydroxychloroquine to prevent recurrent congenital heart block in fetuses of Anti-SSA/Ro—Positive mothers. JACC 2020, 76, 292–302. [Google Scholar] [CrossRef] [PubMed]
- Spence, D.; Hornberger, L.; Hamilton, R.; Silverman, E.D. Increased risk of complete congenital heart block in infants born to women with hypothyroidism and anti-Ro and anti-La antibodies. J. Rheumatol. 2006, 33, 167–170. [Google Scholar] [PubMed]
- Barbhaiya, M.; Zuily, S.; Naden, R.; Hendry, A.; Manneville, F.; Amigo, M.-C.; Amoura, Z.; Andrade, D.; Andreoli, L.; Artim-Esen, B.; et al. 2023 ACR/EULAR antiphospholipid syndrome classification criteria. Ann. Rheum. Dis. 2023, 82, 1258–1270. [Google Scholar] [CrossRef]
- Neva, M.H.; Hakkinen, A.; Makinen, H.; Hannonen, P.; Kauppi, M.; Soukka, T. High prevalence of asymptomatic cervical spine subluxation in patients with rheumatoid arthritis waiting for orthopaedic surgery. Ann. Rheum. Dis. 2006, 65, 884. [Google Scholar] [CrossRef]
- Lopez-Olivo, M.A.; Andrabi, T.R.; Palla, S.L.; Suarez-Almazor, M.E. Cervical spine radiographs in patients with rheumatoid arthritis undergoing anaesthesia. J. Clin. Rheumatol. 2012, 18, 61–66. [Google Scholar] [CrossRef]
- Pradhan, P.; Bhardwaj, A.; Venkatachalam, V.P. Bilateral Cricoarytenoid arthritis: A cause of recurrent upper airway obstruction in rheumatoid arthritis. Malays. J. Med. Sci. 2016, 23, 89. [Google Scholar]
- Tanaka, Y.; Murashima, A.; Atsumi, T.; Dobashi, H.; Murakawa, Y.; Momohara, S.; Kawaguchi, H.; Tanigaki, S.; Makino, S.; Saito, S. The management of women of childbearing age with rheumatoid arthritis: An expert report. Expert Rev. Clin. Immunol. 2023, 19, 655–669. [Google Scholar] [CrossRef]
- Forger, F.; Pluma Sanjurjo, A.; Ruegg, L.; Hamroun, S.; Cecchi, I.; Perez, L.F.; Anderosn, P.; Andreoli, L.; Badreh, S.; Boyadzhieva, V.; et al. AB 1439 Update of the EULAR points to consider for use of antirheumatic drugs in reproduction, pregnancy and lactation. Ann. Rheumatic. Dis. 2024, 83, 2075–2076. [Google Scholar]


| Disease Status—ESR | Disease Status—CRP | DAS 28 Value |
|---|---|---|
| <2.6 | <2.4 | Disease remission |
| 2.6–3.2 | 2.4–2.9 | Low disease activity |
| 3.2–5.1 | 2.9–4.6 | Moderate disease activity |
| >5.1 | >4.6 | High disease activity |
| Medication | Action During Preconception |
|---|---|
| Sulfasalazine | Continue |
| Hydroxychloroquine | Continue. In patients with anti-Ro, anti-La positive should be added, preferably before 10 weeks gestation |
| Prednisone | Can be used if needed, preferably less than 7.5 mg/day |
| NSAID [preferably not cyclooxygenase 2 inhibitors] | Can be used. Stop if woman is having difficulty conceiving |
| TNF α inhibitors | Continue (all TNF inhibitors can be used during pregnancy). Certolizumab might be used throughout the pregnancy, while Infliximab, Adalimumab, Etanercept, and Golimumab should be stopped during the 3rd trimester |
| Methotrexate | Discontinue 1–3 months prior to conception |
| Leflunomide | Discontinue for 3.5 months and check serum metabolite before conception; use cholestyramine for wash-out |
| Rituximab, Tocilzumab, Abatacept | May be used only if needed during pregnancy to control active disease of the mother; better to switch to an approved medication before conception |
| JAK inhibitors (Baricitinib, Tofacitinib, Upadacitinib, Filgotinib) | Insufficient safety data on use during pregnancy; discontinue before conception and switch to an approved therapy |
| Evaluation for Preconception Counselling from the RA Perspective |
|---|
| Clinical evaluation: anamnesis [important to find out if the patient needed to increase or to add Prednisone or immunosuppressive therapy in the preceding 6 months for active disease] and complete physical exam |
| Lab evaluation: complete blood count, inflammatory markers, urinalysis, renal and hepatic function, glucose level, coagulation tests, thyroid function evaluation, including for autoimmune thyroiditis |
| Immune markers associated with RA: RF, ACPA Immune markers with prognostic implications: ANA, anti-Ro, anti-La antibodies, antiphospholipid antibodies |
| Disease activity evaluation: perform DAS 28 score |
| Assessment of extra-skeletal organ involvement with the specific investigation [ultrasound, pulmonary function, imaging if required] |
| Assessment of skeletal involvement with anaesthesiology implications [atlantoaxial subluxation, cricoarytenoid, or temporomandibular joint involvement] |
| Assessment of medication considering the T2T principle and pregnancy-approved medication |
| Assessment for frequent comorbidities in women with RA with impact on pregnancy outcome: hypertension, renal failure, diabetes mellitus, thrombosis |
| Assessment of reproductive history: past fertility or pregnancy history |
| General principle: assess risk for congenital infection, thyroid function, and vaccination status; supplement with Vitamin D and Folic Acid |
Disclaimer/Publisher’s Note: The statements, opinions and data contained in all publications are solely those of the individual author(s) and contributor(s) and not of MDPI and/or the editor(s). MDPI and/or the editor(s) disclaim responsibility for any injury to people or property resulting from any ideas, methods, instructions or products referred to in the content. |
© 2024 by the authors. Licensee MDPI, Basel, Switzerland. This article is an open access article distributed under the terms and conditions of the Creative Commons Attribution (CC BY) license (https://creativecommons.org/licenses/by/4.0/).
Share and Cite
Saulescu, I.C.; Panaitescu, A.M.; Gică, N.; Grădinaru, E.; Opris-Belinski, D. Pre-Pregnancy Counselling for Women with Rheumatoid Arthritis: A Guide on Risks, Evaluations, and Multidisciplinary Approaches. J. Clin. Med. 2025, 14, 114. https://doi.org/10.3390/jcm14010114
Saulescu IC, Panaitescu AM, Gică N, Grădinaru E, Opris-Belinski D. Pre-Pregnancy Counselling for Women with Rheumatoid Arthritis: A Guide on Risks, Evaluations, and Multidisciplinary Approaches. Journal of Clinical Medicine. 2025; 14(1):114. https://doi.org/10.3390/jcm14010114
Chicago/Turabian StyleSaulescu, Ioana Cristina, Anca Maria Panaitescu, Nicolae Gică, Elena Grădinaru, and Daniela Opris-Belinski. 2025. "Pre-Pregnancy Counselling for Women with Rheumatoid Arthritis: A Guide on Risks, Evaluations, and Multidisciplinary Approaches" Journal of Clinical Medicine 14, no. 1: 114. https://doi.org/10.3390/jcm14010114
APA StyleSaulescu, I. C., Panaitescu, A. M., Gică, N., Grădinaru, E., & Opris-Belinski, D. (2025). Pre-Pregnancy Counselling for Women with Rheumatoid Arthritis: A Guide on Risks, Evaluations, and Multidisciplinary Approaches. Journal of Clinical Medicine, 14(1), 114. https://doi.org/10.3390/jcm14010114

