Predicting Intensive Care Unit Admission in COVID-19-Infected Pregnant Women Using Machine Learning
Abstract
1. Introduction
2. Materials and Methods
2.1. Study Population
2.2. Data Pre-Processing
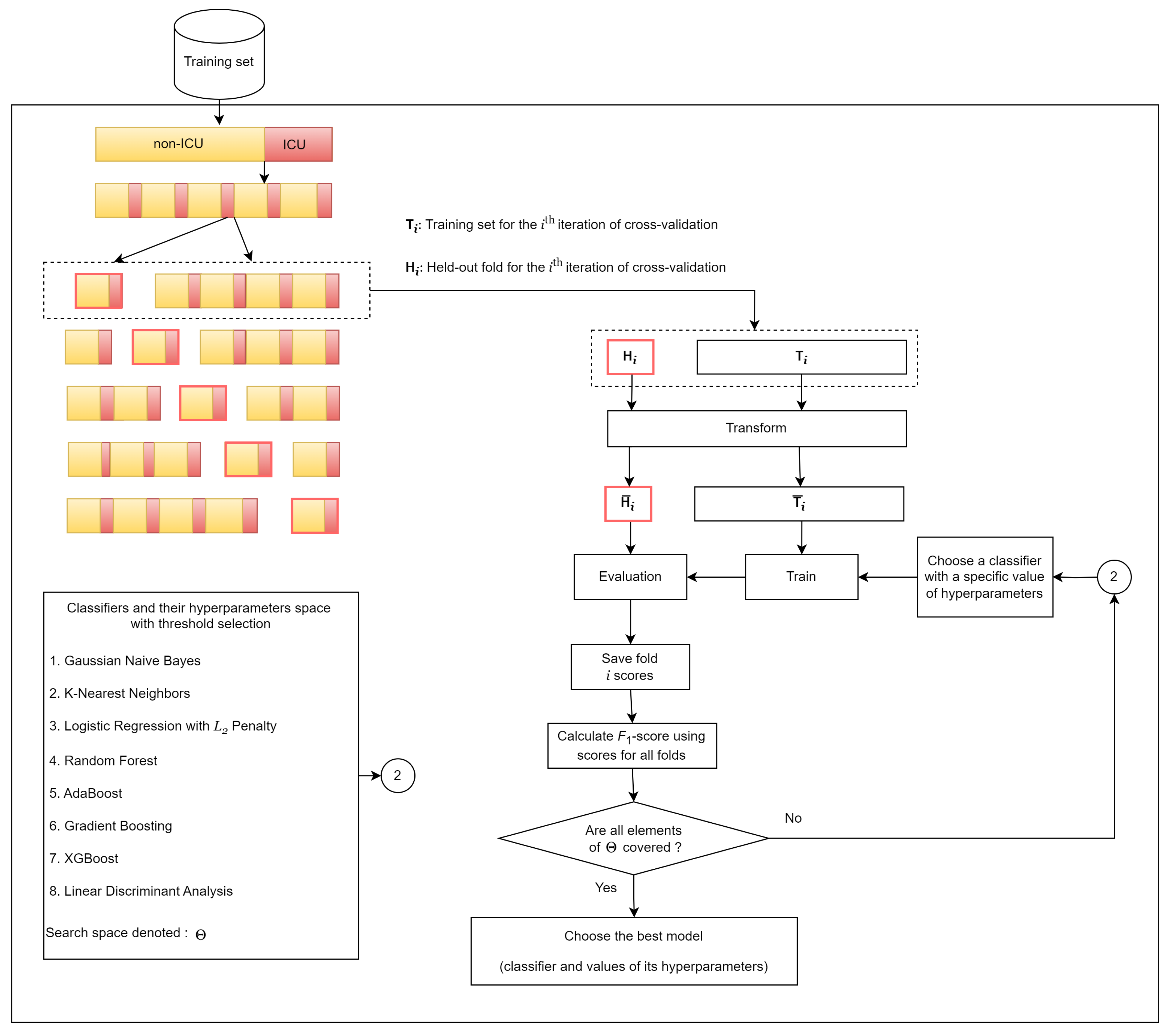
2.3. Model Selection
2.4. Model Evaluation
2.5. SHAP Analysis
2.6. Software and Packages
3. Results
3.1. Data Description
3.2. Predictive Performance
3.3. Impact Direction and Importance of Each Feature
4. Discussion
5. Conclusions
Supplementary Materials
Author Contributions
Funding
Institutional Review Board Statement
Informed Consent Statement
Data Availability Statement
Conflicts of Interest
References
- McBride, O.; Murphy, J.; Shevlin, M.; Gibson-Miller, J.; Hartman, T.K.; Hyland, P.; Levita, L.; Mason, L.; Martinez, A.P.; McKay, R.; et al. Monitoring the psychological, social, and economic impact of the COVID-19 pandemic in the population: Context, design and conduct of the longitudinal COVID-19 Psychological Research Consortium (C19PRC) study. Int. J. Methods Psychiatr. Res. 2020, 30, e1861. [Google Scholar] [CrossRef]
- Weiss, P.; Murdoch, D.R. Clinical course and mortality risk of severe COVID-19. Lancet 2020, 395, 1014–1015. [Google Scholar] [CrossRef] [PubMed]
- Badr, A.; Mattern, J.; Carlin, A.; Cordier, A.-G.; Maillart, E.; El Hachem, L.; El Kenz, H.; Andronikof, M.; De Bels, D.; Damoisel, C.; et al. Are clinical outcomes worse for pregnant women at ≥20 weeks’ gestation infected with coronavirus disease 2019? A multicenter case-control study with propensity score matching. Am. J. Obstet. Gynecol. 2020, 223, 764–768. [Google Scholar] [CrossRef] [PubMed]
- Rizzo, G.; Mappa, I.; Maqina, P.; Bitsadze, V.; Khizroeva, J.; Makatsarya, A.; D’Antonio, F. Effect of SARS-CoV-2 infection during the second half of pregnancy on fetal growth and hemodynamics: A prospective study. Acta Obstet. Gynecol. Scand. 2021, 100, 1034–1039. [Google Scholar] [CrossRef] [PubMed]
- Hwangbo, S.; Kim, Y.; Lee, C.; Lee, S.; Oh, B.; Moon, M.K.; Kim, S.W.; Park, T. Machine learning models to predict the maximum severity of COVID-19 based on initial hospitalization record. Front. Public Health 2022, 10, 1007205. [Google Scholar] [CrossRef] [PubMed]
- Artiga-Sainz, L.M.; Sarria-Santamera, A.; Martínez-Alés, G.; Quintana-Díaz, M. New Approach to Managing the COVID-19 Pandemic in a Complex Tertiary Care Medical Center in Madrid, Spain. Disaster Med. Public Health Prep. 2022, 16, 2097–2102. [Google Scholar] [CrossRef] [PubMed]
- Sabitova, A.K.; Ortega, M.-A.; Ntegwa, M.J.; Sarria-Santamera, A. Impact of the COVID-19 pandemic on access to and delivery of maternal and child healthcare services in low-and middle-income countries: A systematic review of the literature. Front. Public Health 2024, 12, 1346268. [Google Scholar] [CrossRef]
- Laatifi, M.; Douzi, S.; Bouklouz, A.; Ezzine, H.; Jaafari, J.; Zaid, Y.; El Ouahidi, B.; Naciri, M. Machine learning approaches in COVID-19 severity risk prediction in Morocco. J. Big Data 2022, 9, 5. [Google Scholar] [CrossRef] [PubMed]
- Xiong, Y.; Ma, Y.; Ruan, L.; Li, D.; Lu, C.; Huang, L. Comparing different machine learning techniques for predicting COVID-19 severity. Infect. Dis. Poverty 2022, 11, 19. [Google Scholar] [CrossRef]
- Wendland, P.; Schmitt, V.; Zimmermann, J.; Häger, L.; Göpel, S.; Schenkel-Häger, C.; Kschischo, M. Machine learning models for predicting severe COVID-19 outcomes in Hospitals. Inform. Med. Unlocked 2023, 37, 101188. [Google Scholar] [CrossRef] [PubMed]
- Duda, R.O.; Hart, P.E.; Stork, D.G. Pattern Classification; Wiley: New York, NY, USA, 2001. [Google Scholar]
- Hastie, T.; Tibshirani, R.; Friedman, J.H. The Elements of Statistical Learning; Springer Series in Statistics; Springer: Berlin/Heidelberg, Germany, 2009. [Google Scholar]
- Breiman, L. Random Forests. Mach. Learn. 2001, 45, 5–32. [Google Scholar] [CrossRef]
- Freund, Y.; Schapire, R.E. A decision-theoretic generalization of on-line learning and an application to boosting. J. Comput. Syst. Sci. 1997, 55, 119–139. [Google Scholar] [CrossRef]
- Friedman, J.H. Greedy function approximation: A gradient boosting machine. Ann. Stat. 2001, 29, 1189–1232. [Google Scholar] [CrossRef]
- Chen, T.; Guestrin, C. XGBoost. In Proceedings of the 22nd ACM SIGKDD International Conference on Knowledge Discovery and Data Mining 2016, San Francisco, CA, USA, 13–17 August 2016. [Google Scholar] [CrossRef]
- Anderson, T.W. Classification by multivariate analysis. Psychometrika 1951, 16, 31–50. [Google Scholar] [CrossRef]
- Karimi, Z.; Malak, J.S.; Aghakhani, A.; Najafi, M.S.; Ariannejad, H.; Zeraati, H.; Yekaninejad, M.S. Machine learning approaches to predict the need for intensive care unit admission among Iranian COVID-19 patients based on ICD-10: A cross-sectional study. Health Sci. Rep. 2024, 7, e70041. [Google Scholar] [CrossRef] [PubMed]
- Famiglini, L.; Campagner, A.; Carobene, A.; Cabitza, F. A robust and parsimonious machine learning method to predict ICU admission of COVID-19 patients. Med. Biol. Eng. Comput. 2022, 1–13. [Google Scholar] [CrossRef] [PubMed]
- Cheng, F.Y.; Joshi, H.; Tandon, P.; Freeman, R.; Reich, D.L.; Mazumdar, M.; Kohli-Seth, R.; Levin, M.A.; Timsina, P.; Kia, A. Using machine learning to predict ICU transfer in hospitalized COVID-19 patients. J. Clin. Med. 2020, 9, 1668. [Google Scholar] [CrossRef]
- Lundberg, S.M.; Lee, S.I. A unified approach to interpreting model predictions. Adv. Neural Inf. Process. Syst. 2017, 30, 4765–4774. [Google Scholar]
- Pines, J.M.; Raja, A.S.; Bellolio, F.; Carpenter, C.R. (Eds.) Evidence-Based Emergency Care: Diagnostic Testing and Clinical Decision Rules; John Wiley & Sons: Hoboken, NJ, USA, 2023. [Google Scholar]
- Kılıç, İ.; Ankaralı, H.; Aydın, G.A.; Ünal, S.; Özsoy, H.G.T. A prediction model for severe COVID-19 infection and intensive care unit admission in pregnant women. Turk. J. Intensive Care 2024, 22, 50–61. [Google Scholar] [CrossRef]
- Álvarez Bartolomé, A.; Abdallah Kassab, N.A.; Cruz Melguizo, S.; de la Cruz Conty, M.L.; Forcen Acebal, L.; Abascal Saiz, A.; Pintado Recarte, P.; Martinez Varea, A.; Cerrillos Gonzalez, L.; García Fernández, J.; et al. Critical Care in SARS-CoV-2 infected pregnant women: A prospective multicenter study. Biomedicines 2022, 10, 475. [Google Scholar] [CrossRef] [PubMed]
- El-Kady, A.M.; Aldakheel, F.M.; Allemailem, K.S.; Almatroudi, A.; Dbas, A.R.; Al Hamed, H.; Alsulami, M.; Alshehri, W.A.; El-Ashram, S.; Kreys, E.; et al. Clinical characteristics, outcomes and prognostic factors for critical illness in hospitalized COVID-19 patients in Saudi Arabia: A retrospective cohort study. Int. J. Gen. Med. 2022, 15, 6945–6963. [Google Scholar] [CrossRef] [PubMed]
- Sun, G.; Zhang, Y.; Liao, Q.; Cheng, Y. Blood test results of pregnant COVID-19 patients: An updated case-control study. Front. Cell. Infect. Microbiol. 2020, 10, 560899. [Google Scholar] [CrossRef]
- Gajendra, S. Spectrum of hematological changes in COVID-19. Am. J. Blood Res. 2022, 12, 43–53. [Google Scholar] [PubMed]
- Huang, G.; Kovalic, A.J.; Graber, C.J. Prognostic value of leukocytosis and lymphopenia for coronavirus disease severity. Emerg. Infect. Dis. 2020, 26, 1839–1841. [Google Scholar] [CrossRef] [PubMed]
- Yazdani, A.N.; Abdi, A.; Velpuri, P.; Patel, P.; DeMarco, N.; Agrawal, D.K.; Rai, V. A review of hematological complications and treatment in COVID-19. Hematol. Rep. 2023, 15, 562–577. [Google Scholar] [CrossRef] [PubMed]
- Wool, G.D.; Miller, J.L. The impact of COVID-19 disease on platelets and coagulation. Pathobiology 2020, 88, 15–27. [Google Scholar] [CrossRef]
- Vasileva, D.; Badawi, A. C-reactive protein as a biomarker of severe H1N1 influenza. Inflamm. Res. 2018, 68, 39–46. [Google Scholar] [CrossRef]
- Plebani, M. Why C-reactive protein is one of the most requested tests in clinical laboratories? Clin. Chem. Lab. Med. CCLM 2023, 61, 1540–1545. [Google Scholar] [CrossRef] [PubMed]
- Yamamoto, R.; Asano, H.; Umazume, T.; Takaoka, M.; Noshiro, K.; Saito, Y.; Nakagawa, K.; Chiba, K.; Nakakubo, S.; Nasuhara, Y.; et al. C-reactive protein level predicts need for medical intervention in pregnant women with SARS-CoV-2 infection: A retrospective study. J. Obstet. Gynaecol. Res. 2022, 48, 938–945. [Google Scholar] [CrossRef]
- Smith, R.; Oakley, E.; Grandner, G.W.; Rukundo, G.; Farooq, F.; Ferguson, K.; Baumann, S.; Adams Waldorf, K.M.; Afshar, Y.; Ahlberg, M.; et al. Clinical risk factors of adverse outcomes among women with COVID-19 in the pregnancy and postpartum period: A sequential, prospective meta-analysis. Am. J. Obstet. Gynecol. 2023, 228, 161–177. [Google Scholar] [CrossRef]
- Chen, M.; Zeng, J.; Liu, X.; Sun, G.; Gao, Y.; Liao, J.; Yu, J.; Luo, X.; Qi, H. Changes in physiology and immune system during pregnancy and coronavirus infection: A Review. Eur. J. Obstet. Gynecol. Reprod. Biol. 2020, 255, 124–128. [Google Scholar] [CrossRef] [PubMed]
- Abu-Ismail, L.; Taha, M.J.; Abuawwad, M.T.; Al-Bustanji, Y.; Al-Shami, K.; Nashwan, A.; Yassin, M. COVID-19 and anemia: What do we know so far? Hemoglobin 2023, 47, 122–129. [Google Scholar] [CrossRef] [PubMed]
- Aziz, M.; Goyal, H.; Haghbin, H.; Lee-Smith, W.M.; Gajendran, M.; Perisetti, A. The association of “Loss of smell” to COVID-19: A systematic review and meta-analysis. Am. J. Med. Sci. 2021, 361, 216–225. [Google Scholar] [CrossRef] [PubMed]
- Giannis, D.; Ziogas, I.A.; Gianni, P. Coagulation disorders in coronavirus infected patients: COVID-19, SARS-CoV-1, MERS-COV and lessons from the past. J. Clin. Virol. 2020, 127, 104362. [Google Scholar] [CrossRef]
- Li, F.; He, M.; Zhou, M.; Lai, Y.; Zhu, Y.; Liu, Z.; Wang, Y.; Wang, Y. Association of C-reactive protein with mortality in COVID-19 patients: A secondary analysis of a cohort study. Sci. Rep. 2023, 13, 20361. [Google Scholar] [CrossRef]
- Ikeagwulonu, R.C.; Ugwu, N.I.; Ezeonu, C.T.; Ikeagwulonu, Z.C.; Uro-Chukwu, H.C.; Asiegbu, U.V.; Obu, D.C.; Briggs, D.C. C-Reactive Protein and COVID-19 Severity: A Systematic Review. West Afr. J. Med. 2021, 38, 1011–1023. [Google Scholar]
- Purja, S.; Shin, H.; Lee, J.-Y.; Kim, E.Y. Is loss of smell an early predictor of COVID-19 severity: A systematic review and meta-analysis. Arch. Pharmacal Res. 2021, 44, 725–740. [Google Scholar] [CrossRef] [PubMed]
- Berumen-Lechuga, M.G.; Leaños-Miranda, A.; Molina-Pérez, C.J.; García-Cortes, L.R.; Palomo-Piñón, S. Risk factors for severe–critical COVID-19 in pregnant women. J. Clin. Med. 2023, 12, 5812. [Google Scholar] [CrossRef]
- Kalafat, E.; Prasad, S.; Birol, P.; Tekin, A.B.; Kunt, A.; Di Fabrizio, C.; Alatas, C.; Celik, E.; Bagci, H.; Binder, J.; et al. An internally validated prediction model for critical COVID-19 infection and intensive care unit admission in symptomatic pregnant women. Am. J. Obstet. Gynecol. 2022, 226, 403.e1–403.e13. [Google Scholar] [CrossRef]
- Abdelmola, A.; Albasheer, O.; Kariri, A.; Akkam, F.; Hakami, R.; Essa, S.; Jali, F.M. Characteristics and outcomes of coronavirus disease- 2019 among pregnant women in Saudi Arabia; a retrospective study. Int. J. Women’s Health 2024, 16, 475–490. [Google Scholar] [CrossRef] [PubMed]
- Dawood, F.S.; Garg, S.; Fink, R.V.; Russell, M.L.; Regan, A.K.; Katz, M.A.; Booth, S.; Chung, H.; Klein, N.P.; Kwong, J.C.; et al. Epidemiology and clinical outcomes of hospitalizations for acute respiratory or febrile illness and laboratory-confirmed influenza among pregnant women during six influenza seasons, 2010–2016. J. Infect. Dis. 2019, 221, 1703–1712. [Google Scholar] [CrossRef] [PubMed]
- Vouga, M.; Favre, G.; Martinez-Perez, O.; Pomar, L.; Acebal, L.F.; Abascal-Saiz, A.; Hernandez, M.R.V.; Hcini, N.; Lambert, V.; Carles, G.; et al. Maternal outcomes and risk factors for COVID-19 severity among pregnant women. Sci. Rep. 2021, 11, 13898. [Google Scholar] [CrossRef] [PubMed]
- Shoji, K.; Tsuzuki, S.; Akiyama, T.; Matsunaga, N.; Asai, Y.; Suzuki, S.; Iwamoto, N.; Funaki, T.; Yamada, M.; Ozawa, N.; et al. Clinical characteristics and outcomes of coronavirus disease 2019 (COVID-19) in pregnant women: A propensity score–matched analysis of data from the COVID-19 Registry Japan. Clin. Infect. Dis. 2022, 75, e397–e402. [Google Scholar] [CrossRef]
- Ghosh, R.; Gutierrez, J.P.; de Jesús Ascencio-Montiel, I.; Juárez-Flores, A.; Bertozzi, S.M. SARS-CoV-2 infection by trimester of pregnancy and adverse perinatal outcomes: A Mexican retrospective cohort study. BMJ Open 2024, 14, e075928. [Google Scholar] [CrossRef]
- Arakaki, T.; Hasegawa, J.; Sekizawa, A.; Ikeda, T.; Ishiwata, I.; Kinoshita, K. Risk factors for severe disease and impact of severity on pregnant women with COVID-19: A case–control study based on data from a nationwide survey of maternity services in Japan. BMJ Open 2022, 12, e068575. [Google Scholar] [CrossRef]
- Schiffl, H.; Lang, S.M. Long-term interplay between COVID-19 and chronic kidney disease. Int. Urol. Nephrol. 2023, 55, 1977–1984. [Google Scholar] [CrossRef] [PubMed]
- Cei, F.; Chiarugi, L.; Brancati, S.; Montini, M.S.; Dolenti, S.; Di Stefano, D.; Beatrice, S.; Sellerio, I.; Messiniti, V.; Gucci, M.M.; et al. Early reduction of estimated glomerular filtration rate (EGFR) predicts poor outcome in acutely ill hospitalized COVID-19 patients firstly admitted to medical regular wards (EGFR-Cov19 Study). Biomed. Pharmacother. 2022, 153, 113454. [Google Scholar] [CrossRef]
- Mirijello, A.; Piscitelli, P.; de Matthaeis, A.; Inglese, M.; D’Errico, M.M.; Massa, V.; Greco, A.; Fontana, A.; Copetti, M.; Florio, L.; et al. Low EGFR is a strong predictor of worse outcome in hospitalized COVID-19 patients. J. Clin. Med. 2021, 10, 5224. [Google Scholar] [CrossRef] [PubMed]
- Li, W.-X.; Xu, W.; Huang, C.-L.; Fei, L.; Xie, X.-D.; Li, Q.; Chen, L. Acute cardiac injury and acute kidney injury associated with severity and mortality in patients with COVID-19. Eur. Rev. Med. Pharmacol. Sci. 2021, 25, 2114–2122. [Google Scholar] [CrossRef]
- Mikami, T.; Miyashita, H.; Yamada, T.; Harrington, M.; Steinberg, D.; Dunn, A.; Siau, E. Risk factors for mortality in patients with COVID-19 in New York City. J. Gen. Intern. Med. 2020, 36, 17–26. [Google Scholar] [CrossRef]
- Blazquez-Navarro, A.; Mittmann, L.; Thieme, C.J.; Anft, M.; Paniskaki, K.; Doevelaar, A.; Seibert, F.S.; Hoelzer, B.; Konik, M.J.; Berger, M.M.; et al. Impact of low EGFR on the immune response against COVID-19. J. Nephrol. 2022, 36, 199–202. [Google Scholar] [CrossRef]
- Tossetta, G.; Fantone, S.; delli Muti, N.; Balercia, G.; Ciavattini, A.; Giannubilo, S.R.; Marzioni, D. Preeclampsia and severe acute respiratory syndrome coronavirus 2 infection: A systematic review. J. Hypertens. 2022, 40, 1629–1638. [Google Scholar] [CrossRef]
- Aghaeepour, N.; Ganio, E.A.; Mcilwain, D.; Tsai, A.S.; Tingle, M.; Van Gassen, S.; Gaudilliere, D.K.; Baca, Q.; McNeil, L.; Okada, R.; et al. An immune clock of human pregnancy. Sci. Immunol. 2017, 2, eaan2946. [Google Scholar] [CrossRef] [PubMed]
- Kinder, J.M.; Turner, L.H.; Stelzer, I.A.; Miller-Handley, H.; Burg, A.; Shao, T.-Y.; Pham, G.; Way, S.S. Cd8+ T cell functional exhaustion overrides pregnancy-induced fetal antigen alloimmunization. Cell Rep. 2020, 31, 107784. [Google Scholar] [CrossRef] [PubMed]
- Zahid, W.; Farooqui, N.; Zahid, N.; Ahmed, K.; Anwar, M.F.; Rizwan-ul-Hasan, S.; Hussain, A.R.; Sarría-Santamera, A.; Abidi, S.H. Association of Interferon lambda 3 and 4 gene snps and their expression with COVID-19 disease severity: A cross-sectional study. Infect. Drug Resist. 2023, 16, 6619–6628. [Google Scholar] [CrossRef]
- St Clair, L.A.; Eldesouki, R.E.; Sachithanandham, J.; Yin, A.; Fall, A.; Morris, C.P.; Norton, J.M.; Abdullah, O.; Dhakal, S.; Barranta, C.; et al. Reduced control of SARS-CoV-2 infection associates with lower mucosal antibody responses in pregnancy. mSphere 2024, 9, e0081223. [Google Scholar] [CrossRef]
- Chinn, J.; Sedighim, S.; Kirby, K.A.; Hohmann, S.; Hameed, A.B.; Jolley, J.; Nguyen, N.T. Characteristics and Outcomes of Women with COVID-19 Giving Birth at US Academic Centers During the COVID-19 Pandemic. JAMA Netw. Open 2021, 4, e2120456. [Google Scholar] [CrossRef]
- Incognito, G.G.; Distefano, R.E.C.; Campo, G.; Gulino, F.A.; Gulisano, C.; Gullotta, C.; Gullo, G.; Cucinella, G.; Tuscano, A.; Bruno, M.T.; et al. Comparison of Maternal and Neonatal Outcomes between SARS-CoV-2 Variants: A Retrospective, Monocentric Study. J. Clin. Med. 2023, 12, 6329. [Google Scholar] [CrossRef]
- Lombardi, A.; Duiella, S.; Li Piani, L.; Comelli, A.; Ceriotti, F.; Oggioni, M.; Muscatello, A.; Bandera, A.; Gori, A.; Ferrazzi, E. Inflammatory biomarkers in pregnant women with COVID-19: A retrospective cohort study. Sci. Rep. 2021, 11, 13350. [Google Scholar] [CrossRef]
- Qiu, X.; Zhang, L.; Tong, Y.; Qu, Y.; Wang, H.; Mu, D. Interleukin-6 for early diagnosis of neonatal sepsis with premature rupture of the membranes: A meta-analysis. Medicine 2018, 97, e13146. [Google Scholar] [CrossRef]
- Castelli, V.; Cimini, A.; Ferri, C. Cytokine Storm in COVID-19. When You Come Out of the Storm, You Won’t Be the Same Person Who Walked. Front. Immunol. 2020, 11, 2132. [Google Scholar] [CrossRef] [PubMed]
- Tanacan, A.; Yazihan, N.; Erol, S.A.; Anuk, A.T.; Yucel Yetiskin, F.D.; Biriken, D.; Ozgu-Erdinc, A.S.; Keskin, H.L.; Moraloglu Tekin, O.; Sahin, D. The impact of COVID-19 infection on the cytokine profile of pregnant women: A prospective case-control study. Cytokine 2021, 140, 155431. [Google Scholar] [CrossRef] [PubMed]
- Burgio, S.; Cucinella, G.; Perino, A.; Baglio, G.; Crifasi, L.; Krysiak, R.; Kowalcze, K.; Gullo, G. Effectiveness of Psychological Counseling Intervention in High-Risk Pregnancies in Italy. J. Pers. Med. 2024, 14, 976. [Google Scholar] [CrossRef] [PubMed]
- Gullo, G.; Scaglione, M.; Cucinella, G.; Riva, A.; Coldebella, D.; Cavaliere, A.F.; Signore, F.; Buzzaccarini, G.; Spagnol, G.; Laganà, A.S.; et al. Congenital Zika Syndrome: Genetic Avenues for Diagnosis and Therapy, Possible Management and Long-Term Outcomes. J. Clin. Med. 2022, 11, 1351. [Google Scholar] [CrossRef]
- Riemma, G.; De Franciscis, P.; Tesorone, M.; Coppa, E.; Schiattarella, A.; Billone, V.; Lopez, A.; Cucinella, G.; Gullo, G.; Carotenuto, R.M. Obstetric and Gynecological Admissions and Hospitalizations in an Italian Tertiary-Care Hospital during COVID-19 Pandemic: A Retrospective Analysis According to Restrictive Measures. J. Clin. Med. 2023, 12, 7097. [Google Scholar] [CrossRef] [PubMed]




| Trimester of Gestation | ||||||
|---|---|---|---|---|---|---|
| Characteristic | 1st Trimester (n = 59) | 2nd Trimester (n = 293) | 3rd Trimester (n = 813) | ICU Admitted (n = 110) | Not Admitted to ICU (n = 1058) | p-Value |
| Feature | ||||||
| Age | 30.15 ± 5.92 | 30.13 ± 5.64 | 29.66 ± 5.61 | 31.52 ± 5.67 | 29.63 ± 5.59 | 0.0011 |
| Blood type | 0.3621 | |||||
| A | 12 | 67 | 252 | 38 | 295 | |
| AB | 3 | 28 | 67 | 9 | 90 | |
| B | 15 | 95 | 225 | 33 | 300 | |
| O | 28 | 99 | 251 | 29 | 355 | |
| Rh factor | 0.9769 | |||||
| − | 4 | 14 | 29 | 4 | 44 | |
| + | 54 | 275 | 765 | 105 | 995 | |
| Days of admission after symptom onset | 4.20 ± 2.44 | 4.41 ± 3.07 | 4.62 ± 3.63 | 5.83 ± 3.83 | 4.42 ± 3.38 | 0.0003 |
| Length of hospital stay | 7.64 ± 1.89 | 8.31 ± 3.36 | 6.71 ± 3.04 | 8.53 ± 5.52 | 7.02 ± 2.76 | 0.0057 |
| Obstetric history | ||||||
| Number of children | 1.29 ± 1.34 | 1.17 ± 1.06 | 1.69 ± 1.35 | 1.98 ± 1.26 | 1.50 ± 1.30 | 0.0002 |
| Number of pregnancies | 2.68 ± 1.71 | 2.66 ± 1.60 | 2.79 ± 1.69 | 2.95 ± 1.76 | 2.73 ± 1.66 | 0.2085 |
| Number of deliveries | 1.31 ± 1.36 | 1.20 ± 1.06 | 1.71 ± 1.36 | 2.02 ± 1.23 | 1.52 ± 1.31 | <0.001 |
| Multiple gestations | 0 | 4 | 4 | 1 | 7 | |
| Laboratory tests | ||||||
| Hemoglobin | 120.19 ± 19.58 | 105.79 ± 11.34 | 105.67 ± 14.79 | 97.97 ± 16.08 | 107.36 ± 14.2 | <0.001 |
| Leucocytes | 6.91 ± 2.62 | 8.25 ± 3.38 | 9.33 ± 3.65 | 12.58 ± 4.93 | 8.56 ± 3.20 | <0.001 |
| Neutrophils | 73.06 ± 9.88 | 79.50 ± 8.74 | 79.89 ± 10.3 | 86.30 ± 17.00 | 78.75 ± 8.70 | <0.001 |
| Lymphocytes | 24.50 ± 13.63 | 16.95 ± 9.11 | 16.81 ± 8.27 | 12.40 ± 8.29 | 17.73 ± 8.92 | <0.001 |
| Platelets | 205.95 ± 68.32 | 210.81 ± 77.57 | 217.69 ± 85.43 | 250.09 ± 134.92 | 211.86 ± 74.40 | 0.0043 |
| APTT | 29.08 ± 3.19 | 31.37 ± 11.08 | 31.93 ± 13.62 | 35.69 ± 13.49 | 31.22 ± 12.51 | 0.0012 |
| ALT | 29.23 ± 31.32 | 37.80 ± 58.26 | 23.46 ± 34.89 | 35.64 ± 83.34 | 26.65 ± 35.75 | 0.2808 |
| ACT | 27.47 ± 17.19 | 35.88 ± 42.0 | 29.69 ± 25.48 | 41.71 ± 59.44 | 30.10 ± 25.51 | 0.0509 |
| Comorbidities and complications | ||||||
| Preeclampsia | 0 | 3 | 23 | 10 | 16 | <0.001 |
| Small for gestational age | 0 | 1 | 18 | 2 | 17 | 1.0 |
| Intrauterine growth restriction | 0 | 0 | 17 | 3 | 14 | 0.4521 |
| Hypertension | 1 | 17 | 67 | 23 | 63 | <0.001 |
| Hyperglycemia | 3 | 53 | 121 | 29 | 148 | <0.001 |
| Gestational diabetes | 1 | 11 | 33 | 13 | 32 | <0.001 |
| Anaemia | 13 | 162 | 599 | 90 | 685 | <0.001 |
| Pneumonia | 26 | 152 | 437 | 68 | 549 | 0.05 |
| Clinical symptoms and severity of COVID-19 | ||||||
| Fever | 34 | 125 | 231 | 31 | 359 | 0.2666 |
| Cough | 52 | 263 | 619 | 78 | 857 | 0.0156 |
| Weakness | 57 | 280 | 726 | 98 | 967 | 0.5249 |
| Sore throat | 31 | 191 | 494 | 55 | 662 | 0.0133 |
| Shortness of breath | 14 | 59 | 149 | 30 | 192 | 0.0282 |
| Myalgia | 15 | 95 | 217 | 33 | 294 | 0.7038 |
| Loss of smell and/or taste | 35 | 104 | 208 | 21 | 326 | 0.0143 |
| Runny nose | 46 | 230 | 613 | 75 | 816 | 0.0475 |
| Diarrhea | 6 | 11 | 13 | 0 | 30 | 0.1409 |
| Chest discomfort | 11 | 60 | 145 | 17 | 199 | 0.4633 |
| Sweating | 3 | 5 | 19 | 3 | 24 | 1.0 |
| ICU Admission | 0 | 13 | 96 | |||
| Classifier | Hyperparameter | Hyperparameter Space |
|---|---|---|
| LR | penalty | L2 |
| regularization parameter | 100, 10, 1.0, 0.1, 0.01 | |
| RF | number of estimators | 1, 2, 5, 10 |
| maximum depth | 2, 5, 10 | |
| maximum features | ‘sqrt’, ‘log2’ | |
| LDA | solver | ‘svd’, ‘lsqr’, ‘eigen’ |
| tolerance | 0.00001, 0.0001, 0.0003 | |
| GB | number of estimators | 10, 20, 30 |
| learning rate | 0.001, 0.01, 0.1 | |
| XGB | maximum depth | 5, 10 |
| number of estimators | 10, 20, 30 | |
| learning rate | 0.001, 0.01, 0.1 | |
| ADB | number of estimators | 10, 20, 30 |
| learning rate | 0.001, 0.01, 0.1 | |
| algorithm | ‘SAMME’, ‘SAMME.R’ | |
| GNB | - | - |
| KNN | number of neighbors | 3, 5 |
| Classifier | F1-Score | Threshold | Hyperparameter Space |
|---|---|---|---|
| LR | 0.49 ± 0.04 | 0.18 | regularization parameter: 0.01 |
| RF | 0.48 ± 0.12 | 0.18 | maximum depth: 2; maximum features: log2; number of estimators: 10 |
| LDA | 0.47 ± 0.03 | 0.20 | solver: “svd”; tolerance: 0.00001 |
| GB | 0.47 ± 0.11 | 0.26 | learning rate: 0.1; number of estimators: 20 |
| XGB | 0.45 ± 0.08 | 0.26 | learning rate: 0.1; number of estimators: 30; maximum depth: 10 |
| ADB | 0.42 ± 0.05 | 0.34 | algorithm: “SAMME.R”; learning rate: 0.1; number of estimators: 30 |
| GNB | 0.31 ± 0.07 | 0.71 | - |
| KNN | 0.31 ± 0.04 | 0.00 | number of neighbors: 5 |
| Accuracy | Precision | Sensitivity | Specificity | G-Mean | F1-Score | ROC AUC |
|---|---|---|---|---|---|---|
| 0.866 | 0.389 | 0.600 | 0.896 | 0.733 | 0.472 | 0.845 |
| Predicted | |||
|---|---|---|---|
| Actual | Negative | Positive | |
| Negative | True Negative: 283 | False Positive: 33 | |
| Positive | False Negative: 14 | True Positive: 21 | |
Disclaimer/Publisher’s Note: The statements, opinions and data contained in all publications are solely those of the individual author(s) and contributor(s) and not of MDPI and/or the editor(s). MDPI and/or the editor(s) disclaim responsibility for any injury to people or property resulting from any ideas, methods, instructions or products referred to in the content. |
© 2024 by the authors. Licensee MDPI, Basel, Switzerland. This article is an open access article distributed under the terms and conditions of the Creative Commons Attribution (CC BY) license (https://creativecommons.org/licenses/by/4.0/).
Share and Cite
Mukhamediya, A.; Arupzhanov, I.; Zollanvari, A.; Zhumambayeva, S.; Nadyrov, K.; Khamidullina, Z.; Tazhibayeva, K.; Myrzabekova, A.; Jaxalykova, K.K.; Terzic, M.; et al. Predicting Intensive Care Unit Admission in COVID-19-Infected Pregnant Women Using Machine Learning. J. Clin. Med. 2024, 13, 7705. https://doi.org/10.3390/jcm13247705
Mukhamediya A, Arupzhanov I, Zollanvari A, Zhumambayeva S, Nadyrov K, Khamidullina Z, Tazhibayeva K, Myrzabekova A, Jaxalykova KK, Terzic M, et al. Predicting Intensive Care Unit Admission in COVID-19-Infected Pregnant Women Using Machine Learning. Journal of Clinical Medicine. 2024; 13(24):7705. https://doi.org/10.3390/jcm13247705
Chicago/Turabian StyleMukhamediya, Azamat, Iliyar Arupzhanov, Amin Zollanvari, Saule Zhumambayeva, Kamalzhan Nadyrov, Zaituna Khamidullina, Karina Tazhibayeva, Aigul Myrzabekova, Kulyash K. Jaxalykova, Milan Terzic, and et al. 2024. "Predicting Intensive Care Unit Admission in COVID-19-Infected Pregnant Women Using Machine Learning" Journal of Clinical Medicine 13, no. 24: 7705. https://doi.org/10.3390/jcm13247705
APA StyleMukhamediya, A., Arupzhanov, I., Zollanvari, A., Zhumambayeva, S., Nadyrov, K., Khamidullina, Z., Tazhibayeva, K., Myrzabekova, A., Jaxalykova, K. K., Terzic, M., Bapayeva, G., Kulbayeva, S., Abuova, G. N., Erezhepov, B. A., Sarbalina, A., Sipenova, A., Mukhtarova, K., Ghahramany, G., & Sarria-Santamera, A. (2024). Predicting Intensive Care Unit Admission in COVID-19-Infected Pregnant Women Using Machine Learning. Journal of Clinical Medicine, 13(24), 7705. https://doi.org/10.3390/jcm13247705

