Psychometric Properties of the Serbian Version of the Arm, Shoulder, and Hand Disability Self-Assessment Questionnaire: Criterion Validity, Construct Validity, and Internal Consistency
Abstract
1. Introduction
2. Materials and Methods
Statistical Analysis
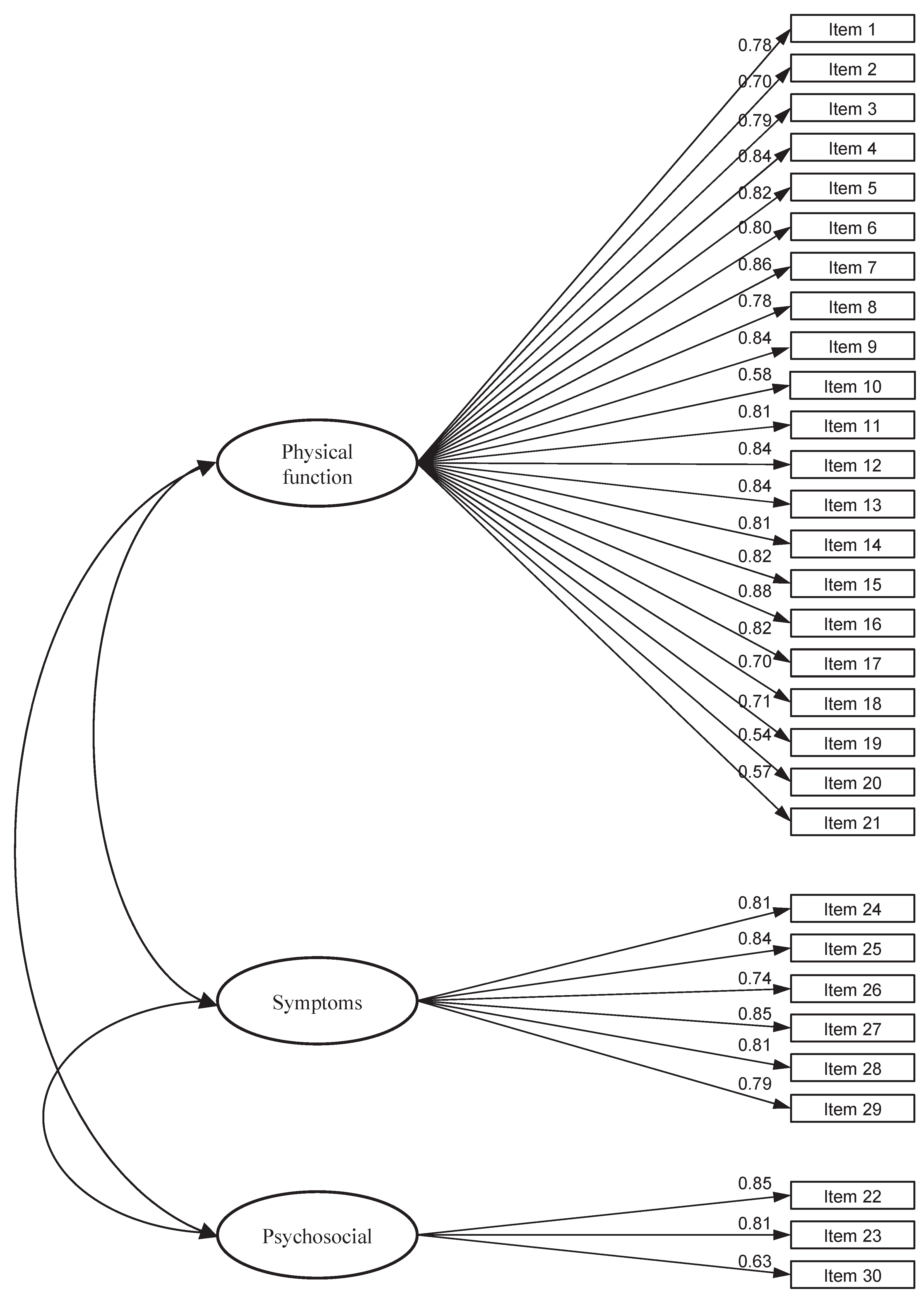
3. Results
4. Discussion
5. Conclusions
Supplementary Materials
Author Contributions
Funding
Institutional Review Board Statement
Informed Consent Statement
Data Availability Statement
Acknowledgments
Conflicts of Interest
References
- Picavet, H.S.; Hazes, J.M. Prevalence of self reported musculoskeletal diseases is high. Ann. Rheum. Dis. 2003, 62, 644–650. [Google Scholar] [CrossRef] [PubMed]
- Huisstede, B.M.; Bierma-Zeinstra, S.M.; Koes, B.W.; Verhaar, J.A. Incidence and prevalence of upper-extremity musculoskeletal disorders. A systematic appraisal of the literature. BMC Musculoskelet. Disord. 2006, 7, 7. [Google Scholar] [CrossRef] [PubMed]
- Almomani, F.; Alghwiri, A.A.; Alghadir, A.H.; Al-Momani, A.; Iqbal, A. Prevalence of upper limb pain and disability and its correlates with demographic and personal factors. J. Pain. Res. 2019, 12, 2691–2700. [Google Scholar] [CrossRef] [PubMed]
- Mosher, Z.A.; Ewing, M.A.; Collins, C.S.; Young, P.G.; Brabston, E.W.; Momaya, A.M.; Tashjian, R.Z.; Ponce, B.A. Usage Trends of Patient-reported Outcome Measures in Shoulder Literature. J. Am. Acad. Orthop. Surg. 2020, 28, e774–e781. [Google Scholar] [CrossRef] [PubMed]
- Angst, F.; Schwyzer, H.K.; Aeschlimann, A.; Simmen, B.R.; Goldhahn, J. Measures of adult shoulder function: Disabilities of the Arm, Shoulder, and Hand Questionnaire (DASH) and its short version (QuickDASH), Shoulder Pain and Disability Index (SPADI), American Shoulder and Elbow Surgeons (ASES) Society standardized shoulder assessment form, Constant (Murley) Score (CS), Simple Shoulder Test (SST), Oxford Shoulder Score (OSS), Shoulder Disability Questionnaire (SDQ), and Western Ontario Shoulder Instability Index (WOSI). Arthritis Care Res. 2011, 63 (Suppl. S11), S174–S188. [Google Scholar]
- Karlsson, Å.; Lindelöf, N.; Olofsson, B.; Berggren, M.; Gustafson, Y.; Nordström, P.; Stenvall, M. Effects of Geriatric Interdisciplinary Home Rehabilitation on Independence in Activities of Daily Living in Older People with Hip Fracture: A Randomized Controlled Trial. Arch. Phys. Med. Rehabil. 2020, 101, 571–578. [Google Scholar] [CrossRef]
- Rocha, L.S.O.; Gama, G.C.B.; Rocha, R.S.B.; Rocha, L.B.; Dias, C.P.; Santos, L.L.S.; Santos, M.C.S.; Montebelo, M.I.L.; Teodori, R.M. Constraint Induced Movement Therapy Increases Functionality and Quality of Life after Stroke. J. Stroke Cerebrovasc. Dis. 2021, 30, 105774. [Google Scholar] [CrossRef]
- Lifchez, S.D.; Means, K.R., Jr.; Dunn, R.E.; Williams, E.H. Intra- and inter-examiner variability in performing Tinel’s test. J. Hand Surg. Am. 2010, 35, 212–216. [Google Scholar] [CrossRef]
- Kersten, P.; McLellan, L.; George, S.; Smith, J.A. The Southampton Needs Assessment Questionnaire (SNAQ): A valid tool for assessing the rehabilitation needs of disabled people. Clin. Rehabil. 2000, 14, 641–650. [Google Scholar] [CrossRef]
- Hudak, P.L.; Amadio, P.C.; Bombardier, C. Development of an upper extremity outcome measure: The DASH (disabilities of the arm, shoulder and hand). Am. J. Ind. Med. 1996, 29, 602–608. [Google Scholar] [CrossRef]
- Alnahdi, A.H. Structural validity of the Arabic version of the disabilities of the Arm, Shoulder and Hand (DASH) using Rasch measurement model. J. Patient Rep. Outcomes 2021, 5, 119. [Google Scholar] [CrossRef]
- Lee, E.W.; Lau, J.S.; Chung, M.M.; Li, A.P.; Lo, S.K. Evaluation of the Chinese version of the disability of the arm, shoulder and hand (DASH-HKPWH): Cross-cultural adaptation process, internal consistency and reliability study. J. Hand Ther. 2004, 17, 417–423. [Google Scholar] [CrossRef] [PubMed]
- Germann, G.; Harth, A.; Wind, G.; Demir, E. Standardisierung und Validierung der deutschen Version 2.0 des “Disability of Arm, Shoulder, Hand” (DASH)-Fragebogens zur Outcome-Messung an der oberen Extremität [Standardisation and validation of the German version 2.0 of the Disability of Arm, Shoulder, Hand (DASH) questionnaire]. Unfallchirurg 2003, 106, 13–19. [Google Scholar] [PubMed]
- Franchignoni, F.; Giordano, A.; Sartorio, F.; Vercelli, S.; Pascariello, B.; Ferriero, G. Suggestions for refinement of the Disabilities of the Arm, Shoulder and Hand Outcome Measure (DASH): A factor analysis and Rasch validation study. Arch. Phys. Med. Rehabil. 2010, 91, 1370–1377. [Google Scholar] [CrossRef] [PubMed]
- Rosales, R.S.; Delgado, E.B.; de la Lastra-Bosch, I.D. Evaluation of the Spanish version of the DASH and carpal tunnel syndrome health-related quality-of-life instruments: Cross-cultural adaptation process and reliability. J. Hand Surg. Am. 2002, 27, 334–343. [Google Scholar] [CrossRef]
- Jennifer, G. Evaluation of the Spanish version of the DASH and carpal tunnel syndrome health-related quality of life instruments: Cross-cultural adaptation process and reliability. J. Hand. Ther. 2004, 17, 74. [Google Scholar] [CrossRef]
- Rosales, R.S.; De La Lastra, I.D.; McCabe, S.; Ortega Martinez, J.I.; Hidalgo, Y.M. The relative responsiveness and construct validity of the Spanish version of the DASH instrument for outcomes assessment in open carpal tunnel release. J. Hand Surg. 2009, 34E, 72–75. [Google Scholar] [CrossRef]
- De Klerk, S. Assessment of structural and cross-cultural validity of the Disabilities of the Arm, Shoulder and Hand questionnaire: A scoping review. Hand Ther. 2023, 28, 3–15. [Google Scholar] [CrossRef]
- Beaton, D.E.; Davis, A.M.; Hudak, P.; Mcconnell, S. The DASH (Disabilities of the Arm, Shoulder and Hand) Outcome Measure: What do we know about it now? Br. J. Hand Ther. 2001, 6, 109–118. [Google Scholar] [CrossRef]
- Ware, J.E.; Kosinski, M.; Keller, S.D. How to Score the SF-12 Physical and Mental Health Summaries: A User’s Manual; New England Medical Centre: Boston, MA, USA, 1995. [Google Scholar]
- Tabachnick, B.B.; Fidell, L.S. Using Multivariate Statistics, 6th ed.; Pearson Education: Boston, MA, USA, 2013. [Google Scholar]
- Streiner, D.L.; Kottner, J. Recommendations for reporting the results of studies of instrument and scale development and testing. J. Adv. Nurs. 2014, 70, 1970–1979. [Google Scholar] [CrossRef]
- Babyak, M.A.; Green, S.B. Confirmatory factor analysis: An introduction for psychosomatic medicine researchers. Psychosom. Med. 2010, 72, 587–597. [Google Scholar] [CrossRef] [PubMed]
- Van Eck, M.E.; Lameijer, C.M.; El Moumni, M. Structural validity of the Dutch version of the disability of arm, shoulder and hand questionnaire (DASH-DLV) in adult patients with hand and wrist injuries. BMC Musculoskelet. Disord. 2018, 19, 207. [Google Scholar] [CrossRef] [PubMed]
- De Vet, H.C.; Adèr, H.J.; Terwee, C.B.; Pouwer, F. Are factor analytical techniques used appropriately in the validation of health status questionnaires? A systematic review on the quality of factor analysis of the SF-36. Qual. Life. Res. 2005, 14, 1203–1218, dicussion 1219–1221, 1223–1224. [Google Scholar] [CrossRef] [PubMed]
- De Klerk, S.; Jerosch-Herold, C.; Buchanan, H.; van Niekerk, L. Structural and cross-cultural validity of the Afrikaans for the Western Cape Disabilities of the Arm, Shoulder and Hand (DASH) questionnaire. J. Patient Rep. Outcomes 2023, 7, 1. [Google Scholar] [CrossRef]
- Lehman, L.A.; Woodbury, M.; Velozo, C.A. Examination of the factor structure of the Disabilities of the Arm, Shoulder, and Hand questionnaire. Am. J. Occup. Ther. 2011, 65, 169–178. [Google Scholar] [CrossRef][Green Version]
- Fayad, F.; Lefevre-Colau, M.M.; Macé, Y.; Fermanian, J.; Mayoux-Benhamou, A.; Roren, A.; Rannou, F.; Roby-Brami, A.; Gautheron, V.; Revel, M.; et al. Validation of the French version of the Disability of the Arm, Shoulder and Hand questionnaire (F-DASH). Jt. Bone. Spine 2008, 75, 195–200. [Google Scholar] [CrossRef]
- Lee, E.W.; Chung, M.M.; Li, A.P.; Lo, S.K. Construct validity of the Chinese version of the disabilities of the arm, shoulder and hand questionnaire (DASH-HKPWH). J. Hand Surg. Br. 2005, 30, 29–34. [Google Scholar] [CrossRef]
- Ibikunle, P.; Odole, A.; Akosile, C.; Ezeakunne, A. Cross-cultural adaptation and psychometric properties of the Nigerian (IGBO) version of the Disabilities of the Arm, Shoulder and Hand questionnaire (I-DASH). Hand Therapy 2017, 22, 101–109. [Google Scholar] [CrossRef]
- Kc, S.; Sharma, S.; Ginn, K.; Almadi, T.; Subedi, H.; Reed, D. Cross-cultural adaptation and measurement properties of the Nepali version of the DASH (disability of arm, shoulder and hand) in patients with shoulder pain. Health. Qual. Life Outcomes 2019, 17, 51. [Google Scholar] [CrossRef]
- Mousavi, S.J.; Parnianpour, M.; Abedi, M.; Askary-Ashtiani, A.; Karimi, A.; Khorsandi, A.; Mehdian, H. Cultural adaptation and validation of the Persian version of the Disabilities of the Arm, Shoulder and Hand (DASH) outcome measure. Clin. Rehabil. 2008, 22, 749–757. [Google Scholar] [CrossRef]
- Imaeda, T.; Toh, S.; Nakao, Y.; Nishida, J.; Hirata, H.; Ijichi, M.; Kohri, C.; Nagano, A. Impairment Evaluation Committee, Japanese Society for Surgery of the Hand. Validation of the Japanese Society for Surgery of the Hand version of the Disability of the Arm, Shoulder, and Hand questionnaire. J. Orthop. Sci. 2005, 10, 353–359. [Google Scholar] [CrossRef] [PubMed]
- Liang, H.W.; Wang, H.K.; Yao, G.; Horng, Y.S.; Hou, S.M. Psychometric evaluation of the Taiwan version of the Disability of the Arm, Shoulder, and Hand (DASH) questionnaire. J. Formos. Med. Assoc. 2004, 103, 773–779. [Google Scholar] [PubMed]
- Odole, A.C.; Odunaiya, N.A.; Mbaike, C.F.; Ibikunle, P.O.; Akinseloyin, A.A.; Olaseinde, O.R. Nigerian (Yoruba) version of Disabilities of the Arm, Shoulder and Hand questionnaire (DASH-Y): Cross-cultural adaptation and initial validation. Hand Therapy 2016, 21, 140–150. [Google Scholar] [CrossRef]
- Cheng, H.M.; Sampaio, R.F.; Mancini, M.C.; Fonseca, S.T.; Cotta, R.M. Disabilities of the arm, shoulder and hand (DASH): Factor analysis of the version adapted to Portuguese/Brazil. Disabil. Rehabil. 2008, 30, 1901–1909. [Google Scholar] [CrossRef]
- Rebwar, A.H.; Omer, A.R.; Jalal, A.H. Reliability, validity and responsiveness of the Kurdish version of the questionnaire Disability of the Arm, Shoulder and Hand in patients with carpal tunnel syndrome. Med. J. Malaysia 2024, 79 (Suppl. S1), 47–52. [Google Scholar]
- Themistocleous, G.S.; Goudelis, G.; Kyrou, I.; Chloros, G.D.; Krokos, A.; Galanos, A.; Gerostathopoulos, N.E.; Soucacos, P.N. Translation into Greek, cross-cultural adaptation and validation of the Disabilities of the Arm, Shoulder, and Hand Questionnaire (DASH). J. Hand Ther. 2006, 19, 350–357. [Google Scholar] [CrossRef]
- Van Lieshout, E.M.M.; Mahabier, K.C.; Tuinebreijer, W.E.; Verhofstad, M.H.J.; Den Hartog, D.; HUMMER Investigators. Rasch analysis of the Disabilities of the Arm, Shoulder and Hand (DASH) instrument in patients with a humeral shaft fracture. J. Shoulder. Elbow. Surg. 2020, 29, 1040–1049. [Google Scholar] [CrossRef] [PubMed]
- Ikonen, J.; Hulkkonen, S.; Ryhänen, J.; Häkkinen, A.; Karppinen, J.; Repo, J. The structural validity of the Finnish version of the Disabilities of the Arm, Shoulder and Hand: A Rasch model analysis. Hand Therapy 2020, 25, 3–10. [Google Scholar] [CrossRef]
- Forget, N.J.; Jerosch-Herold, C.; Shepstone, L.; Higgins, J. Psychometric evaluation of the Disabilities of the Arm, Shoulder and Hand (DASH) with Dupuytren’s contracture: Validity evidence using Rasch modeling. BMC Musculoskelet. Disord. 2014, 15, 361. [Google Scholar] [CrossRef]
- Prodinger, B.; Hammond, A.; Tennant, A.; Prior, Y.; Tyson, S. Revisiting the disabilities of the arm, shoulder and hand (DASH) and QuickDASH in rheumatoid arthritis. BMC Musculoskelet. Disord. 2019, 20, 41. [Google Scholar] [CrossRef]
- Novak, C.B. Validity of the DASH questionnaire in upper extremity nerve injury. In Proceedings of the American Association for Hand Surgery Annual Meeting, Scottsdale, AZ, USA, 13–16 January 2016; Available online: https://meeting.handsurgery.org/abstracts/2016/95.cgi (accessed on 25 August 2024).
- Alotaibi, N.M. The cross-cultural adaptation of the disability of arm, shoulder and hand (DASH): A systematic review. Occup. Ther. Int. 2008, 15, 178–190. [Google Scholar] [CrossRef] [PubMed]
- De Klerk, S.; Buchanan, H.; Jerosch-Herold, C. The validity and clinical utility of the Disabilities of the Arm Shoulder and Hand questionnaire for hand injuries in developing country contexts: A systematic review. J. Hand Ther. 2018, 31, 80–90.e1. [Google Scholar] [CrossRef] [PubMed]
- Sigirtmac, I.C.; Oksuz, C. Systematic review of the quality of the cross-cultural adaptations of Disabilities of the Arm, Shoulder and Hand (DASH). Med. Lav. 2021, 112, 279–291. [Google Scholar] [PubMed]
- Mokkink, L.B.; Terwee, C.B.; Patrick, D.L.; Alonso, J.; Stratford, P.W.; Knol, D.L.; Bouter, L.M.; de Vet, H.C. The COSMIN checklist for assessing the methodological quality of studies on measurement properties of health status measurement instruments: An international Delphi study. Qual. Life Res. 2010, 19, 539–549. [Google Scholar] [CrossRef]
- Prinsen, C.A.C.; Mokkink, L.B.; Bouter, L.M.; Alonso, J.; Patrick, D.L.; de Vet, H.C.W.; Terwee, C.B. COSMIN guideline for systematic reviews of patient-reported outcome measures. Qual. Life Res. 2018, 27, 1147–1157. [Google Scholar] [CrossRef]
- De Vet, H.C.; Terwee, C.B.; Mokkink, L.B.; Knol, D.L. Section 6.5.3 cross-cultural validity. In Measurement in Medicine; Cambridge University Press: Cambridge, MA, USA, 2011; pp. 181–191. [Google Scholar]
- Mousoulis, C.; Firth, A.D.; Marson, A.; Gagnier, J.J. Psychometric properties of patient-reported outcome measures assessing recovery from hand fractures: A systematic review. Qual. Life Res. 2024; epub ahead of print. [Google Scholar]




| Variables | n = 297 |
|---|---|
| Age, mean ± sd | 47.4 ± 16.8 |
| Gender–male, n (%) | 150 (50.5) |
| Dominant hand, n (%); n = 221 | |
| Left | 35 (11.8) |
| Right | 186 (62.6) |
| DASH, mean (95% CI) | 40.4 (37.4–43.3) |
| SF 12, mean (95% CI) | |
| PCS | 40.8 (39.7–41.8) |
| MCS | 44.3 (43.2–46.3) |
| VAS, median (25th–75th percentile) | 4 (2–6) |
| Model | Domains | N° Items | Cronbach’s Alpha | Internal Consistency |
|---|---|---|---|---|
| Model 1 | Single factor | 30 | 0.966 | Excellent |
| Model 2 | Physical function | 21 | 0.967 | Excellent |
| Psychosocial/Symptoms | 9 | 0.925 | Excellent | |
| Model 3 | Physical function | 21 | 0.967 | Excellent |
| Symptoms | 6 | 0.923 | Excellent | |
| Psychosocial | 3 | 0.800 | Good |
| Chi-Squared Goodness of Fit | df | p | RMSEA (90% CI) | SRMR | CFI | TLI | |
|---|---|---|---|---|---|---|---|
| Model 1 | 606.98 | 312 | <0.001 | 0.057 (0.050–0.063) | 0.039 | 0.964 | 0.950 |
| Model 2 | 626.06 | 340 | <0.001 | 0.053 (0.047–0.060) | 0.046 | 0.965 | 0.956 |
| Model 3 | 593.84 | 331 | <0.001 | 0.052 (0.045–0.058) | 0.040 | 0.968 | 0.958 |
| SF 12 | VAS | |||
| PCS | MCS | |||
| DASH | −0.564 * | −0.422 * | 0.500 * | |
| SF 12 | PCS | / | 0.238 * | −0.548 * |
| MCS | / | / | −0.465 * | |
Disclaimer/Publisher’s Note: The statements, opinions and data contained in all publications are solely those of the individual author(s) and contributor(s) and not of MDPI and/or the editor(s). MDPI and/or the editor(s) disclaim responsibility for any injury to people or property resulting from any ideas, methods, instructions or products referred to in the content. |
© 2024 by the authors. Licensee MDPI, Basel, Switzerland. This article is an open access article distributed under the terms and conditions of the Creative Commons Attribution (CC BY) license (https://creativecommons.org/licenses/by/4.0/).
Share and Cite
Vucetic, M.; Pavlovic, V.; Milutinovic, S.; Stojicic, M.; Milic, N.; Aleksandric, D.; Miceta, L.; Petrovic, B.; Matejic, A.; Rajovic, N.; et al. Psychometric Properties of the Serbian Version of the Arm, Shoulder, and Hand Disability Self-Assessment Questionnaire: Criterion Validity, Construct Validity, and Internal Consistency. J. Clin. Med. 2024, 13, 5903. https://doi.org/10.3390/jcm13195903
Vucetic M, Pavlovic V, Milutinovic S, Stojicic M, Milic N, Aleksandric D, Miceta L, Petrovic B, Matejic A, Rajovic N, et al. Psychometric Properties of the Serbian Version of the Arm, Shoulder, and Hand Disability Self-Assessment Questionnaire: Criterion Validity, Construct Validity, and Internal Consistency. Journal of Clinical Medicine. 2024; 13(19):5903. https://doi.org/10.3390/jcm13195903
Chicago/Turabian StyleVucetic, Milos, Vedrana Pavlovic, Suzana Milutinovic, Milan Stojicic, Natasa Milic, Dejan Aleksandric, Lazar Miceta, Bojan Petrovic, Aleksandar Matejic, Nina Rajovic, and et al. 2024. "Psychometric Properties of the Serbian Version of the Arm, Shoulder, and Hand Disability Self-Assessment Questionnaire: Criterion Validity, Construct Validity, and Internal Consistency" Journal of Clinical Medicine 13, no. 19: 5903. https://doi.org/10.3390/jcm13195903
APA StyleVucetic, M., Pavlovic, V., Milutinovic, S., Stojicic, M., Milic, N., Aleksandric, D., Miceta, L., Petrovic, B., Matejic, A., Rajovic, N., Stanisic, V., Tasic, A., Dubravac, M., Masic, S., & Stanisavljevic, D. (2024). Psychometric Properties of the Serbian Version of the Arm, Shoulder, and Hand Disability Self-Assessment Questionnaire: Criterion Validity, Construct Validity, and Internal Consistency. Journal of Clinical Medicine, 13(19), 5903. https://doi.org/10.3390/jcm13195903

