Sleep, Mental Health, and the Need for Physical and Real-Life Social Contact with (Non-)Family Members during the COVID-19 Pandemic: A Bayesian Network Analysis
Abstract
1. Introduction
2. Materials and Methods
2.1. Participants
2.2. Materials and Procedure
2.3. Statistical Analysis
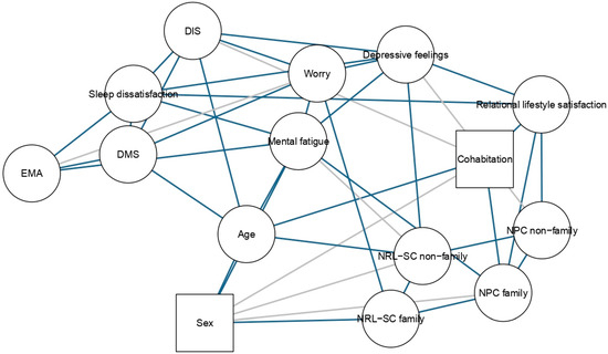
3. Results
3.1. Network Analysis
3.1.1. BGCGM
3.1.2. DAG
3.2. Pre- vs. Peri-Lockdown
3.2.1. People Living Alone
3.2.2. People Cohabiting
4. Discussion
4.1. Network Analysis
4.2. Pre- vs. Peri-Lockdown
4.3. Strengths and Limitations
4.4. Implications and Suggestions for Further Research
5. Conclusions
Author Contributions
Funding
Institutional Review Board Statement
Informed Consent Statement
Data Availability Statement
Acknowledgments
Conflicts of Interest
Appendix A
| Variable Name | Item | Answer Options |
|---|---|---|
| Cohabitation | I live alone/I do not live alone | |
| Relational lifestyle satisfaction | Since the second lockdown, I am … about my current relational lifestyle (married, in a romantic relationship, …). | Very unsatisfied/unsatisfied/satisfied/very satisfied |
| Need for physical contact with family | Since the second/before (the) lockdown, I need(ed) physical contact or hugs with my family and/or partner. | Not at all/slightly/moderately/a lot/extremely |
| Need for real-life social contact with family | Since the second/before (the) lockdown, I need(ed) to see my family and/or partner outside of virtual contacts (video calls, social media, …). | Not at all/slightly/moderately/a lot/extremely |
| Need for physical contact with non-family | Since the second/before (the) lockdown, I need(ed) physical contact or hugs with non-family members (friends, colleagues, …). | Not at all/slightly/moderately/a lot/extremely |
| Need for real-life social contact with non-family | Since the second/before (the) lockdown, I need(ed) to see non-family members (friends, colleagues, …) outside of virtual contacts (video calls, social media, …). | Not at all/slightly/moderately/a lot/extremely |
| DIS | Difficulty falling asleep | None/mild/moderate/severe/very severe |
| DMS | Difficulty staying asleep | None/mild/moderate/severe/very severe |
| EMA | Problem waking up too early in the morning | None/mild/moderate/severe/very severe |
| Sleep dissatisfaction | How satisfied/dissatisfied are you with your current sleep pattern? | Very satisfied/satisfied/neutral/dissatisfied/very dissatisfied |
| Mental fatigue | Since/before the lockdown, I need(ed) to get some mental rest | Not at all/slightly/moderately/a lot/extremely |
| Worry | Since/before the lockdown, I feel/felt worried | Not at all/slightly/moderately/a lot/extremely |
| Depressive feelings | Since/before the lockdown, I feel/felt depressed | Not at all/slightly/moderately/a lot/extremely |
| X1 | X2 | X3 | X4 | X5 | X6 | X7 | X8 | X9 | X10 | X11 | X12 | X13 | X14 | X15 | |
|---|---|---|---|---|---|---|---|---|---|---|---|---|---|---|---|
| X1 | |||||||||||||||
| X2 | −0.134 | ||||||||||||||
| X3 | 0.042 | −0.130 | |||||||||||||
| X4 | 0.014 | 0.010 | 0.308 | ||||||||||||
| X5 | 0.044 | −0.000 | 0.146 | 0.092 | |||||||||||
| X6 | −0.015 | −0.000 | −0.000 | −0.128 | 0.210 | ||||||||||
| X7 | 0.104 | −0.002 | 0.000 | 0.000 | 0.320 | −0.001 | |||||||||
| X8 | −0.068 | −0.016 | −0.005 | −0.007 | −0.024 | 0.397 | 0.356 | ||||||||
| X9 | 0.002 | −0.054 | −0.065 | 0.000 | 0.000 | 0.000 | 0.000 | 0.006 | |||||||
| X10 | 0.000 | 0.166 | 0.000 | 0.000 | 0.000 | 0.003 | −0.004 | 0.000 | 0.114 | ||||||
| X11 | −0.003 | 0.002 | 0.000 | −0.002 | 0.000 | 0.007 | 0.003 | 0.004 | 0.000 | 0.220 | |||||
| X12 | −0.000 | 0.000 | 0.000 | −0.071 | 0.000 | 0.000 | 0.000 | −0.000 | 0.297 | 0.346 | 0.219 | ||||
| X13 | 0.090 | −0.143 | 0.000 | −0.000 | 0.083 | 0.000 | 0.000 | 0.032 | 0.000 | 0.002 | 0.068 | 0.146 | |||
| X14 | 0.013 | −0.000 | 0.000 | 0.003 | 0.000 | 0.000 | 0.080 | 0.000 | 0.074 | 0.118 | 0.054 | −0.000 | 0.273 | ||
| X15 | −0.001 | −0.019 | −0.003 | −0.186 | 0.000 | 0.056 | 0.000 | 0.069 | 0.107 | 0.000 | 0.014 | 0.065 | 0.217 | 0.359 |


| From | To | Strength | BIC Value | Directional Probability |
|---|---|---|---|---|
| Sex | Cohabitation | 0.55 | −0.39 | 1.00 |
| Age | NRL-SC family | 0.68 | −24.41 | 1.00 |
| Age | NRL-SC non-family | 1.00 | −44.87 | 1.00 |
| Age | DMS | 1.00 | −47.65 | 1.00 |
| Age | Mental fatigue | 1.00 | −59.93 | 1.00 |
| Age | Depressive feelings | 0.55 | 2.47 | 1.00 |
| Cohabitation | Relational lifestyle satisfaction | 1.00 | −72.44 | 1.00 |
| Cohabitation | NPC family | 1.00 | −33.56 | 1.00 |
| Relational lifestyle satisfaction | NPC non-family | 0.99 | −6.09 | 0.53 |
| Relational lifestyle satisfaction | Sleep dissatisfaction | 0.94 | −6.31 | 0.76 |
| NPC family | Relational lifestyle satisfaction | 1.00 | −28.28 | 0.61 |
| NPC family | NRL-SC non-family | 0.56 | −49.29 | 0.51 |
| NRL-SC family | NPC family | 1.00 | −269.74 | 0.55 |
| NRL-SC non-family | NPC non-family | 1.00 | −354.91 | 0.63 |
| DMS | EMA | 1.00 | −95.65 | 0.71 |
| DMS | Sleep dissatisfaction | 1.00 | −408.58 | 0.54 |
| DMS | Worry | 0.99 | −28.36 | 0.51 |
| Sleep dissatisfaction | DIS | 1.00 | −271.69 | 0.58 |
| Sleep dissatisfaction | EMA | 1.00 | −66.32 | 0.64 |
| Mental fatigue | NPC family | 0.89 | −7.36 | 0.52 |
| Mental fatigue | NRL-SC family | 0.52 | −11.43 | 0.52 |
| Mental fatigue | DMS | 0.59 | −169.51 | 0.69 |
| Mental fatigue | Sleep dissatisfaction | 1.00 | −32.25 | 0.58 |
| Mental fatigue | Worry | 1.00 | −113.70 | 0.63 |
| Mental fatigue | Depressive feelings | 1.00 | −389.66 | 0.53 |
| Worry | NRL-SC family | 0.88 | −11.68 | 0.52 |
| Worry | DIS | 0.55 | −1.19 | 0.51 |
| Worry | EMA | 0.61 | −0.18 | 0.67 |
| Worry | Sleep dissatisfaction | 0.53 | 0.58 | 0.67 |
| Depressive feelings | Relational lifestyle satisfaction | 1.00 | −164.29 | 0.56 |
| Depressive feelings | NPC non-family | 0.88 | −9.09 | 0.74 |
| Depressive feelings | NRL-SC non-family | 0.88 | −61.01 | 0.68 |
| Depressive feelings | DIS | 1.00 | −22.76 | 0.72 |
| Depressive feelings | EMA | 0.77 | −1.83 | 0.73 |
| Depressive feelings | Sleep dissatisfaction | 0.64 | −3.25 | 0.75 |
| Depressive feelings | Worry | 1.00 | −289.18 | 0.74 |
References
- Belga 1 Jaar Corona—Een Chronologisch Overzicht. Available online: https://www.despecialist.eu/nl/nieuws/1-jaar-corona-een-chronologisch-overzicht.html (accessed on 28 June 2024).
- Hale, T.; Angrist, N.; Goldszmidt, R.; Kira, B.; Petherick, A.; Phillips, T.; Webster, S.; Cameron-Blake, E.; Hallas, L.; Majumdar, S.; et al. A Global Panel Database of Pandemic Policies (Oxford COVID-19 Government Response Tracker). Nat. Hum. Behav. 2021, 5, 529–538. [Google Scholar] [CrossRef]
- Alimoradi, Z.; Broström, A.; Tsang, H.W.H.; Griffiths, M.D.; Haghayegh, S.; Ohayon, M.M.; Lin, C.-Y.; Pakpour, A.H. Sleep Problems during COVID-19 Pandemic and Its’ Association to Psychological Distress: A Systematic Review and Meta-Analysis. eClinicalMedicine 2021, 36, 100916. [Google Scholar] [CrossRef]
- Roland, A.; Colomb, C.; Noël, S.; Putilov, A.; Oginska, H.; Delwiche, B.; Benkirane, O.; Windal, M.; Vanlaer, N.; Briganti, G.; et al. Prevalence of Insomnia and Sleep Habits during the First and Second Wave of COVID-19 in Belgium. Psychol. Belg. 2023, 63, 18–29. [Google Scholar] [CrossRef] [PubMed]
- Wu, T.; Jia, X.; Shi, H.; Niu, J.; Yin, X.; Xie, J.; Wang, X. Prevalence of Mental Health Problems during the COVID-19 Pandemic: A Systematic Review and Meta-Analysis. J. Affect. Disord. 2021, 281, 91–98. [Google Scholar] [CrossRef]
- Durkin, J.; Jackson, D.; Usher, K. Touch in Times of COVID-19: Touch Hunger Hurts. J. Clin. Nurs. 2021, 30, e4–e5. [Google Scholar] [CrossRef]
- Meijer, L.L.; Hasenack, B.; Kamps, J.C.C.; Mahon, A.; Titone, G.; Dijkerman, H.C.; Keizer, A. Affective Touch Perception and Longing for Touch during the COVID-19 Pandemic. Sci. Rep. 2022, 12, 3887. [Google Scholar] [CrossRef]
- Hasenack, B.; Meijer, L.L.; Kamps, J.C.C.; Mahon, A.; Titone, G.; Dijkerman, H.C.; Keizer, A. Longing for Touch and Quality of Life during the COVID-19 Pandemic. Int. J. Environ. Res. Public Health 2023, 20, 3855. [Google Scholar] [CrossRef] [PubMed]
- von Mohr, M.; Kirsch, L.P.; Fotopoulou, A. Social Touch Deprivation during COVID-19: Effects on Psychological Wellbeing and Craving Interpersonal Touch. R. Soc. Open Sci. 2021, 8, 210287. [Google Scholar] [CrossRef]
- Field, T.; Poling, S.; Mines, S.; Bendell, D.; Veazey, C. Touch Deprivation and Exercise during the COVID-19 Lockdown April 2020. Med. Res. Arch. 2020, 8. [Google Scholar] [CrossRef]
- Morin, C.M. Insomnia: Psychological Assessment and Management; Guilford Press: New York, NY, USA, 1993. [Google Scholar]
- Bastien, C. Validation of the Insomnia Severity Index as an Outcome Measure for Insomnia Research. Sleep. Med. 2001, 2, 297–307. [Google Scholar] [CrossRef]
- Huth, K.B.S.; de Ron, J.; Goudriaan, A.E.; Luigjes, J.; Mohammadi, R.; van Holst, R.J.; Wagenmakers, E.-J.; Marsman, M. Bayesian Analysis of Cross-Sectional Networks: A Tutorial in R and JASP. Adv. Methods Pract. Psychol. Sci. 2023, 6. [Google Scholar] [CrossRef]
- Scutari, M. Learning Bayesian Networks with the Bnlearn R Package. J. Stat. Softw. 2010, 35, 1–22. [Google Scholar] [CrossRef]
- Gentry, J.; Gentleman, R.; Huber, W. How to Plot a Graph Using Rgraphviz. Available online: http://www.bioconductor.org/packages/release/bioc/vignettes/Rgraphviz/inst/doc/ (accessed on 28 June 2024).
- Cohen, J. Statistical Power Analysis for the Behavioral Sciences, 2nd ed.; Lawrence Erlbaum: Hillsdale, NJ, USA, 1988. [Google Scholar]
- Wallsten, D.; Norell, A.; Anniko, M.; Eriksson, O.; Lamourín, V.; Halldin, I.; Kindbom, T.; Hesser, H.; Watkins, E.; Tillfors, M. Treatment of Worry and Comorbid Symptoms within Depression, Anxiety, and Insomnia with a Group-Based Rumination-Focused Cognitive-Behaviour Therapy in a Primary Health Care Setting: A Randomised Controlled Trial. Front. Psychol. 2023, 14, 1196945. [Google Scholar] [CrossRef] [PubMed]
- Pahl, R.; Pevalin, D.J. Between Family and Friends: A Longitudinal Study of Friendship Choice. Br. J. Sociol. 2005, 56, 433–450. [Google Scholar] [CrossRef]
- Altemus, M.; Sarvaiya, N.; Neill Epperson, C. Sex Differences in Anxiety and Depression Clinical Perspectives. Front. Neuroendocrinol. 2014, 35, 320–330. [Google Scholar] [CrossRef] [PubMed]
- Zhang, B.; Wing, Y.-K. Sex Differences in Insomnia: A Meta-Analysis. Sleep 2006, 29, 85–93. [Google Scholar] [CrossRef] [PubMed]
- Tai, T.; Baxter, J.; Hewitt, B. Do Co-Residence and Intentions Make a Difference? Relationship Satisfaction in Married, Cohabiting, and Living Apart Together Couples in Four Countries. Demogr. Res. 2014, 31, 71–104. [Google Scholar] [CrossRef]
- Leach, L.S.; Butterworth, P.; Olesen, S.C.; Mackinnon, A. Relationship Quality and Levels of Depression and Anxiety in a Large Population-Based Survey. Soc. Psychiatry Psychiatr. Epidemiol. 2013, 48, 417–425. [Google Scholar] [CrossRef] [PubMed]
- Maier, S.F.; Seligman, M.E. Learned Helplessness: Theory and Evidence. J. Exp. Psychol. Gen. 1976, 105, 3–46. [Google Scholar] [CrossRef]
- Devine, S.L.; Walker, S.C.; Makdani, A.; Stockton, E.R.; McFarquhar, M.J.; McGlone, F.P.; Trotter, P.D. Childhood Adversity and Affective Touch Perception: A Comparison of United Kingdom Care Leavers and Non-Care Leavers. Front. Psychol. 2020, 11, 557171. [Google Scholar] [CrossRef]
- Franken, I.; Wiers, R. Motivational Processes in Addiction: The Role of Craving, Salience and Attention. Tijdschr. Psychiatr. 2013, 55, 833–840. [Google Scholar]
- Sailer, U.; Ackerley, R. Exposure Shapes the Perception of Affective Touch. Dev. Cogn. Neurosci. 2019, 35, 109–114. [Google Scholar] [CrossRef] [PubMed]
- Walker, S.C.; McGlone, F.P. The Social Brain: Neurobiological Basis of Affiliative Behaviours and Psychological Well-Being. Neuropeptides 2013, 47, 379–393. [Google Scholar] [CrossRef]
- Hamermesh, D.S. Life Satisfaction, Loneliness and Togetherness, with an Application to Covid-19 Lock-Downs. Rev. Econ. Househ. 2020, 18, 983–1000. [Google Scholar] [CrossRef] [PubMed]
- Balzarini, R.N.; Muise, A.; Zoppolat, G.; Di Bartolomeo, A.; Rodrigues, D.L.; Alonso-Ferres, M.; Urganci, B.; Debrot, A.; Bock Pichayayothin, N.; Dharma, C.; et al. Love in the Time of COVID: Perceived Partner Responsiveness Buffers People from Lower Relationship Quality Associated with COVID-Related Stressors. Soc. Psychol. Personal. Sci. 2023, 14, 342–355. [Google Scholar] [CrossRef]
- Pieh, C.; O’Rourke, T.; Budimir, S.; Probst, T. Relationship Quality and Mental Health during COVID-19 Lockdown. PLoS ONE 2020, 15, e0238906. [Google Scholar] [CrossRef] [PubMed]
- McNally, R.J.; Robinaugh, D.J.; Deckersbach, T.; Sylvia, L.G.; Nierenberg, A.A. Estimating the symptom structure of bipolar disorder via network analysis: Energy dysregulation as a central symptom. J. Psychopathol. Clin. Sci. 2022, 131, 86. [Google Scholar] [CrossRef]
- Roland, A.; Windal, M.; Briganti, G.; Kornreich, C.; Mairesse, O. Intensity and Network Structure of Insomnia Symptoms and the Role of Mental Health during the First Two Waves of the COVID-19 Pandemic. Nat. Sci. Sleep. 2023, 15, 1003–1017. [Google Scholar] [CrossRef]




| 18–24 Years | 25–44 Years | 45–64 Years | 65+ Years | Total | |
|---|---|---|---|---|---|
| Lives alone | 44 | 244 | 194 | 55 | 537 |
| Lives only with partner | 28 | 367 | 257 | 84 | 736 |
| Lives with partner and other family members (child, parent, …) | 22 | 407 | 345 | 5 | 779 |
| Lives with other family members (child, parent, …) | 314 | 201 | 125 | 3 | 643 |
| Lives with partner and non-family members (friend, housemate, …) | 5 | 8 | 2 | 0 | 15 |
| Lives with non-family members (friend, housemate, …) | 18 | 32 | 0 | 0 | 50 |
| Total | 431 | 1259 | 923 | 147 | 2760 |
| Pre-Lockdown (M, SD) | Peri-Lockdown (M, SD) | t(df) | p | d | |
|---|---|---|---|---|---|
| NPC family | 3.37 (0.93) | 3.39 (1.00) | −0.83 (2094) | 0.41 | −0.02 |
| NPC non-family | 2.70 (1.10) | 2.43 (1.19) | 12.55 (2091) | <0.001 | 0.27 |
| NRL-SC family | 3.43 (0.98) | 3.55 (1.05) | −6.45 (2092) | <0.001 | −0.14 |
| NRL-SC non-family | 3.24 (0.99) | 3.23 (1.12) | 0.81 (2090) | 0.21 | 0.02 |
| Relational lifestyle satisfaction | 3.18 (0.74) | 2.98 (0.85) | 13.82 (2089) | <0.001 | 0.30 |
| Main Effect of Being in a Relationship | Interaction Effect of Being in a Relationship and Time | |||||
|---|---|---|---|---|---|---|
| F(df) | p | ηp2 | F(df) | p | ηp2 | |
| NPC family | 36.10 (1372) | <0.001 | 0.09 | 0.26 (1372) | 0.61 | 0.001 |
| NPC non-family | 3.45 (1373) | 0.06 | 0.01 | 1.90 (1373) | 0.17 | 0.005 |
| NRL-SC family | 18.59 (1373) | <0.001 | 0.05 | 0.80 (1373) | 0.37 | 0.002 |
| NRL-SC non-family | 2.24 (1373) | 0.14 | 0.01 | 0.28 (1373) | 0.60 | 0.001 |
| Relational lifestyle satisfaction | 44.98 (1370) | <0.001 | 0.11 | 1.26 (1371) | 0.26 | 0.003 |
| Main Effect Cohabiting | Interaction Effect Cohabiting and Time | |||||
|---|---|---|---|---|---|---|
| F(df) | p | ηp2 | F(df) | p | ηp2 | |
| NPC family | 8.33 (4, 1709) | <0.001 | 0.02 | 3.67 (4, 1709) | 0.01 | 0.01 |
| NPC non-family | 1.39 (4, 1705) | 0.24 | 0.003 | 7.04 (4, 1705) | <0.001 | 0.02 |
| NRL-SC family | 2.25 (4, 1707) | 0.06 | 0.01 | 2.72 (4, 1707) | 0.03 | 0.01 |
| NRL-SC non-family | 7.63 (4, 1704) | <0.001 | 0.02 | 3.30 (4, 1704) | 0.01 | 0.01 |
| Relational lifestyle satisfaction | 36.07 (4, 1707) | <0.001 | 0.08 | 6.31 (4, 1707) | <0.001 | 0.02 |
Disclaimer/Publisher’s Note: The statements, opinions and data contained in all publications are solely those of the individual author(s) and contributor(s) and not of MDPI and/or the editor(s). MDPI and/or the editor(s) disclaim responsibility for any injury to people or property resulting from any ideas, methods, instructions or products referred to in the content. |
© 2024 by the authors. Licensee MDPI, Basel, Switzerland. This article is an open access article distributed under the terms and conditions of the Creative Commons Attribution (CC BY) license (https://creativecommons.org/licenses/by/4.0/).
Share and Cite
Roland, A.; Staring, L.; Van Puyvelde, M.; McGlone, F.; Mairesse, O. Sleep, Mental Health, and the Need for Physical and Real-Life Social Contact with (Non-)Family Members during the COVID-19 Pandemic: A Bayesian Network Analysis. J. Clin. Med. 2024, 13, 3954. https://doi.org/10.3390/jcm13133954
Roland A, Staring L, Van Puyvelde M, McGlone F, Mairesse O. Sleep, Mental Health, and the Need for Physical and Real-Life Social Contact with (Non-)Family Members during the COVID-19 Pandemic: A Bayesian Network Analysis. Journal of Clinical Medicine. 2024; 13(13):3954. https://doi.org/10.3390/jcm13133954
Chicago/Turabian StyleRoland, Aurore, Louise Staring, Martine Van Puyvelde, Francis McGlone, and Olivier Mairesse. 2024. "Sleep, Mental Health, and the Need for Physical and Real-Life Social Contact with (Non-)Family Members during the COVID-19 Pandemic: A Bayesian Network Analysis" Journal of Clinical Medicine 13, no. 13: 3954. https://doi.org/10.3390/jcm13133954
APA StyleRoland, A., Staring, L., Van Puyvelde, M., McGlone, F., & Mairesse, O. (2024). Sleep, Mental Health, and the Need for Physical and Real-Life Social Contact with (Non-)Family Members during the COVID-19 Pandemic: A Bayesian Network Analysis. Journal of Clinical Medicine, 13(13), 3954. https://doi.org/10.3390/jcm13133954

