Investigation of the Pathogenic Mechanism of Ciprofloxacin in Aortic Aneurysm and Dissection by an Integrated Proteomics and Network Pharmacology Strategy
Abstract
1. Introduction
2. Materials and Methods
2.1. Cell Culture and Viability Assays
2.2. Sample Preparation
2.3. DIA-Based Proteomics Analysis
2.4. MS Data Processing and Analysis
2.5. Gene Set Enrichment Analysis (GSEA)
2.6. Acquisition of AAD-Related Genes from the Comparative Toxicogenomics Database (CTD)
2.7. Functional Enrichment Analysis
2.8. Protein–Protein Interaction (PPI) Network Construction and Identification of Key Modules and Hub Genes
2.9. Target Gene Prediction and Molecular Docking
3. Results
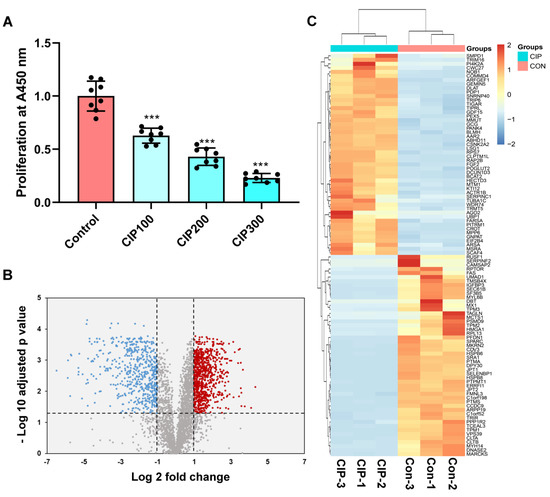
3.1. Identification of DEPs under CIP Stimulation
3.2. Gene Set Enrichment Analysis (GSEA)
3.3. Proteins Related to CIP Stimulation and AAD
3.4. Analysis of the Functional Characteristics of the Overlapping DEGs
3.5. PPI Network Construction, Module Analysis, and Hub Gene Identification
3.6. Proteins Related to CIP Stimulation and AAD
4. Discussion
Supplementary Materials
Author Contributions
Funding
Institutional Review Board Statement
Informed Consent Statement
Data Availability Statement
Acknowledgments
Conflicts of Interest
References
- Tsai, T.T.; Trimarchi, S.; Nienaber, C.A. Acute aortic dissection: Perspectives from the international registry of acute aortic dissection (IRAD). Eur. J. Vasc. Endovasc. 2009, 37, 149–159. [Google Scholar] [CrossRef]
- Olsson, C.; Thelin, S.; Ståhle, E.; Ekbom, A.; Granath, F. Thoracic aortic aneurysm and dissection. Circulation 2006, 114, 2611–2618. [Google Scholar] [CrossRef]
- Golledge, J.; Eagle, K.A. Acute aortic dissection. Lancet 2008, 372, 55–66. [Google Scholar] [CrossRef] [PubMed]
- Wu, D.; Shen, Y.H.; Russell, L.; Coselli, J.S.; LeMaire, S.A. Molecular mechanisms of thoracic aortic dissection. J. Surg. Res. 2013, 184, 907–924. [Google Scholar] [CrossRef] [PubMed]
- Lesauskaite, V.; Tanganelli, P.; Sassi, C.; Neri, E.; Diciolla, F.; Ivanoviene, L.; Epistolato, M.C.; Lalinga, A.V.; Alessandrini, C.; Spina, D. Smooth muscle cells of the media in the dilatative pathology of ascending thoracic aorta: Morphology, immunoreactivity for osteopontin, matrix metalloproteinases, and their inhibitors. Hum. Pathol. 2001, 32, 1003–1011. [Google Scholar] [CrossRef] [PubMed]
- Risse, J.; Settembre, N.; Mandry, D.; Benayad, H.; Lemarié, C.; Alauzet, C.; Zuily, S.; Bertaux, A.; Malikov, S.; Claudon, M.; et al. Infected abdominal aortic aneurysm attributable tohaemophilus influenzae. Circulation 2015, 132, 613–615. [Google Scholar] [CrossRef]
- Newton, E.R.; Akerman, A.W.; Strassle, P.D.; Kibbe, M.R. Association of Fluoroquinolone Use with Short-term Risk of Development of Aortic Aneurysm. JAMA Surg. 2021, 156, 264–272. [Google Scholar] [CrossRef]
- Gopalakrishnan, C.; Bykov, K.; Fischer, M.A.; Connolly, J.G.; Gagne, J.J.; Fralick, M. Association of Fluoroquinolones with the Risk of Aortic Aneurysm or Aortic Dissection. JAMA Intern. Med. 2020, 180, 1596–1605. [Google Scholar] [CrossRef]
- Pasternak, B.; Inghammar, M.; Svanström, H. Fluoroquinolone use and risk of aortic aneurysm and dissection: Nationwide cohort study. BMJ 2018, 360, k678. [Google Scholar] [CrossRef]
- Lee, C.; Lee, M.G.; Chen, Y.; Lee, S.; Chen, Y.; Chen, S.; Chang, S.C. Risk of aortic dissection and aortic aneurysm in patients taking oral fluoroquinolone. JAMA Intern. Med. 2015, 175, 1839. [Google Scholar] [CrossRef]
- Chen, S.; Chan, Y.; Chien-Chia Wu, V.; Cheng, Y.; Chen, D.; Lin, C.; Hung, K.C.; Chang, S.; Chu, P.; Chou, A. Effects of fluoroquinolones on outcomes of patients with aortic dissection or aneurysm. J. Am. Coll. Cardiol. 2021, 77, 1875–1887. [Google Scholar] [CrossRef]
- Bennett, A.C.; Bennett, C.L.; Witherspoon, B.J.; Knopf, K.B. An evaluation of reports of ciprofloxacin, levofloxacin, and moxifloxacin-association neuropsychiatric toxicities, long-term disability, and aortic aneurysms/dissections disseminated by the Food and Drug Administration and the European Medicines Agency. Expert Opin. Drug Saf. 2019, 18, 1055–1063. [Google Scholar] [CrossRef] [PubMed]
- LeMaire, S.A.; Zhang, L.; Zhang, N.S.; Luo, W.; Barrish, J.P.; Zhang, Q.; Coselli, J.S.; Shen, Y.H. Ciprofloxacin accelerates aortic enlargement and promotes dissection and rupture in marfan mice. J. Thorac. Cardiovasc. Surg. 2022, 163, e215–e226. [Google Scholar] [CrossRef] [PubMed]
- Wu, J.; Wang, W.; Chen, Z.; Xu, F.; Zheng, Y. Proteomics applications in biomarker discovery and pathogenesis for abdominal aortic aneurysm. Expert Rev. Proteom. 2021, 18, 305–314. [Google Scholar] [CrossRef] [PubMed]
- Wisniewski, J.R.; Zougman, A.; Nagaraj, N.; Mann, M. Universal sample preparation method for proteome analysis. Nat. Methods 2009, 6, 359–362. [Google Scholar] [CrossRef]
- Wang, Y.; Wang, Q.; Huang, H.; Huang, W.; Chen, Y.; McGarvey, P.B.; Wu, C.H.; Arighi, C.N.; on behalf of the UniProt Consortium. A crowdsourcing open platform for literature curation in UniProt. PLoS Biol. 2021, 19, e3001464. [Google Scholar] [CrossRef]
- Subramanian, A.; Tamayo, P.; Mootha, V.K.; Mukherjee, S.; Ebert, B.L.; Gillette, M.A.; Paulovich, A.; Pomeroy, S.L.; Golub, T.R.; Lander, E.S.; et al. Gene set enrichment analysis: A knowledge-based approach for interpreting genome-wide expression profiles. Proc. Natl. Acad. Sci. USA 2005, 102, 15545–15550. [Google Scholar] [CrossRef]
- Davis, A.P.; Grondin, C.J.; Johnson, R.J.; Sciaky, D.; Wiegers, J.; Wiegers, T.C.; Mattingly, C.J. Comparative toxicogenomics database (ctd): Update 2021. Nucleic Acids Res. 2021, 49, D1138–D1143. [Google Scholar] [CrossRef]
- Sherman, B.T.; Hao, M.; Qiu, J.; Jiao, X.; Baseler, M.W.; Lane, H.C.; Imamichi, T.; Chang, W. DAVID: A web server for functional enrichment analysis and functional annotation of gene lists (2021 update). Nucleic Acids Res. 2022, 50, W216–W221. [Google Scholar] [CrossRef]
- Bindea, G.; Mlecnik, B.; Hackl, H.; Charoentong, P.; Tosolini, M.; Kirilovsky, A.; Fridman, W.H.; Pagès, F.; Trajanoski, Z.; Galon, J. Cluego: A cytoscape plug-in to decipher functionally grouped gene ontology and pathway annotation networks. Bioinformatics 2009, 25, 1091–1093. [Google Scholar] [CrossRef]
- Szklarczyk, D.; Gable, A.L.; Nastou, K.C.; Lyon, D.; Kirsch, R.; Pyysalo, S.; Doncheva, N.T.; Legeay, M.; Fang, T.; Bork, P.; et al. The string database in 2021: Customizable protein-protein networks, and functional characterization of user-uploaded gene/measurement sets. Nucleic Acids Res. 2021, 49, D605–D612. [Google Scholar] [CrossRef]
- Shannon, P.; Markiel, A.; Ozier, O.; Baliga, N.S.; Wang, J.T.; Ramage, D.; Amin, N.; Schwikowski, B.; Ideker, T. Cytoscape: A software environment for integrated models of biomolecular interaction networks. Genome Res. 2003, 13, 2498–2504. [Google Scholar] [CrossRef]
- Bader, G.D.; Hogue, C.W. An automated method for finding molecular complexes in large protein interaction networks. BMC Bioinform. 2003, 4, 2. [Google Scholar] [CrossRef] [PubMed]
- Chin, C.H.; Chen, S.H.; Wu, H.H.; Ho, C.W.; Ko, M.T.; Lin, C.Y. Cytohubba: Identifying hub objects and sub-networks from complex interactome. BMC Syst. Biol. 2014, 8, S11. [Google Scholar] [CrossRef]
- Wang, X.; Shen, Y.; Wang, S.; Li, S.; Zhang, W.; Liu, X.; Lai, L.; Pei, J.; Li, H. Pharmmapper 2017 update: A web server for potential drug target identification with a comprehensive target pharmacophore database. Nucleic Acids Res. 2017, 45, W356–W360. [Google Scholar] [CrossRef]
- Daina, A.; Michielin, O.; Zoete, V. Swisstargetprediction: Updated data and new features for efficient prediction of protein targets of small molecules. Nucleic Acids Res. 2019, 47, W357–W364. [Google Scholar] [CrossRef] [PubMed]
- Jackson, V.; Olsson, T.; Kurtovic, S.; Folkersen, L.; Paloschi, V.; Wagsater, D.; Franco-Cereceda, A.; Eriksson, P. Matrix metalloproteinase 14 and 19 expression is associated with thoracic aortic aneurysms. J. Thorac. Cardiovasc. Surg. 2012, 144, 459–466. [Google Scholar] [CrossRef]
- Zhang, X.; Wu, D.; Choi, J.C.; Minard, C.G.; Hou, X.; Coselli, J.S.; Shen, Y.H.; LeMaire, S.A. Matrix metalloproteinase levels in chronic thoracic aortic dissection. J. Surg. Res. 2014, 189, 348–358. [Google Scholar] [CrossRef]
- Sharma, C.; Velpandian, T.; Baskar, S.S.; Ranjan, B.N.; Bihari, V.R.; Ghose, S. Effect of fluoroquinolones on the expression of matrix metalloproteinase in debrided cornea of rats. Toxicol. Mech. Methods 2011, 21, 6–12. [Google Scholar] [CrossRef] [PubMed]
- Corps, A.N.; Harrall, R.L.; Curry, V.A.; Fenwick, S.A.; Hazleman, B.L.; Riley, G.P. Ciprofloxacin enhances the stimulation of matrix metalloproteinase 3 expression by interleukin-1beta in human tendon-derived cells. A potential mechanism of fluoroquinolone-induced tendinopathy. Arthritis Rheum. 2002, 46, 3034–3040. [Google Scholar] [CrossRef]
- Tsai, W.C.; Hsu, C.C.; Chen, C.P.; Chang, H.N.; Wong, A.M.; Lin, M.S.; Pang, J.H. Ciprofloxacin up-regulates tendon cells to express matrix metalloproteinase-2 with degradation of type i collagen. J. Orthop. Res. 2011, 29, 67–73. [Google Scholar] [CrossRef] [PubMed]
- Bujor, A.M.; Haines, P.; Padilla, C.; Christmann, R.B.; Junie, M.; Sampaio-Barros, P.D.; Lafyatis, R.; Trojanowska, M. Ciprofloxacin has antifibrotic effects in scleroderma fibroblasts via downregulation of dnmt1 and upregulation of fli1. Int. J. Mol. Med. 2012, 30, 1473–1480. [Google Scholar] [CrossRef]
- Itoh, Y. Membrane-type matrix metalloproteinases: Their functions and regulations. Matrix Biol. 2015, 44-46, 207–223. [Google Scholar] [CrossRef] [PubMed]
- Liguori, M.J.; Blomme, E.A.; Waring, J.F. Trovafloxacin-induced gene expression changes in liver-derived in vitro systems: Comparison of primary human hepatocytes to hepg2 cells. Drug Metab. Dispos. 2008, 36, 223–233. [Google Scholar] [CrossRef]
- Nataatmadja, M.; West, M.; West, J.; Summers, K.; Walker, P.; Nagata, M.; Watanabe, T. Abnormal extracellular matrix protein transport associated with increased apoptosis of vascular smooth muscle cells in marfan syndrome and bicuspid aortic valve thoracic aortic aneurysm. Circulation 2003, 108 (Suppl. S1), I329–I334. [Google Scholar] [CrossRef] [PubMed]
- Michel, J.B.; Jondeau, G.; Milewicz, D.M. From genetics to response to injury: Vascular smooth muscle cells in aneurysms and dissections of the ascending aorta. Cardiovasc. Res. 2018, 114, 578–589. [Google Scholar] [CrossRef]
- Nataatmadja, M.; West, J.; West, M. Overexpression of transforming growth factor-beta is associated with increased hyaluronan content and impairment of repair in marfan syndrome aortic aneurysm. Circulation 2006, 114, I371–I377. [Google Scholar] [CrossRef] [PubMed]
- Herold, C.; Ocker, M.; Ganslmayer, M.; Gerauer, H.; Hahn, E.G.; Schuppan, D. Ciprofloxacin induces apoptosis and inhibits proliferation of human colorectal carcinoma cells. Br. J. Cancer 2002, 86, 443–448. [Google Scholar] [CrossRef]
- Kloskowski, T.; Gurtowska, N.; Olkowska, J.; Nowak, J.M.; Adamowicz, J.; Tworkiewicz, J.; Dębski, R.; Grzanka, A.; Drewa, T. Ciprofloxacin is a potential topoisomerase ii inhibitor for the treatment of nsclc. Int. J. Oncol. 2012, 41, 1943–1949. [Google Scholar] [CrossRef]
- Aranha, O.; Grignon, R.; Fernandes, N.; McDonnell, T.J.; Wood, D.J.; Sarkar, F.H. Suppression of human prostate cancer cell growth by ciprofloxacin is associated with cell cycle arrest and apoptosis. Int. J. Oncol. 2003, 22, 787–794. [Google Scholar] [CrossRef]
- Gupte, R.; Liu, Z.; Kraus, W.L. Parps and adp-ribosylation: Recent advances linking molecular functions to biological outcomes. Genes Dev. 2017, 31, 101–126. [Google Scholar] [CrossRef] [PubMed]
- Ray, C.A.; Nussenzweig, A. The multifaceted roles of parp1 in DNA repair and chromatin remodelling. Nat. Rev. Mol. Cell Biol. 2017, 18, 610–621. [Google Scholar] [CrossRef]
- Liang, E.S.; Bai, W.W.; Wang, H.; Zhang, J.N.; Zhang, F.; Ma, Y.; Jiang, F.; Yin, M.; Zhang, M.X.; Chen, X.M.; et al. Parp-1 (poly[adp-ribose] polymerase 1) inhibition protects from ang ii (angiotensin ii)-induced abdominal aortic aneurysm in mice. Hypertension 2018, 72, 1189–1199. [Google Scholar] [CrossRef] [PubMed]
- Ridley, A.J.; Paterson, H.F.; Johnston, C.L.; Diekmann, D.; Hall, A. The small gtp-binding protein rac regulates growth factor-induced membrane ruffling. Cell 1992, 70, 401–410. [Google Scholar] [CrossRef]
- Toumaniantz, G.; Ferland-McCollough, D.; Cario-Toumaniantz, C.; Pacaud, P.; Loirand, G. The rho protein exchange factor vav3 regulates vascular smooth muscle cell proliferation and migration. Cardiovasc. Res. 2010, 86, 131–140. [Google Scholar] [CrossRef] [PubMed]
- Yoshimura, K.; Nagasawa, A.; Kudo, J.; Onoda, M.; Morikage, N.; Furutani, A.; Aoki, H.; Hamano, K. Inhibitory effect of statins on inflammation-related pathways in human abdominal aortic aneurysm tissue. Int. J. Mol. Sci. 2015, 16, 11213–11228. [Google Scholar] [CrossRef] [PubMed]
- Zhang, H.; Bian, C.; Tu, S.; Yin, F.; Guo, P.; Zhang, J.; Song, X.; Liu, Q.; Chen, C.; Han, Y. Integrated analysis of lncRNA-miRNA-mRNA ceRNA network in human aortic dissection. BMC Genom. 2021, 22, 724. [Google Scholar] [CrossRef]
- Cuylen, S.; Blaukopf, C.; Politi, A.Z.; Müller-Reichert, T.; Neumann, B.; Poser, I.; Ellenberg, J.; Hyman, A.A.; Gerlich, D.W. Ki-67 acts as a biological surfactant to disperse mitotic chromosomes. Nature 2016, 535, 308–312. [Google Scholar] [CrossRef] [PubMed]
- Xie, X.; Wang, E.C.; Xu, D.; Shu, X.; Zhao, Y.F.; Guo, D.; Fu, W.; Wang, L. Bioinformatics analysis reveals the potential diagnostic biomarkers for abdominal aortic aneurysm. Front. Cardiovasc. Med. 2021, 8, 656263. [Google Scholar] [CrossRef] [PubMed]
- Li, L.; Kan, K.; Pallavi, P.; Keese, M. Identification of the key genes and potential therapeutic compounds for abdominal aortic aneurysm based on a weighted correlation network analysis. Biomedicines 2022, 10, 1052. [Google Scholar] [CrossRef]
- Fang, J.; Pan, Z.; Yu, H.; Yang, S.; Hu, X.; Lu, X.; Li, L. Regulatory master genes identification and drug repositioning by integrative mRNA-miRNA network analysis for acute type A aortic dissection. Front. Pharmacol. 2021, 11, 575765. [Google Scholar] [CrossRef]
- Liu, F.; Wei, T.; Liu, L.; Hou, F.; Xu, C.; Guo, H.; Zhang, W.; Ma, M.; Zhang, Y.; Yu, Q.; et al. Role of necroptosis and immune infiltration in human stanford type A aortic dissection: Novel insights from bioinformatics analyses. Oxid. Med. Cell. Longev. 2022, 2022, 6184802. [Google Scholar] [CrossRef] [PubMed]
- Brandenburg, S.; Drews, L.; Schönberger, H.L.; Jacob, C.F.; Paulke, N.J.; Beuthner, B.E.; Topci, R.; Kohl, T.; Neuenroth, L.; Kutschka, I.; et al. Direct proteomic and high-resolution microscopy biopsy analysis identifies distinct ventricular fates in severe aortic stenosis. J. Mol. Cell. Cardiol. 2022, 173, 1–15. [Google Scholar] [CrossRef] [PubMed]
- Bastrup, J.A.; Aalkjær, C.; Jepps, T.A. Identification of novel proteins and mechanistic pathways associated with early-onset hypertension by deep proteomic mapping of resistance arteries. J. Biol. Chem. 2022, 298, 101512. [Google Scholar] [CrossRef] [PubMed]
- LeMaire, S.A.; Zhang, L.; Luo, W.; Ren, P.; Azares, A.R.; Wang, Y.; Zhang, C.; Coselli, J.S.; Shen, Y.H. Effect of Ciprofloxacin on Susceptibility to Aortic Dissection and Rupture in Mice. JAMA Surg. 2018, 153, e181804. [Google Scholar] [CrossRef] [PubMed]
- Xiang, B.; Abudupataer, M.; Liu, G.; Zhou, X.; Liu, D.; Zhu, S.; Ming, Y.; Yin, X.; Yan, S.; Sun, Y.; et al. Ciprofloxacin exacerbates dysfunction of smooth muscle cells in a microphysiological model of thoracic aortic aneurysm. JCI Insight 2023, 8, e161729. [Google Scholar] [CrossRef] [PubMed]
- Sudo, R.T.; Melo, P.A.; Suarez-Kurtz, G. Pharmacokinetics of oral ciprofloxacin in healthy, young Brazilian subjects. Braz. J. Med. Biol. Res. 1990, 23, 1315–1321. [Google Scholar]








| Gene Symbol | Protein Names | Binding Energies of CIP (kcal/mol) | Expression in CIP Stimulated VSMCs | |
|---|---|---|---|---|
| Log2FC | p Value | |||
| RAC1 | Ras-related C3 botulinum toxin substrate 1 | −8.2 | −1.52 | 0.01 |
| GYG1 | Glycogenin-1 | −7.9 | −0.34 | 0.76 |
| C1QBP | Complement component 1 Q subcomponent-binding protein, mitochondrial | −7.5 | −0.19 | 0.07 |
| TJP1 | Tight junction protein ZO-1 | −6.2 | 0.11 | 0.26 |
| SOD2 | Superoxide dismutase [Mn], mitochondrial | −6.2 | 0.27 | 0.10 |
| LDHB | L-lactate dehydrogenase B chain | −8.8 | 0.57 | 0.00 |
| PCNA | Proliferating cell nuclear antigen | −6.9 | 0.63 | 0.02 |
| WARS1 | Tryptophan--tRNA ligase, cytoplasmic | −8.0 | 0.68 | 0.01 |
| MYO5A | Unconventional myosin-Va | −8.4 | 0.82 | 0.00 |
| ARHGAP5 | Rho GTPase-activating protein 5 | −6.8 | 1.07 | 0.11 |
| PARP1 | Poly [ADP-ribose] polymerase 1 | −9.1 | 1.33 | 0.00 |
| SDHA | Succinate dehydrogenase [ubiquinone] flavoprotein subunit, mitochondrial | −8.2 | 1.42 | 0.00 |
| GPD1L | Glycerol-3-phosphate dehydrogenase 1-like protein | −9.0 | - | - |
| AOC3 | Membrane primary amine oxidase | −8.6 | - | - |
| CDK5R1 | Cyclin-dependent kinase 5 activator 1 | −8.4 | - | - |
| HDAC6 | Histone deacetylase 6 | −8.4 | - | - |
| CCNE1 | G1/S-specific cyclin-E1 | −7.5 | - | - |
| IGF1R | Insulin-like growth factor 1 receptor | −7.5 | - | - |
| GRK2 | Beta-adrenergic receptor kinase 1 | −7.4 | - | - |
| NCF2 | Neutrophil cytosol factor 2 | −7.4 | - | - |
| DDX50 | ATP-dependent RNA helicase DDX50 | −7.3 | - | - |
| MKI67 | Proliferation marker protein Ki-67 | −7.3 | - | - |
| MUC1 | Mucin-1 | −7.3 | - | - |
| CASP2 | Caspase-2 | −7.2 | - | - |
| EFNA1 | Ephrin-A1 | −7.2 | - | - |
| GAD1 | Glutamate decarboxylase 1 | −7.2 | - | - |
| ADAM17 | Disintegrin and metalloproteinase domain-containing protein 17 | −7.1 | - | - |
| ACTA1 | Actin, alpha skeletal muscle | −6.9 | - | - |
| GAS2 | Growth arrest-specific protein 2 | −6.9 | - | - |
| INSR | Insulin receptor | −6.9 | - | - |
| NOTCH1 | Neurogenic locus notch homolog protein 1 | −6.8 | - | - |
| RUNX1T1 | Protein CBFA2T1 | −6.8 | - | - |
| HMGB2 | High mobility group protein B2 | −6.6 | - | - |
| MDM2 | E3 ubiquitin-protein ligase Mdm2 | −5.7 | - | - |
Disclaimer/Publisher’s Note: The statements, opinions and data contained in all publications are solely those of the individual author(s) and contributor(s) and not of MDPI and/or the editor(s). MDPI and/or the editor(s) disclaim responsibility for any injury to people or property resulting from any ideas, methods, instructions or products referred to in the content. |
© 2023 by the authors. Licensee MDPI, Basel, Switzerland. This article is an open access article distributed under the terms and conditions of the Creative Commons Attribution (CC BY) license (https://creativecommons.org/licenses/by/4.0/).
Share and Cite
Chen, Z.; Wu, J.; Wang, W.; Tang, X.; Zhou, L.; Lv, Y.; Zheng, Y. Investigation of the Pathogenic Mechanism of Ciprofloxacin in Aortic Aneurysm and Dissection by an Integrated Proteomics and Network Pharmacology Strategy. J. Clin. Med. 2023, 12, 1270. https://doi.org/10.3390/jcm12041270
Chen Z, Wu J, Wang W, Tang X, Zhou L, Lv Y, Zheng Y. Investigation of the Pathogenic Mechanism of Ciprofloxacin in Aortic Aneurysm and Dissection by an Integrated Proteomics and Network Pharmacology Strategy. Journal of Clinical Medicine. 2023; 12(4):1270. https://doi.org/10.3390/jcm12041270
Chicago/Turabian StyleChen, Zhaoran, Jianqiang Wu, Wei Wang, Xiaoyue Tang, Lei Zhou, Yanze Lv, and Yuehong Zheng. 2023. "Investigation of the Pathogenic Mechanism of Ciprofloxacin in Aortic Aneurysm and Dissection by an Integrated Proteomics and Network Pharmacology Strategy" Journal of Clinical Medicine 12, no. 4: 1270. https://doi.org/10.3390/jcm12041270
APA StyleChen, Z., Wu, J., Wang, W., Tang, X., Zhou, L., Lv, Y., & Zheng, Y. (2023). Investigation of the Pathogenic Mechanism of Ciprofloxacin in Aortic Aneurysm and Dissection by an Integrated Proteomics and Network Pharmacology Strategy. Journal of Clinical Medicine, 12(4), 1270. https://doi.org/10.3390/jcm12041270

