Monitoring of Inflammatory Bowel Disease in Pregnancy: A Review of the Different Modalities
Abstract
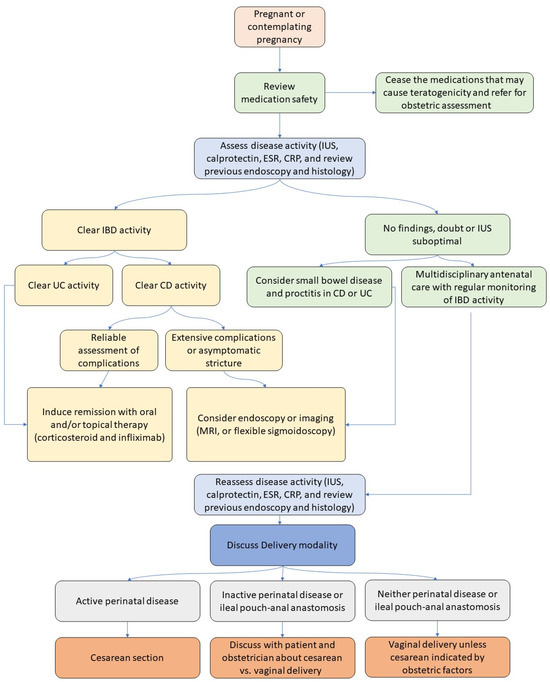
1. Introduction
2. Methods
3. Patient Report Outcomes and Clinical Symptoms
3.1. Blood/Fecal Biomarkers
3.2. Erythrocyte Sedimentation Rate (ESR)
3.3. C-Reactive Protein (CRP)
3.4. Fecal Calprotectin (FCP)
3.5. Albumin and Hemoglobin
4. Imaging during Pregnancy
5. Invasive Procedures
5.1. Endoscopy
5.2. Colonoscopy
5.3. Flexible Sigmoidoscopy
6. Noninvasive Imaging Procedures
6.1. Role of Radiology in Pregnant Patients with IBD
6.2. X-ray and Pregnancy
6.3. CT and Pregnancy
6.4. Capsule Endoscopy in Pregnancy
6.5. MRI
7. Utility of IUS in IBD
7.1. Bowel Wall Thickness (BWT)
7.2. Bowel Wall Stratification
7.3. Hemodynamic Evaluation of Abdominal Vessels
7.4. IUS and Pregnancy
8. Therapeutic Drug Monitoring in Pregnant Patients with IBD
9. Remote Monitoring in Pregnant Patients with IBD
10. Treatment Response in Pregnant Patients with IBD
11. Conclusions
Supplementary Materials
Funding
Conflicts of Interest
References
- Coward, S.; Clement, F.; Benchimol, E.I.; Bernstein, C.N.; Avina-Zubieta, J.A.; Bitton, A.; Carroll, M.W.; Hazlewood, G.; Jacobson, K.; Jelinski, S.; et al. Past and Future Burden of Inflammatory Bowel Diseases Based on Modeling of Population-Based Data. Gastroenterology 2019, 156, 1345–1353.e4. [Google Scholar] [CrossRef]
- Shivashankar, R.; Tremaine, W.J.; Harmsen, W.S.; Loftus, E.V. Incidence and Prevalence of Crohn’s Disease and Ulcerative Colitis in Olmsted County, Minnesota from 1970 through 2010. Clin. Gastroenterol. Hepatol. 2017, 15, 857–863. [Google Scholar] [CrossRef]
- Selinger, C.P.; Eaden, J.; Selby, W.; Jones, D.B.; Katelaris, P.; Chapman, G.; McDonald, C.; McLaughlin, J.; Leong, R.W.L.; Lal, S. Patients’ knowledge of pregnancy-related issues in inflammatory bowel disease and validation of a novel assessment tool (‘CCPKnow’). Aliment. Pharmacol. Ther. 2012, 36, 57–63. [Google Scholar] [CrossRef]
- Mountifield, R.; Bampton, P.; Prosser, R.; Muller, K.; Andrews, J.M. Fear and fertility in inflammatory bowel disease: A mismatch of perception and reality affects family planning decisions. Inflamm. Bowel Dis. 2009, 15, 720–725. [Google Scholar] [CrossRef]
- De Dombal, F.T.; Watts, J.M.; Watkinson, G.; Goligher, J.C. Ulcerative Colitis and Pregnancy. Lancet 1965, 2, 599–602. [Google Scholar] [CrossRef]
- Olsen, K.; Juul, S.; Berndtsson, I.; Öresland, T.; Laurberg, S. Ulcerative colitis: Female fecundity before diagnosis, during disease, and after surgery compared with a population sample. Gastroenterology 2002, 122, 15–19. [Google Scholar] [CrossRef]
- Korelitz, B.I. Inflammatory bowel disease and pregnancy. Gastroenterol. Clin. N. Am. 1998, 27, 213–224. [Google Scholar] [CrossRef]
- Hudson, M.; Flett, G.; Sinclair, T.; Brunt, P.; Templeton, A.; Mowat, N. Fertility and pregnancy in inflammatory bowel disease. Int. J. Gynecol. Obstet. 1997, 58, 229–237. [Google Scholar] [CrossRef]
- Waljee, A.; Waljee, J.; Morris, A.M.; Higgins, P.D.R. Threefold increased risk of infertility: A meta-analysis of infertility after ileal pouch anal anastomosis in ulcerative colitis. Gut 2006, 55, 1575–1580. [Google Scholar] [CrossRef]
- Friedman, S.; Nielsen, J.; Nøhr, E.A.; Jølving, L.R.; Nørgård, B.M. Comparison of Time to Pregnancy in Women with and without Inflammatory Bowel Diseases. Clin. Gastroenterol. Hepatol. 2020, 18, 1537–1544.e1. [Google Scholar] [CrossRef]
- Palmablad, S.; Berndtsson, I.; Crona, N.; Öresland, T.; Ellström, M.; Hultén, L. Gynaecological and sexual function related to anatomical changes in the female pelvis after restorative proctocolectomy. Int. J. Color. Dis. 1994, 9, 77–81. [Google Scholar] [CrossRef]
- Brondfield, M.N.; Mahadevan, U. Inflammatory bowel disease in pregnancy and breastfeeding. Nat. Rev. Gastroenterol. Hepatol. 2023, 20, 504–523. [Google Scholar] [CrossRef]
- Bartels, S.A.L.; D’Hoore, A.; Cuesta, M.A.; Bensdorp, A.J.; Lucas, C.; Bemelman, W.A. Significantly increased pregnancy rates after laparoscopic restorative proctocolectomy: A cross-sectional study. Ann. Surg. 2012, 256, 1045–1048. [Google Scholar] [CrossRef]
- Beyer-Berjot, L.; Maggiori, L.; Birnbaum, D.; Lefevre, J.H.; Berdah, S.; Panis, Y. A total laparoscopic approach reduces the infertility rate after ileal pouch-anal anastomosis: A 2-center study. Ann. Surg. 2013, 258, 275–282. [Google Scholar] [CrossRef]
- Pavlov, O.; Selutin, A.; Pavlova, O.; Selkov, S. Macrophages are a source of IL-17 in the human placenta. Am. J. Reprod. Immunol. 2018, 80, e13016. [Google Scholar] [CrossRef]
- Padhan, R.K.; Kedia, S.; Garg, S.K.; Bopanna, S.; Mouli, V.P.; Dhingra, R.; Makharia, G.; Ahuja, V. Long-Term Disease Course and Pregnancy Outcomes in Women with Inflammatory Bowel Disease: An Indian Cohort Study. Dig. Dis. Sci. 2017, 62, 2054–2062. [Google Scholar] [CrossRef]
- Kammerlander, H.; Nielsen, J.; Kjeldsen, J.; Knudsen, T.; Friedman, S.; Nørgård, B. The Effect of Disease Activity on Birth Outcomes in a Nationwide Cohort of Women with Moderate to Severe Inflammatory Bowel Disease. Inflamm. Bowel Dis. 2017, 23, 1011–1018. [Google Scholar] [CrossRef]
- Ban, L.; Tata, L.J.; Humes, D.J.; Fiaschi, L.; Card, T. Decreased fertility rates in 9639 women diagnosed with inflammatory bowel disease: A United Kingdom population-based cohort study. Aliment. Pharmacol. Ther. 2015, 42, 855–866. [Google Scholar] [CrossRef]
- Zhao, Y.; Chen, B.; He, Y.; Zhang, S.; Qiu, Y.; Feng, R.; Yang, H.; Zeng, Z.; Ben-Horin, S.; Chen, M.; et al. Risk factors associated with impaired ovarian reserve in young women of reproductive age with Crohn’s disease. Intest. Res. 2020, 18, 200–209. [Google Scholar] [CrossRef]
- Bengtson, M.B.; Aamodt, G.; Mahadevan, U.; Vatn, M.H. Inadequate Gestational Weight Gain, the Hidden Link between Maternal IBD and Adverse Pregnancy Outcomes: Results from the Norwegian Mother and Child Cohort Study. Inflamm. Bowel Dis. 2017, 23, 1225–1233. [Google Scholar] [CrossRef]
- Bengtson, M.-B.; Martin, C.F.; Aamodt, G.; Vatn, M.H.; Mahadevan, U. Inadequate Gestational Weight Gain Predicts Adverse Pregnancy Outcomes in Mothers with Inflammatory Bowel Disease: Results from a Prospective US Pregnancy Cohort. Dig. Dis. Sci. 2017, 62, 2063–2069. [Google Scholar] [CrossRef]
- de Lima, A.; Zelinkova, Z.; Mulders, A.G.M.G.J.; van der Woude, C.J. Preconception Care Reduces Relapse of Inflammatory Bowel Disease during Pregnancy. Clin. Gastroenterol. Hepatol. 2016, 14, 1285–1292.e1. [Google Scholar] [CrossRef]
- Nguyen, G.C.; Seow, C.H.; Maxwell, C.; Huang, V.; Leung, Y.; Jones, J.; Leontiadis, G.I.; Tse, F.; Mahadevan, U.; van der Woude, C.J.; et al. The Toronto Consensus Statements for the Management of Inflammatory Bowel Disease in Pregnancy. Gastroenterology 2016, 150, 734–757.e1. [Google Scholar] [CrossRef]
- D’haens, G.; Sandborn, W.J.; Feagan, B.G.; Geboes, K.; Hanauer, S.B.; Irvine, E.J.; Lémann, M.; Marteau, P.; Rutgeerts, P.; Schölmerich, J.; et al. A Review of Activity Indices and Efficacy End Points for Clinical Trials of Medical Therapy in Adults with Ulcerative Colitis. Gastroenterology 2007, 132, 763–786. [Google Scholar] [CrossRef]
- Sandborn, W.J.; Feagan, B.G.; Hanauer, S.B.; Lochs, H.; Löfberg, R.; Modigliani, R.; Present, D.H.; Rutgeerts, P.; Schölmerich, J.; Stange, E.F.; et al. A review of activity indices and efficacy endpoints for clinical trials of medical therapy in adults with Crohn’s disease. Gastroenterology 2002, 122, 512–530. [Google Scholar] [CrossRef]
- Sandborn, W.J.; Panés, J.; Zhang, H.; Yu, D.; Niezychowski, W.; Su, C. Correlation Between Concentrations of Fecal Calprotectin and Outcomes of Patients with Ulcerative Colitis in a Phase 2 Trial. Gastroenterology 2016, 150, 96–102. [Google Scholar] [CrossRef]
- Kammerlander, H.; Nielsen, J.; Kjeldsen, J.; Knudsen, T.; Gradel, K.O.; Friedman, S.; Nørgård, B.M. Fecal Calprotectin during Pregnancy in Women with Moderate-Severe Inflammatory Bowel Disease. Inflamm. Bowel Dis. 2018, 24, 839–848. [Google Scholar] [CrossRef]
- Friedman, S.; McElrath, T.F.; Wolf, J.L. Management of fertility and pregnancy in women with inflammatory bowel disease: A practical guide. Inflamm. Bowel Dis. 2013, 19, 2937–2948. [Google Scholar] [CrossRef]
- Bell, S.J.; Flanagan, E.K. Updates in the management of inflammatory bowel disease during pregnancy. Med. J. Aust. 2019, 210, 276–280. [Google Scholar] [CrossRef]
- Klajnbard, A.; Szecsi, P.B.; Colov, N.P.; Andersen, M.R.; Jørgensen, M.; Bjørngaard, B.; Barfoed, A.; Haahr, K.; Stender, S. Laboratory reference intervals during pregnancy, delivery, and the early postpartum period. Clin. Chem. Lab. Med. 2010, 48, 237–248. [Google Scholar] [CrossRef]
- Julsgaard, M.; Hvas, C.L.; Gearry, R.B.; Vestergaard, T.; Fallingborg, J.; Svenningsen, L.; Kjeldsen, J.; Sparrow, M.P.; Wildt, S.; Kelsen, J.; et al. Fecal Calprotectin Is Not Affected by Pregnancy: Clinical Implications for the Management of Pregnant Patients with Inflammatory Bowel Disease. Inflamm. Bowel Dis. 2017, 23, 1240–1246. [Google Scholar] [CrossRef] [PubMed]
- Rottenstreich, A.; Mishael, T.; Granovsky, S.G.; Koslowsky, B.; Schweistein, H.; Abitbol, G.; Goldin, E.; Shitrit, A.B.-G. Clinical utility of fecal calprotectin in monitoring disease activity and predicting relapse in pregnant patients with inflammatory bowel diseases. Eur. J. Intern. Med. 2020, 77, 105–110. [Google Scholar] [CrossRef] [PubMed]
- Selinger, C.P.; Nelson-Piercy, C.; Fraser, A.; Hall, V.; Limdi, J.; Smith, L.; Smith, M.; Nasur, R.; Gunn, M.; King, A.; et al. IBD in pregnancy: Recent advances, practical management. Front. Gastroenterol. 2021, 12, 214–224. [Google Scholar] [CrossRef] [PubMed]
- Tandon, P.; Leung, K.; Yusuf, A.; Huang, V.W. Noninvasive Methods for Assessing Inflammatory Bowel Disease Activity in Pregnancy: A Systematic Review. J. Clin. Gastroenterol. 2019, 53, 574–581. [Google Scholar] [CrossRef] [PubMed]
- Bal, J.; Foshaug, R.; Ambrosio, L.; Kroeker, K.I.; Dieleman, L.; Halloran, B.; Fedorak, R.N.; Huang, V.W. C-reactive protein is elevated with clinical disease activity during pregnancy in women with Inflammatory Bowel Disease. J. Crohn’s Colitis 2015, 9, S199–S200. [Google Scholar]
- Choden, T.; Mandaliya, R.; Charabaty, A.; Mattar, M.C. Monitoring inflammatory bowel disease during pregnancy: Current literature and future challenges. World J. Gastrointest. Pharmacol. Ther. 2018, 9, 1–7. [Google Scholar] [CrossRef]
- Siddiqui, I.; Majid, H.; Abid, S. Update on clinical and research application of fecal biomarkers for gastrointestinal diseases. World J. Gastrointest. Pharmacol. Ther. 2017, 8, 39–46. [Google Scholar] [CrossRef]
- Gisbert, J.; McNicholl, A. Questions and answers on the role of faecal calprotectin as a biological marker in inflammatory bowel disease. Dig. Liver Dis. 2009, 41, 56–66. [Google Scholar] [CrossRef]
- Sipponen, T.; Kärkkäinen, P.; Savilahti, E.; Kolho, K.; Nuutinen, H.; Turunen, U.; Färkkilä, M. Correlation of faecal calprotectin and lactoferrin with an endoscopic score for Crohn’s disease and histological findings. Aliment. Pharmacol. Ther. 2008, 28, 1221–1229. [Google Scholar] [CrossRef]
- Schoepfer, A.M.; Beglinger, C.; Straumann, A.; Trummler, M.; Renzulli, P.; Seibold, F. Ulcerative colitis: Correlation of the Rachmilewitz Endoscopic Activity Index with fecal calprotectin, clinical activity, C-reactive protein, and blood leukocytes. Inflamm. Bowel Dis. 2009, 15, 1851–1858. [Google Scholar] [CrossRef]
- Kostas, A.; Siakavellas, S.I.; Kosmidis, C.; Takou, A.; Nikou, J.; Maropoulos, G.; Vlachogiannakos, J.; Papatheodoridis, G.V.; Papaconstantinou, I.; Bamias, G. Fecal calprotectin measurement is a marker of short-term clinical outcome and presence of mucosal healing in patients with inflammatory bowel disease. World J. Gastroenterol. 2017, 23, 7387–7396. [Google Scholar] [CrossRef] [PubMed]
- Tibble, J.; Teahon, K.; Thjodleifsson, B.; Roseth, A.; Sigthorsson, G.; Bridger, S.; Foster, R.; Sherwood, R.; Fagerhol, M.; Bjarnason, I. A simple method for assessing intestinal inflammation in Crohn’s disease. Gut 2000, 47, 506–513. [Google Scholar] [CrossRef] [PubMed]
- Schoepfer, A.M.; Trummler, M.; Seeholzer, P.; Seibold-Schmid, B.; Seibold, F. Discriminating IBD from IBS: Comparison of the test performance of fecal markers, blood leukocytes, CRP, and IBD antibodies. Inflamm. Bowel Dis. 2008, 14, 32–39. [Google Scholar] [CrossRef] [PubMed]
- Colombel, J.F.; Panaccione, R.; Bossuyt, P.; Lukas, M.; Baert, F.; Vaňásek, T.; Danalioglu, A.; Novacek, G.; Armuzzi, A.; Hébuterne, X.; et al. Effect of tight control management on Crohn’s disease (CALM): A multicentre, randomised, controlled phase 3 trial. Lancet 2017, 390, 2779–2789. [Google Scholar] [CrossRef] [PubMed]
- Huang, V.; Bal, J.; Foshaug, R.R.; Ambrosio, L.; Kroeker, K.; Dieleman, L.A.; Halloran, B.; Fedorak, R.N. Su1255 Fecal Calprotectin Is Elevated with Clinical Disease Activity during Pregnancy in Women with Inflammatory Bowel Disease. Gastroenterology 2015, 148, S-452. [Google Scholar] [CrossRef]
- Barré, A.; Tarassishin, L.; Eisele, C.; Hu, J.; Nair, N.; Stone, J.; Dubinsky, M.; Boone, J.H.; Mørk, E.; Thjømøe, A.; et al. Su1792—Fecal Lactoferrin is a Reliable IBD Biomarker during Pregnancy. Gastroenterology 2018, 154, S-585–S-586. [Google Scholar] [CrossRef]
- Kanis, S.L.; de Lima, A.; van der Ent, C.; van der Woude, C.J. Anti-TNF Cord Levels Are Significantly Higher after IFX Exposure during Pregnancy Compared to ADA Exposure. Gastroenterology 2016, 150, S-410. [Google Scholar] [CrossRef]
- Kaitha, S.; Bashir, M.; Ali, T. Iron deficiency anemia in inflammatory bowel disease. World J. Gastrointest. Pathophysiol. 2015, 6, 62–72. [Google Scholar] [CrossRef]
- Schulze, H.; Esters, P.; Dignass, A. Review article: The management of Crohn’s disease and ulcerative colitis during pregnancy and lactation. Aliment. Pharmacol. Ther. 2014, 40, 991–1008. [Google Scholar] [CrossRef]
- Guerrero Vinsard, D.; Karagozian, R.; Wakefield, D.B.; Kane, S.V. Maternal Outcomes and Pregnancy-Related Complications among Hospitalized Women with Inflammatory Bowel Disease: Report from the National Inpatient Sample. Dig. Dis. Sci. 2022, 67, 4295–4302. [Google Scholar] [CrossRef]
- Bröms, G.; Granath, F.; Linder, M.; Stephansson, O.; Elmberg, M.; Kieler, H. Complications from Inflammatory Bowel Disease during Pregnancy and Delivery. Clin. Gastroenterol. Hepatol. 2012, 10, 1246–1252. [Google Scholar] [CrossRef] [PubMed]
- Mahadevan, U.; Robinson, C.; Bernasko, N.; Boland, B.; Chambers, C.; Dubinsky, M.; Friedman, S.; Kane, S.; Manthey, J.; Sauberan, J.; et al. Inflammatory bowel disease in pregnancy clinical care pathway: A report from the American Gastroenterological Association IBD parenthood project working group. Inflamm. Bowel Dis. 2019, 25, 627–641. [Google Scholar] [CrossRef] [PubMed]
- De Voogd, F.; Joshi, H.; Van Wassenaer, E.; Bots, S.; D’haens, G.; Gecse, K. Intestinal Ultrasound to Evaluate Treatment Response During Pregnancy in Patients with Inflammatory Bowel Disease. Inflamm. Bowel Dis. 2022, 28, 1045–1052. [Google Scholar] [CrossRef] [PubMed]
- Ko, M.S.; Rudrapatna, V.A.; Avila, P.; Mahadevan, U. Safety of Flexible Sigmoidoscopy in Pregnant Patients with Known or Suspected Inflammatory Bowel Disease. Dig. Dis. Sci. 2020, 65, 2979–2985. [Google Scholar] [CrossRef] [PubMed]
- Chan, Y.M.; Ngai, S.W.; Lao, T.T. Colon cancer in pregnancy. A case report. J. Rep. Med. 1999, 44, 733–736. [Google Scholar]
- Huang, W.-S.; Lin, P.Y.; Wang, J.-Y.; Chin, C.-C.; Hsieh, C.-C. Urgent colectomy and caesarean section of a pregnant familial adenomatous polyposis: A case report. Int. J. Color. Dis. 2007, 22, 847–848. [Google Scholar] [CrossRef]
- Gibbs, J.; Newson, T.; Williams, J.; Davidson, D. Naloxone hazard in infant of opioid abuser. Lancet 1989, 334, 159–160. [Google Scholar] [CrossRef]
- Nancey, S.; Fumery, M.; Faure, M.; Boschetti, G.; Gay, C.; Milot, L.; Roblin, X. Use of imaging modalities for decision-making in inflammatory bowel disease. Ther. Adv. Gastroenterol. 2023, 16, 17562848231151293. [Google Scholar] [CrossRef]
- Lowe, S. Diagnostic imaging in pregnancy: Making informed decisions. Obstet. Med. 2019, 12, 116–122. [Google Scholar] [CrossRef]
- Frangione, B.; Hinton, P.; Villeneuve, P.J. Low-dose ionizing radiation and adverse birth outcomes: A systematic review and meta-analysis. Int. Arch. Occup. Environ. Health 2023, 96, 77–92. [Google Scholar] [CrossRef]
- Brent, R.L. The effect of embryonic and fetal exposure to x-ray, microwaves, and ultrasound: Counseling the pregnant and nonpregnant patient about these risks. Semin. Oncol. 1989, 16, 347–368. [Google Scholar] [PubMed]
- Hufton, A.P. Radiation dose to the fetus in obstetric radiography. Br. J. Radiol. 1979, 52, 735–740. [Google Scholar] [CrossRef] [PubMed]
- Flanagan, E.; Bell, S. Abdominal Imaging in pregnancy (maternal and foetal risks). Best. Pract. Res. Clin. Gastroenterol. 2020, 44–45, 101664. [Google Scholar] [CrossRef] [PubMed]
- Nicolaides, K.H. Guidelines for Diagnostic Imaging during Pregnancy and Lactation—ACOG Committee Opinion. Am. Coll. Obstet. Gynecol. 2017, 701, 1–4. [Google Scholar]
- Mustafa, B.F.; Samaan, M.; Langmead, L.; Khasraw, M. Small bowel video capsule endoscopy: An overview. Expert Rev. Gastroenterol. Hepatol. 2013, 7, 323–329. [Google Scholar] [CrossRef]
- Hogan, R.B.; Ahmad, N.; Hogan, R.B., 3rd; Hensley, S.D.; Phillips, P.; Doolittle, P.; Reimund, E. Video capsule endoscopy detection of jejunal carcinoid in life-threatening hemorrhage, first-trimester pregnancy. Gastrointest. Endosc. 2007, 66, 205–207. [Google Scholar] [CrossRef] [PubMed]
- Spinelli, A.; Bonovas, S.; Burisch, J.; Kucharzik, T.; Adamina, M.; Annese, V.; Bachmann, O.; Bettenworth, D.; Chaparro, M.; Czuber-Dochan, W.; et al. ECCO Guidelines on Therapeutics in Ulcerative Colitis: Surgical Treatment. J. Crohn’s Colitis 2022, 16, 179–189. [Google Scholar] [CrossRef]
- Shoenut, J.P.; Semelka, R.C.; Silverman, R.; Yaffe, C.S.; Micflikier, A.B. MRI in the diagnosis of Crohn’s disease in two pregnant women. J. Clin. Gastroenterol. 1993, 17, 244–247. [Google Scholar] [CrossRef]
- Ray, J.G.; Vermeulen, M.J.; Bharatha, A.; Montanera, W.J.; Park, A.L. Association between MRI exposure during pregnancy and fetal and childhood outcomes. JAMA 2016, 316, 952–961. [Google Scholar] [CrossRef]
- Sinha, R.; Nwokolo, C.; Murphy, P.D. Magnetic resonance imaging in Crohn’s disease. BMJ 2008, 336, 273–276. [Google Scholar] [CrossRef][Green Version]
- Panes, J.; Bouhnik, Y.; Reinisch, W.; Stoker, J.; Taylor, S.; Baumgart, D.; Danese, S.; Halligan, S.; Marincek, B.; Matos, C.; et al. Imaging techniques for assessment of inflammatory bowel disease: Joint ECCO and ESGAR evidence-based consensus guidelines. J. Crohn’s Colitis 2013, 7, 556–585. [Google Scholar] [CrossRef]
- Dolinger, M.T.; Kayal, M. Intestinal ultrasound as a non-invasive tool to monitor inflammatory bowel disease activity and guide clinical decision making. World J. Gastroenterol. 2023, 29, 2272–2282. [Google Scholar] [CrossRef]
- Bots, S.; De Voogd, F.; De Jong, M.; Ligtvoet, V.; Löwenberg, M.; Duijvestein, M.; Ponsioen, C.Y.; D’haens, G.; Gecse, K.B. Point-of-care Intestinal Ultrasound in IBD Patients: Disease Management and Diagnostic Yield in a Real-world Cohort and Proposal of a Point-of-care Algorithm. J. Crohn’s Colitis 2022, 16, 606–615. [Google Scholar] [CrossRef]
- Kucharzik, T.; Ellul, P.; Greuter, T.; Rahier, J.F.; Verstockt, B.; Abreu, C.; Albuquerque, A.; Allocca, M.; Esteve, M.; Farraye, F.A.; et al. ECCO Guidelines on the Prevention, Diagnosis, and Management of Infections in Inflammatory Bowel Disease. J. Crohns Coliti 2021, 15, 879–913. [Google Scholar] [CrossRef] [PubMed]
- Sagami, S.; Kobayashi, T.; Miyatani, Y.; Okabayashi, S.; Yamazaki, H.; Takada, T.; Kinoshita, K.; Allocca, M.; Kunisaki, R.; Ramaswamy, P.K.; et al. Accuracy of Ultrasound for Evaluation of Colorectal Segments in Patients with Inflammatory Bowel Diseases: A Systematic Review and Meta-analysis. Clin. Gastroenterol. Hepatol. 2021, 19, 908–921.e6. [Google Scholar] [CrossRef] [PubMed]
- Flanagan, E.; Wright, E.K.; Begun, J.; Bryant, R.V.; An, Y.-K.; Ross, A.L.; Kiburg, K.V.; Bell, S.J. Monitoring Inflammatory Bowel Disease in Pregnancy Using Gastrointestinal Ultrasonography. J. Crohn’s Colitis 2020, 14, 1405–1412. [Google Scholar] [CrossRef] [PubMed]
- Asthana, A.K.; Friedman, A.B.; Maconi, G.; Maaser, C.; Kucharzik, T.; Watanabe, M.; Gibson, P.R. The failure of gastroenterologists to apply intestinal ultrasound in inflammatory bowel disease in the Asia-Pacific: A need for action. J. Gastroenterol. Hepatol. 2015, 30, 446–452. [Google Scholar] [CrossRef]
- Hollerbach, S.; Geissler, A.; Schiegl, H.; Kullmann, F.; Lock, G.; Schmidt, J.; Schlegel, J.; Schoelmerich, J.; Andus, T. The accuracy of abdominal ultrasound in the assessment of bowel disorders. Scand. J. Gastroenterol. 1998, 33, 1201–1208. [Google Scholar]
- Limberg, B.; Osswald, B. Diagnosis and Differential Diagnosis of Ulcerative Colitis and Crohn’s Disease by Hydrocolonic Sonography. AJG 1994, 89, 1051–1057. [Google Scholar]
- Parente, F.; Greco, S.; Molteni, M.; Cucino, C.; Maconi, G.; Sampietro, G.M.; Danelli, P.G.; Cristaldi, M.; Bianco, R.; Gallus, S.; et al. Role of early ultrasound in detecting inflammatory intestinal disorders and identifying their anatomical location within the bowel. Aliment. Pharmacol. Ther. 2003, 18, 1009–1016. [Google Scholar] [CrossRef]
- Strobel, D.; Goertz, R.S.; Bernatik, T. Diagnostics in inflammatory bowel disease: Ultrasound. World J. Gastroenterol. 2011, 17, 3192–3197. [Google Scholar]
- Arienti, V.; Campieri, M.; Boriani, L.; Gionchetti, P.; Califano, C.; Giancane, S.; Furno, A.; Gasbarrini, G. Management of Severe Ulcerative Colitis with the Help of High-Resolution Ultrasonography. AJG 1996, 91, 2163–2169. [Google Scholar] [PubMed]
- Lim, K.; Raja Ali, R.; Wong, Z.; Zaki, F.; Maktar, J.; Muhammad Nawawi, K. Evaluation of intestinal ultrasound for disease activity assessment in patients with inflammatory bowel disease: A cross-sectional study at a tertiary center in Malaysia. Saudi J. Gastroenterol. 2023, 29, 300–308. [Google Scholar] [CrossRef] [PubMed]
- Smith, R.L.; Taylor, K.M.; Friedman, A.B.; Gibson, R.N.; Gibson, P.R. Systematic Review: Clinical Utility of Gastrointestinal Ultrasound in the Diagnosis, Assessment and Management of Patients with Ulcerative Colitis. J. Crohn’s Colitis 2020, 14, 465–479. [Google Scholar] [CrossRef]
- Leung, Y.; Shim, H.H.; Wilkens, R.; Tanyingoh, D.; Afshar, E.E.; Sharifi, N.; Pauls, M.; Novak, K.L.; Kaplan, G.G.; Panaccione, R.; et al. The Role of Bowel Ultrasound in Detecting Subclinical Inflammation in Pregnant Women with Crohn’s Disease. J. Can. Assoc. Gastroenterol. 2019, 2, 153–160. [Google Scholar] [CrossRef]
- Laube, R.; Paramsothy, S.; Leong, R.W. Review of pregnancy in Crohn’s disease and ulcerative colitis. Ther. Adv. Gastroenterol. 2021, 14, 17562848211016242. [Google Scholar] [CrossRef] [PubMed]
- Matsui, D.M. Therapeutic Drug Monitoring in Pregnancy. Ther. Drug Monit. 2012, 34, 507–511. [Google Scholar] [CrossRef]
- Johnson-Davis, K.L.; Doyle, K. Therapeutic Drug Monitoring in Pregnant Patients. Ther. Drug Monit. 2020, 42, 172–180. [Google Scholar] [CrossRef]
- Albader, F.; Golovics, P.A.; Gonczi, L.; Bessissow, T.; Afif, W.; Lakatos, P.L. Therapeutic drug monitoring in inflammatory bowel disease: The dawn of reactive monitoring. World J. Gastroenterol. 2021, 27, 6231–6247. [Google Scholar] [CrossRef]
- Hendy, P.; Hart, A.; Irving, P. Anti-TNF drug and antidrug antibody level monitoring in IBD: A practical guide. Front. Gastroenterol. 2016, 7, 122–128. [Google Scholar] [CrossRef]
- Carlsen, K.; Jakobsen, C.; Houen, G.; Kallemose, T.; Paerregaard, A.; Riis, L.B.; Munkholm, P.; Wewer, V. Self-managed eHealth Disease Monitoring in Children and Adolescents with Inflammatory Bowel Disease: A Randomized Controlled Trial. Inflamm. Bowel Dis. 2017, 23, 357–365. [Google Scholar] [CrossRef] [PubMed]
- Del Hoyo, J.; Nos, P.; Faubel, R.; Muñoz, D.; Domínguez, D.; Bastida, G.; Valdivieso, B.; Correcher, M.; Aguas, M. A Web-Based Telemanagement System for Improving Disease Activity and Quality of Life in Patients with Complex Inflammatory Bowel Disease: Pilot Randomized Controlled Trial. J. Med. Internet Res. 2018, 20, e11602. [Google Scholar] [CrossRef] [PubMed]
- de Jong, M.J.; van der Meulen-de Jong, A.E.; Romberg-Camps, M.J.; Becx, M.C.; Maljaars, J.P.; Cilissen, M.; van Bodegraven, A.A.; Mahmmod, N.; Markus, T.; Hameeteman, W.M.; et al. Telemedicine for management of inflammatory bowel disease (myIBDcoach): A pragmatic, multicentre, randomized controlled trial. Lancet 2017, 390, 959–968. [Google Scholar] [CrossRef] [PubMed]
- Li, S.X.; Thompson, K.D.; Peterson, T.; Huneven, S.; Carmichael, J.; Glazer, F.J.; Darling, K.; Siegel, C.A. Delivering High Value Inflammatory Bowel Disease Care Through Telemedicine Visits. Inflamm. Bowel Dis. 2017, 23, 1678–1681. [Google Scholar] [CrossRef] [PubMed]
- Elkjaer, M.; Shuhaibar, M.; Burisch, J.; Bailey, Y.; Scherfig, H.; Laugesen, B.; Avnstrøm, S.; Langholz, E.; O’Morain, C.; Lynge, E.; et al. E-health empowers patients with ulcerative colitis: A randomized controlled trial of the web-guided ‘Constant-care’ approach. Gut 2010, 59, 1652–1661. [Google Scholar] [CrossRef]
- Jogendran, R.; O’connor, K.; Jeyakumar, A.; Tandon, P.; Nguyen, G.C.; Maxwell, C.; Huang, V. Optimizing maternal and neonatal outcomes through tight control management of inflammatory bowel disease during pregnancy: A pilot feasibility study. Sci. Rep. 2023, 13, 8291. [Google Scholar] [CrossRef] [PubMed]
- Paredes, J.M.; Moreno, N.; Latorre, P.; Ripollés, T.; Martinez, M.J.; Vizuete, J.; Moreno-Osset, E. Clinical Impact of Sonographic Transmural Healing after Anti-TNF Antibody Treatment in Patients with Crohn’s Disease. Dig. Dis. Sci. 2019, 64, 2600–2606. [Google Scholar] [CrossRef] [PubMed]
- Kucharzik, T.; Wilkens, R.; D’agostino, M.-A.; Maconi, G.; Le Bars, M.; Lahaye, M.; Bravatà, I.; Nazar, M.; Ni, L.; Ercole, E.; et al. Early Ultrasound Response and Progressive Transmural Remission After Treatment with Ustekinumab in Crohn’s Disease. Clin. Gastroenterol. Hepatol. 2023, 21, 153–163.e12. [Google Scholar] [CrossRef]
- Kucharzik, T.; Wittig, B.M.; Helwig, U.; Börner, N.; Rössler, A.; Rath, S.; Maaser, C.; Naumann, A.; Pelster, G.; Spengler, J.; et al. Use of Intestinal Ultrasound to Monitor Crohn’s Disease Activity. Clin. Gastroenterol. Hepatol. 2017, 15, 535–542.e2. [Google Scholar] [CrossRef]
- Castiglione, F.; Testa, A.; Rea, M.; De Palma, G.D.; Diaferia, M.; Musto, D.; Sasso, F.; Caporaso, N.; Rispo, A. Transmural healing evaluated by bowel sonography in patients with Crohn’s disease on maintenance treatment with biologics. Inflamm. Bowel Dis. 2013, 19, 1928–1934. [Google Scholar] [CrossRef]

| Monitoring Modality | Pros | Cons |
|---|---|---|
| Lower endoscopy | ||
| Colonoscopy | The gold standard of disease monitoring. Early studies show no difference in adverse events between pregnant patients with IBD who underwent colonoscopy and those who did not undergo colonoscopy. | Limited studies Provider/patient hesitancy due to procedural and anesthetic concerns |
| Flexible sigmoidoscopy | It can be performed without sedation. No case reports of any procedure-related complications | Limited studies |
| Radiologic studies | ||
| IUS | The safest form of radiologic imaging | Sensitivity in pregnancy is not well-established |
| Contrast-enhanced ultrasound has been shown to have good results in IBD. | ||
| Magnetic resonance imaging | No use of damaging ionizing radiation | No well-controlled studies of the teratogenic effects of gadolinium contrast in pregnant women have been performed, and the fetal risk is unknown. |
| Can detect luminal and extraluminal abnormalities | ||
| Long-term safety after exposure to MRI during the trimester of pregnancy showed no increased risk of harm to the fetus or in early childhood. | ||
| Biomarkers | ||
| Albumin | Low albumin has been shown to be a predictor of poor outcomes in IBD | Limited utility in pregnancy due to pregnancy-induced hemodilution resulting in lower albumin values |
| ESR | Generally, it is a good marker of inflammation and reflects disease activity. | Limited utility in pregnancy due to physiologic increase in ESR (2–3× upper limit of normal) |
| CRP | Levels are only slightly raised in normal pregnancy and are still under the normal limits. CRP is higher in clinically active pregnant patients with IBD at preconception and first trimester compared to clinically inactive pregnant patients with IBD | It may not accurately reflect disease activity in the second and third trimesters. Limited studies in pregnant IBD population. |
| FCP | Measure of GI mucosal inflammatory activity detected before signs of systemic inflammation. Multiple studies show a correlation between FCP levels and noninvasive disease activity scores in CD and UC. | Conflicting evidence for the utility of FCP in IBD during pregnancy. Limited studies with actual endoscopic data to evaluate clinical activity |
Disclaimer/Publisher’s Note: The statements, opinions and data contained in all publications are solely those of the individual author(s) and contributor(s) and not of MDPI and/or the editor(s). MDPI and/or the editor(s) disclaim responsibility for any injury to people or property resulting from any ideas, methods, instructions or products referred to in the content. |
© 2023 by the authors. Licensee MDPI, Basel, Switzerland. This article is an open access article distributed under the terms and conditions of the Creative Commons Attribution (CC BY) license (https://creativecommons.org/licenses/by/4.0/).
Share and Cite
Al-jabri, R.; Wetwittayakhlang, P.; Lakatos, P.L. Monitoring of Inflammatory Bowel Disease in Pregnancy: A Review of the Different Modalities. J. Clin. Med. 2023, 12, 7343. https://doi.org/10.3390/jcm12237343
Al-jabri R, Wetwittayakhlang P, Lakatos PL. Monitoring of Inflammatory Bowel Disease in Pregnancy: A Review of the Different Modalities. Journal of Clinical Medicine. 2023; 12(23):7343. https://doi.org/10.3390/jcm12237343
Chicago/Turabian StyleAl-jabri, Reem, Panu Wetwittayakhlang, and Peter L. Lakatos. 2023. "Monitoring of Inflammatory Bowel Disease in Pregnancy: A Review of the Different Modalities" Journal of Clinical Medicine 12, no. 23: 7343. https://doi.org/10.3390/jcm12237343
APA StyleAl-jabri, R., Wetwittayakhlang, P., & Lakatos, P. L. (2023). Monitoring of Inflammatory Bowel Disease in Pregnancy: A Review of the Different Modalities. Journal of Clinical Medicine, 12(23), 7343. https://doi.org/10.3390/jcm12237343

