Specific Features of Stromal Cells Isolated from the Two Layers of Subcutaneous Adipose Tissue: Roles of Their Secretion on Angiogenesis and Neurogenesis
Abstract
1. Introduction
2. Materials and Methods
2.1. Isolation, Purification, and Characterization of Human AD-MSCs
2.2. AD-MSC Secretome Collection and Exosome Isolation
2.3. Characterization of AD-MSC Exosomes
2.4. Cytokine Secretion Profiling from Total Secretome and Exosomes
2.5. In Vitro Wound Healing and Angiogenic Potential of AD-MSC Total Secretome and Exosomes
2.6. hiPSC Differentiation into Sensory Neurons (Appendix A)
2.7. Axonal Regeneration
2.8. Neurosphere Formation and Quantification of Axonal Outgrowth
2.9. Data Analysis
2.10. Ethics Approval
3. Results
3.1. Characteristics of the Patients and Phenotypic Analysis of AD-MSCs
3.2. Proliferation Assay
3.3. Cytokine Secretion Profiling from AD-MSC Total Secretome
3.4. Characterization of Exosomes Secreted by AD-MSCs from sAAT and dAAT
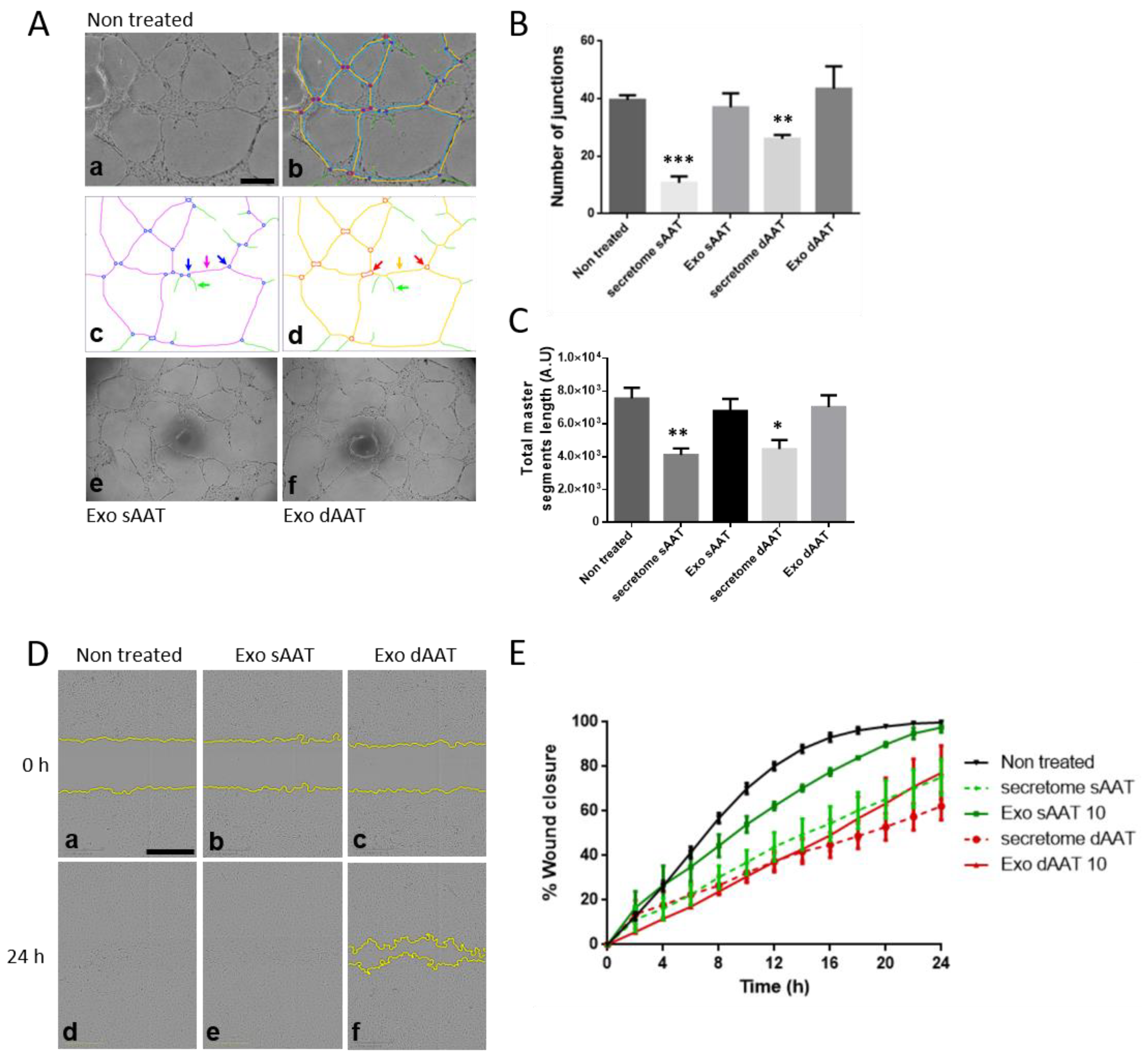
3.5. Angiogenic and Migration Potential of HDMECs Exposed to AD-MSC Exosomes from sAAT and dAAT
3.6. Neurotrophic Effects of AD-MSC Exosomes from sAAT and dAAT
4. Discussion
5. Conclusions
Author Contributions
Funding
Institutional Review Board Statement
Informed Consent Statement
Data Availability Statement
Acknowledgments
Conflicts of Interest
Appendix A

References
- Friedenstein, A.J.; Petrakova, K.V.; Kurolesova, A.I.; Frolova, G.P. Heterotopic transplants of bone marrow. nalysis of precursor cells for osteogenic and hematopoietic tissues. Transplantation 1968, 6, 230–247. [Google Scholar] [CrossRef] [PubMed]
- da Silva Meirelles, L.; Chagastelles, P.C.; Nardi, N.B. Mesenchymal stem cells reside in virtually all post-natal organs and tissues. J. Cell Sci. 2006, 119, 2204–2213. [Google Scholar] [CrossRef] [PubMed]
- Bertheuil, N.; Chaput, B.; Ménard, C.; Varin, A.; Garrido, I.; Grolleau, J.; Sensébé, L.; Watier, E.; Tarte, K. Les Cellules Stromales Mésenchymateuses du Tissu Adipeux: Historique, Isolement, Propriétés Immunomodulatrices et Perspectives Cliniques. Ann. Chir. Plast. Esthét. 2015, 60, 94–102. [Google Scholar] [CrossRef] [PubMed]
- Zuk, P.A.; Zhu, M.I.; Mizuno, H.; Huang, J.; Futrell, J.W.; Katz, A.J.; Benhaim, P.; Lorenz, H.P.; Hedrick, M.H. Multilineage Cells from Human Adipose Tissue: Implications for Cell-Based Therapies. Tissue Eng. 2001, 7, 211–228. [Google Scholar] [CrossRef] [PubMed]
- Puissant, B.; Barreau, C.; Bourin, P.; Clavel, C.; Corre, J.; Bousquet, C.; Taureau, C.; Cousin, B.; Abbal, M.; Laharrague, P.; et al. Immunomodulatory effect of human adipose tissue-derived adult stem cells: Comparison with bone marrow mesenchymal stem cells. Br. J. Haematol. 2005, 129, 118–129. [Google Scholar] [CrossRef]
- Olmo, D.G.; Guadalajara, H.; Rubio-Perez, I.; Herreros, M.D.; De-La-Quintana, P.; Garcia-Arranz, M. Recurrent anal fistulae: Limited surgery supported by stem cells. World J. Gastroenterol. 2015, 21, 3330–3336. [Google Scholar] [CrossRef] [PubMed]
- Granel, B.; Daumas, A.; Jouve, E.; Harlé, J.-R.; Nguyen, P.-S.; Chabannon, C.; Colavolpe, N.; Reynier, J.-C.; Truillet, R.; Mallet, S.; et al. Safety, tolerability and potential efficacy of injection of autologous adipose-derived stromal vascular fraction in the fingers of patients with systemic sclerosis: An open-label phase I trial. Ann. Rheum. Dis. 2015, 74, 2175–2182. [Google Scholar] [CrossRef] [PubMed]
- Zuk, P.A.; Zhu, M.; Ashjian, P.; De Ugarte, D.A.; Huang, J.I.; Mizuno, H.; Alfonso, Z.C.; Fraser, J.K.; Benhaim, P.; Hedrick, M.H. Human Adipose Tissue Is a Source of Multipotent Stem Cells. Mol. Biol. Cell 2002, 13, 4279–4295. [Google Scholar] [CrossRef]
- Shen, W.; Wang, Z.; Punyanita, M.; Lei, J.; Sinav, A.; Kral, J.G.; Imielinska, C.; Ross, R.; Heymsfield, S.B. Adipose Tissue Quantification by Imaging Methods: A Proposed Classification. Obes. Res. 2003, 11, 5–16. [Google Scholar] [CrossRef]
- Avelar, J. Regional distribution and behavior of the subcutaneous tissue concerning selection and indication for liposuction. Aesthet. Plast. Surg. 1989, 13, 155–165. [Google Scholar] [CrossRef]
- Chopra, J.; Rani, A.; Rani, A.; Srivastava, A.K.; Sharma, P.K. Re-evaluation of superficial fascia of anterior abdominal wall: A computed tomographic study. Surg. Radiol. Anat. 2011, 33, 843–849. [Google Scholar] [CrossRef] [PubMed]
- Harley, O.; Pickford, M. CT analysis of fat distribution superficial and deep to the Scarpa’s fascial layer in the mid and lower abdomen. J. Plast. Reconstr. Aesthet. Surg. 2013, 66, 525–530. [Google Scholar] [CrossRef] [PubMed]
- Lancerotto, L.; Stecco, C.; Macchi, V.; Porzionato, A.; Stecco, A.; De Caro, R. Layers of the abdominal wall: Anatomical investigation of subcutaneous tissue and superficial fascia. Surg. Radiol. Anat. 2011, 33, 835–842. [Google Scholar] [CrossRef] [PubMed]
- Lockwood, T.E. Superficial Fascial System (SFS) of the Trunk and Extremities. Plast. Reconstr. Surg. 1991, 87, 1009–1018. [Google Scholar] [CrossRef] [PubMed]
- Sbarbati, A.; Accorsi, D.; Benati, D.; Marchetti, L.; Orsini, G.; Rigotti, G.; Panettiere, P. Subcutaneous adipose tissue classification. Eur. J. Histochem. 2010, 54, 48. [Google Scholar] [CrossRef] [PubMed]
- Gasperoni, C.; Salgarello, M. Rationale of subdermal superficial liposuction related to the anatomy of subcutaneous fat and the superficial fascial system. Aesthet. Plast. Surg. 1995, 19, 13–20. [Google Scholar] [CrossRef] [PubMed]
- Boulet, N.; Estève, D.; Bouloumié, A.; Galitzky, J. Cellular heterogeneity in superficial and deep subcutaneous adipose tissues in overweight patients. J. Physiol. Biochem. 2013, 69, 575–583. [Google Scholar] [CrossRef]
- Cancello, R.; Zulian, A.; Gentilini, D.; Maestrini, S.; Della Barba, A.; Invitti, C.; Corà, D.; Caselle, M.; Liuzzi, A.; Di Blasio, A.M. Molecular and morphologic characterization of superficial- and deep-subcutaneous adipose tissue subdivisions in human obesity. Obesity 2013, 21, 2562–2570. [Google Scholar] [CrossRef]
- Golan, R.; Shelef, I.; Rudich, A.; Gepner, Y.; Shemesh, E.; Chassidim, Y.; Harman-Boehm, I.; Henkin, Y.; Schwarzfuchs, D.; Ben Avraham, S.; et al. Abdominal Superficial Subcutaneous Fat: A putative distinct protective fat subdepot in type 2 diabetes. Diabetes Care 2012, 35, 640–647. [Google Scholar] [CrossRef]
- Kohli, S.; Lear, S.A. Differences in subcutaneous abdominal adiposity regions in four ethnic groups. Obesity 2013, 21, 2288–2295. [Google Scholar] [CrossRef]
- Lundbom, J.; Hakkarainen, A.; Lundbom, N.; Taskinen, M.-R. Deep subcutaneous adipose tissue is more saturated than superficial subcutaneous adipose tissue. Int. J. Obes. 2013, 37, 620–622. [Google Scholar] [CrossRef] [PubMed]
- Wan, D.; Amirlak, B.; Giessler, P.; Rasko, Y.; Rohrich, R.J.; Yuan, C.; Lysikowski, J.; Delgado, I.; Davis, K. The Differing Adipocyte Morphologies of Deep versus Superficial Midfacial Fat Compartments: A cadaveric study. Plast. Reconstr. Surg. 2014, 133, 615e–622e. [Google Scholar] [CrossRef] [PubMed]
- Markman, B.; Barton, F.E. Anatomy of the Subcutaneous Tissue of the Trunk and Lower Extremity. Plast. Reconstr. Surg. 1987, 80, 248–254. [Google Scholar] [CrossRef] [PubMed]
- Baglioni, S.; Cantini, G.; Poli, G.; Francalanci, M.; Squecco, R.; Di Franco, A.; Borgogni, E.; Frontera, S.; Nesi, G.; Liotta, F.; et al. Functional Differences in Visceral and Subcutaneous Fat Pads Originate from Differences in the Adipose Stem Cell. PLoS ONE 2012, 7, e36569. [Google Scholar] [CrossRef] [PubMed]
- Choudhery, M.S.; Badowski, M.; Muise, A.; Pierce, J.; Harris, D.T. Subcutaneous Adipose Tissue–Derived Stem Cell Utility Is Independent of Anatomical Harvest Site. BioResearch Open Access 2015, 4, 131–145. [Google Scholar] [CrossRef]
- Oedayrajsingh-Varma, M.; van Ham, S.; Knippenberg, M.; Helder, M.; Klein-Nulend, J.; Schouten, T.; Ritt, M.; van Milligen, F. Adipose tissue-derived mesenchymal stem cell yield and growth characteristics are affected by the tissue-harvesting procedure. Cytotherapy 2006, 8, 166–177. [Google Scholar] [CrossRef]
- Brennan, K.; Martin, K.; Fitzgerald, S.P.; O’Sullivan, J.; Wu, Y.; Blanco, A.; Richardson, C.; Mc Gee, M.M. A comparison of methods for the isolation and separation of extracellular vesicles from protein and lipid particles in human serum. Sci. Rep. 2020, 10, 1039. [Google Scholar] [CrossRef]
- Osugi, M.; Katagiri, W.; Yoshimi, R.; Inukai, T.; Hibi, H.; Ueda, M. Conditioned Media from Mesenchymal Stem Cells Enhanced Bone Regeneration in Rat Calvarial Bone Defects. Tissue Eng. Part A 2012, 18, 1479–1489. [Google Scholar] [CrossRef]
- Mendt, M.; Kamerkar, S.; Sugimoto, H.; McAndrews, K.M.; Wu, C.-C.; Gagea, M.; Yang, S.; Blanko, E.V.R.; Peng, Q.; Ma, X.; et al. Generation and testing of clinical-grade exosomes for pancreatic cancer. J. Clin. Investig. 2018, 3, e99263. [Google Scholar] [CrossRef]
- Vizoso, F.J.; Eiro, N.; Cid, S.; Schneider, J.; Perez-Fernandez, R. Mesenchymal Stem Cell Secretome: Toward Cell-Free Therapeutic Strategies in Regenerative Medicine. Int. J. Mol. Sci. 2017, 18, 1852. [Google Scholar] [CrossRef]
- Sasaki, M.; Abe, R.; Fujita, Y.; Ando, S.; Inokuma, D.; Shimizu, H. Mesenchymal Stem Cells Are Recruited into Wounded Skin and Contribute to Wound Repair by Transdifferentiation into Multiple Skin Cell Type. J. Immunol. 2008, 180, 2581–2587. [Google Scholar] [CrossRef] [PubMed]
- Carpentier, G.; Berndt, S.; Ferratge, S.; Rasband, W.; Cuendet, M.; Uzan, G.; Albanese, P. Angiogenesis Analyzer for ImageJ—A comparative morphometric analysis of “Endothelial Tube Formation Assay” and “Fibrin Bead Assay”. Sci. Rep. 2020, 10, 11568. [Google Scholar] [CrossRef] [PubMed]
- Ankam, S.; Rovini, A.; Baheti, S.; Hrstka, R.; Wu, Y.; Schmidt, K.; Wang, H.; Madigan, N.; Koenig, L.-S.; Stelzig, K.; et al. DNA methylation patterns in human iPSC-derived sensory neuronal differentiation. Epigenetics 2019, 14, 927–937. [Google Scholar] [CrossRef]
- Saito-Diaz, K.; Zeltner, N. A protocol to differentiate nociceptors, mechanoreceptors, and proprioceptors from human pluripotent stem cells. STAR Protoc. 2022, 3, 101187. [Google Scholar] [CrossRef] [PubMed]
- Mucci, S.; Rodriguez-Varela, M.S.; Isaja, L.; Ferriol-Laffouillere, S.L.; Sevlever, G.E.; Scassa, M.E.; Romorini, L. Protocol for morphometric analysis of neurons derived from human pluripotent stem cells. STAR Protoc. 2022, 3, 101487. [Google Scholar] [CrossRef] [PubMed]
- Viswanathan, S.; Shi, Y.; Galipeau, J.; Krampera, M.; Leblanc, K.; Martin, I.; Nolta, J.; Phinney, D.G.; Sensebe, L. Mesenchymal stem versus stromal cells: International Society for Cell & Gene Therapy (ISCT®) Mesenchymal Stromal Cell committee position statement on nomenclature. Cytotherapy 2019, 21, 1019–1024. [Google Scholar] [CrossRef] [PubMed]
- Kalluri, R.; LeBleu, V.S. The biology, function, and biomedical applications of exosomes. Science 2020, 367, eaau6977. [Google Scholar] [CrossRef]
- Pegtel, D.M.; Gould, S.J. Exosomes. Annu. Rev. Biochem. 2019, 88, 487–514. [Google Scholar] [CrossRef]
- Heo, J.S.; Kim, S. Human adipose mesenchymal stem cells modulate inflammation and angiogenesis through exosomes. Sci. Rep. 2022, 12, 2776. [Google Scholar] [CrossRef]
- An, Y.; Lin, S.; Tan, X.; Zhu, S.; Nie, F.; Zhen, Y.; Gu, L.; Zhang, C.; Wang, B.; Wei, W.; et al. Exosomes from adipose-derived stem cells and application to skin wound healing. Cell Prolif. 2021, 54, e12993. [Google Scholar] [CrossRef]
- Laloze, J.; Fiévet, L.; Desmoulière, A. Adipose-derived mesenchymal stromal cells in regenerative medicine: State of play, current clinical trials, and future prospects. Adv. Wound Care 2021, 10, 24–48. [Google Scholar] [CrossRef]
- Bolin, L.M.; Murray, R.; Lukacs, N.W.; Strieter, R.M.; Kunkel, S.L.; Schall, T.J.; Bacon, K.B. Primary sensory neurons migrate in response to the chemokine RANTES. J. Neuroimmunol. 1998, 81, 49–57. [Google Scholar] [CrossRef]
- Chai, X.; Zhang, W.; Li, L.; Wu, Y.; Zhu, X.; Zhao, S. Profile of MIF in Developing Hippocampus: Association With Cell Proliferation and Neurite Outgrowth. Front. Mol. Neurosci. 2020, 13, 147. [Google Scholar] [CrossRef]
- Raposio, E.; Ciliberti, R. Clinical use of adipose-derived stem cells: European legislative issues. Ann. Med. Surg. 2017, 24, 61–64. [Google Scholar] [CrossRef]
- Sun, C.-K.; Yen, C.-H.; Lin, Y.-C.; Tsai, T.-H.; Chang, L.-T.; Kao, Y.-H.; Chua, S.; Fu, M.; Ko, S.-F.; Leu, S.; et al. Autologous Transplantation of Adipose-Derived Mesenchymal Stem Cells Markedly Reduced Acute Ischemia-Reperfusion Lung Injury in a Rodent Model. J. Transl. Med. 2011, 9, 118. [Google Scholar] [CrossRef]
- Osteikoetxea, X.; Sódar, B.; Németh, A.; Szabó-Taylor, K.; Pálóczi, K.; Vukman, K.V.; Tamási, V.; Balogh, A.; Kittel, Á.; Pállinger, É.; et al. Differential detergent sensitivity of extracellular vesicle subpopulations. Org. Biomol. Chem. 2015, 13, 9775–9782. [Google Scholar] [CrossRef] [PubMed]
- Blijdorp, C.J.; Tutakhel, O.A.Z.; Hartjes, T.A.; Bosch, T.P.P.v.D.; van Heugten, M.H.; Rigalli, J.P.; Willemsen, R.; Musterd-Bhaggoe, U.M.; Barros, E.R.; Carles-Fontana, R.; et al. Comparing Approaches to Normalize, Quantify, and Characterize Urinary Extracellular Vesicles. J. Am. Soc. Nephrol. 2021, 32, 1210–1226. [Google Scholar] [CrossRef] [PubMed]
- Yan, L.; Liu, G.; Wu, X. Exosomes derived from umbilical cord mesenchymal stem cells in mechanical environment show improved osteochondral activity via upregulation of LncRNA H19. J. Orthop. Transl. 2021, 26, 111–120. [Google Scholar] [CrossRef] [PubMed]
- Guo, S.; Perets, N.; Betzer, O.; Ben-Shaul, S.; Sheinin, A.; Michaelevski, I.; Popovtzer, R.; Offen, D.; Levenberg, S. Intranasal Delivery of Mesenchymal Stem Cell Derived Exosomes Loaded with Phosphatase and Tensin Homolog siRNA Repairs Complete Spinal Cord Injury. ACS Nano 2019, 13, 10015–10028. [Google Scholar] [CrossRef]
- Harrell, C.R.; Volarevic, A.; Djonov, V.; Volarevic, V. Mesenchymal Stem Cell-Derived Exosomes as New Remedy for the Treatment of Neurocognitive Disorders. Int. J. Mol. Sci. 2021, 22, 1433. [Google Scholar] [CrossRef]
- Riazifar, M.; Mohammadi, M.R.; Pone, E.J.; Yeri, A.; Lässer, C.; Segaliny, A.I.; McIntyre, L.L.; Shelke, G.V.; Hutchins, E.; Hamamoto, A.; et al. Stem Cell-Derived Exosomes as Nanotherapeutics for Autoimmune and Neurodegenerative Disorders. ACS Nano 2019, 13, 6670–6688. [Google Scholar] [CrossRef]
- Huang, J.-H.; Yin, X.-M.; Xu, Y.; Xu, C.-C.; Lin, X.; Ye, F.-B.; Cao, Y.; Lin, F.-Y.; McBride, J.D.; Rodriguez-Menocal, L.; et al. Systemic Administration of Exosomes Released from Mesenchymal Stromal Cells Attenuates Apoptosis, Inflammation, and Promotes Angiogenesis after Spinal Cord Injury in Rats. J. Neurotrauma 2017, 34, 3388–3396. [Google Scholar] [CrossRef] [PubMed]
- Kachgal, S.; Putnam, A.J. Mesenchymal stem cells from adipose and bone marrow promote angiogenesis via distinct cytokine and protease expression mechanisms. Angiogenesis 2011, 14, 47–59. [Google Scholar] [CrossRef] [PubMed]
- Han, Y.; Ren, J.; Bai, Y.; Pei, X.; Han, Y. Exosomes from hypoxia-treated human adipose-derived mesenchymal stem cells enhance angiogenesis through VEGF/VEGF-R. Int. J. Biochem. Cell Biol. 2019, 109, 59–68. [Google Scholar] [CrossRef]
- Ashrafi, M.; Baguneid, M.; Bayat, A. The Role of Neuromediators and Innervation in Cutaneous Wound Healing. Acta Dermato-Venereologica 2016, 96, 587–594. [Google Scholar] [CrossRef] [PubMed]






Disclaimer/Publisher’s Note: The statements, opinions and data contained in all publications are solely those of the individual author(s) and contributor(s) and not of MDPI and/or the editor(s). MDPI and/or the editor(s) disclaim responsibility for any injury to people or property resulting from any ideas, methods, instructions or products referred to in the content. |
© 2023 by the authors. Licensee MDPI, Basel, Switzerland. This article is an open access article distributed under the terms and conditions of the Creative Commons Attribution (CC BY) license (https://creativecommons.org/licenses/by/4.0/).
Share and Cite
Laloze, J.; Lacoste, M.; Marouf, F.; Carpentier, G.; Vignaud, L.; Chaput, B.; Varin, A.; Desmoulière, A.; Rovini, A. Specific Features of Stromal Cells Isolated from the Two Layers of Subcutaneous Adipose Tissue: Roles of Their Secretion on Angiogenesis and Neurogenesis. J. Clin. Med. 2023, 12, 4214. https://doi.org/10.3390/jcm12134214
Laloze J, Lacoste M, Marouf F, Carpentier G, Vignaud L, Chaput B, Varin A, Desmoulière A, Rovini A. Specific Features of Stromal Cells Isolated from the Two Layers of Subcutaneous Adipose Tissue: Roles of Their Secretion on Angiogenesis and Neurogenesis. Journal of Clinical Medicine. 2023; 12(13):4214. https://doi.org/10.3390/jcm12134214
Chicago/Turabian StyleLaloze, Jérôme, Marie Lacoste, Faris Marouf, Gilles Carpentier, Laetitia Vignaud, Benoit Chaput, Audrey Varin, Alexis Desmoulière, and Amandine Rovini. 2023. "Specific Features of Stromal Cells Isolated from the Two Layers of Subcutaneous Adipose Tissue: Roles of Their Secretion on Angiogenesis and Neurogenesis" Journal of Clinical Medicine 12, no. 13: 4214. https://doi.org/10.3390/jcm12134214
APA StyleLaloze, J., Lacoste, M., Marouf, F., Carpentier, G., Vignaud, L., Chaput, B., Varin, A., Desmoulière, A., & Rovini, A. (2023). Specific Features of Stromal Cells Isolated from the Two Layers of Subcutaneous Adipose Tissue: Roles of Their Secretion on Angiogenesis and Neurogenesis. Journal of Clinical Medicine, 12(13), 4214. https://doi.org/10.3390/jcm12134214

