Sutureless versus Hand-Sewn Coronary Anastomoses: A Systematic Review and Meta-Analysis
Abstract
1. Introduction
2. Materials and Methods
2.1. Search Strategy
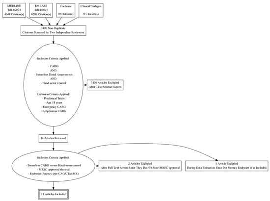
2.2. Eligibility Criteria
2.3. Data Extraction
2.4. Data Analyses
3. Results
3.1. Primary Outcome
3.2. Secondary Outcomes
4. Discussion
- No difference in patency was determined between sutureless and hand-sewn anastomoses during a mean follow-up of almost two years.
- The safety evaluation reported slightly more MACEs in the sutureless than in the hand-sewn patients, mainly due to a discrepancy in coronary revascularization rates (resp. 1.8 vs. 0.5%).
- Feasibility of most sutureless anastomotic devices seems to be limited to specific conditions of the coronary artery target site.
5. Conclusions
Supplementary Materials
Author Contributions
Funding
Institutional Review Board Statement
Informed Consent Statement
Data Availability Statement
Acknowledgments
Conflicts of Interest
References
- Neumann, F.-J.; Sousa-Uva, M.; Ahlsson, A.; Alfonso, F.; Banning, A.P.; Benedetto, U.; Byrne, R.A.; Collet, J.-P.; Falk, V.; Head, S.J.; et al. 2018 ESC/EACTS Guidelines on myocardial revascularization. Eur. Heart J. 2019, 40, 87–165. [Google Scholar] [CrossRef] [PubMed]
- Head, S.J.; Milojevic, M.; Taggart, D.P.; Puskas, J.D. Current Practice of State-of-the-Art Surgical Coronary Revascularization. Circulation 2017, 136, 1331–1345. [Google Scholar] [CrossRef] [PubMed]
- Badhwar, V.; Wei, L.M.; Geirsson, A.; Dearani, J.A.; Grossi, E.A.; Guy, T.S.; Balkhy, H.H.; Gillnov, A.M.; Sutter, F.P.; Melnitchouk, S.; et al. Contemporary robotic cardiac surgical training. J. Thorac. Cardiovasc. Surg. 2021. [Google Scholar] [CrossRef] [PubMed]
- Van Praet, K.M.; Kofler, M.; Shafti, T.Z.N.; Abd, A. Minimally Invasive Coronary Revascularisation Surgery: A Focused Review of the Available Literature. Interv. Cardiol. 2021, 16, e08. [Google Scholar] [CrossRef] [PubMed]
- Bonatti, J.; Lee, J.D.; Bonaros, N.; Schachner, T.; Lehr, E.J. Robotic totally endoscopic multivessel coronary artery bypass grafting: Procedure development, challenges, results. Innovations 2012, 7, 3–8. [Google Scholar] [CrossRef] [PubMed]
- Thakur, U.; Nerlekar, N.; Muthalaly, R.G.; Comella, A.; Wong, N.C.; Cameron, J.D.; Harper, R.W.; Smith, J.A.; Brown, A.J. Off- vs. On-Pump Coronary Artery Bypass Grafting Long-Term Survival is Driven by Incompleteness of Revascularisation. Heart Lung Circ. 2020, 29, 149–155. [Google Scholar] [CrossRef] [PubMed]
- Gaudino, M.; Benedetto, U.; Bakaeen, F.; Rahouma, M.; Tam, D.Y.; Abouarab, A.; Taggart, D.P. Off- Versus On-Pump Coronary Surgery and the Effect of Follow-Up Length and Surgeons’ Experience: A Meta-Analysis. J. Am. Heart Assoc. 2018, 7, e010034. [Google Scholar] [CrossRef] [PubMed]
- Soylu, E.; Harling, L.; Ashrafian, H.; Rao, C.; Casula, R.; Athanasiou, T. A systematic review of the safety and efficacy of distal coronary artery anastomotic devices. Eur. J. Cardiothorac. Surg. 2016, 49, 732–745. [Google Scholar] [CrossRef] [PubMed]
- Suyker, W.J.; Borst, C. Coronary connector devices: Analysis of 1469 anastomoses in 1216 patients. Ann. Thorac. Surg. 2008, 85, 1828–1836. [Google Scholar] [CrossRef] [PubMed]
- Moher, D.; Liberati, A.F.A.U.e.t.z.l.a.f.f.; Jennifer Tetzlaff, J.; Altman, D.G.; PRISMA Group. Preferred reporting items for systematic reviews and meta-analyses: The PRISMA statement. BMJ 2009, 6, b2535. [Google Scholar] [CrossRef] [PubMed]
- Cumpston, M.; Li, T.; Page, M.; Chandler, J.; AWelch, V.; Higgins, J.; Thomas, J. Updated guidance for trusted systematic reviews: A new edition of the Cochrane Handbook for Systematic Reviews of Interventions. Cochrane Database Syst. Rev. 2019, 10, ED000142. [Google Scholar] [CrossRef] [PubMed]
- Eckstein, F.S.; Bonilla, L.F.; Englberger, L.; Eberli, F.; Windecker, S.; Berg, T.A.; Romanens, M.; Immer, F.F.; Carrel, T.P. First clinical results with a new mechanical connector for distal coronary artery anastomoses in CABG. Circualtion 2002, 106, I1–I4. [Google Scholar]
- Wiklund, L.; Bonilla, L.F.; Berglin, E. A new mechanical connector for distal coronary artery anastomoses in coronary artery bypass grafting: A randomized, controlled study. J. Thorac. Cardiovasc. Surg. 2005, 129, 146–150. [Google Scholar] [CrossRef] [PubMed][Green Version]
- Klima, U.; Falk, V.; Maringka, M.; Bargenda, S.; Badack, S.; Moritz, A.; Mohr, F.; Haverich, A.; Wimmer-Greinecker, G. Magnetic vascular coupling for distal anastomosis in coronary artery bypass grafting: A multicenter trial. J. Thorac. Cardiovasc. Surg. 2003, 126, 1568–1574. [Google Scholar] [CrossRef]
- Vicol, C.; Eifert, S.; Oberhoffer, M.; Boekstegers, P.; Reichart, B. Mid-term patency after magnetic coupling for distal bypass anastomosis in coronary surgery. Ann. Thorac. Surg. 2006, 82, 1452–1456. [Google Scholar] [CrossRef] [PubMed]
- Kim, K.B.; Cho, K.R.; Choi, J.S.; Ki, E.H. Initial experience of an automated anastomotic distal device in off-pump CABG. Heart Surg. Forum 2004, 7, 360–363. [Google Scholar] [CrossRef] [PubMed]
- Klima, U.; Kofidis, T.; Boening, A.; Haverich, A. Long term angiographic monitoring reveals safety and efficacy of the Converge end-to-side anastomotic coupler. Interact. Cardiovasc. Thorac. Surg. 2005, 4, 505–508. [Google Scholar] [CrossRef]
- Boening, A.; Schoeneich, F.; Lichtenberg, A.; Bagaev, E.; Cremer, J.T.; Klima, U. First clinical results with a 30 degrees end-to-side coronary anastomosis coupler. Eur. J. Cardiothorac. Surg. 2005, 27, 876–881. [Google Scholar] [CrossRef]
- Cai, T.H.; Acuff, T.E.; Randolph Bolton, J.W.; Dizney, L.R.; Poon, M. Prospective evaluation of patency and early experience utilizing an automated distal anastomosis device (C-port). Innovations 2007, 2, 245–250. [Google Scholar] [CrossRef]
- Verberkmoes, N.J.; Wolters, S.L.; Post, J.C.; Soliman-Hamad, M.A.; ter Woorst, J.F.; Berreklouw, E. Distal anastomotic patency of the Cardica C-PORT(R) xA system versus the hand-sewn technique: A prospective randomized controlled study in patients undergoing coronary artery bypass grafting. Eur. J. Cardiothorac. Surg. 2013, 44, 512–519. [Google Scholar] [CrossRef]
- Balkhy, H.H.; Patel, N.C.; Ramshandani, M.; Kitahara, H.; Subramanian, V.A.; Augelli, N.V.; MAGIC Study Investigators. Multicenter Assessment of Grafts in Coronaries: Midterm Evaluation of the C-Port Device (the MAGIC Study). Innovations 2018, 13, 273–281. [Google Scholar] [CrossRef] [PubMed]
- Cheng, N.; Zhang, H.; Yang, M.; Liu, G.; Guo, Y.; Kang, W.; Gao, C.; Wang, R. Eleven-year outcomes of U-clips in totally robotic coronary artery bypass grafting versus standard hand-sewn running suture in robotic-assisted coronary artery bypass grafting. Interact. Cardiovasc. Thorac. Surg. 2021, 33, 27–33. [Google Scholar] [CrossRef] [PubMed]
- Cao, C.; Manganas, C.; Horton, M.; Bannon, P.; Munkholm-Larsen, S.; Ang, S.C.; Yan, T.D. Angiographic outcomes of radial artery versus saphenous vein in coronary artery bypass graft surgery: A meta-analysis of randomized controlled trials. J. Thorac. Cardiovasc. Surg. 2013, 146, 255–261. [Google Scholar] [CrossRef] [PubMed]
- Caliskan, E.; De Souza, D.R.; Böning, A.; Liakopoulos, O.J.; Choi, Y.-H.; Pepper, J.; Gibson, C.M.; Perrault, L.P.; Wolf, R.K.; Kim, K.-B.; et al. Saphenous vein grafts in contemporary coronary artery bypass graft surgery. Nat. Rev. Cardiol. 2020, 17, 155–169. [Google Scholar] [CrossRef] [PubMed]
- Falk, V.; Walther, T.; Gummert, J.F. Anastomotic devices for coronary artery bypass grafting. Expert Rev. Med. Devices 2005, 37, 223–233. [Google Scholar] [CrossRef] [PubMed]
- Gharibeh, L.; Ferrari, G.; Ouimet, M.; Grau, J.B. Conduits’ Biology Regulates the Outcomes of Coronary Artery Bypass Grafting. JACC Basic Transl. Sci. 2021, 6, 388–396. [Google Scholar] [CrossRef] [PubMed]
- Ghista, D.N.; Kabinejadian, F. Coronary artery bypass grafting hemodynamics and anastomosis design: A biomedical engineering review. Biomed. Eng. Online 2013, 12, 129. [Google Scholar] [CrossRef]
- Suyker, W.J.; Matonick, J.P.; Suyker, P.T.; Brutel de la Rivière, A.; Buijsrogge, M.P.; Budde, R.P.; Borst, C. S2 connector versus suture: Distal coronary anastomosis remodeling, patency, and function in the pig. Circulation 2006, 114, I390–I395. [Google Scholar] [CrossRef][Green Version]
- Stecher, D.; Hoogewerf, M.; Bronkers, G.; van Putte, B.P.; Doevendans, P.A.; Tulleken, C.A.; van Herwerden, L.; Pasterkamp, G.; Buijsrogge, M.P. Preclinical Feasibility and Patency Analyses of a New Distal Coronary Connector: The ELANA Heart Bypass. Innovations 2021, 16, 163–168. [Google Scholar] [CrossRef]
- Itoda, Y.; Panthee, N.; Tanaka, T.; Ando, T.; Sakuma, I.; Ono, M. Novel Anastomotic Device for Distal Coronary Anastomosis: Preclinical Results from Swine Off-Pump Coronary Artery Bypass Model. Ann. Thorac. Surg. 2016, 101, 736–741. [Google Scholar] [CrossRef]



| Study | Device | Method | N | Age | Male | OPCAB | Approach | Graft | Target | Anticoagulation | N Anastomoses | FU-Time | |
|---|---|---|---|---|---|---|---|---|---|---|---|---|---|
| S/HS | S/HS | S/HS | S/HS | S | HS | In Days | |||||||
| Eckstein 2002 [12] | St. Jude DAD | NRCT | 14 | 63 (8) | - | 0 (0%) | - | SVG | non-LAD | - | 14 | 40 | 60 |
| Wiklund 2005 [13] | St. Jude DAD | RCT | 30/30 | 69 (48–83)/67 (42–81) a | 95%/85% | 0 (0%) | - | SVG | non-LAD | Aspirin for life | 28 | 30 | 179 |
| Klima 2003 [14] | MVP | NRCT | 32 | 65 (9) | 27 (90%) | 6 (19%) | - | IMA, SVG | All | DAPT once | 32 | 74 | 6.3 (5.4) |
| Vicol 2006 [15] | MVP | NRCT | 11 | - | 10 (91%) | - | - | IMA, SVG, RA | All | - | 18 | 18 | 570 (105) |
| Kim 2004 [16] | AADD | NRCT | 14 | 65 (7) | 10 (71%) | 14 (100%) | sternotomy | IMA, RGEA, SVG | All | - | 14 | 34 | 1.5 (1.3) |
| Klima 2005 [17] | CAC | NRCT | 15 | 65.9 (8.6) | 13 (87%) | 0 (0%) | - | SVG | non-LAD | - | 15 | 38 | 657 (146) |
| Boening 2005 [18] | CAC | NRCT | 46 | 63.3 (7.5) | 44 (96%) | 0 (0%) | sternotomy | SVG | non-LAD | DAPT for 28 days | 33 | 81 | 60 |
| Cai 2007 [19] | C-Port | NRCT | 50 | 68.0 (9.7) | - | 46 (92%) | - | SVG | non-LAD | DAPT for 3 months | 69 | 46 | 90 |
| Verberkmoes 2013 [20] | C-Port | RCT | 35/36 | 67.6 (5.6)/66.5 (5.7) | 31 (89%)/32 (89%) | 5 (17%)/3 (9%) | all approaches | SVG | non-LAD | Aspirin for life | 35 | 36 | 345 (27) |
| Balkhy 2018 [21] | C-Port | HC | 117/3014 | - | - | 116 (99%)/- | - | IMA, SVG | All | - | 117 | 3026 | 390 |
| Cheng 2021 [22] | U-clip | NRCT | 126/154 | 59.1 (9.0)/60.7 (10.2) | 105 (83%)/120 (77.9%) | 126 (100%)/154 (100%) | TECAB/RADCAB | IMA | LAD/All | DAPT for life | 126 | 163 | 2691 (912) |
| Method | N Total S/HS | N Excluded S/HS | Reason Exclusion | |
|---|---|---|---|---|
| Eckstein 2002 [12] | NRCT | 14 | 9 | 9× outer diameter coronary target <3.0 mm |
| Wiklund 2005 [13] | RCT | 30/30 | 2/0 | 1× conversion for plaque in the posterior wall 1× conversion for insufficient graft length |
| Klima 2003 [14] | NRCT | 32 | 9 | 1× conversion for plaque in the posterior wall 3× conversion for inadequate hemostasis 5× not inserted for improper judgement of coronary target size |
| Vicol 2006 [15] | NRCT | 11 | - | NA |
| Kim 2004 [16] | NRCT | 14 | 5 | 2× failure of graft positioning onto connector pins 2× small and diseased coronary target 1× conversion to ECC |
| Klima 2005 [17] | NRCT | 15 | 18 | 18× no consent for follow-up CAG |
| Boening 2005 [18] | NRCT | 46 | 13 | 8× exclusion for graft diameter < 3 mm, coronary target diameter < 2 mm, or heavy calcification of the coronary target 1× conversion for too fragile coronary target 3× conversion for bleeding 1× conversion for low flow |
| Cai 2007 [19] | NRCT | 50 | - | NA |
| Verberkmoes 2013 [20] | RCT | 35/36 | 4/3 | 7× did not meet the intraoperative inclusion criteria |
| Balkhy 2018 [21] | HC | 117/3014 | 27/- | 23× did not meet the intraoperative inclusion criteria 4× conversion |
| Cheng 2021 [22] | NRCT | 126 /154 | -/- | NA |
| During Follow-Up | During Hospital Admission | |||||||
|---|---|---|---|---|---|---|---|---|
| Study | Follow-Up, In Days | MACE | Mortality | MI | Revascularization | SAE | Incomplete Haemostasis | Device Failure |
| Eckstein 2002 [12] | 60 | 1/14 (7.1%) | 0/14 (0%) | 0/14 (0%) | 1/14 (7.1%) | - | 0/14 (0%) | 0/14 (0%) |
| Wiklund 2005 [13] | 180 | 1/28 (3.6%) vs. 1/30 (3.3%) | 0/28 (0%) vs. 1/30 (3.3%) | 0/28 (0%) vs. 0/30 (0%) | 1/28 (3.6%) vs. 0/30 (0%) | 1 reoperation for bleeding (S) 1 CVA (HS) | 6/28 (21.4%) | 0/28 (0%) |
| Subtotal St Jude DAD | 2/42 (4.8%) | 0/42 (0%) | 0/42 (0%) | 2/42 (4.8%) | 6/42 (14.3%) | 0/42 (0%) | ||
| Klima 2003 [14] | 30 | 4/32 (12.5%) | 1/32 (3.1%) | 1/32 (3.1%) | 3/32 (9.4%) | 3 reoperations for bleeding (S) 1 prolonged ventilation (S) 1 TIA (S) | 0/32 (0%) | 3/32 (9.4%) |
| Vicol 2006 [15] | 570 | 0/11 (0%) | 0/11 (0%) | 0/11 (0%) | 0/11 (0%) | - | - | - |
| Subtotal MVP | 4/43 (9.3%) | 1/43 (2.3%) | 1/43 (2.3%) | 3/43 (7%) | 0/32 (0%) | 3/32 (9.4%) | ||
| Kim 2004 [16] | 1.5 | - | 0/14 (0%) | - | - | - | 1/14 (7.1%) | 2/14 (14.3%) |
| Subtotal AADD | 0/14 (0%) | 1/14 (7.1%) | 2/14 (14.3%) | |||||
| Klima 2005 [17] | - | - | - | - | - | - | 3/15 (20%) | - |
| Boening 2005 [18] | 60 | 0/33 (0%) | 0/33 (0%) | 0/33 (0%) | 0/33 (0%) | - | 4/33 (12.1%) | 0/33 (0%) |
| Subtotal CAC | 0/33 (0%) | 0/33 (0%) | 0/33 (0%) | 0/33 (0%) | 7/48 (14.6%) | 0/33 (0%) | ||
| Cai 2007 [19] | 90 | 1/50 (2%) vs. 4/193 (2.1%) | 1/50 (2%) vs. 3/193 (1.6%) | 0/50 (0%) vs. 1/193 (0.5%) | 0/50 (0%) vs. - | 2 reoperations for bleeding (S) 6 reoperations for bleeding (HS) | - | 8/50 (16%) |
| Verberkmoes 2013 [20] | 365 | 4/35 (11.4%) vs. 4/36 (11.1%) | 1/35 (2.9%) vs. 1/36 (2.8%) | 2/35 (5.7%) vs. 2/36 (5.6%) | 1/35 (2.9%) vs. 1/36 (2.8%) | 1 prolonged ventilation (S) 2 prolonged inotropics or IABP (S) 1 reoperation for bleeding (S) 1 prolonged ventilation (HS) 2 prolonged inotropics or IABP (HS) 1 reoperation for bleeding (HS) 1 reoperation for ischemia (HS) | 22/35 (62.9%) | 4/35 (11.4%) |
| Balkhy 2018 [21] | pre discharge | 5/117 (4.3%) vs. - | 1/117 (0.9%) vs. - | 4/117 (3.4%) vs. - | 0/117 (0%) vs. - | - | 45/155 (29%) | 4/155 (2.6%) |
| Subtotal C-port | 10/202 (5%) | 3/202 (1.5%) | 6/202 (3%) | 1/202 (0.5%) | 67/190 (35.3%) | 16/240 (6.7%) | ||
| Cheng 2021 [22] | 2691 | 4/126 (3.2%) vs. 7/154 (4.5%) | 2/126 (1.6%) vs. 3/154 (1.9%) | 0/126 (0%) vs. 4/154 (2.6%) | 2/126 (1.6%) vs. 0/154 (0%) | 1 reoperation for bleeding (S) 8 wound infections (HS) | - | - |
| Subtotal U-clip | 4/126 (3.2%) | 2/126 (1.6%) | 0/126 (0%) | 2/126 (1.6%) | ||||
| Total hand-sewn | 16/413 (3.9%) | 8/413 (1.9%) | 7/413 (1.7%) | 1/222 (0.5%) | ||||
| Total sutureless | 20/446 (4.5%) | 6/460 (1.3%) | 7/446 (1.6%) | 8/446 (1.8%) | 81/326 (24.8%) | 21/361 (5.8%) | ||
Publisher’s Note: MDPI stays neutral with regard to jurisdictional claims in published maps and institutional affiliations. |
© 2022 by the authors. Licensee MDPI, Basel, Switzerland. This article is an open access article distributed under the terms and conditions of the Creative Commons Attribution (CC BY) license (https://creativecommons.org/licenses/by/4.0/).
Share and Cite
Hoogewerf, M.; Schuurkamp, J.; Kelder, J.C.; Jacobs, S.; Doevendans, P.A. Sutureless versus Hand-Sewn Coronary Anastomoses: A Systematic Review and Meta-Analysis. J. Clin. Med. 2022, 11, 749. https://doi.org/10.3390/jcm11030749
Hoogewerf M, Schuurkamp J, Kelder JC, Jacobs S, Doevendans PA. Sutureless versus Hand-Sewn Coronary Anastomoses: A Systematic Review and Meta-Analysis. Journal of Clinical Medicine. 2022; 11(3):749. https://doi.org/10.3390/jcm11030749
Chicago/Turabian StyleHoogewerf, Marieke, Jeroen Schuurkamp, Johannes C. Kelder, Stephan Jacobs, and Pieter A. Doevendans. 2022. "Sutureless versus Hand-Sewn Coronary Anastomoses: A Systematic Review and Meta-Analysis" Journal of Clinical Medicine 11, no. 3: 749. https://doi.org/10.3390/jcm11030749
APA StyleHoogewerf, M., Schuurkamp, J., Kelder, J. C., Jacobs, S., & Doevendans, P. A. (2022). Sutureless versus Hand-Sewn Coronary Anastomoses: A Systematic Review and Meta-Analysis. Journal of Clinical Medicine, 11(3), 749. https://doi.org/10.3390/jcm11030749
