Comparison of Morphological and Digital-Assisted Analysis for BCL6 Endometrial Expression in Women with Endometriosis
Abstract
1. Introduction
2. Materials and Methods
2.1. Human Endometrial Tissue Samples
2.2. Immunofluorescence Analyses
2.3. Quantification of Immunostaining
2.4. Statistical Analysis
3. Results
3.1. BCL6 Expression in Different Endometriosis Stages
3.2. BCL6 Expression and Fertility Status
4. Discussion
5. Conclusions
Author Contributions
Funding
Institutional Review Board Statement
Informed Consent Statement
Data Availability Statement
Acknowledgments
Conflicts of Interest
References
- Evans-Hoeker, E.; Lessey, B.A.; Jeong, J.W.; Savaris, R.F.; Palomino, W.A.; Yuan, L.; Schammel, D.P.; Young, S.L. Endometrial BCL6 Overexpression in Eutopic Endometrium of Women with Endometriosis. Reprod. Sci. 2016, 23, 1234–1241. [Google Scholar] [CrossRef] [PubMed]
 - Sansone, A.M.; Hisrich, B.V.; Young, R.B.; Abel, W.F.; Bowens, Z.; Blair, B.B.; Funkhouser, A.T.; Schammel, D.P.; Green, L.J.; Lessey, B.A.; et al. Evaluation of BCL6 and SIRT1 as Non-Invasive Diagnostic Markers of Endometriosis. Curr. Issues Mol. Biol. 2021, 43, 96. [Google Scholar] [CrossRef] [PubMed]
 - Nezhat, C.; Rambhatla, A.; Miranda-Silva, C.; Asiaii, A.; Nguyen, K.; Eyvazzadeh, A.; Tazuke, S.; Agarwal, S.; Jun, S.; Nezhat, A.; et al. BCL-6 Overexpression as a Predictor for Endometriosis in Patients Undergoing In Vitro Fertilization. J. Soc. Laparosc. Robot. Surg. 2020, 24, e2020.00064. [Google Scholar] [CrossRef] [PubMed]
 - Nezhat, C.; Agarwal, S.; Lee, D.A.; Tavallaee, M. Can we accurately diagnose endometriosis without a diagnostic laparoscopy? J. Turk. Ger. Gynecol. Assoc. 2022, 23, 117–119. [Google Scholar] [CrossRef]
 - Bunting, K.L.; Melnick, A.M. New effector functions and regulatory mechanisms of BCL6 in normal and malignant lymphocytes. Curr. Opin. Immunol. 2013, 25, 339–346. [Google Scholar] [CrossRef]
 - Kumagai, T.; Miki, T.; Kikuchi, M.; Fukuda, T.; Miyasaka, N.; Kamiyama, R.; Hirosawa, S. The proto-oncogene Bc16 inhibits apoptotic cell death in differentiation-induced mouse myogenic cells. Oncogene 1999, 18, 467–475. [Google Scholar] [CrossRef]
 - Hatzi, K.; Nance, J.P.; Kroenke, M.A.; Bothwell, M.; Haddad, E.K.; Melnick, A.; Crotty, S. BCL6 orchestrates Tfh cell differentiation via multiple distinct mechanisms. J. Exp. Med. 2015, 212, 539–553. [Google Scholar] [CrossRef]
 - Valls, E.; Lobry, C.; Geng, H.; Wang, L.; Cardenas, M.; Rivas, M.; Cerchietti, L.; Oh, P.; Yang, S.N.; Oswald, E.; et al. BCL6 Antagonizes NOTCH2 to Maintain Survival of Human Follicular Lymphoma Cells. Cancer Discov. 2017, 7, 506–521. [Google Scholar] [CrossRef]
 - Zondervan, K.T.; Becker, C.M.; Missmer, S.A. Endometriosis. N. Engl. J. Med. 2020, 382, 1244–1256. [Google Scholar] [CrossRef]
 - Vallve-Juanico, J.; Houshdaran, S.; Giudice, L.C. The endometrial immune environment of women with endometriosis. Hum. Reprod. Update 2019, 25, 564–591. [Google Scholar] [CrossRef]
 - Giacomini, E.; Minetto, S.; Li Piani, L.; Pagliardini, L.; Somigliana, E.; Vigano, P. Genetics and Inflammation in Endometriosis: Improving Knowledge for Development of New Pharmacological Strategies. Int. J. Mol. Sci. 2021, 22, 9033. [Google Scholar] [CrossRef] [PubMed]
 - Nisolle, M.; Alvarez, M.L.; Colombo, M.; Foidart, J.M. Pathogenesis of endometriosis. Gynecol. Obstet. Fertil. 2007, 35, 898–903. [Google Scholar] [CrossRef] [PubMed]
 - Zondervan, K.T.; Becker, C.M.; Koga, K.; Missmer, S.A.; Taylor, R.N.; Vigano, P. Endometriosis. Nat. Rev. Dis. Primers 2018, 4, 9. [Google Scholar] [CrossRef] [PubMed]
 - Adamson, G.D. Endometriosis classification: An update. Curr. Opin. Obstet. Gynecol. 2011, 23, 213–220. [Google Scholar] [CrossRef]
 - Vercellini, P.; Fedele, L.; Aimi, G.; Pietropaolo, G.; Consonni, D.; Crosignani, P.G. Association between endometriosis stage, lesion type, patient characteristics and severity of pelvic pain symptoms: A multivariate analysis of over 1000 patients. Hum. Reprod. 2007, 22, 266–271. [Google Scholar] [CrossRef]
 - Agarwal, S.K.; Chapron, C.; Giudice, L.C.; Laufer, M.R.; Leyland, N.; Missmer, S.A.; Singh, S.S.; Taylor, H.S. Clinical diagnosis of endometriosis: A call to action. Am. J. Obstet. Gynecol. 2019, 220, 354.e1–354.e12. [Google Scholar] [CrossRef]
 - Kiesel, L.; Sourouni, M. Diagnosis of endometriosis in the 21st century. Climacteric 2019, 22, 296–302. [Google Scholar] [CrossRef]
 - Hudson, N. The missed disease? Endometriosis as an example of ‘undone science’. Reprod. Biomed. Soc. Online 2022, 14, 20–27. [Google Scholar] [CrossRef]
 - Koninckx, P.R.; Ussia, A.; Adamyan, L.; Tahlak, M.; Keckstein, J.; Wattiez, A.; Martin, D.C. The epidemiology of endometriosis is poorly known as the pathophysiology and diagnosis are unclear. Best Pract. Res. Clin. Obstet. Gynaecol. 2021, 71, 14–26. [Google Scholar] [CrossRef]
 - Henry, L.; Vervier, J.; Boucher, A.; Brichant, G.; Gaspard, O.; Labied, S.; Munaut, C.; Ravet, S.; Nisolle, M. Oocyte Cryopreservation in Patients with Endometriosis: Current Knowledge and Number Needed to Treat. J. Clin. Med. 2022, 11, 4559. [Google Scholar] [CrossRef]
 - Simoens, S.; Dunselman, G.; Dirksen, C.; Hummelshoj, L.; Bokor, A.; Brandes, I.; Brodszky, V.; Canis, M.; Colombo, G.L.; DeLeire, T.; et al. The burden of endometriosis: Costs and quality of life of women with endometriosis and treated in referral centres. Hum. Reprod. 2012, 27, 1292–1299. [Google Scholar] [CrossRef]
 - Eisenberg, V.H.; Decter, D.H.; Chodick, G.; Shalev, V.; Weil, C. Burden of Endometriosis: Infertility, Comorbidities, and Healthcare Resource Utilization. J. Clin. Med. 2022, 11, 1133. [Google Scholar] [CrossRef]
 - Hudelist, G.; English, J.; Thomas, A.E.; Tinelli, A.; Singer, C.F.; Keckstein, J. Diagnostic accuracy of transvaginal ultrasound for non-invasive diagnosis of bowel endometriosis: Systematic review and meta-analysis. Ultrasound Obstet. Gynecol. 2011, 37, 257–263. [Google Scholar] [CrossRef]
 - Aas-Eng, M.K.; Montanari, E.; Lieng, M.; Keckstein, J.; Hudelist, G. Transvaginal Sonographic Imaging and Associated Techniques for Diagnosis of Ovarian, Deep Endometriosis, and Adenomyosis: A Comprehensive Review. Semin. Reprod. Med. 2020, 38, 216–226. [Google Scholar] [CrossRef]
 - Agrawal, S.; Tapmeier, T.; Rahmioglu, N.; Kirtley, S.; Zondervan, K.; Becker, C. The miRNA Mirage: How Close Are We to Finding a Non-Invasive Diagnostic Biomarker in Endometriosis? A Systematic Review. Int. J. Mol. Sci. 2018, 19, 599. [Google Scholar] [CrossRef]
 - May, K.E.; Conduit-Hulbert, S.A.; Villar, J.; Kirtley, S.; Kennedy, S.H.; Becker, C.M. Peripheral biomarkers of endometriosis: A systematic review. Hum. Reprod. Update 2010, 16, 651–674. [Google Scholar] [CrossRef]
 - Nisenblat, V.; Hull, M.L. Biomarkers in Endometriosis. In How to Perform Ultrasonography in Endometriosis; Guerriero, S., Condous, G., Alcázar, J.L., Eds.; Springer International Publishing: Cham, Switzerland, 2018; pp. 169–183. [Google Scholar] [CrossRef]
 - Slizewski, D.; Crowe, R.; Young, S.L.; Lessey, B.A. Endometriosis is a common denominator in unexplained pregnancy loss and infertility based on BCL6 testing. Fertil. Steril. 2015, 104, e83–e84. [Google Scholar] [CrossRef][Green Version]
 - Almquist, L.D.; Likes, C.E.; Stone, B.; Brown, K.R.; Savaris, R.; Forstein, D.A.; Miller, P.B.; Lessey, B.A. Endometrial BCL6 testing for the prediction of in vitro fertilization outcomes: A cohort study. Fertil. Steril. 2017, 108, 1063–1069. [Google Scholar] [CrossRef]
 - Likes, C.E.; Cooper, L.J.; Efird, J.; Forstein, D.A.; Miller, P.B.; Savaris, R.; Lessey, B.A. Medical or surgical treatment before embryo transfer improves outcomes in women with abnormal endometrial BCL6 expression. J. Assist. Reprod. Genet. 2019, 36, 483–490. [Google Scholar] [CrossRef]
 - Louwen, F.; Kreis, N.N.; Ritter, A.; Friemel, A.; Solbach, C.; Yuan, J. BCL6, a key oncogene, in the placenta, pre-eclampsia and endometriosis. Hum. Reprod. Update 2022, dmac027. [Google Scholar] [CrossRef]
 - Canis, M.; Donnez, J.G.; Guzick, D.S.; Halme, J.K.; Rock, J.A.; Schenken, R.S.; Vernon, M.W. Revised American Society for Reproductive Medicine classification of endometriosis: 1996. Fertil. Steril. 1997, 67, 817–821. [Google Scholar] [CrossRef]
 - Fedchenko, N.; Reifenrath, J. Different approaches for interpretation and reporting of immunohistochemistry analysis results in the bone tissue—A review. Diagn. Pathol. 2014, 9, 221. [Google Scholar] [CrossRef] [PubMed]
 - Otsu, N. A Threshold Selection Method from Gray-Level Histograms. IEEE Trans. Syst. Man Cybern. 1979, 9, 62–66. [Google Scholar] [CrossRef]
 - Soille, P. Morphological Image Analysis: Principles and Applications; Springer: Berlin/Heidelberg, Germany, 1999. [Google Scholar] [CrossRef]
 - Lessey, B.A. Implantation defects in infertile women with endometriosis. Ann. N. Y. Acad. Sci. 2002, 955, 265–280. [Google Scholar] [CrossRef]
 - Lessey, B.A.; Kim, J.J. Endometrial receptivity in the eutopic endometrium of women with endometriosis: It is affected, and let me show you why. Fertil. Steril. 2017, 108, 19–27. [Google Scholar] [CrossRef]
 - Vannuccini, S.; Clifton, V.L.; Fraser, I.S.; Taylor, H.S.; Critchley, H.; Giudice, L.C.; Petraglia, F. Infertility and reproductive disorders: Impact of hormonal and inflammatory mechanisms on pregnancy outcome. Hum. Reprod. Update 2016, 22, 104–115. [Google Scholar] [CrossRef]
 - Brichant, G.; Laraki, I.; Henry, L.; Munaut, C.; Nisolle, M. New Therapeutics in Endometriosis: A Review of Hormonal, Non-Hormonal, and Non-Coding RNA Treatments. Int. J. Mol. Sci. 2021, 22, 10498. [Google Scholar] [CrossRef]
 

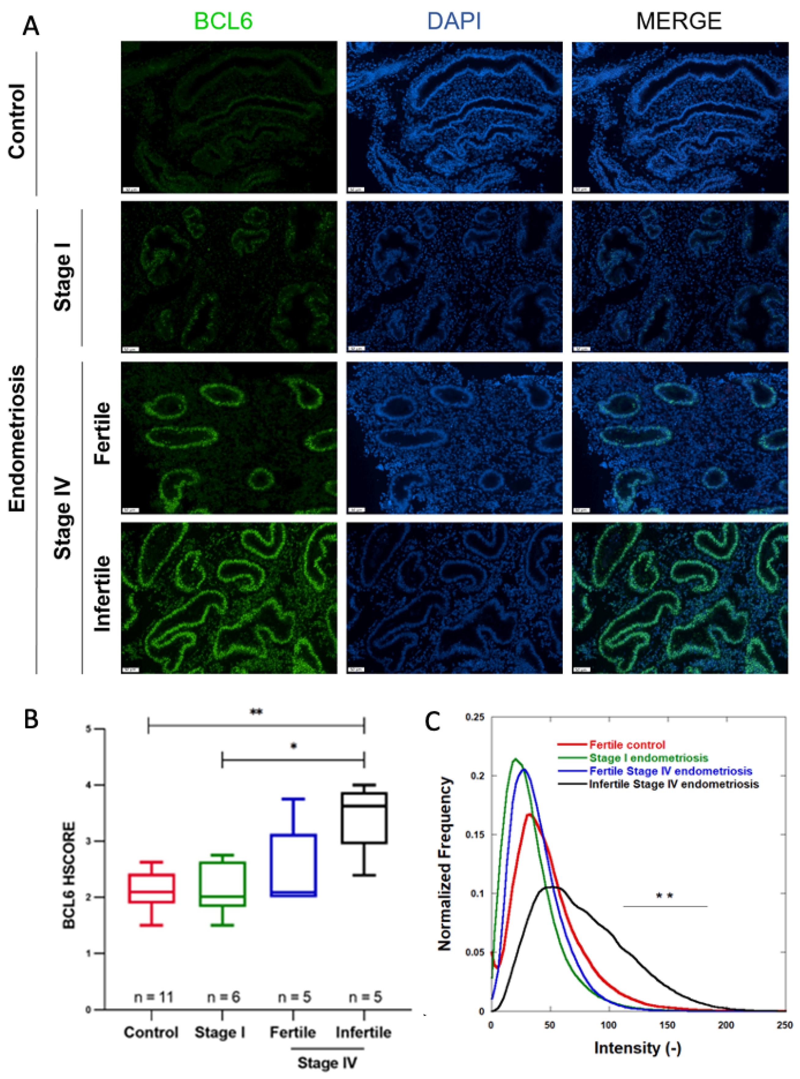
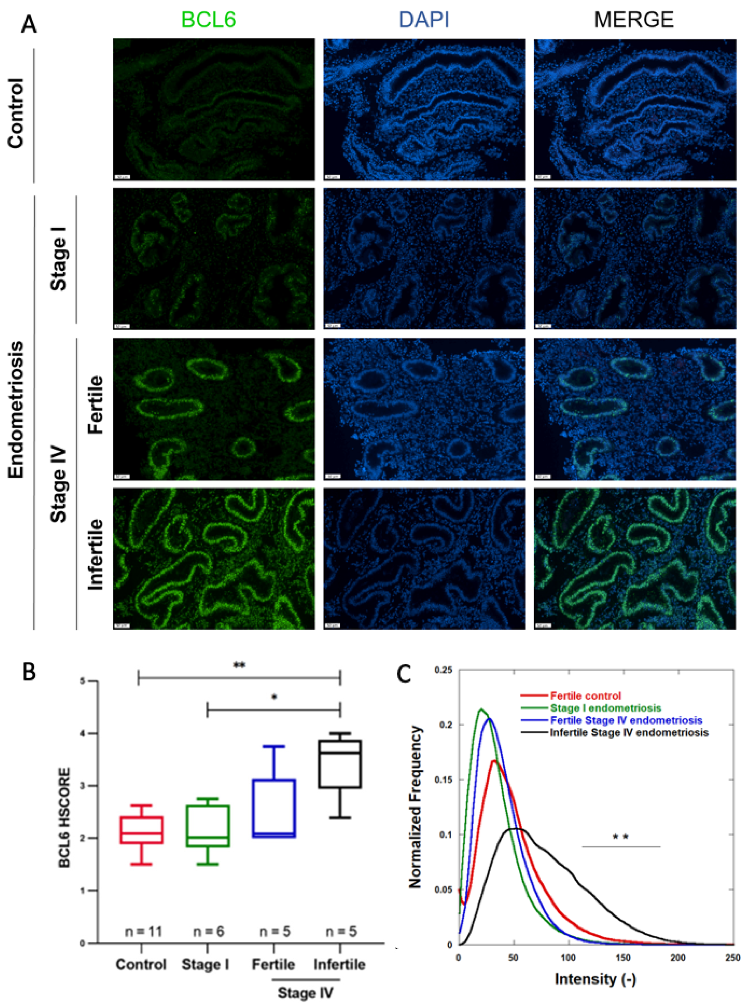
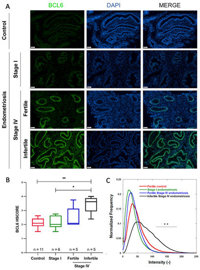
 50 µm); (B) BCL6 HSCOREs in control patients (n = 11) and (B) patients with stage I (n = 6) or stage IV, fertile (n = 5) or infertile (n = 5); (C) mean normalized BCL6 intensity distributions measured on all scanned sections in each group of patients. * p ≤ 0.05, and ** p ≤ 0.01.
  
 50 µm); (B) BCL6 HSCOREs in control patients (n = 11) and (B) patients with stage I (n = 6) or stage IV, fertile (n = 5) or infertile (n = 5); (C) mean normalized BCL6 intensity distributions measured on all scanned sections in each group of patients. * p ≤ 0.05, and ** p ≤ 0.01.
 50 µm); (B) HSCOREs in the endometrium of infertile women without endometriosis (controls, n = 29 and infertile patients with endometriosis (n = 17); (C) mean normalized BCL6 intensity distributions measured on all scanned sections in each group of patients. * p ≤ 0.05, ** p ≤ 0.01, and *** p ≤ 0.001.
  
 50 µm); (B) HSCOREs in the endometrium of infertile women without endometriosis (controls, n = 29 and infertile patients with endometriosis (n = 17); (C) mean normalized BCL6 intensity distributions measured on all scanned sections in each group of patients. * p ≤ 0.05, ** p ≤ 0.01, and *** p ≤ 0.001.

| Characteristics | Endometriosis (n = 16)  | Control (n = 11)  | p Value | 
|---|---|---|---|
| Age (y), mean (SD) | 32.4 ± 6.1 | 38.4 ± 5.7 | 0.018 | 
| Body mass index (kg/m2), mean (SD) | 22.9 ± 4.5 | 25.5 ± 4.8 | 0.112 | 
| Pregnancy history (%) | |||
| >1 | 3 (18.75) | 7 (63.6) | 0.042 * | 
| ≤1 | 13 (81.25) | 4 (26.4) | |
| Endometriosis stage, n (%) | |||
| I | 6 (37.5) | ||
| IV | 10 (62.5) | 
| Characteristics | Endometriosis (n = 17)  | No endometriosis (n = 29)  | p Value | 
|---|---|---|---|
| Age (y), mean (SD) | 34.5 ± 5.0 | 36.2 ± 3.4 | 0.244 | 
| Body mass index (kg/m2), mean (SD) | 22.0 ± 7.6 | 26.04 ± 5.8 | 0.166 | 
| Infertility type, n (%) | |||
| Primary | 6 (35.3) | 13 (44.8) | 0.565 * | 
| Secondary | 11 (64.7) | 15 (51.7) | |
| Not available | 0 (0) | 1 (3.45) | |
| Previous miscarriages, n (%) | |||
| >1 | 10 (58.8) | 16 (55.2) | 0.774 * | 
| ≤1 | 7 (41.2) | 13 (44.8) | 
| Percentiles | Fertile Control | Fertile Stage I | Fertile Stage IV | Infertile Stage IV | 
|---|---|---|---|---|
| 10 | 11.033 | 4.2194 | 10.819 | 26.138 | 
| 25 | 22.021 | 11.996 | 16.810 | 40.352 | 
| 50 | 34.980 | 21.942 | 27.304 | 64.295 | 
| 75 | 54.108 | 36.508 | 42.114 | 95.765 | 
| 90 | 78.448 | 56.204 | 59.477 | 125.93 | 
| Percentiles | Infertile Control | Infertile with Endometriosis | 
|---|---|---|
| 10 | 0.724 | 4.4512 | 
| 25 | 4.912 | 11.464 | 
| 50 | 14.786 | 21.493 | 
| 75 | 28.596 | 34.918 | 
| 90 | 48.512 | 54.822 | 
Publisher’s Note: MDPI stays neutral with regard to jurisdictional claims in published maps and institutional affiliations.  | 
© 2022 by the authors. Licensee MDPI, Basel, Switzerland. This article is an open access article distributed under the terms and conditions of the Creative Commons Attribution (CC BY) license (https://creativecommons.org/licenses/by/4.0/).
Share and Cite
Squatrito, M.; Blacher, S.; Henry, L.; Labied, S.; Noel, A.; Nisolle, M.; Munaut, C. Comparison of Morphological and Digital-Assisted Analysis for BCL6 Endometrial Expression in Women with Endometriosis. J. Clin. Med. 2022, 11, 6164. https://doi.org/10.3390/jcm11206164
Squatrito M, Blacher S, Henry L, Labied S, Noel A, Nisolle M, Munaut C. Comparison of Morphological and Digital-Assisted Analysis for BCL6 Endometrial Expression in Women with Endometriosis. Journal of Clinical Medicine. 2022; 11(20):6164. https://doi.org/10.3390/jcm11206164
Chicago/Turabian StyleSquatrito, Marlyne, Silvia Blacher, Laurie Henry, Soraya Labied, Agnès Noel, Michelle Nisolle, and Carine Munaut. 2022. "Comparison of Morphological and Digital-Assisted Analysis for BCL6 Endometrial Expression in Women with Endometriosis" Journal of Clinical Medicine 11, no. 20: 6164. https://doi.org/10.3390/jcm11206164
APA StyleSquatrito, M., Blacher, S., Henry, L., Labied, S., Noel, A., Nisolle, M., & Munaut, C. (2022). Comparison of Morphological and Digital-Assisted Analysis for BCL6 Endometrial Expression in Women with Endometriosis. Journal of Clinical Medicine, 11(20), 6164. https://doi.org/10.3390/jcm11206164
        
