Comprehensive Proteomic Profiling of Vitreous Humor in Ocular Sarcoidosis Compared with Other Vitreoretinal Diseases
Abstract
:1. Introduction
2. Materials and Methods
2.1. Patients
2.2. Vitreous Humor Sample Collection and Preprocessing
2.3. Mass Spectrometric Analysis
2.4. Bioinformatic Analysis and Statistical Analysis
2.5. Validation of Proteomic Analysis
2.6. Statistical Analysis
3. Results
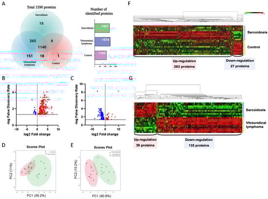
3.1. Differential Expression Proteins in Vitreous
3.2. Functional Interaction Pathway Analysis
3.3. Validation of the Candidate Biomarker Proteins
4. Discussion
5. Conclusions
Supplementary Materials
Author Contributions
Funding
Institutional Review Board Statement
Informed Consent Statement
Data Availability Statement
Conflicts of Interest
References
- Gritz, D.C.; Wong, I.G. Incidence and prevalence of uveitis in Northern California; the Northern California Epidemiology of Uveitis Study. Ophthalmology 2004, 111, 491–500. [Google Scholar] [CrossRef]
- Bloch-Michel, E.; Nussenblatt, R.B. International Uveitis Study Group recommendations for the evaluation of intraocular inflammatory disease. Am. J. Ophthalmol. 1987, 103, 234–235. [Google Scholar] [CrossRef]
- Goto, H.; Mochizuki, M.; Yamaki, K.; Kotake, S.; Usui, M.; Ohno, S. Epidemiological survey of intraocular inflammation in Japan. Jpn. J. Ophthalmol. 2007, 51, 41–44. [Google Scholar] [CrossRef] [PubMed]
- Ohguro, N.; Sonoda, K.H.; Takeuchi, M.; Matsumura, M.; Mochizuki, M. The 2009 prospective multi-center epidemiologic survey of uveitis in Japan. Jpn. J. Ophthalmol. 2012, 56, 432–435. [Google Scholar] [CrossRef] [PubMed]
- Sonoda, K.H.; Hasegawa, E.; Namba, K.; Okada, A.A.; Ohguro, N.; Goto, H. Epidemiology of uveitis in Japan: A 2016 retrospective nationwide survey. Jpn. J. Ophthalmol. 2021, 65, 184–190. [Google Scholar] [CrossRef]
- Chowdhury, U.R.; Madden, B.J.; Charlesworth, M.C.; Fautsch, M.P. Proteome analysis of human aqueous humor. Investig. Ophthalmol. Vis. Sci. 2010, 51, 4921–4931. [Google Scholar] [CrossRef] [PubMed]
- Smith, J.R.; David, L.L.; Appukuttan, B.; Wilmarth, P.A. Angiogenic and immunologic Proteins Identified by Deep Proteomic Profiling of Human Retinal and Choroidal Vascular Endothelial Cells: Potential Targets for New Biologic Drugs. Am. J. Ophthalmol. 2018, 193, 197–229. [Google Scholar] [CrossRef] [Green Version]
- Murthy, K.R.; Goel, R.; Subbannayya, Y.; Jacob, H.K.; Murthy, P.R.; Manda, S.S.; Patil, A.H.; Sharma, R.; Sahasrabuddhe, N.A.; Parashar, A.; et al. Proteomic analysis of human vitreous humor. Clin. Proteom. 2014, 11, 29. [Google Scholar] [CrossRef] [Green Version]
- Xiao, H.; Xin, W.; Sun, L.M.; Li, S.S.; Zhang, T.; Ding, X.Y. Comprehensive Proteomic Profiling of Aqueous Humor Proteins in Proliferative Diabetic Retinopathy. Transl. Vis. Sci. Technol. 2021, 10, 3. [Google Scholar] [CrossRef]
- Yang, X.; Hondur, G.; Li, M.; Cai, J.; Klein, J.B.; Kuehn, M.H.; Tezel, G. Proteomics Analysis of Molecular Risk Factors in the Ocular Hypertensive Human Retina. Investig. Ophthalmol. Vis. Sci. 2015, 56, 5816–5830. [Google Scholar] [CrossRef]
- Li, J.; Lu, Q.; Lu, P. Quantitative proteomics analysis of vitreous body from type 2 diabetic patients with proliferative diabetic retinopathy. BMC Ophthalmol. 2018, 18, 151. [Google Scholar] [CrossRef] [PubMed]
- Skeie, J.M.; Roybal, C.N.; Mahajan, V.B. Proteomic insight into the molecular function of the vitreous. PLoS ONE 2015, 10, e0127567. [Google Scholar] [CrossRef] [PubMed]
- Aretz, S.; Krohne, T.U.; Kammerer, K.; Warnken, U.; Hotz-Wagenblatt, A.; Bergmann, M.; Stanzel, B.V.; Kempf, T.; Holz, F.G.; Schnölzer, M.; et al. In-depth mass spectrometric mapping of the human vitreous proteome. Proteome Sci. 2013, 11, 22. [Google Scholar] [CrossRef] [PubMed] [Green Version]
- Schrijver, B.; Kolijn, P.M.; Ten Berge, J.C.; Nagtzaam, N.M.; van Rijswijk, A.L.; Swagemakers, S.M.; van der Spek, P.J.; Missotten, T.O.; van Velthoven, M.E.; de Hoog, J.; et al. Vitreous proteomics, a gateway to improved understanding and stratification of diverse uveitis aetiologies. Acta Ophthalmol. 2021, 100, 403–413. [Google Scholar] [CrossRef] [PubMed]
- Kasudhan, K.S.; Sarkar, S.; Gupta, V.; Gupta, A.; Chakraborti, A. Identification of unique proteins in vitreous fluid of patients with noninfectious uveitis. Acta Ophthalmol. 2018, 96, e989–e1003. [Google Scholar] [CrossRef] [Green Version]
- Okunuki, Y.; Usui, Y.; Kezuka, T.; Hattori, T.; Masuko, K.; Nakamura, H.; Yudoh, K.; Goto, H.; Usui, M.; Nishioka, K.; et al. Proteomic surveillance of retinal autoantigens in endogenous uveitis: Implication of esterase D and brain-type creatine kinase as novel autoantigens. Mol. Vis. 2008, 14, 1094–1104. [Google Scholar]
- Okunuki, Y.; Usui, Y.; Takeuchi, M.; Kezuka, T.; Hattori, T.; Masuko, K.; Nakamura, H.; Yudoh, K.; Usui, M.; Nishioka, K.; et al. Proteomic surveillance of autoimmunity in Behcet’s disease with uveitis: Selenium binding protein is a novel autoantigen in Behcet’s disease. Exp. Eye Res. 2007, 84, 823–831. [Google Scholar] [CrossRef]
- Goto, H.; Usui, Y.; Umazume, A.; Uchida, K.; Eishi, Y. Propionibacterium acnes as a possible pathogen of granuloma in patients with ocular sarcoidosis. Br. J. Ophthalmol. 2017, 101, 1510–1513. [Google Scholar] [CrossRef]
- Mochizuki, M.; Smith, J.R.; Takase, H.; Kaburaki, T.; Acharya, N.R.; Rao, N.A. Revised criteria of International Workshop on Ocular Sarcoidosis (IWOS) for the diagnosis of ocular sarcoidosis. Br. J. Ophthalmol. 2019, 103, 1418–1422. [Google Scholar] [CrossRef]
- Usui, Y.; Wakabayashi, Y.; Okunuki, Y.; Kimura, K.; Tajima, K.; Matsuda, R.; Ueda, S.; Ma, J.; Nagai, T.; Mori, H.; et al. Immune mediators in vitreous fluids from patients with vitreoretinal B-cell lymphoma. Investig. Ophthalmol. Vis. Sci. 2012, 53, 5395–5402. [Google Scholar] [CrossRef] [Green Version]
- Usui, Y.; Wakabayashi, Y.; Okunuki, Y.; Kimura, K.; Tajima, K.; Matsuda, R.; Ueda, S.; Ma, J.; Nagai, T.; Mori, H.; et al. Machine learning approach for intraocular disease prediction based on aqueous humor immune mediator profiles. Ophthalmology 2021, 128, 1197–1208. [Google Scholar]
- Kimura, K.; Usui, Y.; Goto, H. Japanese Intraocular Lymphoma Study. Clinical features and diagnostic significance of the intraocular fluid of 217 patients with intraocular lymphoma. Jpn. J. Ophthalmol. 2012, 56, 383–389. [Google Scholar] [CrossRef]
- Ieki, Y.; Kiryu, J.; Kita, M.; Tanabe, T.; Tsujikawa, A.; Yamashiro, K.; Miyamoto, N.; Miura, S.; Honda, Y. Pars plana vitrectomy for vitreous opacity associated with ocular sarcoidosis resistant to medical treatment. Ocul. Immunol. Inflamm. 2004, 12, 35–43. [Google Scholar] [CrossRef] [PubMed]
- Ikeda, A.; Nagayama, S.; Sumazaki, M.; Konishi, M.; Fujii, R.; Saichi, N.; Muraoka, S.; Saigusa, D.; Shimada, H.; Sakai, Y.; et al. Colorectal Cancer-Derived CAT1-positive extracellular vesicles alter nitric oxide metabolism in endothelial cells and promote angiogenesis. Mol. Cancer Res. 2021, 19, 834–846. [Google Scholar] [CrossRef] [PubMed]
- Takase, H.; Acharya, N.R.; Babu, K.; Bodaghi, B.; Khairallah, M.; McCluskey, P.J.; Tesavibul, N.; Thorne, J.E.; Tugal-Tutkun, I.; Yamamoto, J.H.; et al. Recommendations for the management of ocular sarcoidosis from the International Workshop on Ocular Sarcoidosis. Br. J. Ophthalmol. 2021, 105, 1515–1519. [Google Scholar] [CrossRef] [PubMed]
- Asakage, M.; Usui, Y.; Nezu, N.; Shimizu, H.; Tsubota, K.; Yamakawa, N.; Takanashi, M.; Kuroda, M.; Goto, H. Comprehensive miRNA analysis using serum from patients with noninfectious uveitis. Investig. Ophthalmol. Vis. Sci. 2020, 61, 4. [Google Scholar] [CrossRef] [PubMed]
- Minezaki, T.; Usui, Y.; Asakage, M.; Takanashi, M.; Shimizu, H.; Nezu, N.; Narimatsu, A.; Tsubota, K.; Umazume, K.; Yamakawa, N.; et al. High-Throughput microRNA profiling of vitreoretinal lymphoma: Vitreous and serum microRNA profiles distinct from uveitis. J. Clin. Med. 2020, 9, 1844. [Google Scholar] [CrossRef] [PubMed]
- Shimizu, H.; Usui, Y.; Asakage, M.; Nezu, N.; Wakita, R.; Tsubota, K.; Sugimoto, M.; Goto, H. Serum metabolomic profiling of patients with non-infectious uveitis. J. Clin. Med. 2020, 9, 3955. [Google Scholar] [CrossRef]
- Takeuchi, M.; Mizuki, N.; Ohno, S. Pathogenesis of non-infectious uveitis elucidated by recent genetic findings. Front. Immunol. 2021, 12, 640473. [Google Scholar] [CrossRef]
- Groen-Hakan, F.; Eurelings, L.; Josianne, C.; van Laar, J.; Ramakers, C.R.; Dik, W.A.; Rothova, A. Diagnostic value of serum-soluble interleukin 2 receptor levels vs angiotensin-converting enzyme in patients with sarcoidosis-associated uveitis. JAMA Ophthalmol. 2017, 135, 1352–1358. [Google Scholar] [CrossRef]
- Ishihara, M.; Meguro, A.; Ishido, M.; Takeuchi, M.; Shibuya, E.; Mizuki, N. Usefulness of combined measurement of serum soluble IL-2R and angiotensin-converting enzyme in the detection of uveitis associated with Japanese sarcoidosis. Clin. Ophthalmol. 2020, 14, 2311–2317. [Google Scholar] [CrossRef] [PubMed]
- Gundlach, E.; Hoffmann, M.M.; Prasse, A.; Heinzelmann, S.; Ness, T. Interleukin-2 receptor and angiotensin-converting enzyme as markers for ocular sarcoidosis. PLoS ONE 2016, 11, e0147258. [Google Scholar] [CrossRef] [PubMed] [Green Version]
- Whitcup, S.M.; Vistica, B.P.; Milam, A.H.; Nussenblatt, R.B.; Gery, I. Recoverin-associated retinopathy: A clinically and immunologically distinctive disease. Am. J. Ophthalmol. 1998, 126, 230–237. [Google Scholar] [CrossRef]
- Bansal, R.; Gupta, A. Protein biomarkers in uveitis. Front. Immunol. 2020, 11, 610428. [Google Scholar] [CrossRef] [PubMed]
- Beijer, E.; Veltkamp, M.; Meek, B.; Moller, D.R. Etiology and immunopathogenesis of sarcoidosis: Novel insights. Semin. Respir. Crit. Care Med. 2017, 38, 404–416. [Google Scholar] [PubMed]
- Häggmark, A.; Hamsten, C.; Wiklundh, E.; Lindskog, C.; Mattsson, C.; Andersson, E.; Lundberg, I.E.; Grönlund, H.; Schwenk, J.M.; Eklund, A.; et al. Proteomic profiling reveals autoimmune targets in sarcoidosis. Am. J. Respir. Crit. Care Med. 2015, 191, 574–583. [Google Scholar] [CrossRef]
- Kriegova, E.; Melle, C.; Kolek, V.; Hutyrova, B.; Mrazek, F.; Bleul, A.; du Bois, R.M.; von Eggeling, F.; Petrek, M. Protein profiles of bronchoalveolar lavage fluid from patients with pulmonary sarcoidosis. Am. J. Respir. Crit. Care Med. 2006, 173, 1145–1154. [Google Scholar] [CrossRef] [Green Version]
- Landi, C.; Bargagli, E.; Carleo, A.; Bianchi, L.; Gagliardi, A.; Cillis, G.; Perari, M.G.; Refini, R.M.; Prasse, A.; Bini, L.; et al. A functional proteomics approach to the comprehension of sarcoidosis. J. Proteom. 2015, 128, 375–387. [Google Scholar] [CrossRef]
- Guerrero, C.R.; Maier, L.A.; Griffin, T.J.; Higgins, L.; Najt, C.P.; Perlman, D.M.; Bhargava, M. Application of proteomics in sarcoidosis. Am. J. Respir. Cell Mol. Biol. 2020, 63, 727–738. [Google Scholar] [CrossRef]
- Nagata, K.; Eishi, Y.; Uchida, K.; Yoneda, K.; Hatanaka, H.; Yasuhara, T.; Nagata, M.; Sotozono, C.; Kinoshita, S. Immunohistochemical detection of propionibacterium acnes in the retinal granulomas in patients with ocular sarcoidosis. Sci. Rep. 2017, 7, 15226. [Google Scholar] [CrossRef] [Green Version]
- Parmar, T.; Parmar, V.M.; Perusek, L.; Georges, A.; Takahashi, M.; Crabb, J.W.; Maeda, A. Lipocalin 2 plays an important role in regulating inflammation in retinal degeneration. J. Immunol. 2018, 200, 3128–3141. [Google Scholar] [CrossRef] [PubMed] [Green Version]
- Saha, P.; Chassaing, B.; Yeoh, B.S.; Viennois, E.; Xiao, X.; Kennett, M.J.; Singh, V.; Vijay-Kumar, M. Ectopic expression of innate immune protein, lipocalin-2, in Lactococcus lactis protects against gut and environmental stressors. Inflamm. Bowel Dis. 2017, 23, 1120–1132. [Google Scholar] [CrossRef] [PubMed] [Green Version]
- Srinivasan, G.; Aitken, J.D.; Zhang, B.; Carvalho, F.A.; Chassaing, B.; Shashidharamurthy, R.; Borregaard, N.; Jones, D.P.; Gewirtz, A.T.; Vijay-Kumar, M. Lipocalin 2 deficiency dysregulates iron homeostasis and exacerbates endotoxin-induced sepsis. J. Immunol. 2012, 189, 1911–1919. [Google Scholar] [CrossRef] [PubMed] [Green Version]
- Borkham-Kamphorst, E.; van de Leur, E.; Zimmermann, H.W.; Karlmark, K.R.; Tihaa, L.; Haas, U.; Tacke, F.; Berger, T.; Mak, T.W.; Weiskirchen, R. Protective effects of lipocalin-2 (LCN2) in acute liver injury suggest a novel function in liver homeostasis. Biochim. Biophys. Acta 2013, 1832, 660–673. [Google Scholar] [CrossRef] [Green Version]
- Lumsden, K.R.; Nelson, A.M.; Dispenza, M.C.; Gilliland, K.L.; Cong, Z.; Zaenglein, A.L.; Thiboutot, D.M. Isotretinoin increases skin-surface levels of neutrophil gelatinase-associated lipocalin in patients treated for severe acne. Br. J. Dermatol. 2011, 165, 302–310. [Google Scholar] [CrossRef]
- Berard, J.L.; Zarruk, J.G.; Arbour, N.; Prat, A.; Yong, V.W.; Jacques, F.H.; Akira, S.; David, S. Lipocalin 2 is a novel immune mediator of experimental autoimmune encephalomyelitis pathogenesis and is modulated in multiple sclerosis. Glia 2012, 60, 1145–1159. [Google Scholar] [CrossRef]
- Koban, Y.; Sahin, S.; Boy, F.; Kara, F. Elevated lipocalin-2 level in aqueous humor of patients with central retinal vein occlusion. Int. Ophthalmol. 2019, 39, 981–986. [Google Scholar] [CrossRef]
- Brunner, H.I.; Bennett, M.R.; Mina, R.; Suzuki, M.; Petri, M.; Kiani, A.N.; Pendl, J.; Witte, D.; Ying, J.; Rovin, B.H.; et al. Association of noninvasively measured renal protein biomarkers with histologic features of lupus nephritis. Arthritis Rheum. 2012, 64, 2687–2697. [Google Scholar] [CrossRef] [Green Version]
- Wang, H.; Lou, H.; Li, Y.; Ji, F.; Chen, W.; Lu, Q.; Xu, G. Elevated vitreous Lipocalin-2 levels of patients with proliferative diabetic retinopathy. BMC Ophthalmol. 2020, 20, 260. [Google Scholar] [CrossRef]
- Abella, V.; Scotece, M.; Conde, J.; Gómez, R.; Lois, A.; Pino, J.; Gómez-Reino, J.J.; Lago, F.; Mobasheri, A.; Gualillo, O. The potential of lipocalin-2/NGAL as biomarker for inflammatory and metabolic diseases. Biomarkers 2015, 20, 565–571. [Google Scholar] [CrossRef] [Green Version]
- Batsos, G.; Christodoulou, E.; Vartholomatos, G.; Galanis, P.; Stefaniotou, M. Vitreous levels of Lipocalin-2 on patients with primary rhegmatogenous retinal detachment. PLoS ONE 2019, 14, e0227266. [Google Scholar] [CrossRef] [PubMed]
- Takeuchi, M.; Sato, T.; Tanaka, A.; Muraoka, T.; Taguchi, M.; Sakurai, Y.; Karasawa, Y.; Ito, M. Elevated levels of cytokines associated with Th2 and Th17 cells in vitreous fluid of proliferative diabetic retinopathy patients. PLoS ONE 2015, 10, e0137358. [Google Scholar] [CrossRef] [PubMed]
- Weber, C.; Fraemohs, L.; Dejana, E. The role of junctional adhesion molecules in vascular inflammation. Nat. Rev. Immunol. 2007, 7, 467–477. [Google Scholar] [CrossRef]
- Liang, T.W.; Chiu, H.H.; Gurney, A.; Sidle, A.; Tumas, D.B.; Schow, P.; Foster, J.; Klassen, T.; Dennis, K.; DeMarco, R.A.; et al. Vascular endothelial-junctional adhesion molecule (VE-JAM)/JAM 2 interacts with T, NK, and dendritic cells through JAM 3. J. Immunol. 2002, 168, 1618–1626. [Google Scholar] [CrossRef] [PubMed] [Green Version]
- Kim, I.J.; Zhang, Y.; Yamagata, M.; Meister, M.; Sanes, J.R. Molecular identification of a retinal cell type that responds to upward motion. Nature 2008, 452, 478–482. [Google Scholar] [CrossRef] [Green Version]





| Demographic Data of Patients with Sarcoidosis, Vitreoretinal Lymphoma, and Control Included in Comprehensive Proteomics Analysis | |||||
| Sarcoidosis | Vitreoretinal lymphoma | Control | |||
| Number of cases | 10 | 10 | 10 | ||
| Age (years) | 69.5 ± 10.1 | 63.4 ± 11.1 | 62.1 ± 13.3 | ||
| Sex | Male | 2 | 2 | 5 | |
| Female | 8 | 8 | 5 | ||
| Demographic data of patients with sarcoidosis, vitreoretinal lymphoma, and control included in validation for ELISA | |||||
| Sarcoidosis | Vitreoretinal lymphoma | Control | Beçhet disease | ||
| Number of cases | 27 | 20 | 22 | 7 | |
| Age (years) | 67.0 ± 9.7 | 64.5 ± 10.3 | 67.8 ± 9.6 | 45 ± 12.4 | |
| Sex | Male | 5 | 10 | 7 | 5 |
| Female | 22 | 10 | 15 | 2 | |
| Upregulated Proteins | FDR | Downregulated Proteins | FDR | ||
|---|---|---|---|---|---|
| vs. Control | vs. VRL | vs. Control | vs. VRL | ||
| Neutrophil gelatinase-associated lipocalin | 0.001 | 0.008 | Mammalian ependymin-related protein 1 | 0.022 | 0.173 |
| Junctional adhesion molecule B | 0.002 | <0.001 | Tubulin-specific chaperone A | 0.026 | <0.001 |
| Chitinase-3-like protein 2 | 0.002 | 0.013 | Transferrin receptor protein 1 | 0.027 | 0.061 |
| Complement C1s subcomponent | 0.009 | 0.043 | Carbonic anhydrase 14 | 0.033 | 0.131 |
| Collagen alpha-3(VI) chain | 0.013 | 0.021 | N-acetylglucosamine-6-sulfatase | 0.037 | 0.178 |
| Vitamin K-dependent protein Z | 0.025 | 0.049 | Uncharacterized protein KIAA1958 | 0.047 | 0.033 |
| Hyaluronan-binding protein 2 | 0.025 | 0.039 | Putative phospholipase B-like 2 | 0.049 | 0.218 |
| Dihydropteridine reductase | 0.039 | 0.026 | Semaphorin-7A | 0.065 | 0.067 |
| Fibroblast growth factor-binding protein 2 | 0.040 | 0.036 | Contactin-associated protein-like 4 | 0.069 | 0.032 |
| Beta-tectorin | 0.040 | <0.001 | Nuclear autoantigenic sperm protein | 0.076 | 0.006 |
Publisher’s Note: MDPI stays neutral with regard to jurisdictional claims in published maps and institutional affiliations. |
© 2022 by the authors. Licensee MDPI, Basel, Switzerland. This article is an open access article distributed under the terms and conditions of the Creative Commons Attribution (CC BY) license (https://creativecommons.org/licenses/by/4.0/).
Share and Cite
Komatsu, H.; Usui, Y.; Tsubota, K.; Fujii, R.; Yamaguchi, T.; Maruyama, K.; Wakita, R.; Asakage, M.; Shimizu, H.; Yamakawa, N.; et al. Comprehensive Proteomic Profiling of Vitreous Humor in Ocular Sarcoidosis Compared with Other Vitreoretinal Diseases. J. Clin. Med. 2022, 11, 3606. https://doi.org/10.3390/jcm11133606
Komatsu H, Usui Y, Tsubota K, Fujii R, Yamaguchi T, Maruyama K, Wakita R, Asakage M, Shimizu H, Yamakawa N, et al. Comprehensive Proteomic Profiling of Vitreous Humor in Ocular Sarcoidosis Compared with Other Vitreoretinal Diseases. Journal of Clinical Medicine. 2022; 11(13):3606. https://doi.org/10.3390/jcm11133606
Chicago/Turabian StyleKomatsu, Hiroyuki, Yoshihiko Usui, Kinya Tsubota, Risa Fujii, Takefumi Yamaguchi, Kazuichi Maruyama, Ryo Wakita, Masaki Asakage, Hiroyuki Shimizu, Naoyuki Yamakawa, and et al. 2022. "Comprehensive Proteomic Profiling of Vitreous Humor in Ocular Sarcoidosis Compared with Other Vitreoretinal Diseases" Journal of Clinical Medicine 11, no. 13: 3606. https://doi.org/10.3390/jcm11133606
APA StyleKomatsu, H., Usui, Y., Tsubota, K., Fujii, R., Yamaguchi, T., Maruyama, K., Wakita, R., Asakage, M., Shimizu, H., Yamakawa, N., Nezu, N., Ueda, K., & Goto, H. (2022). Comprehensive Proteomic Profiling of Vitreous Humor in Ocular Sarcoidosis Compared with Other Vitreoretinal Diseases. Journal of Clinical Medicine, 11(13), 3606. https://doi.org/10.3390/jcm11133606

