Arterial Stiffness in Thyroid and Parathyroid Disease: A Review of Clinical Studies
Abstract
1. Introduction
2. Material and methods
3. Results
3.1. Thyroid
3.1.1. Overt and Subclinical Hypothyroidism
| AUTHOR | YEAR, COUNTRY | STUDY DESIGN | DISEASE | OUTCOME MEASURE | STUDY POPULATION | RESULTS |
|---|---|---|---|---|---|---|
| Demellis et al. [42] | 2002, Greece | Paired and unpaired case–control study | Hypothyroidism | β index | 15 hypothyroid patients, 15 hypertensive patients, 15 hypothyroid and hypertensive patients, 30 controls | Increased aortic stiffness in patients with hypothyroidism and hypertension, reversible by hormone replacement in 50%. |
| Obuobie et al. [29] | 2002, United Kingdom | Paired and unpaired case–control study | Hypothyroidism | AIx, CBP, reflected waves time | 12 hypothyroid patients before and after levothyroxine replacement treatment | Hypothyroid patients had significantly higher AIx and CBP and lower reflected waves time than controls; 6 months of levothyroxine replacement therapy reversed the abnormalities. |
| Dagre et al. [41] | 2005, Greece | Cross-sectional study | Hypothyroidism | Augmentation pressure | 15 overt hypothyroidism, 50 controls with varying mean TSH serum levels | Serum TSH values were positively correlated with augmentation pressure. |
| Hamano et al. [21] | 2005, Japan | Cross-sectional study | Subclinical hypothyroidism, overt hypothyroidism | baPWV | 7 overt hypothyroidism (before and after treatment with L-thyroxin), 28 subclinical hypothyroidism | baPWV was not correlated to TSH. After replacement therapy, fT4 increased and baPWV decreased. |
| Nagasaki et al. [43] | 2005, Japan | Paired and unpaired case–control study | Hypothyroidism before and after levothyroxine replacement therapy | β index, cIMT | 30 hypothyroid patients before and after 1 year of treatment | β index higher in hypothyroid patients than controls. After 1 year of treatment significant decreases of β index. |
| Nagasaki et al. [20] | 2006, Japan | Case-control study | Subclinical hypothyroidism | baPWV | 50 subclinical hypothyroidism, 50 controls | BaPWV was increased but not correlated with T3, T4 or TSH. |
| Owen et al. [28] | 2006, United Kingdom | Paired and unpaired case–control study | Subclinical hypothyroidism | AIx, CBP, reflected waves time | 19 subclinical hypothyroidism (before and after treatment with L-thyroxin), 10 controls | Increased AIx in subclinical hypothyroidism which improved with L-thyroxin |
| Nagasaki et al. [22] | 2007, Japan | Prospective observational study | Subclinical hypothyroidism | hfPWV, faPWV, baPWV | 40 subclinical hypothyroidism, 50 controls | hfPWV, faPWV and baPWV were significantly higher in patients with subclinical hypothyroidism compared to controls. |
| Nagasaki et al. [24] | 2007, Japan | Paired case–control study | Subclinical hypothyroidism | baPWV | 42 subclinical hypothyroidism, evaluated before and after levothyroxine (L-T(4)) | Replacement therapy decreased baPWV. |
| Nagasaki et al. [25] | 2007, Japan | Paired and unpaired case–control study | Hypothyroidism | β index | 46 hypothyroid patients (of which 35 evaluated before and after levothyroxine replacement therapy), 46 controls | β index was significantly higher in hypothyroid patients than in controls. After one year of replacement therapy, β index reduced. |
| Peleg et al. [32] | 2008, Israel | Paired case–control study | Subclinical hypothyroidism | AIx | 30 patients with subclinical hypothyroidism treated with levothyroxine and assessed at baseline and after 1, 4 and 7 months | The AIx significantly reduced with treatment. |
| Nagasaki et al. [23] | 2009, Japan | Double-blind, | Subclinical hypothyroidism in Hashimoto thyroiditis, before and after levothyroxine replacement treatment | baPWV | 95 subclinical hypothyroidism before and after levothyroxine replacement treatment, 42 controls | The baseline baPWV values in patients with subclinical hypothyroidism were significantly higher than in normal subjects. BaPWV showed a significant decrease with treatment. Changes in baPWV and TSH were not correlated. |
| Tian et al. [26] | 2010, China | Case-control study | Subclinical hypothyroidism | β index | 93 subclinical hypothyroidism, 90 controls | β index was significantly higher in patients with subclinical hypothyroidism than in normal controls |
| 2013, Turkey | Case-control study | Subclinical hypothyroidism | ASI, aortic distensibility | 43 subclinical hypothyroidism, 48 controls | Aortic distensibility was significantly lower, and ASI was significantly higher in subclinical hypothyroidism than in controls. TSH level was positively correlated with ASI. | |
| Kilic et al. [30] | 2013, Turkey | Case-control study | Subclinical hypothyroidism | cIMT, Aortic distensibility | 32 subclinical hypothyroidism, 29 controls | No difference in aortic distensibility between subclinical hypothyroidism and controls. |
| Masaki et al. [38] | 2014, Japan | Cross-sectional study | Subclinical Hypothyroidism | CAVI | 83 subclinical hypothyroidism, 83 controls | CAVI was increased and associated with high NT-proBNP in subclinical hypothyroidism. |
| Owecki et al. [44] | 2015, Poland | Case-control study | Treated hypothyroidism and euthyroid autoimmune thyroiditis | Pulsatility index in carotid arteries | 31 treated hypothyroidism, 26 euthyoroid thytoiditis | Overt hypothyroidism have increased pulsatiliy index in common and internal carotid arteries than euthyroid patients with autoimmune thoiditis |
| Tudoran [33] | 2015, Romania | Paired and unpaired case–control study | Subclinical hypothyroidism, overt hypothyroidism | PWV, AIx | 41 overt hypothyroidism, 15 subclinical hypothyroidism, 15 controls. Before and after treatment with L-thyroxin. | All patients had higher PWV and AIx compared with controls. After treatment, PWV and of AIx reduced in the majority of patients. |
| Feng et al. [27] | 2016, China | Cross-sectional study | Hypothyroidism | β index, PWV, distensibility coefficient of carotid arteries | Autoimmune throiditis: 59 hyperthyroidism, 61 hypothyroidism, 60 euthyroidism and controls. | PWV and distensibility coefficients may discrimnate hypo- and hyper-throidism patients. |
| Laugesen et al. [46] | 2016, Demark | Cross-sectional study | Thyroidectomized patients | cfPWV, AIx | 30 thyroidectomized patients on long-term replacement therapy | PWV and AIx were not significantly higher in patients compared to controls |
| Peixoto de Miranda et al. [36] | 2017, Brazil | Cross-sectional study | Subclinical hypothyroidism | cfPWV | 463 subclinical hypothyroidism, 7878 controls | Subclinical hypothyroidism was not associated with increased cf-PWV. |
| Masaki et al. [39] | 2019, Japan | Prospective observational study | Subclinical hypothyroidism | CAVI | 53 subclinical hypothyroidism, 55 controls | The CAVI and serum TSH levels significantly decreased after acute aerobic exercise in the subclinical hypothyroidism group and euthyroid group. |
| Tanriverdi et al. [34] | 2019, Turkey | Cross-sectional study | Subclinical hypothyroidism | PWV | 32 subclinical hypothyroidism, 28 controls | PWV was significantly higher in the subclinical hypothyroidism group. |
3.1.2. Overt and Subclinical Hyperthyroidism
| AUTHOR | YEAR, COUNTRY | STUDY DESIGN | DISEASE | OUTCOME MEASURE | STUDY POPULATION | RESULTS |
|---|---|---|---|---|---|---|
| Inaba et al. [47] | 2002, Japan | Paired case–control study | Hyperthyroidism (Graves’ disease) | β index (common carotid artery) | 27 patients with GD before and after antithyroid drug therapy | Increased β index in hyperthyroidism, reduced by antithyroid drug therapy. |
| Obuobie et al. [40] | 2002, United Kingdom | Paired and unpaired case–control study | Thyrotoxicosis | AIx | 20 thyrotoxic patients(before and after treatment with (131)I) and 20 controls | Lower Aix and higher central PP at baseline. Aix reduced at 6 months following treatment with radioiodine therapy |
| Palmieri et al. [49] | 2004, Italy | Paired and unpaired case–control study | Thyrotoxicosis (Graves’ disease) | PP/stroke volume (total arterial stiffness) | 20 thyrotoxic patients (before and after treatment with bisoprolol) and 20 controls | Thyrotoxicosis is associated with increased total arterial stiffness. Beta blockade normalized total arterial stiffness. |
| Bodlaj et al. [55] | 2007, Austria | Paired case–control study | Hyperthyroidism (Graves’ disease) | AIx, SEVR | 59 patients with Graves’ disease before (hyperthyroidism) and after antithyroid drug treatment (euthyroidism) | AIx was higher and SEVR lower in hyperthyroidism, restored after antithyroid drug (ATD) treatment. |
| Gazdag et al. [51] | 2014, Hungary | Cross-sectional study | Thyroidectomized patients for differentiated thyroid cancer | ASI | 24 differentiated thyroid cancer after total thyroidectomy and radioiodine ablation, evaluated on TSH suppressive L-T4 therapy, and 4 weeks after L-T4 withdrawal, 24 controls | Aortic stiffness was increased both in hypothyroidism and subclinical hyperthyroidism compared to controls. |
| Kang et al. [48] | 2015, China | Paired and unpaired case–control study | Hyperthyroidism | β index, PWV, IMT | 70 hyperthyroidism before and after (131)I treatment, 74 controls | β index and PWV were higher in patients than in the control group. After treatment, PWV and β were lower than baseline. |
| İyidir et al. [50] | 2017, Turkey | Cross-sectional study | Overt and subclinical hyperthyroidism | AASI | 23 overt hyperthyroidism, 36 subclinical hyperthyroidism, 25 controls | AASI did not differ between overt and subclinical hyperthyroidism, but there was a positive relationship between AASI and free thyroid hormone levels. |
| Yildiz et al. [52] | 2019, Turkey | Case-control study | Overt and subclinical hyperthyroidism | PWV, AIx | 30 overt hyperthyroid, 28 subclinical hyperthyroid, 14 treated hyperthyroidism, 30 controls | PWV and Aix measurements were significantly higher in the hyperthyroid subclinical hyperthyroid group than in the control group. |
| Grove-Laugesen et al. [54] | 2020, Denmark | Cross-sectional study | Overt hyperthyroidism | PWV (office and 24 h measurement) | 55 overt hyperthyroidism (Graves’ disease), 55 controls | Patients with Graves’ disease showed higher PWV in the 24 h but not in the office setting. |
3.2. Parathyroid
| AUTHOR | YEAR, COUNTRY | STUDY DESIGN | DISEASE | OUTCOME MEASURE | STUDY POPULATION | RESULTS |
|---|---|---|---|---|---|---|
| Barletta et al. [74] | 2000, Italy | Prospective case–control study | Mild asymptomatic pHPT | PWV IMT | 24 patients with mild asymptomatic pHPT, 20 matched healthy. All patients underwent surgery 1 to 3 months after the study. | Arterial diameters and thickness, blood pressure were not significantly different with respect to normal subjects and were unchanged 6 months after surgery. |
| Barletta [74] | 2000, Italy | Single-blind, placebo-controlled, crossover study | Infusion of PTH | PWV IMT | 5 healthy nonsmoker volunteers | There were no significant differences in basal echocardiographic measurements during PTH infusion with respect to placebo and in the hemodynamic response to tilt. |
| Kosch et al. [75] | 2001, Germany | Prospective case–control study | pHPT | PWV IMT | 20 patients assessed at baseline and 6 months after PTx and 20 healthy volunteers | No difference found at baseline and 6 months after PTx |
| Rubin et al. [66] | 2005, USA | Cross-sectional case–control study | Mild pHPT | AIx | 39 patients, 134 healthy subjects | AIx was also directly correlated with evidence of more active parathyroid disease, including higher PTH levels and lower bone mineral density |
| Tordjman et al. [78] | 2010, Israel | Retrospective cohort study | Hypercalcemic (HC) and normocalcemic (NC) pHPT | PWV AIx | 32 patients with NC-pHPT, 81 patients with mild HC-pHPT and a group of non-PHPT control subjects selected to match the patients’ population | CV or cerebrovascular disease was more common in the HC-PHPT group. Arterial stiffness parameters did not differ and were unrelated to serum calcium or PTH concentration |
| Rosa et al. [68] | 2011, Czech Republic | Prospective case–control study | Hypertensive and normotensive patients with pHTP | PWV | 28 patients with pHPT and concomitant hypertension,16 with pHTP without hypertension, 28 essential hypertensive patients and 18 healthy controls | PWV was significantly higher in patients with PH and hypertension when compared with patients with essential hypertension. Similarly, PWV was significantly higher in patients without hypertension in comparison with healthy controls. Specific treatment by PTX significantly decreases PWV, which may be determined primarily by improved BP control after surgery. |
| Schillaci et al. [67] | 2011, Italy | Prospective case–control study | pHTP | PWV | 24 patients with pHTP and 48 healthy controls; 17 patients underwent surgical PTx and were examined 4 weeks later. | Aortic PWV was significantly higher among pHTP patients. Aortic PWV decreased after surgery. The change in aortic PWV remained significant also after adjustment for changes in blood pressure |
| Ring et al. [76] | 2012, Sweden | Prospective case–control study. | pHTP patients who underwent surgery | AIx aPWV rIMT cIMT | 48 patients with mild PHPT without any known cardiovascular risk factors were studied at baseline and at one year after parathyroidectomy in comparison with 48 healthy age- and gender-matched controls. | Only aoPWV was slightly higher in patients than in the control group at baseline. PTx did not cause any change in indices of vascular function or arterial wall thickness |
| Stamatelopoulos et al. [73] | 2014, Greece | Cross-sectional case–control study | pHPT and menopause | FMD PWV AIx IMT | 102 postmenopausal women with pHPT and 102 women matched 1:1 for age and menopausal status, were consecutively recruited. | Women with pHPT had higher aortic and peripheral BP (p < 0.05 for all) but no correlation was observed with subclinical atherosclerosis |
| Cansu et al. [69] | 2016, Turkey | Prospective case–control study | pHTP | AIx PWV IMT | 16 normocalcaemic and 17 hypercalcaemic newly diagnosed asymptomatic PHPT patients and 15 age and body mass index (BMI) matched, healthy, normocalcaemic female control subjects; 17 hypercalcaemic patients who underwnt PTx | CIMT and PWV values in the HC and NC patients were higher than in the control group. There was a significant reduction in cIMT at the end of the 6th month after PTx, |
| Wetzel et al. [71] | 2017, Germany | Cross-sectional data from the randomized, double-blind, placebo-controlled trial | pHPT | PWV | 76 patients with treatment-naïve PTH levels. | PTH was independently associated with 24 h PWV. |
| Ejlsmark-Svensson et al. [77] | 2019, Denmark | RCT | pHPT patients eligible for PTx. | PWV AIx | 69 patients with PHPT; 33 underwent PTx, 36 were allocated in the control group | Changes in PWV, augmentation index and ambulatory 24 h BP did not differ between groups, except for an increase in ambulatory diastolic BP following PTX. However, in patients with baseline levels of ionized calcium > 1.45 mmol/L, PWV decreased significantly in response to PTX compared with the control group |
| Underbjerg et al. [82] | 2019, Denmark | Cohort study | Ns-HypoPT and pseudohypoparathyroidism | PWV AIx | 56 patients with Ns-HypoPT with 30 patients diagnosed with pseudohypoparathyroidism | PWV was significantly higher among patients with Ns-HypoPT, even after adjustment for mean arterial pressure, body mass index, age and gender. |
| Sumbul et al. [72] | 2019, Turkey | Perspective study | pHPT | cIMT aIMT | 65 patients and 30 healthy controls. | Aortic IMT is more useful than carotid IMT in showing vascular organ involvement in patients with primary hyperparathyroidism |
| Buyuksimsek et al. [70] | 2020, Turkey | Cross-sectional study | Hypertension and pHTP | PWV | 83 hypertensive patients with pHTP and 83 age and gender matched hypertensive controls | PWV significantly increases in newly diagnosed hypertensive patients with PHP and significantly related to serum calcium level. |
| Pamuk et al. [81] | 2020, Turkey | Cross-sectional case–control study | Hypoparathyroidism | PWV | 42 patients and 60 matched volunteers | PWV was found higher in the hypoparathyroidism group. |
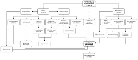
4. Discussion
4.1. Thyroid
4.2. Parathyroid
5. Conclusions
Author Contributions
Funding
Institutional Review Board Statement
Informed Consent Statement
Data Availability Statement
Conflicts of Interest
Abbreviations
| AASI | ambulatory arterial stiffness index |
| fT3 | free triiodothyronine |
| fT4 | free thyroxine |
| pHPT | primary hyperparathyroidism |
| PTH | parathyroid hormone |
| PWV | pulse wave velocity |
| TSH | thyroid stimulating hormone |
References
- Ben-Shlomo, Y.; Spears, M.; Boustred, C.; May, M.; Anderson, S.G.; Benjamin, E.J.; Boutouyrie, P.; Cameron, J.; Chen, C.-H.; Cruickshank, J.K.; et al. Aortic Pulse Wave Velocity Improves Cardiovascular Event Prediction: An Individual Participant Meta-Analysis of Prospective Observational Data from 17,635 Subjects. J. Am. Coll. Cardiol. 2014, 63, 636–646. [Google Scholar] [CrossRef] [PubMed]
- Segers, P.; Rietzschel, E.R.; Chirinos, J.A. How to Measure Arterial Stiffness in Humans. Arterioscler. Thromb. Vasc. Biol. 2020, 40, 1034–1043. [Google Scholar] [CrossRef]
- Laurent, S.; Cockcroft, J.; Van Bortel, L.; Boutouyrie, P.; Giannattasio, C.; Hayoz, D.; Pannier, B.; Vlachopoulos, C.; Wilkinson, I.; Struijker-Boudier, H.; et al. Expert Consensus Document on Arterial Stiffness: Methodological Issues and Clinical Applications. Eur. Heart J. 2006, 27, 2588–2605. [Google Scholar] [CrossRef] [PubMed]
- Chirinos, J.A.; Segers, P.; Hughes, T.; Townsend, R. Large-Artery Stiffness in Health and Disease: JACC State-of-the-Art Review. J. Am. Coll. Cardiol. 2019, 74, 1237–1263. [Google Scholar] [CrossRef] [PubMed]
- Climie, R.E.; Bruno, R.M.; Hametner, B.; Mayer, C.C.; Terentes-Printzios, D. Vascular Age Is Not Only Atherosclerosis, It Is Also Arteriosclerosis. J. Am. Coll. Cardiol. 2020, 76, 229–230. [Google Scholar] [CrossRef]
- Boutouyrie, P.; Bruno, R.-M. The Clinical Significance and Application of Vascular Stiffness Measurements. Am. J. Hypertens. 2019, 32, 4–11. [Google Scholar] [CrossRef]
- Razvi, S.; Jabbar, A.; Pingitore, A.; Danzi, S.; Biondi, B.; Klein, I.; Peeters, R.; Zaman, A.; Iervasi, G. Thyroid Hormones and Cardiovascular Function and Diseases. J. Am. Coll. Cardiol. 2018, 71, 1781–1796. [Google Scholar] [CrossRef]
- Biondi, B.; Cappola, A.R.; Cooper, D.S. Subclinical Hypothyroidism: A Review. JAMA 2019, 322, 153–160. [Google Scholar] [CrossRef]
- Tournis, S.; Makris, K.; Cavalier, E.; Trovas, G. Cardiovascular Risk in Patients with Primary Hyperparathyroidism. Curr. Pharm. Des. 2020, 26, 5628–5636. [Google Scholar] [CrossRef]
- Walker, M.D.; Rundek, T.; Homma, S.; DiTullio, M.; Iwata, S.; Lee, J.A.; Choi, J.; Liu, R.; Zhang, C.; McMahon, D.J.; et al. Effect of Parathyroidectomy on Subclinical Cardiovascular Disease in Mild Primary Hyperparathyroidism. Eur. J. Endocrinol. 2012, 167, 277–285. [Google Scholar] [CrossRef]
- Smedegaard, S.B.; Riis, A.L.; Christiansen, M.K.; Linde, J.K.S. Subclinical Hyperthyroidism and the Risk of Developing Cardiovascular Disease—A Systematic Review. Dan. Med. J. 2020, 67, A12190701. [Google Scholar] [PubMed]
- Manolis, A.A.; Manolis, T.A.; Melita, H.; Manolis, A.S. Subclinical Thyroid Dysfunction and Cardiovascular Consequences: An Alarming Wake-up Call? Trends Cardiovasc. Med. 2020, 30, 57–69. [Google Scholar] [CrossRef] [PubMed]
- Redford, C.; Vaidya, B. Subclinical Hypothyroidism: Should We Treat? Post Reprod. Health 2017, 23, 55–62. [Google Scholar] [CrossRef] [PubMed]
- Surks, M.I.; Ortiz, E.; Daniels, G.H.; Sawin, C.T.; Col, N.F.; Cobin, R.H.; Franklyn, J.A.; Hershman, J.M.; Burman, K.D.; Denke, M.A.; et al. Subclinical Thyroid Disease: Scientific Review and Guidelines for Diagnosis and Management. JAMA 2004, 291, 228–238. [Google Scholar] [CrossRef]
- Tseng, F.-Y.; Lin, W.-Y.; Lin, C.-C.; Lee, L.-T.; Li, T.-C.; Sung, P.-K.; Huang, K.-C. Subclinical Hypothyroidism Is Associated with Increased Risk for All-Cause and Cardiovascular Mortality in Adults. J. Am. Coll. Cardiol. 2012, 60, 730–737. [Google Scholar] [CrossRef]
- Fernández-Real, J.-M.; López-Bermejo, A.; Castro, A.; Casamitjana, R.; Ricart, W. Thyroid Function Is Intrinsically Linked to Insulin Sensitivity and Endothelium-Dependent Vasodilation in Healthy Euthyroid Subjects. J. Clin. Endocrinol. Metab. 2006, 91, 3337–3343. [Google Scholar] [CrossRef]
- Roos, A.; Bakker, S.J.L.; Links, T.P.; Gans, R.O.B.; Wolffenbuttel, B.H.R. Thyroid Function Is Associated with Components of the Metabolic Syndrome in Euthyroid Subjects. J. Clin. Endocrinol. Metab. 2007, 92, 491–496. [Google Scholar] [CrossRef]
- Kim, B.-J.; Kim, T.Y.; Koh, J.-M.; Kim, H.-K.; Park, J.-Y.; Lee, K.-U.; Shong, Y.K.; Kim, W.B. Relationship between Serum Free T4 (FT4) Levels and Metabolic Syndrome (MS) and Its Components in Healthy Euthyroid Subjects. Clin. Endocrinol. 2009, 70, 152–160. [Google Scholar] [CrossRef]
- Wang, J.; Zheng, X.; Sun, M.; Wang, Z.; Fu, Q.; Shi, Y.; Cao, M.; Zhu, Z.; Meng, C.; Mao, J.; et al. Low Serum Free Thyroxine Concentrations Associate with Increased Arterial Stiffness in Euthyroid Subjects: A Population-Based Cross-Sectional Study. Endocrine 2015, 50, 465–473. [Google Scholar] [CrossRef]
- Nagasaki, T.; Inaba, M.; Kumeda, Y.; Hiura, Y.; Shirakawa, K.; Yamada, S.; Henmi, Y.; Ishimura, E.; Nishizawa, Y. Increased Pulse Wave Velocity in Subclinical Hypothyroidism. J. Clin. Endocrinol. Metab. 2006, 91, 154–158. [Google Scholar] [CrossRef][Green Version]
- Hamano, K.; Inoue, M. Increased Risk for Atherosclerosis Estimated by Pulse Wave Velocity in Hypothyroidism and Its Reversal with Appropriate Thyroxine Treatment. Endocr. J. 2005, 52, 95–101. [Google Scholar] [CrossRef] [PubMed]
- Nagasaki, T.; Inaba, M.; Kumeda, Y.; Hiura, Y.; Yamada, S.; Shirakawa, K.; Ishimura, E.; Nishizawa, Y. Central Pulse Wave Velocity Is Responsible for Increased Brachial-Ankle Pulse Wave Velocity in Subclinical Hypothyroidism. Clin. Endocrinol. 2007, 66, 304–308. [Google Scholar] [CrossRef] [PubMed]
- Nagasaki, T.; Inaba, M.; Yamada, S.; Shirakawa, K.; Nagata, Y.; Kumeda, Y.; Hiura, Y.; Tahara, H.; Ishimura, E.; Nishizawa, Y. Decrease of Brachial-Ankle Pulse Wave Velocity in Female Subclinical Hypothyroid Patients during Normalization of Thyroid Function: A Double-Blind, Placebo-Controlled Study. Eur. J. Endocrinol. 2009, 160, 409–415. [Google Scholar] [CrossRef] [PubMed]
- Nagasaki, T.; Inaba, M.; Yamada, S.; Kumeda, Y.; Hiura, Y.; Nishizawa, Y. Changes in Brachial-Ankle Pulse Wave Velocity in Subclinical Hypothyroidism during Normalization of Thyroid Function. Biomed. Pharmacother. 2007, 61, 482–487. [Google Scholar] [CrossRef] [PubMed]
- Nagasaki, T.; Inaba, M.; Shirakawa, K.; Hiura, Y.; Tahara, H.; Kumeda, Y.; Ishikawa, T.; Ishimura, E.; Nishizawa, Y. Increased Levels of C-Reactive Protein in Hypothyroid Patients and Its Correlation with Arterial Stiffness in the Common Carotid Artery. Biomed. Pharmacother. 2007, 61, 167–172. [Google Scholar] [CrossRef] [PubMed]
- Tian, L.; Gao, C.; Liu, J.; Zhang, X. Increased Carotid Arterial Stiffness in Subclinical Hypothyroidism. Eur. J. Intern. Med. 2010, 21, 560–563. [Google Scholar] [CrossRef]
- Feng, X.; Zhao, L.; Jiang, J.; Ma, W.; Shang, X.; Zhou, Q.; Zhang, H.; Yu, S.; Qi, Y. Discriminatory Value of Carotid Artery Elasticity Changes for the Evaluation of Thyroid Dysfunction in Patients with Hashimoto’s Thyroiditis. J. Clin. Ultrasound 2016, 44, 298–304. [Google Scholar] [CrossRef]
- Owen, P.J.D.; Rajiv, C.; Vinereanu, D.; Mathew, T.; Fraser, A.G.; Lazarus, J.H. Subclinical Hypothyroidism, Arterial Stiffness, and Myocardial Reserve. J. Clin. Endocrinol. Metab. 2006, 91, 2126–2132. [Google Scholar] [CrossRef][Green Version]
- Obuobie, K.; Smith, J.; Evans, L.M.; John, R.; Davies, J.S.; Lazarus, J.H. Increased Central Arterial Stiffness in Hypothyroidism. J. Clin. Endocrinol. Metab. 2002, 87, 4662–4666. [Google Scholar] [CrossRef][Green Version]
- Kilic, I.D.; Tanriverdi, H.; Fenkci, S.; Akin, F.; Uslu, S.; Kaftan, A. Noninvasive Indicators of Atherosclerosis in Subclinical Hypothyroidism. Indian J. Endocrinol. Metab. 2013, 17, 271–275. [Google Scholar] [CrossRef]
- Yurtdaş, M.; Özcan, T.; Gen, R.; Aydın, M.K. Assessment of the Elasticity Properties of the Ascending Aorta in Patients with Subclinical Hypothyroidism by Tissue Doppler Imaging. Arq. Bras. Endocrinol. Metabol. 2013, 57, 395–396. [Google Scholar] [CrossRef] [PubMed][Green Version]
- Peleg, R.K.; Efrati, S.; Benbassat, C.; Fygenzo, M.; Golik, A. The Effect of Levothyroxine on Arterial Stiffness and Lipid Profile in Patients with Subclinical Hypothyroidism. Thyroid 2008, 18, 825–830. [Google Scholar] [CrossRef]
- Tudoran, M.; Tudoran, C. Particularities of Endothelial Dysfunction in Hypothyroid Patients. Kardiol. Pol. 2015, 73, 337–343. [Google Scholar] [CrossRef]
- Tanriverdi, A.; Ozcan Kahraman, B.; Ozsoy, I.; Bayraktar, F.; Ozgen Saydam, B.; Acar, S.; Ozpelit, E.; Akdeniz, B.; Savci, S. Physical Activity in Women with Subclinical Hypothyroidism. J. Endocrinol. Investig. 2019, 42, 779–785. [Google Scholar] [CrossRef] [PubMed]
- Mousa, S.; Hemeda, A.; Ghorab, H.; Abdelhamid, A.; Saif, A. Arterial Wall Stiffness And The Risk Of Atherosclerosis in Egyptian Patients with Overt And Subclinical Hypothyroidism. Endocr. Pract. 2020, 26, 161–166. [Google Scholar] [CrossRef] [PubMed]
- Peixoto de Miranda, É.J.F.; Bittencourt, M.S.; Goulart, A.C.; Santos, I.S.; Mill, J.G.; Schmidt, M.I.; Lotufo, P.A.; Benseñor, I.J.M. Lack of Association between Subclinical Hypothyroidism and Carotid–Femoral Pulse Wave Velocity in a Cross-Sectional Analysis of the ELSA–Brasil. Am. J. Hypertens. 2016, 30, 81–87. [Google Scholar] [CrossRef]
- Grillo, A.; Lonati, L.M.; Guida, V.; Parati, G. Cardio-Ankle Vascular Stiffness Index (CAVI) and 24 H Blood Pressure Profiles. Eur. Heart J. Suppl. 2017, 19, B17–B23. [Google Scholar] [CrossRef]
- Masaki, M.; Komamura, K.; Goda, A.; Hirotani, S.; Otsuka, M.; Nakabo, A.; Fukui, M.; Fujiwara, S.; Sugahara, M.; Lee-Kawabata, M.; et al. Elevated Arterial Stiffness and Diastolic Dysfunction in Subclinical Hypothyroidism. Circ. J. 2014, 78, 1494–1500. [Google Scholar] [CrossRef]
- Masaki, M.; Koide, K.; Goda, A.; Miyazaki, A.; Masuyama, T.; Koshiba, M. Effect of Acute Aerobic Exercise on Arterial Stiffness and Thyroid-Stimulating Hormone in Subclinical Hypothyroidism. Heart Vessel. 2019, 34, 1309–1316. [Google Scholar] [CrossRef]
- Obuobie, K.; Smith, J.; John, R.; Davies, J.S.; Lazarus, J.H. The Effects of Thyrotoxicosis and Its Treatment on Central Arterial Stiffness. Eur. J. Endocrinol. 2002, 147, 35–40. [Google Scholar] [CrossRef][Green Version]
- Dagre, A.G.; Lekakis, J.P.; Papaioannou, T.G.; Papamichael, C.M.; Koutras, D.A.; Stamatelopoulos, S.F.; Alevizaki, M. Arterial Stiffness Is Increased in Subjects with Hypothyroidism. Int. J. Cardiol. 2005, 103, 1–6. [Google Scholar] [CrossRef] [PubMed]
- Dernellis, J.; Panaretou, M. Effects of Thyroid Replacement Therapy on Arterial Blood Pressure in Patients with Hypertension and Hypothyroidism. Am. Heart J. 2002, 143, 718–724. [Google Scholar] [CrossRef]
- Nagasaki, T.; Inaba, M.; Kumeda, Y.; Ueda, M.; Hiura, Y.; Tahara, H.; Ishimura, E.; Onoda, N.; Ishikawa, T.; Nishizawa, Y. Decrease of Arterial Stiffness at Common Carotid Artery in Hypothyroid Patients by Normalization of Thyroid Function. Biomed. Pharmacother. 2005, 59, 8–14. [Google Scholar] [CrossRef]
- Owecki, M.; Sawicka-Gutaj, N.; Owecki, M.K.; Ambrosius, W.; Dorszewska, J.; Oczkowska, A.; Michalak, M.; Fischbach, J.; Kozubski, W.; Ruchała, M. Pulsatility Index in Carotid Arteries Is Increased in Levothyroxine-Treated Hashimoto Disease. Horm. Metab. Res. 2015, 47, 577–580. [Google Scholar] [CrossRef] [PubMed]
- Chen, G.; Wu, J.; Lin, Y.; Huang, B.; Yao, J.; Jiang, Q.; Wen, J.; Lin, L. Associations between Cardiovascular Risk, Insulin Resistance, Beta-Cell Function and Thyroid Dysfunction: A Cross-Sectional Study in She Ethnic Minority Group of Fujian Province in China. Eur. J. Endocrinol. 2010, 163, 775–782. [Google Scholar] [CrossRef] [PubMed]
- Laugesen, E.; Moser, E.; Sikjaer, T.; Poulsen, P.L.; Rejnmark, L. Arterial Stiffness and Central Hemodynamics in Thyroidectomized Patients on Long-Term Substitution Therapy with Levothyroxine. Thyroid 2016, 26, 779–784. [Google Scholar] [CrossRef] [PubMed]
- Inaba, M.; Henmi, Y.; Kumeda, Y.; Ueda, M.; Nagata, M.; Emoto, M.; Ishikawa, T.; Ishimura, E.; Nishizawa, Y. Increased Stiffness in Common Carotid Artery in Hyperthyroid Graves’ Disease Patients. Biomed. Pharmacother. 2002, 56, 241–246. [Google Scholar] [CrossRef]
- Kang, C. Using Ultrasound Radio Frequency Technology to Assess Regression of the Structure and Function of the Carotid Artery by Radioiodine Therapy in Hyperthyroidism Patients. Arch. Med. Sci. 2015, 11, 1236–1243. [Google Scholar] [CrossRef]
- Palmieri, E.A.; Fazio, S.; Palmieri, V.; Lombardi, G.; Biondi, B. Myocardial Contractility and Total Arterial Stiffness in Patients with Overt Hyperthyroidism: Acute Effects of beta1-Adrenergic Blockade. Eur. J. Endocrinol. 2004, 150, 757–762. [Google Scholar] [CrossRef]
- İyidir, Ö.T.; Yalcin, M.M.; Altinova, A.E.; Arslan, İ.E.; Ulu, B.U.; Değertekin, C.K.; Törüner, F.S. Evaluation of Ambulatory Arterial Stiffness Index in Hyperthyroidism. Turk. J. Med. Sci. 2017, 47, 1751–1756. [Google Scholar] [CrossRef]
- Gazdag, A.; Nagy, E.V.; Erdei, A.; Bodor, M.; Berta, E.; Szabó, Z.; Jenei, Z. Aortic Stiffness and Left Ventricular Function in Patients with Differentiated Thyroid Cancer. J. Endocrinol. Investig. 2015, 38, 133–142. [Google Scholar] [CrossRef] [PubMed]
- Yildiz, C.; Altay, M.; Yildiz, S.; Çağir, Y.; Akkan, T.; Ünsal, Y.A.; Beyan, E. Arterial Stiffness in Hyperthyroid Patients Is Deteriorated due to Thyroid Hormones. Arch. Endocrinol. Metab. 2019, 63, 258–264. [Google Scholar] [CrossRef] [PubMed]
- Salvi, P.; Furlanis, G.; Grillo, A.; Pini, A.; Salvi, L.; Marelli, S.; Rovina, M.; Moretti, F.; Gaetano, R.; Pintassilgo, I.; et al. Unreliable Estimation of Aortic Pulse Wave Velocity Provided by the Mobil-O-Graph Algorithm-Based System in Marfan Syndrome. J. Am. Heart Assoc. 2019, 8, e04028. [Google Scholar] [CrossRef] [PubMed]
- Grove-Laugesen, D.; Malmstroem, S.; Ebbehoj, E.; Riis, A.L.; Watt, T.; Rejnmark, L.; Würgler Hansen, K. Arterial Stiffness and Blood Pressure in Patients Newly Diagnosed with Graves’ Disease Compared with Euthyroid Controls. Eur. Thyroid J. 2020, 9, 148–156. [Google Scholar] [CrossRef] [PubMed]
- Bodlaj, G.; Pichler, R.; Brandstätter, W.; Hatzl-Griesenhofer, M.; Maschek, W.; Biesenbach, G.; Berg, J. Hyperthyroidism Affects Arterial Stiffness, Plasma NT-pro-B-Type Natriuretic Peptide Levels, and Subendocardial Perfusion in Patients with Graves’ Disease. Ann. Med. 2007, 39, 608–616. [Google Scholar] [CrossRef]
- Salvi, P.; Grillo, A.; Parati, G. Noninvasive Estimation of Central Blood Pressure and Analysis of Pulse Waves by Applanation Tonometry. Hypertens. Res. 2015, 38, 646–648. [Google Scholar] [CrossRef]
- Yeh, M.W.; Ituarte, P.H.G.; Zhou, H.C.; Nishimoto, S.; Liu, I.-L.A.; Harari, A.; Haigh, P.I.; Adams, A.L. Incidence and Prevalence of Primary Hyperparathyroidism in a Racially Mixed Population. J. Clin. Endocrinol. Metab. 2013, 98, 1122–1129. [Google Scholar] [CrossRef]
- Bilezikian, J.P. Primary Hyperparathyroidism. J. Clin. Endocrinol. Metab. 2018, 103, 3993–4004. [Google Scholar] [CrossRef]
- Bilezikian, J.P.; Brandi, M.L.; Eastell, R.; Silverberg, S.J.; Udelsman, R.; Marcocci, C.; Potts, J.T., Jr. Guidelines for the Management of Asymptomatic Primary Hyperparathyroidism: Summary Statement from the Fourth International Workshop. J. Clin. Endocrinol. Metab. 2014, 99, 3561–3569. [Google Scholar] [CrossRef]
- Rashid, G.; Bernheim, J.; Green, J.; Benchetrit, S. Parathyroid Hormone Stimulates the Endothelial Nitric Oxide Synthase through Protein Kinase A and C Pathways. Nephrol. Dial. Transplant. 2007, 22, 2831–2837. [Google Scholar] [CrossRef]
- Rashid, G.; Bernheim, J.; Green, J.; Benchetrit, S. Parathyroid Hormone Stimulates Endothelial Expression of Atherosclerotic Parameters through Protein Kinase Pathways. Am. J. Physiol. Renal Physiol. 2007, 292, F1215–F1218. [Google Scholar] [CrossRef] [PubMed]
- Schiffl, H.; Lang, S.M. Hypertension Secondary to PHPT: Cause or Coincidence? Int. J. Endocrinol. 2011, 2011, 974647. [Google Scholar] [CrossRef] [PubMed][Green Version]
- Lee, Y.-H.; Kweon, S.-S.; Choi, J.-S.; Nam, H.-S.; Park, K.-S.; Choi, S.-W.; Ryu, S.-Y.; Oh, S.-H.; Shin, M.-H. Association of Serum Vitamin D and Parathyroid Hormone with Subclinical Atherosclerotic Phenotypes: The Dong-Gu Study. PLoS ONE 2017, 12, e0186421. [Google Scholar] [CrossRef] [PubMed]
- Cheng, Y.-B.; Li, L.-H.; Guo, Q.-H.; Li, F.-K.; Huang, Q.-F.; Sheng, C.-S.; Wang, J.-G.; Staessen, J.A.; Li, Y. Independent Effects of Blood Pressure and Parathyroid Hormone on Aortic Pulse Wave Velocity in Untreated Chinese Patients. J. Hypertens. 2017, 35, 1841–1848. [Google Scholar] [CrossRef]
- Smith, J.C.; Page, M.D.; John, R.; Wheeler, M.H.; Cockcroft, J.R.; Scanlon, M.F.; Davies, J.S. Augmentation of Central Arterial Pressure in Mild Primary Hyperparathyroidism. J. Clin. Endocrinol. Metab. 2000, 85, 3515–3519. [Google Scholar] [CrossRef]
- Rubin, M.R.; Maurer, M.S.; McMahon, D.J.; Bilezikian, J.P.; Silverberg, S.J. Arterial Stiffness in Mild Primary Hyperparathyroidism. J. Clin. Endocrinol. Metab. 2005, 90, 3326–3330. [Google Scholar] [CrossRef]
- Schillaci, G.; Pucci, G.; Pirro, M.; Monacelli, M.; Scarponi, A.M.; Manfredelli, M.R.; Rondelli, F.; Avenia, N.; Mannarino, E. Large-Artery Stiffness: A Reversible Marker of Cardiovascular Risk in Primary Hyperparathyroidism. Atherosclerosis 2011, 218, 96–101. [Google Scholar] [CrossRef]
- Rosa, J.; Raska, I., Jr.; Wichterle, D.; Petrak, O.; Strauch, B.; Somloova, Z.; Zelinka, T.; Holaj, R.; Widimsky, J., Jr. Pulse Wave Velocity in Primary Hyperparathyroidism and Effect of Surgical Therapy. Hypertens. Res. 2011, 34, 296–300. [Google Scholar] [CrossRef]
- Cansu, G.B.; Yılmaz, N.; Özdem, S.; Balcı, M.K.; Süleymanlar, G.; Arıcı, C.; Boz, A.; Sarı, R.; Altunbaş, H.A. Parathyroidectomy in Asymptomatic Primary Hyperparathyroidism Reduces Carotid Intima-Media Thickness and Arterial Stiffness. Clin. Endocrinol. 2016, 84, 39–47. [Google Scholar] [CrossRef]
- Buyuksimsek, M.; Gulumsek, E.; Demirtas, D.; Icen, Y.K.; Sumbul, H.E.; Ogul, A.; Ay, N.; Saler, T.; Koc, M. Carotid-Femoral Pulse Wave Velocity Is Significantly Increased in Newly Diagnosed Hypertensive Patients with Primary Hyperparathyroidism and Significantly Related with Serum Calcium Level. J. Ultrasound 2020, 24, 439–446. [Google Scholar] [CrossRef]
- Wetzel, J.; Pilz, S.; Grübler, M.R.; Fahrleitner-Pammer, A.; Dimai, H.P.; von Lewinski, D.; Kolesnik, E.; Perl, S.; Trummer, C.; Schwetz, V.; et al. Plasma Parathyroid Hormone and Cardiovascular Disease in Treatment-Naive Patients with Primary Hyperparathyroidism: The EPATH Trial. J. Clin. Hypertens. 2017, 19, 1173–1180. [Google Scholar] [CrossRef]
- Sumbul, H.E.; Koc, A.S. The Abdominal Aortic Intima-Media Thickness Increases in Patients with Primary Hyperparathyroidism. Exp. Clin. Endocrinol. Diabetes 2019, 127, 387–395. [Google Scholar] [CrossRef] [PubMed]
- Stamatelopoulos, K.; Athanasouli, F.; Pappa, T.; Lambrinoudaki, I.; Papamichael, C.; Polymeris, A.; Georgiopoulos, G.; Vemmou, A.; Sarika, L.; Terpos, E.; et al. Hemodynamic Markers and Subclinical Atherosclerosis in Postmenopausal Women with Primary Hyperparathyroidism. J. Clin. Endocrinol. Metab. 2014, 99, 2704–2711. [Google Scholar] [CrossRef]
- Barletta, G.; De Feo, M.L.; Del Bene, R.; Lazzeri, C.; Vecchiarino, S.; La Villa, G.; Brandi, M.L.; Franchi, F. Cardiovascular Effects of Parathyroid Hormone: A Study in Healthy Subjects and Normotensive Patients with Mild Primary Hyperparathyroidism. J. Clin. Endocrinol. Metab. 2000, 85, 1815–1821. [Google Scholar] [CrossRef] [PubMed]
- Kosch, M.; Hausberg, M.; Barenbrock, M.; Posadzy-Malaczynska, A.; Kisters, K.; Rahn, K.H. Arterial Distensibility and Pulse Wave Velocity in Patients with Primary Hyperparathyroidism before and after Parathyroidectomy. Clin. Nephrol. 2001, 55, 303–308. [Google Scholar] [PubMed]
- Ring, M.; Farahnak, P.; Gustavsson, T.; Nilsson, I.-L.; Eriksson, M.J.; Caidahl, K. Arterial Structure and Function in Mild Primary Hyperparathyroidism Is Not Directly Related to Parathyroid Hormone, Calcium, or Vitamin D. PLoS ONE 2012, 7, e39519. [Google Scholar] [CrossRef] [PubMed]
- Ejlsmark-Svensson, H.; Rolighed, L.; Rejnmark, L. Effect of Parathyroidectomy on Cardiovascular Risk Factors in Primary Hyperparathyroidism: A Randomized Clinical Trial. J. Clin. Endocrinol. Metab. 2019, 104, 3223–3232. [Google Scholar] [CrossRef]
- Tordjman, K.M.; Yaron, M.; Izkhakov, E.; Osher, E.; Shenkerman, G.; Marcus-Perlman, Y.; Stern, N. Cardiovascular Risk Factors and Arterial Rigidity Are Similar in Asymptomatic Normocalcemic and Hypercalcemic Primary Hyperparathyroidism. Eur. J. Endocrinol. 2010, 162, 925–933. [Google Scholar] [CrossRef]
- Bernardi, S.; Giudici, F.; Barbato, V.; Zanatta, L.; Grillo, A.; Fabris, B. Meta-Analysis on the Effect of Mild Primary Hyperparathyroidism and Parathyroidectomy Upon Arterial Stiffness. J. Clin. Endocrinol. Metab. 2021, 106, 1832–1843. [Google Scholar] [CrossRef]
- McMahon, D.J.; Carrelli, A.; Palmeri, N.; Zhang, C.; DiTullio, M.; Silverberg, S.J.; Walker, M.D. Effect of Parathyroidectomy Upon Left Ventricular Mass in Primary Hyperparathyroidism: A Meta-Analysis. J. Clin. Endocrinol. Metab. 2015, 100, 4399–4407. [Google Scholar] [CrossRef]
- Pamuk, N.; Akkan, T.; Dağdeviren, M.; Koca, A.O.; Beyan, E.; Ertuğrul, D.T.; Altay, M. Central and Peripheral Blood Pressures and Arterial Stiffness Increase in Hypoparathyroidism. Arch. Endocrinol. Metab. 2020, 64, 374–382. [Google Scholar] [CrossRef] [PubMed]
- Underbjerg, L.; Sikjaer, T.; Rejnmark, L. Cardiovascular Findings in Patients with Nonsurgical Hypoparathyroidism and Pseudohypoparathyroidism: A Cohort Study. Clin. Endocrinol. 2019, 90, 592–600. [Google Scholar] [CrossRef] [PubMed]
- Carrillo-Sepúlveda, M.A.; Ceravolo, G.S.; Fortes, Z.B.; Carvalho, M.H.; Tostes, R.C.; Laurindo, F.R.; Webb, R.C.; Barreto-Chaves, M.L.M. Thyroid Hormone Stimulates NO Production via Activation of the PI3K/Akt Pathway in Vascular Myocytes. Cardiovasc. Res. 2010, 85, 560–570. [Google Scholar] [CrossRef] [PubMed]
- Moulakakis, K.G.; Sokolis, D.P.; Perrea, D.N.; Dosios, T.; Dontas, I.; Poulakou, M.V.; Dimitriou, C.A.; Sandris, G.; Karayannacos, P.E. The Mechanical Performance and Histomorphological Structure of the Descending Aorta in Hyperthyroidism. Angiology 2007, 58, 343–352. [Google Scholar] [CrossRef]
- Klein, I.; Ojamaa, K. Thyroid Hormone and the Cardiovascular System. N. Engl. J. Med. 2001, 344, 501–509. [Google Scholar] [CrossRef]
- Ojamaa, K.; Klemperer, J.D.; Klein, I. Acute Effects of Thyroid Hormone on Vascular Smooth Muscle. Thyroid 1996, 6, 505–512. [Google Scholar] [CrossRef]
- Salvi, P.; Palombo, C.; Salvi, G.M.; Labat, C.; Parati, G.; Benetos, A. Left Ventricular Ejection Time, Not Heart Rate, Is an Independent Correlate of Aortic Pulse Wave Velocity. J. Appl. Physiol. 2013, 115, 1610–1617. [Google Scholar] [CrossRef]
- Salvi, P.; Baldi, C.; Scalise, F.; Grillo, A.; Salvi, L.; Tan, I.; De Censi, L.; Sorropago, A.; Moretti, F.; Sorropago, G.; et al. Comparison between Invasive and Noninvasive Methods to Estimate Subendocardial Oxygen Supply and Demand Imbalance. J. Am. Heart Assoc. 2021, 10, e021207. [Google Scholar] [CrossRef]
- Stabouli, S.; Papakatsika, S.; Kotsis, V. Hypothyroidism and Hypertension. Expert Rev. Cardiovasc. Ther. 2010, 8, 1559–1565. [Google Scholar] [CrossRef]
- Duntas, L.H. Thyroid Disease and Lipids. Thyroid 2002, 12, 287–293. [Google Scholar] [CrossRef]
- Wen, J.; Huang, Y.; Lu, Y.; Yuan, H. Associations of non-high-density lipoprotein cholesterol, triglycerides and the total cholesterol/HDL-c ratio with arterial stiffness independent of low-density lipoprotein cholesterol in a Chinese population. Hypertens. Res. 2019, 42, 1223–1230. [Google Scholar] [CrossRef] [PubMed]
- Kvetny, J.; Heldgaard, P.E.; Bladbjerg, E.M.; Gram, J. Subclinical Hypothyroidism Is Associated with a Low-Grade Inflammation, Increased Triglyceride Levels and Predicts Cardiovascular Disease in Males below 50 Years. Clin. Endocrinol. 2004, 61, 232–238. [Google Scholar] [CrossRef] [PubMed]
- Taddei, S.; Caraccio, N.; Virdis, A.; Dardano, A.; Versari, D.; Ghiadoni, L.; Ferrannini, E.; Salvetti, A.; Monzani, F. Low-Grade Systemic Inflammation Causes Endothelial Dysfunction in Patients with Hashimoto’s Thyroiditis. J. Clin. Endocrinol. Metab. 2006, 91, 5076–5082. [Google Scholar] [CrossRef] [PubMed]
- Libby, P. Inflammation in Atherosclerosis. Nature 2002, 420, 868–874. [Google Scholar] [CrossRef] [PubMed]
- Jain, S.; Khera, R.; Corrales–Medina, V.F.; Townsend, R.R.; Chirinos, J.A. Inflammation and Arterial Stiffness in Humans. Atherosclerosis 2014, 237, 381–390. [Google Scholar] [CrossRef] [PubMed]
- Bernardi, S.; Grillo, A.; Antonello, R.M.; Cola, M.F.; Dobrinja, C.; Fabris, B.; Giudici, F. Meta-Analysis on the Association between Thyroid Hormone Disorders and Arterial Stiffness. J. Endocr. Soc. 2022, 6, bvac016. [Google Scholar] [CrossRef]
- Hanson, A.S.; Linas, S.L. Parathyroid Hormone/adenylate Cyclase Coupling in Vascular Smooth Muscle Cells. Hypertension 1994, 23, 468–475. [Google Scholar] [CrossRef]
- Rashid, G.; Bernheim, J.; Green, J.; Benchetrit, S. Parathyroid Hormone Stimulates the Endothelial Expression of Vascular Endothelial Growth Factor. Eur. J. Clin. Investig. 2008, 38, 798–803. [Google Scholar] [CrossRef]
- Schlüter, K.D.; Piper, H.M. Cardiovascular Actions of Parathyroid Hormone and Parathyroid Hormone-Related Peptide. Cardiovasc. Res. 1998, 37, 34–41. [Google Scholar] [CrossRef]
- Schiffl, H.; Sitter, T.; Lang, S.M. Noradrenergic Blood Pressure Dysregulation and Cytosolic Calcium in Primary Hyperparathyroidism. Kidney Blood Press. Res. 1997, 20, 290–296. [Google Scholar] [CrossRef]
- Gennari, C.; Nami, R.; Gonnelli, S. Hypertension and Primary Hyperparathyroidism: The Role of Adrenergic and Renin-Angiotensin-Aldosterone Systems. Miner. Electrolyte Metab. 1995, 21, 77–81. [Google Scholar]
- Park, B.; Lee, Y.J. Borderline high serum calcium levels are associated with arterial stiffness and 10-year cardiovascular disease risk determined by Framingham risk score. J. Clin. Hypertens. 2019, 21, 668–673. [Google Scholar] [CrossRef] [PubMed]
- Wang, L.; Manson, J.E.; Sesso, H.D. Calcium intake and risk of cardiovascular disease: A review of prospective studies and randomized clinical trials. Am. J. Cardiovasc. Drugs 2012, 12, 105–116. [Google Scholar] [CrossRef] [PubMed]
- Spronck, B.; Heusinkveld, M.H.G.; Vanmolkot, F.H.; Roodt, J.O.; Hermeling, E.; Delhaas, T.; Kroon, A.A.; Reesink, K.D. Pressure-Dependence of Arterial Stiffness: Potential Clinical Implications. J. Hypertens. 2015, 33, 330–338. [Google Scholar] [CrossRef]
- Fliser, D.; Franek, E.; Fode, P.; Stefanski, A.; Schmitt, C.P.; Lyons, M.; Ritz, E. Subacute Infusion of Physiological Doses of Parathyroid Hormone Raises Blood Pressure in Humans. Nephrol. Dial. Transplant. 1997, 12, 933–938. [Google Scholar] [CrossRef]
- Boutouyrie, P.; Chowienczyk, P.; Humphrey, J.D.; Mitchell, G.F. Arterial Stiffness and Cardiovascular Risk in Hypertension. Circ. Res. 2021, 128, 864–886. [Google Scholar] [CrossRef]

Publisher’s Note: MDPI stays neutral with regard to jurisdictional claims in published maps and institutional affiliations. |
© 2022 by the authors. Licensee MDPI, Basel, Switzerland. This article is an open access article distributed under the terms and conditions of the Creative Commons Attribution (CC BY) license (https://creativecommons.org/licenses/by/4.0/).
Share and Cite
Grillo, A.; Barbato, V.; Antonello, R.M.; Cola, M.F.; Parati, G.; Salvi, P.; Fabris, B.; Bernardi, S. Arterial Stiffness in Thyroid and Parathyroid Disease: A Review of Clinical Studies. J. Clin. Med. 2022, 11, 3146. https://doi.org/10.3390/jcm11113146
Grillo A, Barbato V, Antonello RM, Cola MF, Parati G, Salvi P, Fabris B, Bernardi S. Arterial Stiffness in Thyroid and Parathyroid Disease: A Review of Clinical Studies. Journal of Clinical Medicine. 2022; 11(11):3146. https://doi.org/10.3390/jcm11113146
Chicago/Turabian StyleGrillo, Andrea, Vincenzo Barbato, Roberta Maria Antonello, Marco Fabio Cola, Gianfranco Parati, Paolo Salvi, Bruno Fabris, and Stella Bernardi. 2022. "Arterial Stiffness in Thyroid and Parathyroid Disease: A Review of Clinical Studies" Journal of Clinical Medicine 11, no. 11: 3146. https://doi.org/10.3390/jcm11113146
APA StyleGrillo, A., Barbato, V., Antonello, R. M., Cola, M. F., Parati, G., Salvi, P., Fabris, B., & Bernardi, S. (2022). Arterial Stiffness in Thyroid and Parathyroid Disease: A Review of Clinical Studies. Journal of Clinical Medicine, 11(11), 3146. https://doi.org/10.3390/jcm11113146

