Is There an Oncological Benefit of Performing Bilateral Pelvic Lymph Node Dissection in Patients with Penile Cancer and Inguinal Lymph Node Metastasis?
Abstract
1. Introduction
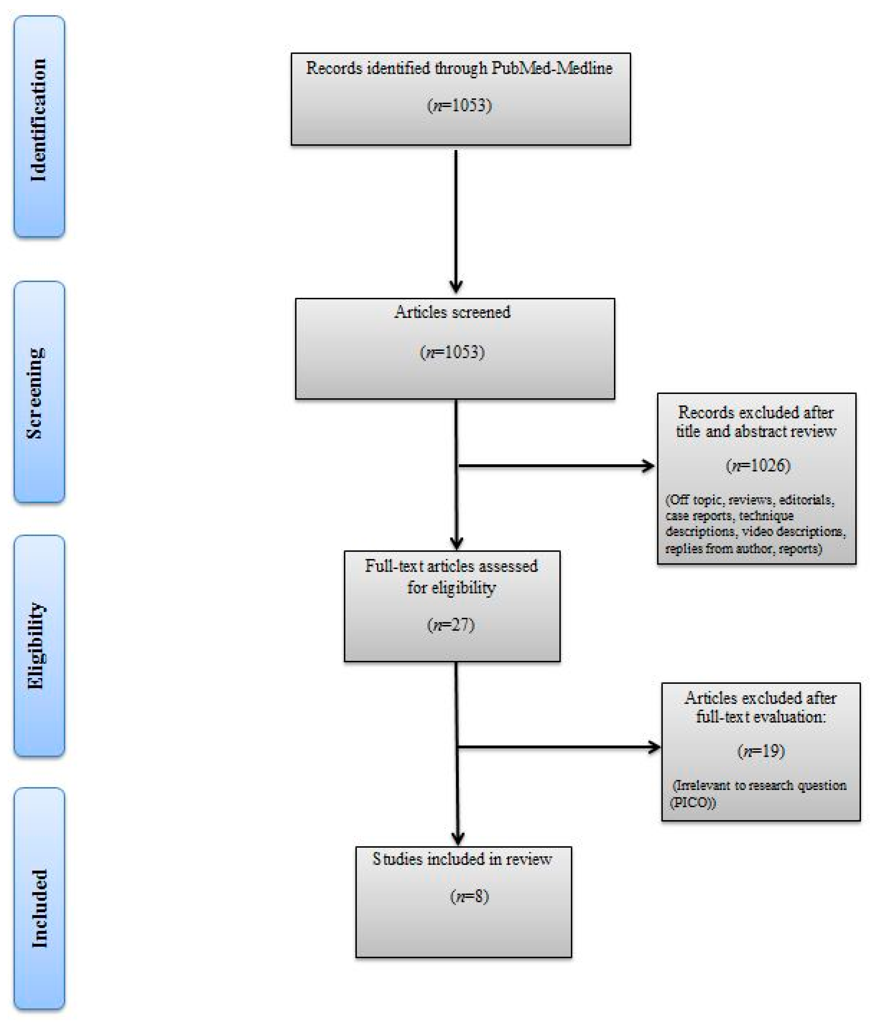
2. Materials and Methods
2.1. Search Strategy
2.2. Inclusion and Exclusion Criteria
2.3. Data Extraction and Analysis
3. Results
3.1. Pelvic Lymph Node Yield Impacts Survival
3.2. Prophylactic PLND
3.3. Bilateral PLND vs. No-PLND
3.4. Bilateral vs. Unilateral PLND
3.5. Predicting the Disseminative Pattern of Pelvic LNM
3.6. Lymph Node Mapping
4. Conclusions
Author Contributions
Funding
Institutional Review Board Statement
Informed Consent Statement
Data Availability Statement
Acknowledgments
Conflicts of Interest
References
- Leijte, J.A.; Olmos, R.A.V.; Nieweg, O.E.; Horenblas, S. Anatomical Mapping of Lymphatic Drainage in Penile Carcinoma with SPECT-CT: Implications for the Extent of Inguinal Lymph Node Dissection. Eur. Urol. 2008, 54, 885–892. [Google Scholar] [CrossRef]
- Djajadiningrat, R.S.; Graafland, N.M.; Van Werkhoven, E.; Meinhardt, W.; Bex, A.; Van Der Poel, H.G.; Van Boven, H.H.; Olmos, R.A.V.; Horenblas, S. Contemporary Management of Regional Nodes in Penile Cancer—Improvement of Survival? J. Urol. 2014, 191, 68–73. [Google Scholar] [CrossRef]
- Hakenberg, O.W.; Compérat, E.M.; Minhas, S.; Necchi, A.; Protzel, C.; Watkin, N. EAU Guidelines on Penile Cancer: 2014 Update. Eur. Urol. 2015, 67, 142–150. [Google Scholar] [CrossRef] [PubMed]
- NCCN Clinical Practice Guidelines in Oncology. Penile Cancer Version 2.2019—May 13, 2019. Available online: https://www2.tri-kobe.org/nccn/guideline/urological/english/penile.pdf (accessed on 3 December 2020).
- Lughezzani, G.; Catanzaro, M.; Torelli, T.; Piva, L.; Biasoni, D.; Stagni, S.; Crestani, A.; Guttilla, A.; Raggi, D.; Giannatempo, P.; et al. The Relationship between Characteristics of Inguinal Lymph Nodes and Pelvic Lymph Node Involvement in Penile Squamous Cell Carcinoma: A Single Institution Experience. J. Urol. 2014, 191, 977–982. [Google Scholar] [CrossRef] [PubMed]
- Graafland, N.M.; Van Boven, H.H.; Van Werkhoven, E.; Moonen, L.M.; Horenblas, S. Prognostic Significance of Extranodal Extension in Patients with Pathological Node Positive Penile Carcinoma. J. Urol. 2010, 184, 1347–1353. [Google Scholar] [CrossRef] [PubMed]
- Djajadiningrat, R.S.; Van Werkhoven, E.; Horenblas, S. Prophylactic Pelvic Lymph Node Dissection in Patients with Penile Cancer. J. Urol. 2015, 193, 1976–1980. [Google Scholar] [CrossRef] [PubMed]
- Yao, K.; Chen, Y.; Ye, Y.; Wu, Z.; Chen, D.; Han, H.; Li, Z.; Liu, Z.; Wang, Y.; Qin, Z.; et al. Lymph node mapping in paients with penile cancer undergoing pelvic lymph node dissection. J. Urol. 2021, 205, 145–151. [Google Scholar] [CrossRef] [PubMed]
- Zhu, Y.; Zhang, S.L.; Ye, D.W.; Yao, X.D.; Jiang, Z.X.; Zhou, X.Y. Predicting Pelvic Lymph Node Metastases in Penile Cancer Patients: A Comparison of Computed Tomography, Cloquet’s Node, and Disease Burden of Inguinal Lymph Nodes. Oncol. Res. Treat. 2008, 31, 37–41. [Google Scholar] [CrossRef] [PubMed]
- Zhu, Y.; Zhang, S.L.; Ye, D.W.; Yao, X.D.; Dai, B.; Zhang, H.L.; Shen, Y.J.; Zhu, Y.P.; Shi, G.H.; Ma, C.G. Prospectively packaged ilioinguinal lymphadenectomy for penile cancer: The disseminative pattern of lymph node metastasis. J. Urol. 2009, 181, 2103–2108. [Google Scholar] [CrossRef]
- Chipollini, J.; Azizi, M.; Vullo, S.L.; Mariani, L.; Zhu, Y.; Ye, D.W.; Ornellas, A.A.; Watkin, N.; Ager, M.; Hakenberg, O.; et al. Identifying an optimal lymph node yield for penile squamous cell carcinoma: Prognostic impact of surgical dissection. BJU Int. 2019, 125, 82–88. [Google Scholar] [CrossRef]
- Li, Z.-S.; Deng, C.-Z.; Yao, K.; Tang, Y.; Liu, N.; Chen, P.; Wang, B.; Li, X.; Chen, X.-F.; Liao, H.; et al. Bilateral pelvic lymph node dissection for Chinese patients with penile cancer: A multicenter collaboration study. J. Cancer Res. Clin. Oncol. 2016, 143, 329–335. [Google Scholar] [CrossRef] [PubMed]
- Zargar-Shoshtari, K.; Djajadiningrat, R.; Sharma, P.; Catanzaro, M.; Zhu, Y.; Nicolai, N.; Horenblas, S.; Spiess, P.E. Establishing Criteria for Bilateral Pelvic Lymph Node Dissection in the Management of Penile Cancer: Lessons Learned from an International Multicenter Collaboration. J. Urol. 2015, 194, 696–702. [Google Scholar] [CrossRef] [PubMed]
- Zargar-Shoshtari, K.; Sharma, P.; Djajadiningrat, R.S.; Catanzaro, M.; Ye, D.-W.; Zhu, Y.; Nicolai, N.; Horenblas, S.; Spiess, P.E. Extent of pelvic lymph node dissection in penile cancer may impact survival. World J. Urol. 2016, 34, 353–359. [Google Scholar] [CrossRef]
- Lopes, A.; Bezerra, A.L.R.; Serrano, S.V.; Hidalgo, G.S. Iliac nodal metastasis from carcinoma of the penis treated surgically. BJU Int. 2000, 86, 690–693. [Google Scholar] [CrossRef]
- Spiess, P.E.; Hernandez, M.S.; Pettaway, C.A. Contemporary inguinal lymph node dissection: Minimizing complications. World J. Urol. 2008, 27, 205–212. [Google Scholar] [CrossRef] [PubMed]
- Leone, A.; Diorio, G.J.; Pettaway, C.; Master, V.; Spiess, P.E. Contemporary management of patients with penile cancer and lymph node metastasis. Nat. Rev. Urol. 2017, 14, 335–347. [Google Scholar] [CrossRef]
- Rosevear, H.M.; Williams, H.; Collins, M.; Lightfoot, A.J.; Coleman, T.; Brown, J.A. Utility of 18F-FDG PET/CT in identifying penile squamous cell carcinoma metastatic lymph nodes. Urol. Oncol. Semin. Orig. Investig. 2012, 30, 723–726. [Google Scholar] [CrossRef]
- Schlenker, B.; Scher, B.; Tiling, R.; Siegert, S.; Hungerhuber, E.; Gratzke, C.; Tilki, D.; Reich, O.; Schneede, P.; Bartenstein, P.; et al. Detection of inguinal lymph node involvement in penile squamous cell carcinoma by 18F-fluorodeoxyglucose PET/CT: A prospective single-center study. Urol. Oncol. Semin. Orig. Investig. 2012, 30, 55–59. [Google Scholar] [CrossRef] [PubMed]
- Souillac, I.; Rigaud, J.; Ansquer, C.; Marconnet, L.; Bouchot, O. Prospective Evaluation of 18 F-Fluorodeoxyglucose Positron Emission Tomography-Computerized Tomography to Assess Inguinal Lymph Node Status in Invasive Squamous Cell Carcinoma of the Penis. J. Urol. 2012, 187, 493–497. [Google Scholar] [CrossRef]
- Lopes, A.; Bezerra, A.L.; Serrano, S.V.; Hidalgo, G.S. DaPeCa-7: Comparative assessment of fluorodeoxyglucose positron emission tomography/computed tomography (CT) and conventional diagnostic CT in diagnosis of lymph node metastasis, distant metastases and incidental findings in patients with invasive penile cancer. BJU Int. 2021, 127, 254–262. [Google Scholar]
- Meijer, R.P.; Boon, T.A.; van Venrooij, G.E.; Wijburg, C.J. Long-term follow-up after laser therapy for penile carcinoma. Urology 2007, 69, 759–762. [Google Scholar] [CrossRef] [PubMed]

| Author | Study Design and Period | Study Purpose | Patients (n) | Median Age (IQR) | TNM Stage n (%) | Differentiation n (%) | PLND Template | Lymphovascular Invasion | Extracapsular Nodal Extension (ENE) | Neo/Adjuvant Treatment n (%) | Local/Regional / Systemic Recurrence n (%) | Mean Follow-Up Months (IQR) |
|---|---|---|---|---|---|---|---|---|---|---|---|---|
| Zhu et al., Onkologie 2008 [9] | Retrospective. 1990–2005 | Predicting PLNM comparing CT, Cloquet’s node, and ILN burden | 73 patients underwent bilateral ILND and 10 bilateral PLND | NA | NA | Total G1-2: 10 G3: 23 Present in PLNM G1-2: 2 G3: 14 | Common iliac, external iliac, and internal iliac | NA | No-PLNM Absent: 17 Present: 0 PLNM Absent: 11 Present: 5 | NA | NA | 28 (8–172) median, range |
| Zhu et al., J Urol 2009 [10] | Prospective single-center. 2006–2008 | Disseminative pattern of PLNM | 46 total 92 ILNDs 48 PLNDs | 54 (20–74) median, range | pT1: 21 (46) pT2: 19 (41) pT3: 6 (13) pN0: 22 (48) pN1: 9 (20) pN2-3: 15 (33) | G1: 23 (50) G2: 17 (37) G3: 6 (13) | Common iliac (2 cm above bifurcation), Cloquet’s node, bladder, and genitofemoral nerve * | NA | Positive iliac LNM Absent: 2 Present: 5 Negative iliac LNM Absent: 15 Present: 5 | NA | No nodal recurrence in negative lymph nodes of packaged LNDs | 21 (8–31) |
| Chipollin et al., BJUI 2019 [11] | Retrospective multicenter. 1980–2017 | Identifying an optimal lymph node yield and its prognostic impact | 532 total 198 PLND - 106 bilateral - 92 ipsilateral | 59 (49–68) median (IQR) | pT1: 158 (29.7) pT2: 237 (44.5) pT3/4: 119 (22.4) pTx: 18 (3.4) pN0: 146 (27.4) pN1/2: 174 (32.7) pN3: 202 (38) pNx: 10 (1.9) | NA | External iliac, internal iliac, and obturator fossa | No 338 (63.5) Yes 112 (21.1) Unknown 82 (15.4) | NA | A-RT 14 (2.6) CHT 95 (17.9) CHT-RT 39 (7.3) | Local 19 (3.6) Regional 66 (12.4) Distant 55 (10.3) | 28 (12–68.2) |
| Li et al., J Cancer Res Clin Oncol 2016 [12] | Retrospective multicenter. 2000–2015 | Bilateral PLND | 190 total 69 bilateral PLND 121 No-PLND | 52.2 ± 12 | ≤pT1: 11 (15.9) pT2: 45 (65.2) ≥pT3: 11 (16.9) Tx: 2 (2.9) pN2: 22 (31.9) pN3: 47 (68.1) | G1: 28 (40.6) G2: 30 (43.5) G3: 9 (13) Gx: 2 (2.9) | Common iliac, external iliac, internal iliac, obturator fossa, and pelvic floor | NA | PLND 34 (49.3) No-PLND 50 (41.3) | A-CHT 28 (40.6) A-RT 4 (5.8) A-CHT+RT 5 (7.2) | NA | 21.5 ± 23.3 |
| Djajadiningrat et al., J Urol 2015 [7] | Retrospective single-center. 2001–2012 | Prophylactic PLND | 79 total 23 bilateral PLND | 66 (60–74) Median (IQR) | T1a: 12(15) T1b: 4 (5) T2: 52 (66) T3: 8 (10) T4: 2 (3) Tis: 1 (1) | Well: 10 (13) Moderately: 46 (58) Poorly: 23 (29) | Common iliac, ilioinguinal nerve, bladder and prostate, and obturator fossa | No 56 (76) Yes 18 (24) Unknown 5 (6) | Overall No: 34 (43) Yes: 45 (57) Tumor-positive No: 5 (26) Yes: 14 (74) Tumor-negative No: 29 (48) Yes: 31 (52) | Pelvic A-RT: 10 | NA | 59 (40–72) Median (IQR) |
| Zargar-Shoshtari et al., J Urol 2015 [13] | Retrospective multicenter. 1978–2014 | Criteria for bilateral PLND | 140 total PLNM 83 bilateral ILND 64 bilateral PLND 15 unilateral PLND | 64 (51–71) median, range | pT1-4 N3M0 | NA | Internal iliac, external iliac, and obturator fossa | NA | Inguinal ENE Unilateral PLND 10 (67) Bilateral PLND 54 (84) Pelvic ENE Unilateral PLND 4 (30) Bilateral PLND 38 (60) | A-RT: 34 (41) NAC: 27 (33) A-CHT: 11 (13) | Unilateral PLND Local 0 Regional 7 (0.58) Distant 5 (0.42) Bilateral PLND Local 1 (0.03) Regional 13 (0.36) Distant 22 (0.66) | 11 (5.5–20.7) median (IQR) |
| Zargar-Shoshtari et al., World J Urol 2015 [14] | Retrospective multicenter. 1978–2012 | Extent of PLND impacts survival | 51 total PLND 38 ipsilateral 13 bilateral | Unilateral 64.5 (35.9–82.8) Bilateral 61 (43.5–74.5) | Unilateral 38 pT1: 11 (0.30) pT2: 19 (0.50) pT3: 2 (0.05) pTx: 6 (0.15) Bilateral 13 pT1: 4 (0.31) pT2: 4 (0.31) pT3: 2 (0.17) pTx: 3 (0.23) | NA | Common iliac (either up to above the ureteric crossover or aorta bifurcation level), internal iliac, external iliac, and obturator fossa | NA | Unilateral PLND No: 18 (47) Yes: 20 (53) Bilateral PLND No: 4 (31) Yes: 9 (70) | Unilateral PLND NAC: 5 (0.11) A-CHT: 9 (0.24) A-RT 10: (0.26) NAC+ A-RT: 2 (0.05) Bilateral PLND NAC: 1 (0.08) A-CHT: 9 (0.69) A-RT: 0 NAC+A-RT: 1 (0.08) | NA | 13.3 (6.2–35) Median, IQR |
| Yao et al., J Urol 2020 [8] | Retrospective single-center. 1999–2018 | Lymph node mapping in PC patients undergoing PLND | 128 total 111 bilateral PLND 17 unilateral PLND | 53 (45–61) Median (IQR) | pT1: 33 (25.8) pT2: 61 (47.7) pT3: 22 (17.2) pT4: 12 (9.3) pN0: 7 pN1: 17 pN2: 21 pN3: 83 | G1: 43 G2: 55 G3-4: 30 | Presacral, obturator fossa, common iliac, internal iliac, and external iliac | NA | Patients 56 (43.8) PLNM with ENE 42.9% PLNM without ENE 45.8% | NA | Local 3 (2.3) Regional 16 (12.5) Distant 12 (9.4) | 20.5 (2–81) |
| Author | Inguinal Lymph Node Ratio/Status Positive/Total Inguinal Nodes | Pelvic Lymph Node Ratio/Status Positive/Total Pelvic Nodes | Outcomes | Conclusions |
|---|---|---|---|---|
| Zhu et al., 2008 [9] | Median total ILNs 11 (7-15) Positive ILNs 1–15 (45.5) 2–2 (6.1) 3–3 (9.1) ≥4–13 (39.4) | Total PLNs according to positive ILNs 1-2–17 ≥3–16 Positive PLNs according to positive ILNs 1-2–2 ≥3–14 | -3-year CSS rate for patients with ILNM was 53.1%. -Only 1/16 patients with PLNM remained disease-free within 31 months. | CT and Cloquet´s node are of limited use in predicting PLNM. ILN status, ENE, and p53 expression are significantly associated with PLNM. |
| Zhu et al., 2009 [10] | Medial inguinal 6 (4–10)–29% LNM Lateral inguinal 6 (3–8)–4% LNM Cloquet´s node 1 (0–3)–5% LNM Median, range | External iliac 4 (2–7)–15% LNM Obturator 6 (3–9)–4% LNM Common iliac 2 (1–5)–2% LNM Median, range | - PPV and NPV of Cloquet´s node for predicting iliac LNM were 80% and 86%, respectively. - External iliac package was most involved region in PLND - Iliac LNM was absent in 13 groin basins with 1–2 positive ILNs and absent ENE. | Extranodal extension is an important predictor for extended lymph node metastasis beyond the medial inguinal package. |
| Chipollin et al., 2019 [11] | 2 (1–4)/15 (10–22) median | 2 (1–4)/13 (8–19) median | ≥9 (n = 148) vs. ≤9 (n = 50) PLN 5-year RFS 60.3% vs. 43.2% 5-year DSS 64.2% vs. 47.2% 5-year OS 60.3% vs. 39.8% | LNY to be a significant predictor of outcomes after lymphatic staging for penile SCC. |
| Li et al., 2016 [12] | NA | Number of LNM Median (range) 1-3: 25 (36.2) ≥4: 10 (14.5) ENE: 34 (49.3) LNM laterality N, % Unilateral 31 (44.9) Bilateral 38 (55.1) | Median survival 20.8 mo. - PLND group 1-year DSS 65.7% 3-year DSS 39% - No PLND group 1-year DSS 65.4% 3-year DSS 39.6% No significant difference | Bilateral PLND may improve survival in pN2 patients. Men with pN3 may not benefit from it. |
| Djajadiningrat et al., 2015 [7] | NA | 2 (2–4)/12 (8–17) median (IQR) | 5-year CSS in prophylactic PLND was 51% +pN 5-year DSS 17% −pN 5-year DSS 62% | Inguinal ENE, or ≥2 + ILN are predictive of pelvic tumor positivity in patients without evidence of pelvic involvement. |
| Zargar-Shoshtari et al., 2015 [13] | -Unilateral positive ILN in unilateral PLND 4 (3–11) -Bilateral positive ILN in bilateral PLND 4 (0-12) -64 patients had bilateral ILNM | -Unilateral positive PLN in unilateral PLND 3 (1–21) -Bilateral positive PLN in bilateral PLND 2 (1–19) -16 (25) patients had bilateral PLNM | Overall survival after PLND Median (p = 0.10) -Unilateral 10.9 mo. -Bilateral 11.8 mo. Mean (p = 0.10) -Unilateral 12.4 mo. -Bilateral 35.9 mo. | Patients with bilateral ILNM treated with a unilateral PLND should be considered for bilateral pelvic lymphadenectomy in presence of 4 or more metastatic inguinal nodes |
| Zargar-Shoshtari et al., 2015 [14] | Unilateral PLND Positive ILN 3 (1–6) Median, range Bilateral PLND Positive ILN 2 (1–8) Median, range | Unilateral PLND Positive PLN 2 (1–12) Bilateral PLND Positive PLN 2 (1–9) Median (range) | -Median OS was significantly longer in bilateral PLND patients (21.7 vs. 13.1, p = 0.051) -CSS higher in bilateral PLND (21.7 vs. 14.4 mo, p = 0.26). | Considering additional therapies and multiple PLNM, bilateral PLND was a significant predictor for improved CSS. |
| Yao et al., 2020 [8] | 3 (2–4)/23 (17–30) median IQR | 2 (1–4)/18 (10–30) median IQR | Cohort OS: 23 (2–81) median, range OS PLNM patients: 16 (2–42) median, range OS significantly longer in bilateral than unilateral PLND (30 vs. 18, p = 0.004) | Optimal PLND may extend to the common iliac artery, including common iliac, external iliac, internal iliac, and obturator LNs. |
Publisher’s Note: MDPI stays neutral with regard to jurisdictional claims in published maps and institutional affiliations. |
© 2021 by the authors. Licensee MDPI, Basel, Switzerland. This article is an open access article distributed under the terms and conditions of the Creative Commons Attribution (CC BY) license (http://creativecommons.org/licenses/by/4.0/).
Share and Cite
Suarez-Ibarrola, R.; Basulto-Martinez, M.; Sigle, A.; Abufaraj, M.; Gratzke, C.; Miernik, A. Is There an Oncological Benefit of Performing Bilateral Pelvic Lymph Node Dissection in Patients with Penile Cancer and Inguinal Lymph Node Metastasis? J. Clin. Med. 2021, 10, 754. https://doi.org/10.3390/jcm10040754
Suarez-Ibarrola R, Basulto-Martinez M, Sigle A, Abufaraj M, Gratzke C, Miernik A. Is There an Oncological Benefit of Performing Bilateral Pelvic Lymph Node Dissection in Patients with Penile Cancer and Inguinal Lymph Node Metastasis? Journal of Clinical Medicine. 2021; 10(4):754. https://doi.org/10.3390/jcm10040754
Chicago/Turabian StyleSuarez-Ibarrola, Rodrigo, Mario Basulto-Martinez, August Sigle, Mohammad Abufaraj, Christian Gratzke, and Arkadiusz Miernik. 2021. "Is There an Oncological Benefit of Performing Bilateral Pelvic Lymph Node Dissection in Patients with Penile Cancer and Inguinal Lymph Node Metastasis?" Journal of Clinical Medicine 10, no. 4: 754. https://doi.org/10.3390/jcm10040754
APA StyleSuarez-Ibarrola, R., Basulto-Martinez, M., Sigle, A., Abufaraj, M., Gratzke, C., & Miernik, A. (2021). Is There an Oncological Benefit of Performing Bilateral Pelvic Lymph Node Dissection in Patients with Penile Cancer and Inguinal Lymph Node Metastasis? Journal of Clinical Medicine, 10(4), 754. https://doi.org/10.3390/jcm10040754

