Peptide Coacervates Promote Cytosolic Delivery of STING Agonists for Cancer Immunotherapy
Abstract
1. Introduction
2. Methods
2.1. Reagent and Antibodies
2.2. Mice
2.3. Cell Culture
2.4. Real-Time Quantitative PCR
2.5. Luciferase Assay
2.6. Western Blotting (WB) Analysis
2.7. Enzyme-Linked Immunosorbent Assay (ELISA) Procedure
2.8. Enzyme-Linked Immunospot (ELISpot)
2.9. Fluorescence Microscopy
2.10. Endosomal Escape Testing
2.11. Determination of Intracellular cGAMP by Liquid Chromatography–Mass Spectrometry (LC-MS)
2.12. 5-FAM-Sti3-4A and cGAMP Droplets Formation
2.13. Endocytosis of Sti3-4A Testing
2.14. Mice Tumor Bioluminescence Imaging
2.15. Inguinal Lymph Nodes Fluorescence Imaging
2.16. Tumor-Infiltrating CD8+ T Cells Detection
2.17. In Vitro DC Culture
2.18. Antigen Cross-Presentation Detection
2.19. CD8+ T Cells in PBMCs
2.20. Statistical Analysis
3. Results
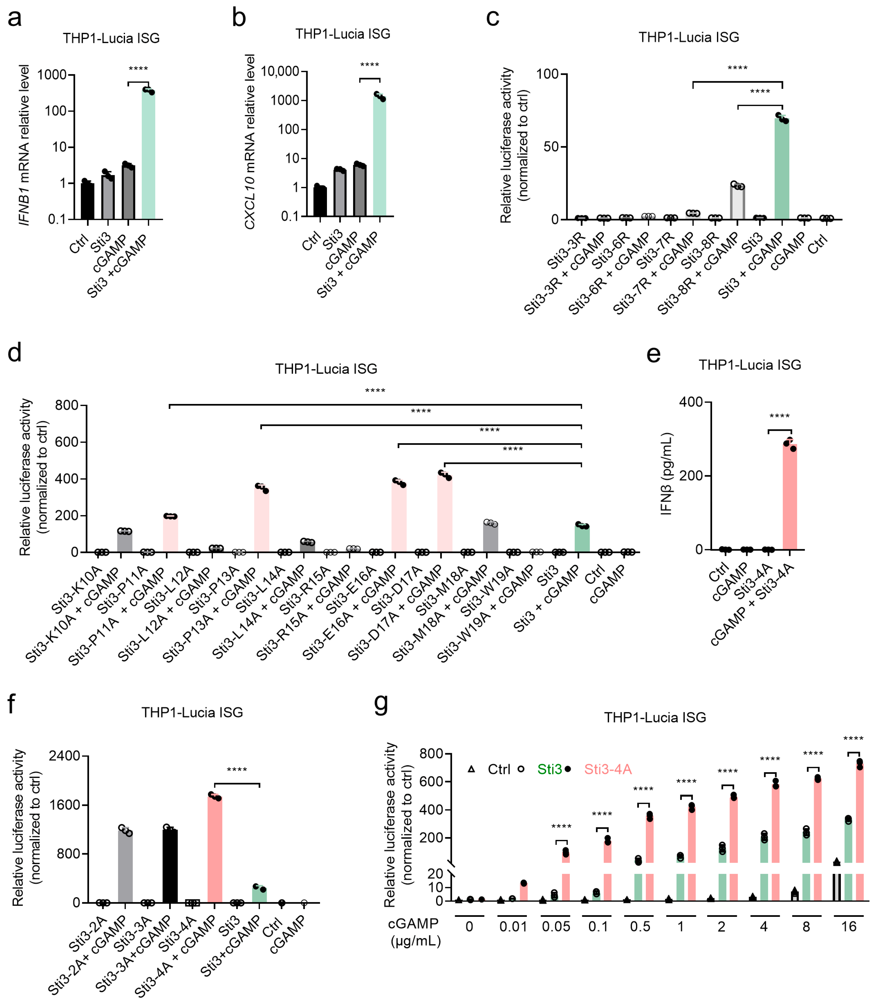
3.1. Discovery of Arginine-Rich Peptides Promoting CDN-Induced STING Signaling
3.2. Sti3-4A Promotes Cytosolic Delivery of cGAMP by Forming Coacervates and Through Endocytosis
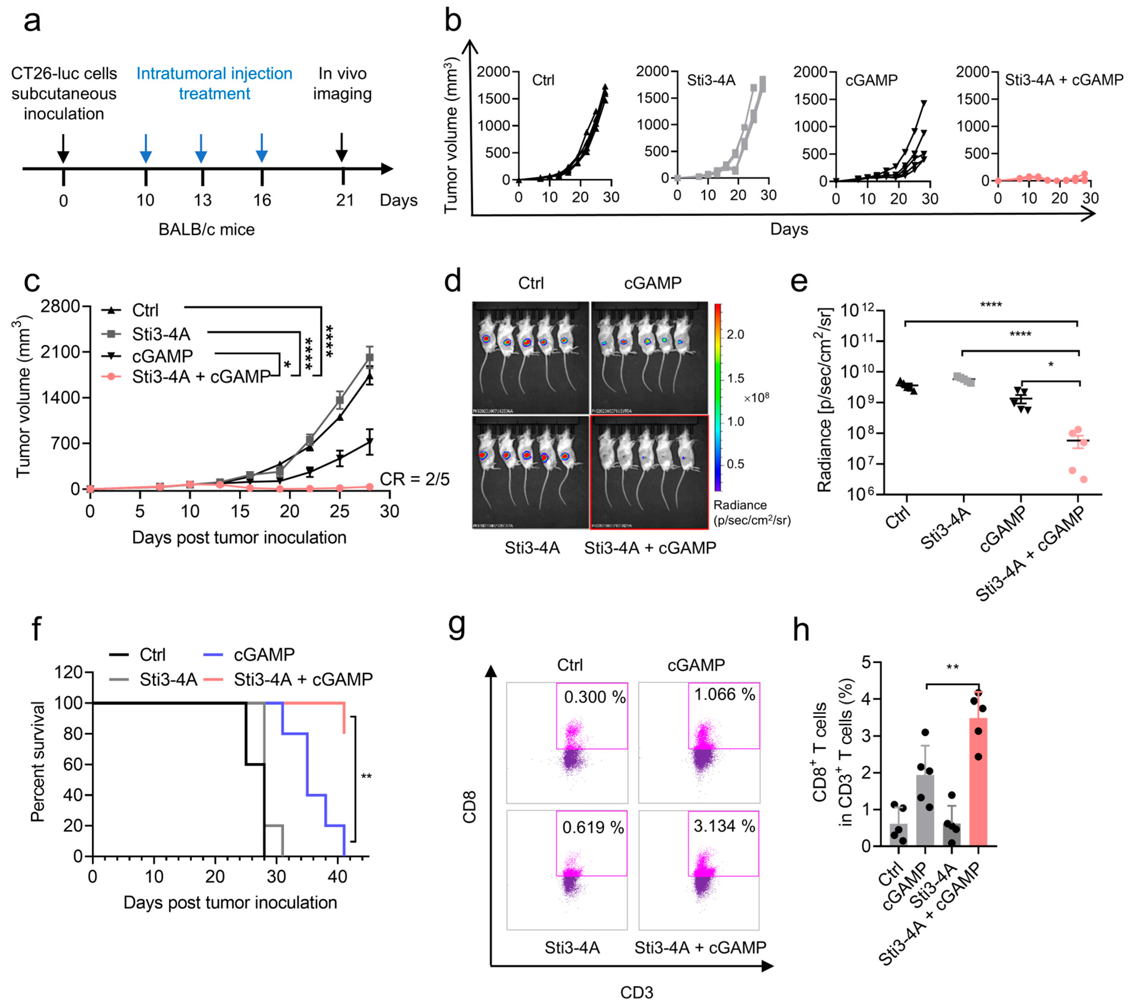
3.3. Sti3-4A Enhances Antitumor Efficacy of cGAMP In Vivo
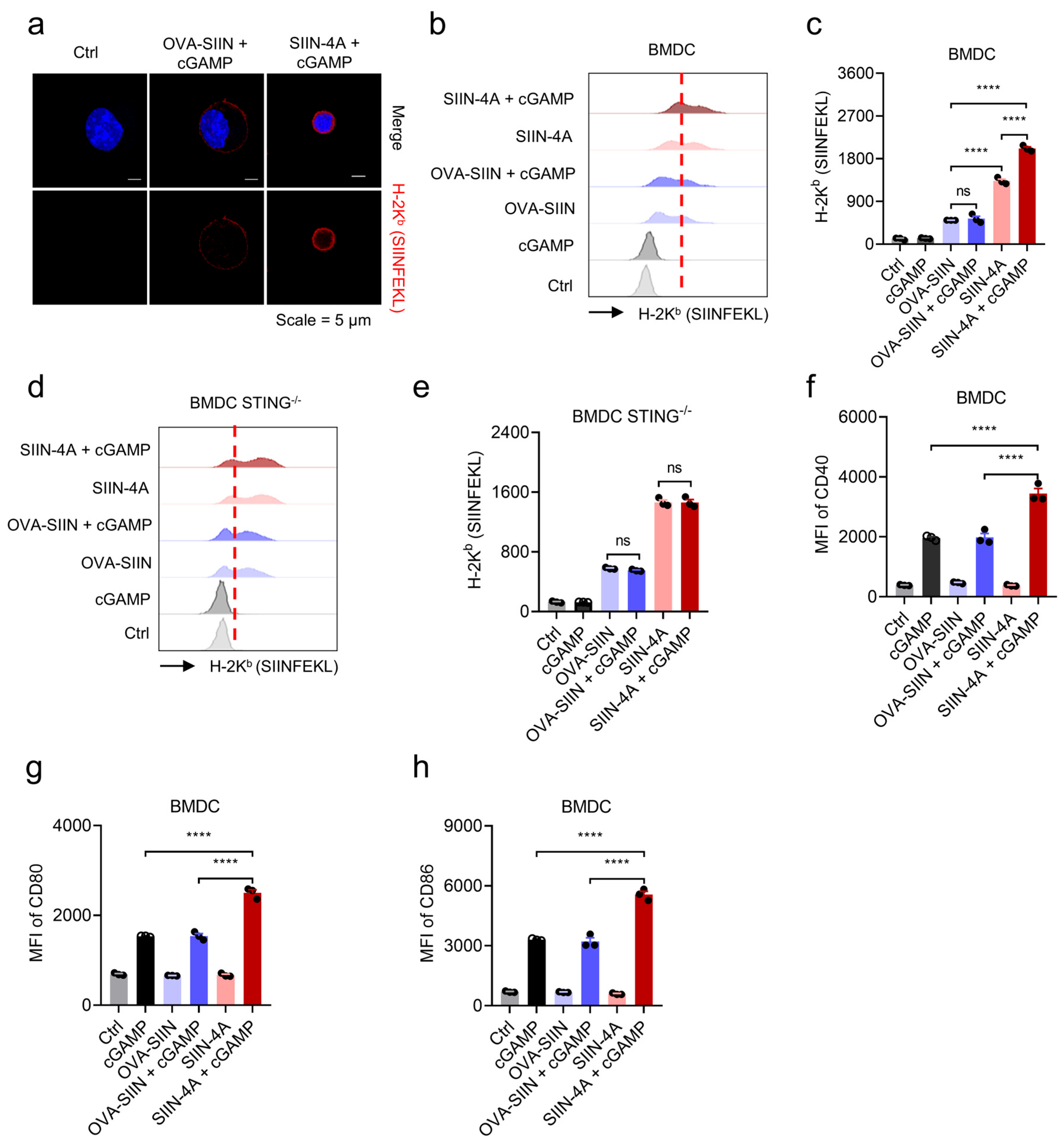
3.4. Peptide and cGAMP Coacervates Facilitate Antigen Cross-Presentation and Enhance APC Activation
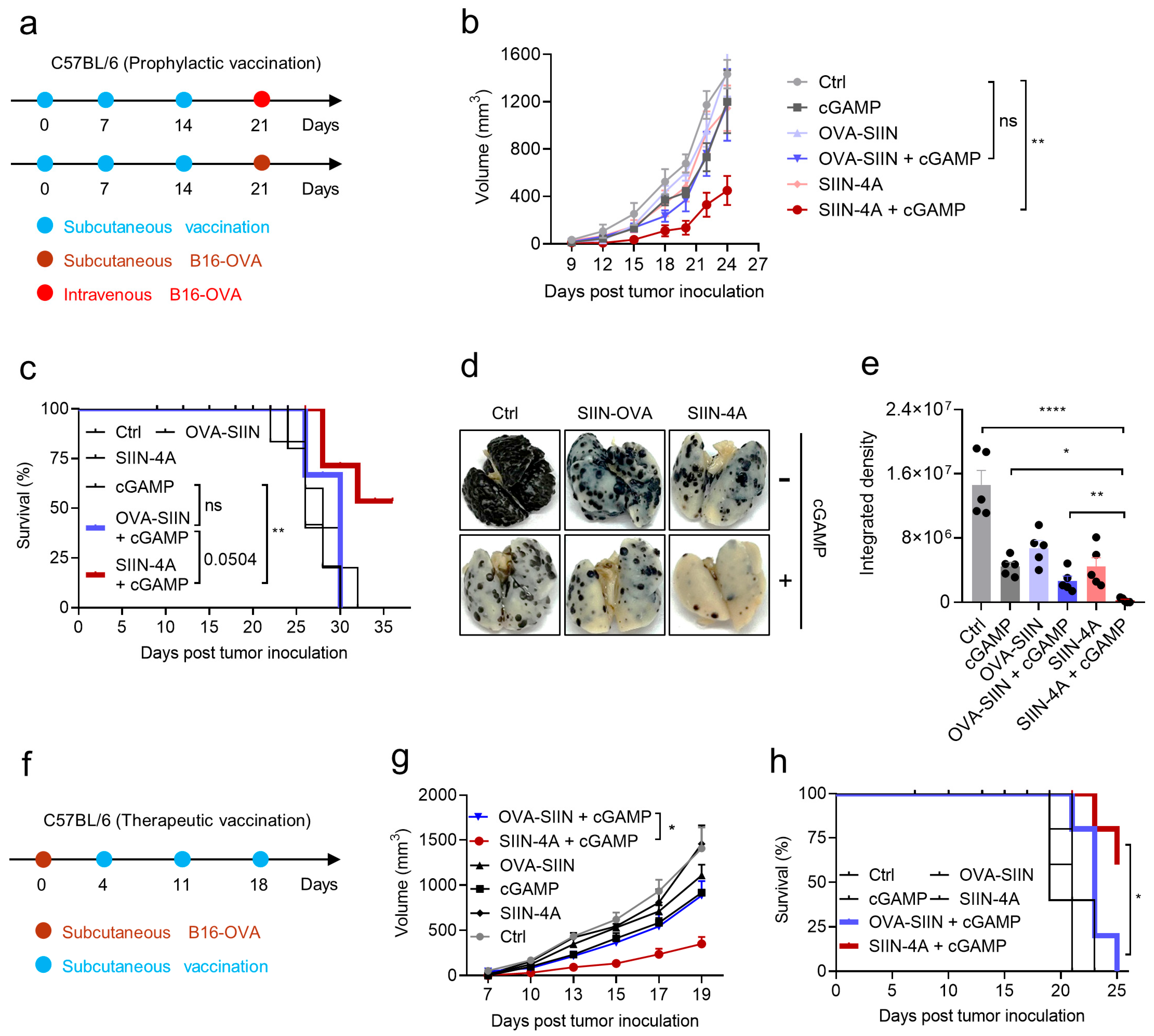
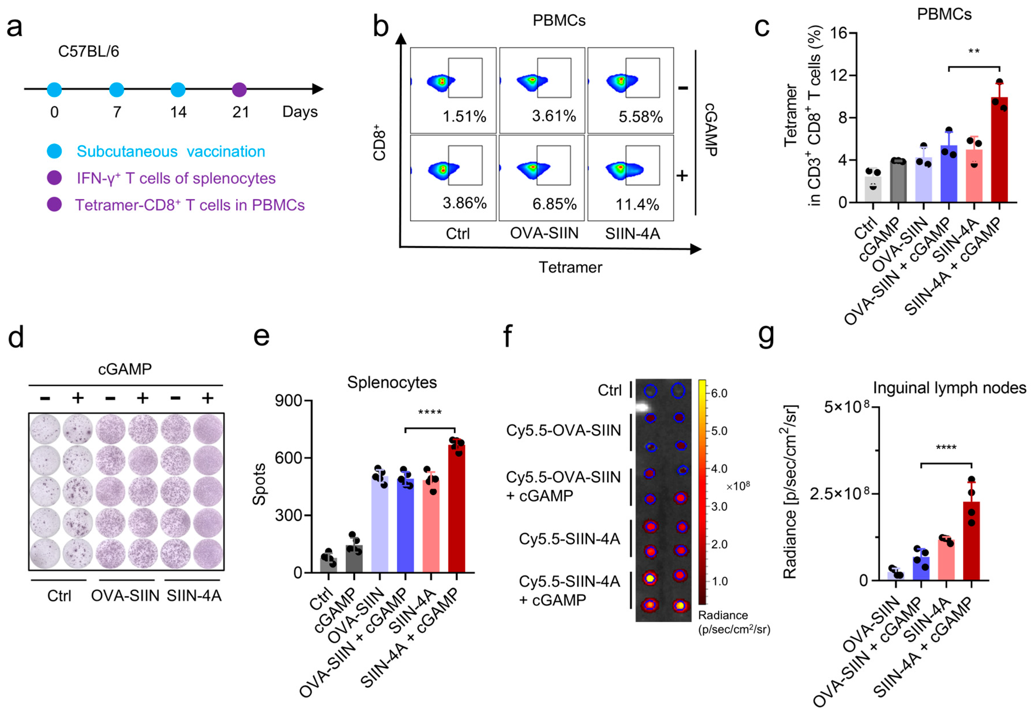
3.5. Peptide and cGAMP Coacervates Vaccination Induce Epitope-Specific T Cell Response and Inhibit Tumor Growth
3.6. Neoantigen Peptide and cGAMP Coacervates Serve as a Therapeutic Vaccine for Established Tumor
4. Discussion
5. Conclusions
Supplementary Materials
Author Contributions
Funding
Institutional Review Board Statement
Informed Consent Statement
Data Availability Statement
Acknowledgments
Conflicts of Interest
References
- Ishikawa, H.; Barber, G.N. STING is an endoplasmic reticulum adaptor that facilitates innate immune signalling. Nature 2008, 455, 674–678. [Google Scholar] [CrossRef]
- Li, K.; Yu, X.; Xu, Y.; Wang, H.; Liu, Z.; Wu, C.; Luo, X.; Xu, J.; Fang, Y.; Ju, E.; et al. Cascaded immunotherapy with implantable dual-drug depots sequentially releasing STING agonists and apoptosis inducers. Nat. Commun. 2025, 16, 1629. [Google Scholar] [CrossRef] [PubMed]
- Sun, L.; Wu, J.; Du, F.; Chen, X.; Chen, Z.J. Cyclic GMP-AMP synthase is a cytosolic DNA sensor that activates the type I interferon pathway. Science 2013, 339, 786–791. [Google Scholar] [CrossRef]
- Wu, J.; Sun, L.; Chen, X.; Du, F.; Shi, H.; Chen, C.; Chen, Z.J. Cyclic GMP-AMP is an endogenous second messenger in innate immune signaling by cytosolic DNA. Science 2013, 339, 826–830. [Google Scholar] [CrossRef] [PubMed]
- Zhao, B.; Du, F.; Xu, P.; Shu, C.; Sankaran, B.; Bell, S.L.; Liu, M.; Lei, Y.; Gao, X.; Fu, X.; et al. A conserved PLPLRT/SD motif of STING mediates the recruitment and activation of TBK1. Nature 2019, 569, 718–722. [Google Scholar] [CrossRef] [PubMed]
- Yum, S.; Li, M.; Fang, Y.; Chen, Z.J. TBK1 recruitment to STING activates both IRF3 and NF-κB that mediate immune defense against tumors and viral infections. Proc. Natl. Acad. Sci. USA 2021, 118, e2100225118. [Google Scholar] [CrossRef]
- Wang, J.; Li, S.; Wang, M.; Wang, X.; Chen, S.; Sun, Z.; Ren, X.; Huang, G.; Sumer, B.D.; Yan, N.; et al. STING licensing of type I dendritic cells potentiates antitumor immunity. Sci. Immunol. 2024, 9, eadj3945. [Google Scholar] [CrossRef]
- Wang, X.; Liu, Y.; Xue, C.; Hu, Y.; Zhao, Y.; Cai, K.; Li, M.; Luo, Z. A protein-based cGAS-STING nanoagonist enhances T cell-mediated anti-tumor immune responses. Nat. Commun. 2022, 13, 5685. [Google Scholar] [CrossRef]
- Jneid, B.; Bochnakian, A.; Hoffmann, C.; Delisle, F.; Djacoto, E.; Sirven, P.; Denizeau, J.; Sedlik, C.; Gerber-Ferder, Y.; Fiore, F.; et al. Selective STING stimulation in dendritic cells primes antitumor T cell responses. Sci. Immunol. 2023, 8, eabn6612. [Google Scholar] [CrossRef]
- Deng, L.; Liang, H.; Xu, M.; Yang, X.; Burnette, B.; Arina, A.; Li, X.D.; Mauceri, H.; Beckett, M.; Darga, T.; et al. STING-Dependent Cytosolic DNA Sensing Promotes Radiation-Induced Type I Interferon-Dependent Antitumor Immunity in Immunogenic Tumors. Immunity 2014, 41, 843–852. [Google Scholar] [CrossRef]
- Zhang, X.; Huang, P.; Chen, H.; Yang, C.; Yang, X.; Liu, Y.; Wu, B.; Zeng, W.; Saw, P.E.; Ye, S.; et al. Chemotherapy-induced CA-repeat DNA fragments in breast cancer trigger antitumor immune responses. Nat. Immunol. 2025, 26, 1931–1945. [Google Scholar] [CrossRef]
- Yi, M.; Li, T.; Gu, Y.; Niu, M.; Xue, D.; Hu, S.; Wu, Y.; Zhao, B.; Zhang, D.; Ma, Y.; et al. Triple targeting of STING, TGF-β, and PD-L1 boosts CXCL16–CXCR6 signaling for potent antitumor response. Nat. Commun. 2026, 17, 1441. [Google Scholar] [CrossRef]
- Pan, B.-S.; Perera, S.A.; Piesvaux, J.A.; Presland, J.P.; Schroeder, G.K.; Cumming, J.N.; Trotter, B.W.; Altman, M.D.; Buevich, A.V.; Cash, B.; et al. An orally available non-nucleotide STING agonist with antitumor activity. Science 2020, 369, eaba6098. [Google Scholar] [CrossRef]
- Li, L.; Yin, Q.; Kuss, P.; Maliga, Z.; Millán, J.L.; Wu, H.; Mitchison, T.J. Hydrolysis of 2′3′-cGAMP by ENPP1 and design of nonhydrolyzable analogs. Nat. Chem. Biol. 2014, 10, 1043–1048. [Google Scholar] [CrossRef]
- Cheng, S.L.; Lee, H.M.; Li, C.P.; Lin, M.W.; Chou, M.Y.; Yen, Y.T.; Wu, T.H.; Lian, Y.C.; Shih, Y.C.; Chiang, C.S.; et al. Robust and Sustained STING Pathway Activation via Hydrogel-Based In Situ Vaccination for Cancer Immunotherapy. ACS Nano 2024, 18, 29439–29456. [Google Scholar] [CrossRef] [PubMed]
- Xu, X.; Wang, X.; Liao, Y.P.; Luo, L.; Nel, A.E. Reprogramming the Tolerogenic Immune Response Against Pancreatic Cancer Metastases by Lipid Nanoparticles Delivering a STING Agonist Plus Mutant KRAS mRNA. ACS Nano 2025, 19, 8579–8594. [Google Scholar] [CrossRef] [PubMed]
- Huang, C.; Shao, N.; Huang, Y.; Chen, J.; Wang, D.; Hu, G.; Zhang, H.; Luo, L.; Xiao, Z. Overcoming challenges in the delivery of STING agonists for cancer immunotherapy: A comprehensive review of strategies and future perspectives. Mater. Today Bio 2023, 23, 100839. [Google Scholar] [CrossRef] [PubMed]
- Dosta, P.; Cryer, A.M.; Prado, M.; Artzi, N. Bioengineering strategies to optimize STING agonist therapy. Nat. Rev. Bioeng. 2025, 3, 660–680. [Google Scholar] [CrossRef]
- Sun, Y.; Lau, S.Y.; Lim, Z.W.; Chang, S.C.; Ghadessy, F.; Partridge, A.; Miserez, A. Phase-separating peptides for direct cytosolic delivery and redox-activated release of macromolecular therapeutics. Nat. Chem. 2022, 14, 274–283. [Google Scholar] [CrossRef]
- Sun, Y.; Wu, X.; Li, J.; Radiom, M.; Mezzenga, R.; Verma, C.S.; Yu, J.; Miserez, A. Phase-separating peptide coacervates with programmable material properties for universal intracellular delivery of macromolecules. Nat. Commun. 2024, 15, 10094. [Google Scholar] [CrossRef]
- Cao, S.; Zhou, P.; Shen, G.; Ivanov, T.; Yan, X.; Landfester, K.; Caire da Silva, L. Binary peptide coacervates as an active model for biomolecular condensates. Nat. Commun. 2025, 16, 2407. [Google Scholar] [CrossRef]
- Wen, P.; Huang, H.; Zhang, R.; Zheng, H.; Liang, T.; Zhuang, C.; Wu, Q.; Wang, J.; Liu, F.; Zhang, K.; et al. Coacervate vesicles assembled by liquid-liquid phase separation improve delivery of biopharmaceuticals. Nat. Chem. 2025, 17, 279–288. [Google Scholar] [CrossRef] [PubMed]
- Yuan, J.; Yang, Y.; Dai, K.; Fakhrullin, R.; Li, H.; Zhou, P.; Yuan, C.; Yan, X. Peptide Coacervates: Formation, Mechanism, and Biological Applications. ACS Appl. Mater. Interfaces 2025, 17, 27697–27712. [Google Scholar] [CrossRef]
- Wang, X.; Cao, A.; Zheng, W.; Quan, J. Cyclopeptide Inhibitors Target the N-Terminal Tail of STING and Alleviate Autoinflammation. Chem. Biodivers. 2024, 21, e202401253. [Google Scholar] [CrossRef] [PubMed]
- Wang, X.; Wang, Y.; Cao, A.; Luo, Q.; Chen, D.; Zhao, W.; Xu, J.; Li, Q.; Bu, X.; Quan, J. Development of cyclopeptide inhibitors of cGAS targeting protein-DNA interaction and phase separation. Nat. Commun. 2023, 14, 6132. [Google Scholar] [CrossRef]
- Cakmak, F.P.; Choi, S.; Meyer, M.O.; Bevilacqua, P.C.; Keating, C.D. Prebiotically-relevant low polyion multivalency can improve functionality of membraneless compartments. Nat. Commun. 2020, 11, 5949. [Google Scholar] [CrossRef]
- Zhang, Y.; Jiang, L.; Huang, S.; Lian, C.; Liang, H.; Xing, Y.; Liu, J.; Tian, X.; Liu, Z.; Wang, R.; et al. Sulfonium-Stapled Peptides-Based Neoantigen Delivery System for Personalized Tumor Immunotherapy and Prevention. Adv. Sci. 2024, 11, e2307754. [Google Scholar] [CrossRef]
- Xiang, Z.; Lu, J.; Rao, S.; Fu, C.; Yao, Y.; Yi, Y.; Ming, Y.; Sun, W.; Guo, W.; Chen, X. Programming peptide-oligonucleotide nano-assembly for engineering of neoantigen vaccine with potent immunogenicity. Theranostics 2024, 14, 2290–2303. [Google Scholar] [CrossRef]
- Liang, F.; Lindgren, G.; Sandgren, K.J.; Thompson, E.A.; Francica, J.R.; Seubert, A.; De Gregorio, E.; Barnett, S.; O’Hagan, D.T.; Sullivan, N.J.; et al. Vaccine priming is restricted to draining lymph nodes and controlled by adjuvant-mediated antigen uptake. Sci. Transl. Med. 2017, 9, eaal2094. [Google Scholar] [CrossRef]
- Thomas, S.N.; Schudel, A. Overcoming transport barriers for interstitial-, lymphatic-, and lymph node-targeted drug delivery. Curr. Opin. Chem. Eng. 2015, 7, 65–74. [Google Scholar] [CrossRef] [PubMed]
- Wang, J.; Meng, F.; Yeo, Y. Delivery of STING agonists for cancer immunotherapy. Curr. Opin. Biotechnol. 2024, 87, 103105. [Google Scholar] [CrossRef]
- Koshy, S.T.; Cheung, A.S.; Gu, L.; Graveline, A.R.; Mooney, D.J. Liposomal Delivery Enhances Immune Activation by STING Agonists for Cancer Immunotherapy. Adv. Biosyst. 2017, 1, 1600013. [Google Scholar] [CrossRef]
- Shae, D.; Becker, K.W.; Christov, P.; Yun, D.S.; Lytton-Jean, A.K.R.; Sevimli, S.; Ascano, M.; Kelley, M.; Johnson, D.B.; Balko, J.M.; et al. Endosomolytic polymersomes increase the activity of cyclic dinucleotide STING agonists to enhance cancer immunotherapy. Nat. Nanotechnol. 2019, 14, 269–278. [Google Scholar] [CrossRef] [PubMed]
- Li, C.; Zhang, Y.; Wan, Y.; Wang, J.; Lin, J.; Li, Z.; Huang, P. STING-activating drug delivery systems: Design strategies and biomedical applications. Chin. Chem. Lett. 2021, 32, 1615–1625. [Google Scholar] [CrossRef]
- Ramberg, K.O.; Antonik, P.M.; Cheung, D.L.; Crowley, P.B. Measuring the Impact of PEGylation on a Protein-Polysaccharide Interaction. Bioconjug. Chem. 2019, 30, 1162–1168. [Google Scholar] [CrossRef] [PubMed]
- Yildiz, S.; Alpdundar, E.; Gungor, B.; Kahraman, T.; Bayyurt, B.; Gursel, I.; Gursel, M. Enhanced immunostimulatory activity of cyclic dinucleotides on mouse cells when complexed with a cell-penetrating peptide or combined with CpG. Eur. J. Immunol. 2015, 45, 1170–1179. [Google Scholar] [CrossRef]
- Teo, S.L.Y.; Rennick, J.J.; Yuen, D.; Al-Wassiti, H.; Johnston, A.P.R.; Pouton, C.W. Unravelling cytosolic delivery of cell penetrating peptides with a quantitative endosomal escape assay. Nat. Commun. 2021, 12, 3721. [Google Scholar] [CrossRef]
- Ma, L.; Fang, X.; Wang, C. Peptide-based coacervates in therapeutic applications. Front. Bioeng. Biotechnol. 2022, 10, 1100365. [Google Scholar] [CrossRef]
- Lim, Z.W.; Ping, Y.; Miserez, A. Glucose-Responsive Peptide Coacervates with High Encapsulation Efficiency for Controlled Release of Insulin. Bioconjug. Chem. 2018, 29, 2176–2180. [Google Scholar] [CrossRef]
- Louros, N.; Schymkowitz, J.; Rousseau, F. Mechanisms and pathology of protein misfolding and aggregation. Nat. Rev. Mol. Cell Biol. 2023, 24, 912–933. [Google Scholar] [CrossRef]
- Wang, D.; Zhang, P.; Zhong, Q.Z.; Liu, H.; Yu, Q.; Gao, N.; Hao, J.; Cui, J. Hydrogen Bonding-Driven Adaptive Coacervates as Protocells. ACS Appl. Mater. Interfaces 2025, 17, 6095–6102. [Google Scholar] [CrossRef] [PubMed]
- Geng, H.; Zhang, P.; Peng, Q.; Cui, J.; Hao, J.; Zeng, H. Principles of Cation-π Interactions for Engineering Mussel-Inspired Functional Materials. Acc. Chem. Res. 2022, 55, 1171–1182. [Google Scholar] [CrossRef]
- Wang, J.; Abbas, M.; Huang, Y.; Wang, J.; Li, Y. Redox-responsive peptide-based complex coacervates as delivery vehicles with controlled release of proteinous drugs. Commun. Chem. 2023, 6, 243. [Google Scholar] [CrossRef]
- Wei, X.; Zhang, L.; Yang, Y.; Hou, Y.; Xu, Y.; Wang, Z.; Su, H.; Han, F.; Han, J.; Liu, P.; et al. LL-37 transports immunoreactive cGAMP to activate STING signaling and enhance interferon-mediated host antiviral immunity. Cell Rep. 2022, 39, 110880. [Google Scholar] [CrossRef]
- Sivick, K.E.; Desbien, A.L.; Glickman, L.H.; Reiner, G.L.; Corrales, L.; Surh, N.H.; Hudson, T.E.; Vu, U.T.; Francica, B.J.; Banda, T.; et al. Magnitude of Therapeutic STING Activation Determines CD8(+) T Cell-Mediated Anti-tumor Immunity. Cell Rep. 2018, 25, 3074–3085.e5. [Google Scholar] [CrossRef]
- Gulen, M.F.; Koch, U.; Haag, S.M.; Schuler, F.; Apetoh, L.; Villunger, A.; Radtke, F.; Ablasser, A. Signalling strength determines proapoptotic functions of STING. Nat. Commun. 2017, 8, 427. [Google Scholar] [CrossRef]
- Larkin, B.; Ilyukha, V.; Sorokin, M.; Buzdin, A.; Vannier, E.; Poltorak, A. Cutting Edge: Activation of STING in T Cells Induces Type I IFN Responses and Cell Death. J. Immunol. 2017, 199, 397–402. [Google Scholar] [CrossRef]
- Stephens, A.J.; Burgess-Brown, N.A.; Jiang, S. Beyond Just Peptide Antigens: The Complex World of Peptide-Based Cancer Vaccines. Front. Immunol. 2021, 12, 696791. [Google Scholar] [CrossRef] [PubMed]
- Kinkead, H.L.; Hopkins, A.; Lutz, E.; Wu, A.A.; Yarchoan, M.; Cruz, K.; Woolman, S.; Vithayathil, T.; Glickman, L.H.; Ndubaku, C.O.; et al. Combining STING-based neoantigen-targeted vaccine with checkpoint modulators enhances antitumor immunity in murine pancreatic cancer. JCI Insight 2018, 3, e122857. [Google Scholar] [CrossRef]
- Shae, D.; Baljon, J.J.; Wehbe, M.; Christov, P.P.; Becker, K.W.; Kumar, A.; Suryadevara, N.; Carson, C.S.; Palmer, C.R.; Knight, F.C.; et al. Co-delivery of Peptide Neoantigens and Stimulator of Interferon Genes Agonists Enhances Response to Cancer Vaccines. ACS Nano 2020, 14, 9904–9916. [Google Scholar] [CrossRef] [PubMed]







Disclaimer/Publisher’s Note: The statements, opinions and data contained in all publications are solely those of the individual author(s) and contributor(s) and not of MDPI and/or the editor(s). MDPI and/or the editor(s) disclaim responsibility for any injury to people or property resulting from any ideas, methods, instructions or products referred to in the content. |
© 2026 by the authors. Licensee MDPI, Basel, Switzerland. This article is an open access article distributed under the terms and conditions of the Creative Commons Attribution (CC BY) license.
Share and Cite
Zheng, W.; Tang, W.; Wang, J.; Li, Y.; Wang, S.; Wu, D.; Wang, X.; Quan, J. Peptide Coacervates Promote Cytosolic Delivery of STING Agonists for Cancer Immunotherapy. Vaccines 2026, 14, 329. https://doi.org/10.3390/vaccines14040329
Zheng W, Tang W, Wang J, Li Y, Wang S, Wu D, Wang X, Quan J. Peptide Coacervates Promote Cytosolic Delivery of STING Agonists for Cancer Immunotherapy. Vaccines. 2026; 14(4):329. https://doi.org/10.3390/vaccines14040329
Chicago/Turabian StyleZheng, Wenlv, Wei Tang, Jianzheng Wang, Yurong Li, Shengnan Wang, Dan Wu, Xiaoquan Wang, and Junmin Quan. 2026. "Peptide Coacervates Promote Cytosolic Delivery of STING Agonists for Cancer Immunotherapy" Vaccines 14, no. 4: 329. https://doi.org/10.3390/vaccines14040329
APA StyleZheng, W., Tang, W., Wang, J., Li, Y., Wang, S., Wu, D., Wang, X., & Quan, J. (2026). Peptide Coacervates Promote Cytosolic Delivery of STING Agonists for Cancer Immunotherapy. Vaccines, 14(4), 329. https://doi.org/10.3390/vaccines14040329

