Impact of Influenza Vaccination on Mortality and Major Cardiovascular Events in Adults with Cardiovascular Disease: A Systematic Review and Meta-Analysis of Randomized Controlled Trials
Abstract
1. Introduction
2. Materials and Methods
2.1. Study Protocol and Reporting Guidelines
2.2. Search Strategy
2.3. Eligibility Criteria
2.4. Screening and Data Extraction
2.5. Risk-of-Bias and Garde Assessment
2.6. Data Synthesis and Statistical Analysis
3. Results
3.1. Study Selection
3.2. Characteristics of Included Studies
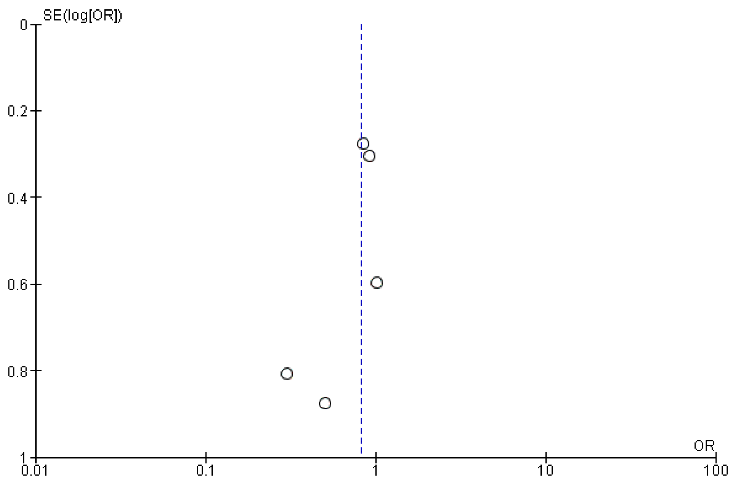
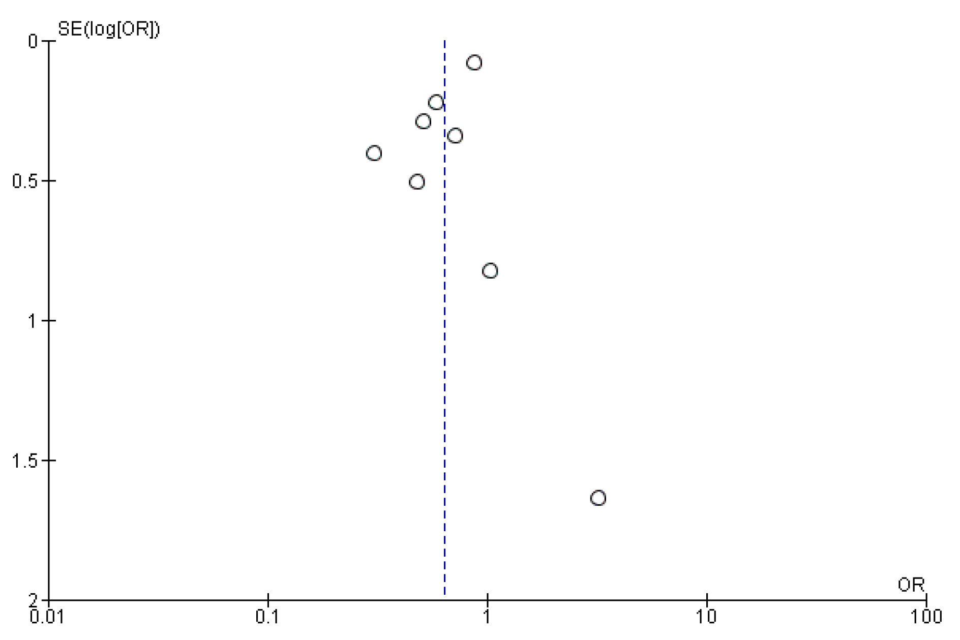
3.3. Risk-of-Bias Assessment
3.4. Primary Outcomes
3.4.1. The Composite of All-Cause Death, AMI, or Stent Thrombosis
3.4.2. MACEs: Cardiovascular Death, MI, or Coronary Revascularization
3.4.3. Myocardial Infarction
3.4.4. Cardiovascular Death
3.4.5. All-Cause Deaths
3.4.6. Certainty of Evidence
4. Discussion
4.1. Influenza Prevalence
4.2. Clinical Implications
4.3. Strengths and Limitations
5. Conclusions
Supplementary Materials
Author Contributions
Funding
Institutional Review Board Statement
Informed Consent Statement
Data Availability Statement
Acknowledgments
Conflicts of Interest
Abbreviations
| MDPI | Multidisciplinary Digital Publishing Institute |
| DOAJ | Directory of Open Access Journals |
| TLA | Three-letter acronym |
| LD | Linear dichroism |
| CAD | Coronary artery disease |
References
- Roth, G.A.; Mensah, G.A.; Fuster, V. The Global Burden of Cardiovascular Diseases and Risks: A Compass for Global Action. J. Am. Coll. Cardiol. 2020, 76, 2980–2981. [Google Scholar] [CrossRef]
- Tsao, C.W.; Aday, A.W.; Almarzooq, Z.I.; Anderson, C.A.M.; Arora, P.; Avery, C.L.; Baker-Smith, C.M.; Beaton, A.Z.; Boehme, A.K.; Buxton, A.E.; et al. Heart Disease and Stroke Statistics-2023 Update: A Report From the American Heart Association. Circulation 2023, 147, e93–e621. [Google Scholar] [CrossRef]
- Kwong, J.C.; Schwartz, K.L.; Campitelli, M.A.; Chung, H.; Crowcroft, N.S.; Karnauchow, T.; Katz, K.; Ko, D.T.; McGeer, A.J.; McNally, D.; et al. Acute Myocardial Infarction after Laboratory-Confirmed Influenza Infection. N. Engl. J. Med. 2018, 378, 345–353. [Google Scholar] [CrossRef]
- Udell, J.A.; Zawi, R.; Bhatt, D.L.; Keshtkar-Jahromi, M.; Gaughran, F.; Phrommintikul, A.; Ciszewski, A.; Vakili, H.; Hoffman, E.B.; Farkouh, M.E.; et al. Association between Influenza Vaccination and Cardiovascular Outcomes in High-Risk Patients: A Meta-Analysis. JAMA 2013, 310, 1711–1720. [Google Scholar] [CrossRef]
- Warren-Gash, C.; Smeeth, L.; Hayward, A.C. Influenza as a Trigger for Acute Myocardial Infarction or Death from Cardio-vascular Disease: A Systematic Review. Lancet Infect. Dis. 2009, 9, 601–610. [Google Scholar] [CrossRef]
- Yousif, K.A. Seasonal Influenza: A Narrative Review of Epidemiology, Clinical Features, and Preventive Strategies. Cureus 2025, 17, e95336. [Google Scholar] [CrossRef] [PubMed]
- Lian, R.; Zhang, H.; An, Y.; Chen, Z. Chronic Diseases and Influenza Vaccines. Vaccines 2025, 13, 936. [Google Scholar] [CrossRef] [PubMed]
- Heidecker, B.; Libby, P.; Vassiliou, V.S.; Roubille, F.; Vardeny, O.; Hassager, C.; Gatzoulis, M.A.; Mamas, M.A.; Cooper, L.T.; Schoenrath, F.; et al. Vaccination as a New Form of Cardiovascular Prevention: A European Society of Cardiology Clinical Consensus Statement. Eur. Heart J. 2025, 46, 3518–3531. [Google Scholar] [CrossRef] [PubMed]
- Chow, J.K.; Bansal, N. ISHLT Statement on Vaccines in Transplant Recipients. J. Heart Lung Transpl. 2026, 45, 5–6. [Google Scholar] [CrossRef]
- Yedlapati, S.H.; Khan, S.U.; Talluri, S.; Lone, A.N.; Khan, M.Z.; Khan, M.S.; Navar, A.M.; Gulati, M.; Johnson, H.; Baum, S.; et al. Effects of Influenza Vaccine on Mortality and Cardiovascular Outcomes in Patients with Cardiovascular Disease: A Sys-tematic Review and Meta-Analysis. J. Am. Heart Assoc. 2021, 10, e019636. [Google Scholar] [CrossRef]
- Phrommintikul, A.; Kuanprasert, S.; Wongcharoen, W.; Kanjanavanit, R.; Chaiwarith, R.; Sukonthasarn, A. Influenza Vac-cination Reduces Cardiovascular Events in Patients with Acute Coronary Syndrome. Eur. Heart J. 2011, 32, 1730–1735. [Google Scholar] [CrossRef] [PubMed]
- Akhtar, Z.; Götberg, M.; Erlinge, D.; Christiansen, E.H.; Oldroyd, K.G.; Motovska, Z.; Erglis, A.; Hlinomaz, O.; Jakobsen, L.; Engstrøm, T.; et al. Optimal Timing of Influenza Vaccination among Patients with Acute Myocardial Infarction—Findings from the IAMI Trial. Vaccine 2023, 41, 7159–7165. [Google Scholar] [CrossRef]
- Fröbert, O.; Götberg, M.; Erlinge, D.; Akhtar, Z.; Christiansen, E.H.; MacIntyre, C.R.; Oldroyd, K.G.; Motovska, Z.; Erglis, A.; Moer, R.; et al. Influenza Vaccination After Myocardial Infarction: A Randomized, Double-Blind, Placebo-Controlled, Multi-center Trial. Circulation 2021, 144, 1476–1484. [Google Scholar] [CrossRef]
- Gurfinkel, E.P.; Leon de la Fuente, R.; Mendiz, O.; Mautner, B. Flu Vaccination in Acute Coronary Syndromes and Planned Percutaneous Coronary Interventions (FLUVACS) Study. Eur. Heart J. 2004, 25, 25–31. [Google Scholar] [CrossRef]
- Ciszewski, A.; Bilińska, Z.T.; Kępka, C.; Kruk, M.; Księżycka-Majczyńska, E.; Rużyłło, W. The Protective Effect of Influenza Vaccination on the Clinical Course of Coronary Disease in Patients with Acute Coronary Syndromes Treated by Primary PCI—A Report from FLUCAD Study. Adv. Interv. Cardiol. 2010, 6, 6–11. [Google Scholar] [CrossRef]
- Loeb, M.; Roy, A.; Dokainish, H.; Dans, A.; Palileo-Villanueva, L.M.; Karaye, K.; Zhu, J.; Liang, Y.; Goma, F.; Damasceno, A.; et al. Influenza Vaccine to Reduce Adverse Vascular Events in Patients with Heart Failure: A Multinational Randomised, Dou-ble-Blind, Placebo-Controlled Trial. Lancet Glob. Health 2022, 10, e1835–e1844. [Google Scholar] [CrossRef] [PubMed]
- Christensen, J.; Johansen, N.D.; Modin, D.; Janstrup, K.H.; Nealon, J.; Samson, S.; Loiacono, M.; Harris, R.; Larsen, C.S.; Jensen, A.M.R.; et al. Relative Effectiveness of High-Dose Versus Standard-Dose Quadrivalent Influenza Vaccine in Older Adults with Cardiovascular Disease: A Prespecified Analysis of the DANFLU-1 Randomized Clinical Trial. Circ. Cardiovasc. Qual. Outcomes 2025, 18, e011496. [Google Scholar] [CrossRef]
- Loomba, R.S.; Aggarwal, S.; Shah, P.H.; Arora, R.R. Influenza Vaccination and Cardiovascular Morbidity and Mortality: Analysis of 292,383 Patients. J. Cardiovasc. Pharmacol. Ther. 2012, 17, 277–283. [Google Scholar] [CrossRef]
- LeBras, M.H.; Barry, A.R. Influenza Vaccination for Secondary Prevention of Cardiovascular Events: A Systematic Review. Can. J. Hosp. Pharm. 2017, 70, 27–34. [Google Scholar] [CrossRef] [PubMed]
- Bhugra, P.; Grandhi, G.R.; Mszar, R.; Satish, P.; Singh, R.; Blaha, M.; Blankstein, R.; Virani, S.S.; Cainzos-Achirica, M.; Nasir, K. Determinants of Influenza Vaccine Uptake in Patients with Cardiovascular Disease and Strategies for Improvement. J. Am. Heart Assoc. 2021, 10, e019671. [Google Scholar] [CrossRef]
- Zangiabadian, M.; Nejadghaderi, S.A.; Mirsaeidi, M.; Hajikhani, B.; Goudarzi, M.; Goudarzi, H.; Mardani, M.; Nasiri, M.J. Protective Effect of Influenza Vaccination on Cardiovascular Diseases: A Systematic Review and Meta-Analysis. Sci. Rep. 2020, 10, 20656. [Google Scholar] [CrossRef]
- Page, M.J.; McKenzie, J.E.; Bossuyt, P.M.; Boutron, I.; Hoffmann, T.C.; Mulrow, C.D.; Shamseer, L.; Tetzlaff, J.M.; Akl, E.A.; Brennan, S.E.; et al. The PRISMA 2020 Statement: An Updated Guideline for Reporting Systematic Reviews. BMJ 2021, 372, n71. [Google Scholar] [CrossRef]
- Cochrane Collaboration. RevMan; Version 5; Cochrane Collaboration: London, UK, 2020. [Google Scholar]
- Dehesh, M.; Gholamin, S.; Razavi, S.-M.; Eskandari, A.; Vakili, H.; Rahnavardi Azari, M.; Wang, Y.; Gough, E.K.; Keshtkar-Jahromi, M. Influenza Vaccination and Cardiovascular Outcomes in Patients with Coronary Artery Diseases: A Placebo-Controlled Randomized Study, IVCAD. Vaccines 2025, 13, 672. [Google Scholar] [CrossRef]
- Anderson, C.S.; Hua, C.; Wang, Z.; Wang, C.; Jiang, C.; Liu, R.; Han, R.; Li, Q.; Shan, S.; Billot, L.; et al. Influenza Vaccination to Improve Outcomes for Patients with Acute Heart Failure (PANDA II): A Multiregional, Seasonal, Hospital-Based, Clus-ter-Randomised, Controlled Trial in China. Lancet 2025, 406, 1020–1031. [Google Scholar] [CrossRef]
- Nguyen, J.L.; Yang, W.; Ito, K.; Matte, T.D.; Shaman, J.; Kinney, P.L. Seasonal Influenza Infections and Cardiovascular Disease Mortality. JAMA Cardiol. 2016, 1, 274–281. [Google Scholar] [CrossRef] [PubMed]
- Kodaira, M.; Hasan, M.S.; Grossman, Y.; Guerrero, C.; Guo, L.; Liu, A.; Therrien, J.; Marelli, A. Risk of Cardiovascular Events after Influenza Infection-Related Hospitalizations in Adults with Congenital Heart Disease: A Nationwide Population Based Study. Am. Heart J. 2024, 278, 93–105. [Google Scholar] [CrossRef]
- Di Cesare, M.; Perel, P.; Taylor, S.; Kabudula, C.; Bixby, H.; Gaziano, T.A.; McGhie, D.V.; Mwangi, J.; Pervan, B.; Narula, J.; et al. The Heart of the World. Glob. Heart 2024, 19, 11. [Google Scholar] [CrossRef]
- Global Burden of Cardiovascular Diseases and Risks 2023 Collaborators. Global, Regional, and National Burden of Cardiovascular Diseases and Risk Factors in 204 Countries and Territories, 1990–2023. J. Am. Coll. Cardiol. 2025, 86, 2167–2243. [CrossRef]
- Behrouzi, B.; Bhatt, D.L.; Cannon, C.P.; Vardeny, O.; Lee, D.S.; Solomon, S.D.; Udell, J.A. Association of Influenza Vaccination with Cardiovascular Risk: A Meta-Analysis. JAMA Netw. Open 2022, 5, e228873. [Google Scholar] [CrossRef] [PubMed]
- Jaiswal, V.; Ang, S.P.; Yaqoob, S.; Ishak, A.; Chia, J.E.; Nasir, Y.M.; Anjum, Z.; Alraies, M.C.; Jaiswal, A.; Biswas, M. Cardio-protective Effects of Influenza Vaccination among Patients with Established Cardiovascular Disease or at High Cardiovascular Risk: A Systematic Review and Meta-Analysis. Eur. J. Prev. Cardiol. 2022, 29, 1881–1892. [Google Scholar] [CrossRef]
- Liu, X.; Zhang, J.; Liu, F.; Wu, Y.; Li, L.; Fan, R.; Fang, C.; Huang, J.; Zhang, D.; Yu, P.; et al. Association between Influenza Vaccination and Prognosis in Patients with Ischemic Heart Disease: A Systematic Review and Meta-Analysis of Randomized Controlled Trials. Travel. Med. Infect. Dis. 2025, 64, 102793. [Google Scholar] [CrossRef]
- Liu, R.; Fan, Y.; Patel, A.; Liu, H.; Du, X.; Liu, B.; Di Tanna, G.L. The Association between Influenza Vaccination, Cardiovas-cular Mortality and Hospitalization: A Living Systematic Review and Prospective Meta-Analysis. Vaccine 2024, 42, 1034–1041. [Google Scholar] [CrossRef] [PubMed]
- Vardeny, O.; Kim, K.; Udell, J.A.; Joseph, J.; Desai, A.S.; Farkouh, M.E.; Hegde, S.M.; Hernandez, A.F.; McGeer, A.; Talbot, H.K.; et al. Effect of High-Dose Trivalent vs Standard-Dose Quadrivalent Influenza Vaccine on Mortality or Cardiopulmonary Hospitalization in Patients with High-Risk Cardiovascular Disease: A Randomized Clinical Trial. JAMA 2021, 325, 39–49. [Google Scholar] [CrossRef] [PubMed]
- Lassen, M.C.H.; Johansen, N.D.; Modin, D.; Nealon, J.; Samson, S.; Dufournet, M.; Loiacono, M.M.; Larsen, C.S.; Jensen, A.M.R.; Landler, N.E.; et al. Effects of High-Dose versus Standard-Dose Quadrivalent Influenza Vaccine among Patients with Diabetes: A Post-Hoc Analysis of the DANFLU-1 Trial. Diabetes Obes. Metab. 2024, 26, 1821–1829. [Google Scholar] [CrossRef]
- Alhabeeb, W.; Elasfar, A.; Kinsara, A.J.; Aljizeeri, A.; Jelaidan, I.; Alghalayini, K.; AlKheraiji, M.F.; Akbar, M.; Lawand, S.; Alyousif, S.M.; et al. A Saudi Heart Association Position Statement on Cardiovascular Diseases and Diabetes Mellitus. J. Saudi Heart Assoc. 2024, 36, 385–407. [Google Scholar] [CrossRef] [PubMed]
- Al-Awaidy, S.T.; Al Raisi, S.S.; Al Slail, F.; Al Kathiry, D.A.; Al Mutairy, A.O.; Jumah, I.M.B.; Fadl, S.M.; Abdelfadil, K.O.; Kheir, O.; Koul, P.A.; et al. Mitigating the Burden of Seasonal Influenza on Cardiovascular Diseases in GCC Countries. Oman Med. J. 2024, 39, e687. [Google Scholar] [CrossRef]












| ID | Country/Setting | Study Design | Intervention | Duration | Results | Conclusion |
|---|---|---|---|---|---|---|
| Ciszewski 2010 [15] | Poland | A prospective, randomized, double-blind, single-center, placebo-controlled study | Influenza vaccine vs. placebo | 12 months | • Study focus: Patients with coronary artery disease, including acute coronary syndrome (ACS) treated with primary PCI and stable angina. • In ACS patients, vaccination reduced coronary ischemic events (HR 0.37; 95% CI 0.14–0.99; p = 0.047). • A trend toward lower MACEs was observed, but it was not statistically significant (HR 0.36; 95% CI 0.09–1.39; p = 0.139). • No significant effect on cardiovascular mortality was observed. • No clear benefit was seen in patients with stable angina. | The preventive effect of influenza vaccination on the clinical course of coronary artery disease was observed in patients with acute coronary syndrome, but not in those with stable angina. Influenza immunization can be safely administered soon after acute coronary syndrome and primary PCI. |
| Fröbert 2021 [13] | 30 centers in 8 countries (Sweden, Denmark, Norway, Latvia, the United Kingdom, Czech Republic, Bangladesh, and Australia). | A randomized, double-blind, placebo-controlled trial. | Influenza vaccine vs. placebo | 12 months | • Study focus: Patients with recent myocardial infarction or high-risk coronary heart disease enrolled across 30 centers in 8 countries. • In the modified intention-to-treat population (n = 2532), the primary composite outcome occurred less often with vaccination than placebo (5.3% vs. 7.2%; HR 0.72; 95% CI 0.52–0.99; p = 0.040). • All-cause mortality was lower in the vaccine group (2.9% vs. 4.9%). • Cardiovascular mortality was also lower in the vaccine group (2.7% vs. 4.5%). • No significant reduction was observed for MI alone (2.0% vs. 2.4%). | Early influenza vaccination after myocardial infarction or in patients with high-risk coronary heart disease was associated with a lower risk of the composite outcome of all-cause mortality, myocardial infarction, or stent thrombosis, as well as lower all-cause and cardiovascular mortality at 12 months compared with placebo. |
| Gurfinkel 2004 [14] | Argentina | A randomized, prospective, multicenter, parallel-group, controlled pilot study | Influenza vaccine vs. control | 12 months | • Study focus: Patients with acute coronary syndromes and those undergoing planned percutaneous coronary intervention. • The composite outcome occurred less often in vaccinated patients than controls (22% vs. 37%; HR 0.59; 95% CI 0.40–0.86; p = 0.004). • Vaccination was associated with lower overall event risk (RR 0.34; 95% CI 0.17–0.71; p = 0.002). • The greatest benefit was observed in patients with acute myocardial infarction. • Greater benefit was also noted in patients with higher TIMI risk scores and non-ST-segment deviation. | Influenza immunization may reduce death and ischemic events in patients with myocardial infarction and those undergoing angioplasty during influenza season. The 1-year follow-up supports this benefit, although larger confirmatory trials are still needed. |
| Akhtar 2023 [12] * | Australia, Bangladesh, Czech Republic, Latvia, Denmark, Norway, Sweden, and the UK. | A randomized, double-blind, placebo-controlled, investigator-initiated trial | Influenza vaccine vs. placebo | 12 months | • Study focus: Secondary timing analysis of patients with acute myocardial infarction from the IAMI trial, comparing earlier versus later vaccination. • Early and late vaccination showed no significant difference in efficacy for adverse cardiovascular events. • Vaccine efficacy estimates were similar for all-cause and cardiovascular death across timing groups. • All-cause mortality was numerically lower in the early-vaccination group, but the interaction was not statistically significant. • Timing of vaccination did not significantly modify clinical benefit. | The trial showed no significant difference in efficacy between early and late influenza immunization; however, the findings support influenza vaccination in patients with cardiovascular disease. |
| Phrommintikul 2010 [11] | Thailand | A prospective, randomized, open-label trial with blinded endpoint assessment (PROBE design) | Inactivated influenza vaccine in the vaccine group and no treatment in the control group | 12 months | • Study focus: Patients with acute coronary syndrome receiving inactivated influenza vaccine versus no treatment. • Major cardiovascular events occurred less often in vaccinated patients than controls (9.5% vs. 19.3%; p = 0.004). • Vaccination was associated with lower risk of the primary composite endpoint (HR 0.70; 95% CI 0.57–0.86). • Cardiovascular death was numerically lower in the vaccine group, but the difference was not statistically significant. | Influenza vaccination reduced major cardiovascular events in patients with acute coronary syndrome and should be encouraged as a secondary preventive strategy in this population. |
| Dehesh 2025 [24] | Iran | A randomized, placebo-controlled, single-blind clinical trial | Influenza vaccine vs. placebo | 12 months | • Study focus: Patients with coronary artery disease randomized to influenza vaccine or placebo. • Cardiovascular mortality was similar between groups (2.29% vs. 2.22%). • All-cause mortality was also similar between groups (3.05% vs. 2.96%). • ACS, MI, and coronary revascularization were numerically lower with vaccination, but none reached statistical significance. • Antibody responses were higher after vaccination, with no correlation to cardiovascular outcomes. | Influenza vaccination may improve cardiovascular outcomes, although this potential benefit was not correlated with post-vaccination antibody titers. |
| Loeb 2022 [16] | 30 centers (mostly hospitals affiliated with universities or a research institute) in ten countries in Asia, the Middle East, and Africa (7 in India, 4 in the Philippines, 4 in Nigeria, 6 in China, 1 in Zambia, 2 in Mozambique, 3 in Saudi Arabia, 1 in Kenya, 1 in Uganda, and 1 in the United Arab Emirates). | A multinational, randomized, double-blind, placebo-controlled trial | Influenza vaccine vs. placebo | 3 years | • Study focus: Patients with heart failure enrolled in a multinational placebo-controlled trial across Asia, the Middle East, and Africa. • During overall follow-up, neither co-primary cardiovascular outcome was significantly reduced with vaccination. • Vaccination was associated with lower all-cause hospitalization and lower pneumonia rates. • No significant difference was observed for all-cause death, cardiovascular death, nonfatal MI, stroke, or heart failure hospitalization. • During peak influenza circulation, some cardiovascular and mortality benefits were observed. | Although the pre-specified co-primary outcomes over the full observation period were not statistically significant, the reduction during peak influenza circulation suggests a possible clinical benefit, particularly given the reduction in pneumonia, hospitalizations, and some cardiovascular events. |
| Anderson 2025 [25] | China | A multiregional, two-arm, parallel-group, open-label, multiple-period, cluster-randomized controlled trial | Influenza vaccination vs. usual care | 12 months | • Study focus: Hospitalized patients with acute heart failure enrolled in a multiregional cluster-randomized trial in China. • The primary outcome occurred less often with vaccination than usual care (41.2% vs. 47.0%; OR 0.83; 95% CI 0.72–0.97; p = 0.019). • Results remained consistent in sensitivity analyses. • Major adverse events were also less frequent in the vaccination group. • Vaccination during hospitalization was associated with improved 1-year outcomes. | Influenza immunization during hospitalization for acute heart failure may improve survival and reduce readmissions over the following year. Inpatient vaccination may be a practical strategy for high-risk patients in both resource-limited and resource-rich settings. |
| ID | Groups | Sample Size | Age, Years * | Males, n (%) | BMI, Kg/m2 * |
|---|---|---|---|---|---|
| Ciszewski 2010 [15] | ACS-primary PCI | 157 | 58.5 (50.9–69.1) † | 106 (67.5%) | 27.2 (24.9–30.8) † |
| Stable angina | 501 | 58.3 (51.0–67.3) † | 371 (74.5%) | 27.9 (25.5–30.4) † | |
| Fröbert 2021 [13] | Influenza vaccine | 1272 | 60.1 (11.0) | 1036 (81.4%) | 27.5 (5.0) |
| Placebo | 1260 | 59.6 (11.4) | 1034 (82.1%) | 27.4 (5.1) | |
| Gurfinkel 2004 [14] | Influenza vaccine | 100 | 64 | NR | NR |
| Control | 100 | 66 | NR | NR | |
| Akhtar 2023 [12] | Influenza vaccine | 1272 | 59.9 (11.2) ‡ | 2070 (81.75%) ‡ | 27.5 (5.0) |
| Placebo | 1260 | ||||
| Phrommintikul 2010 [11] | Influenza vaccine | 221 | 65 (9) | 135 (61%) | NR |
| Control | 218 | 67 (9) | 114 (52%) | NR | |
| Dehesh 2025 [24] | Influenza vaccine | 137 | 54.53 (9.21) | 92 (67.2%) | 27.63 (4.48) |
| Placebo | 141 | 54.93 (8.98) | 93 (66%) | 27.75 (4.48) | |
| Loeb 2022 [16] | Influenza vaccine | 2560 | 57.4 (15.1) | 1227 (47.9%) | NR |
| Placebo | 2569 | 57.0 (15.6) | 1264 (49.2%) | NR | |
| Anderson 2025 [25] | Influenza vaccine | 3570 | 71.7 (11.0) | 1888 (52.9%) | 23.9 (4.0) |
| Usual care | 4201 | 72.0 (11.5) | 2218 (52.8%) | 24.0 (4.2) |
| Outcome | Certainty of Evidence | Relative Effect (95% CI) | No. of Participants (Studies) | Comments |
|---|---|---|---|---|
| Composite of all-cause death, AMI, or stent thrombosis | Moderate (⊕⊕⊕◯) | OR 0.71 (0.57 to 0.90) | 5064 (5 studies) | Downgraded one level for risk of bias. |
| MACEs (cardiovascular death, MI, or coronary revascularization) | Moderate (⊕⊕⊕◯) | OR 0.44 (0.26 to 0.74) | 904 (2 studies) | Downgraded one level for risk of bias. |
| Cardiovascular death | Moderate (⊕⊕⊕◯) | OR 0.64 (0.47 to 0.86) | 11,703 (8 studies) | Downgraded one level for risk of bias; not downgraded for inconsistency because heterogeneity was only moderate and the direction of effect was consistent across studies; not downgraded for imprecision because the 95% CI excluded the line of no effect. |
| Myocardial infarction | Low (⊕⊕◯◯) | OR 0.82 (0.57 to 1.18) | 8633 (5 studies) | Downgraded one level for risk of bias and one level for imprecision because the confidence interval crossed the line of no effect. |
| All-cause mortality | Very low (⊕◯◯◯) | OR 1.13 (0.79 to 1.62) | 17,732 (6 studies) | Downgraded one level for risk of bias, one level for inconsistency (substantial heterogeneity, I2 = 88%), and one level for imprecision because the confidence interval was wide and crossed the line of no effect. |
Disclaimer/Publisher’s Note: The statements, opinions and data contained in all publications are solely those of the individual author(s) and contributor(s) and not of MDPI and/or the editor(s). MDPI and/or the editor(s) disclaim responsibility for any injury to people or property resulting from any ideas, methods, instructions or products referred to in the content. |
© 2026 by the authors. Licensee MDPI, Basel, Switzerland. This article is an open access article distributed under the terms and conditions of the Creative Commons Attribution (CC BY) license.
Share and Cite
Alotaibi, S.; Bostaji, M.; Alharbi, A.; Alaqeel, L.; Alsharif, G.; Albalawi, A.; Aloufi, N.; Khormi, K.; Almarhbi, W.; Abulkhair, S.; et al. Impact of Influenza Vaccination on Mortality and Major Cardiovascular Events in Adults with Cardiovascular Disease: A Systematic Review and Meta-Analysis of Randomized Controlled Trials. Vaccines 2026, 14, 309. https://doi.org/10.3390/vaccines14040309
Alotaibi S, Bostaji M, Alharbi A, Alaqeel L, Alsharif G, Albalawi A, Aloufi N, Khormi K, Almarhbi W, Abulkhair S, et al. Impact of Influenza Vaccination on Mortality and Major Cardiovascular Events in Adults with Cardiovascular Disease: A Systematic Review and Meta-Analysis of Randomized Controlled Trials. Vaccines. 2026; 14(4):309. https://doi.org/10.3390/vaccines14040309
Chicago/Turabian StyleAlotaibi, Sitah, Mazen Bostaji, Anas Alharbi, Latifa Alaqeel, Ghaida Alsharif, Afaf Albalawi, Naif Aloufi, Khaled Khormi, Wedad Almarhbi, Seham Abulkhair, and et al. 2026. "Impact of Influenza Vaccination on Mortality and Major Cardiovascular Events in Adults with Cardiovascular Disease: A Systematic Review and Meta-Analysis of Randomized Controlled Trials" Vaccines 14, no. 4: 309. https://doi.org/10.3390/vaccines14040309
APA StyleAlotaibi, S., Bostaji, M., Alharbi, A., Alaqeel, L., Alsharif, G., Albalawi, A., Aloufi, N., Khormi, K., Almarhbi, W., Abulkhair, S., Alshaikh, T., & Almaqhawi, A. (2026). Impact of Influenza Vaccination on Mortality and Major Cardiovascular Events in Adults with Cardiovascular Disease: A Systematic Review and Meta-Analysis of Randomized Controlled Trials. Vaccines, 14(4), 309. https://doi.org/10.3390/vaccines14040309

