African Swine Fever Virus MGF 360-2L Disrupts Host Antiviral Immunity Based on Transcriptomic Analysis
Abstract
1. Introduction
2. Materials and Methods
2.1. Viruses and Cells
2.2. Generation and Identification of ASFV CN/GS/2018-ΔMGF-360-2L
2.3. Characteristic of the MGF 360-2L Gene Expression
2.4. RNA-Seq Analysis
2.5. Screening and Validation of Differentially Expressed Transcripts
2.6. Virus Titration
2.7. Facility Biosafety Statement
2.8. Statistical Analysis
3. Results
3.1. Construction of ASFV CN/GS/2018-ΔMGF 360-2L
3.2. RNA-Seq Data Quality Analysis
3.3. Host DEG Ontology Analysis
3.4. Kyoto Encyclopedia Analysis of Host DEGs
3.5. Transcriptome Validation of Host Genes
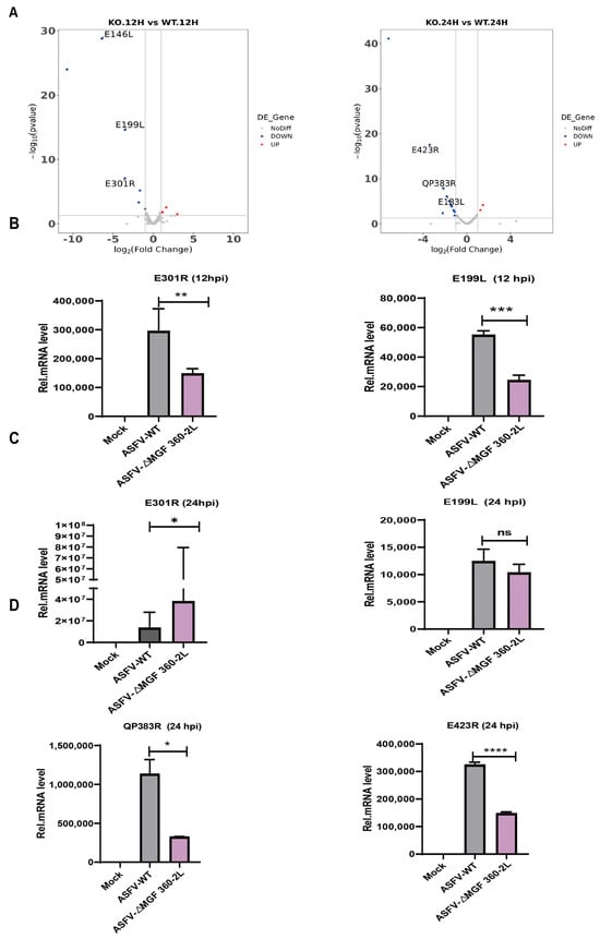
3.6. Transcriptome Analysis and Validation of ASFV Genes
4. Discussion
5. Conclusions
Supplementary Materials
Author Contributions
Funding
Conflicts of Interest
Abbreviations
| ASF | African swine fever |
| ASFV | African swine fever virus |
| MGF | multi-gene family |
| DEGs | differentially expressed genes |
| GO | Gene Ontology |
| KEGG | Kyoto Encyclopedia of Genes and Genomes |
| IFN-I | Type I interferon |
| NCLDVs | nucleo-cytoplasmic large DNA viruses |
| dsDNA | enveloped double-stranded DNA |
| PAMs | Porcine alveolar macrophages |
| MOI | multiplicity of infection |
| QC | quality control |
| TCID50 | the 50% effective infectious dose |
| BSL-3 | biosafety level 3 |
| LVRI | Lanzhou Veterinary Research Institute |
References
- Wang, N.; Zhao, D.; Wang, J.; Zhang, Y.; Wang, M.; Gao, Y.; Li, F.; Wang, J.; Bu, Z.; Rao, Z.; et al. Architecture of African swine fever virus and implications for viral assembly. Science 2019, 366, 640–644. [Google Scholar] [CrossRef] [PubMed]
- Zhao, D.; Liu, R.; Zhang, X.; Li, F.; Wang, J.; Zhang, J.; Liu, X.; Wang, L.; Zhang, J.; Wu, X.; et al. Replication and virulence in pigs of the first African swine fever virus isolated in China. Emerg. Microbes Infect. 2019, 8, 438–447. [Google Scholar] [CrossRef]
- Pikalo, J.; Zani, L.; Hühr, J.; Beer, M.; Blome, S. Pathogenesis of African swine fever in domestic pigs and European wild boar—Lessons learned from recent animal trials. Virus Res. 2019, 271, 197614. [Google Scholar] [CrossRef]
- Zhu, Z.; Mao, R.; Liu, B.; Liu, H.; Shi, Z.; Zhang, K.; Liu, H.; Zhang, D.; Liu, J.; Zhao, Z.; et al. Single-cell profiling of African swine fever virus disease in the pig spleen reveals viral and host dynamics. Proc. Natl. Acad. Sci. USA 2024, 121, e2312150121. [Google Scholar] [CrossRef] [PubMed]
- Gao, X.; Liu, T.; Liu, Y.; Xiao, J.; Wang, H. Transmission of African swine fever in China Through Legal Trade of Live Pigs. Transbound. Emerg. Dis. 2021, 68, 355–360. [Google Scholar] [CrossRef] [PubMed]
- Gaudreault, N.N.; Madden, D.W.; Wilson, W.C.; Trujillo, J.D.; Richt, J.A. African Swine Fever Virus: An Emerging DNA Arbovirus. Front. Vet. Sci. 2020, 7, 215. [Google Scholar] [CrossRef]
- Malogolovkin, A.; Kolbasov, D. Genetic and antigenic diversity of African swine fever virus. Virus Res. 2019, 271, 197673. [Google Scholar] [CrossRef] [PubMed]
- Matsuyama, T.; Kiryu, I.; Mekata, T.; Takano, T.; Umeda, K.; Matsuura, Y. Pathogenicity, genomic analysis and structure of abalone asfa-like virus: Evidence for classification in the family Asfarviridae. J. Gen. Virol. 2023, 104, 001875. [Google Scholar] [CrossRef] [PubMed]
- Zsak, L.; Sur, J.H.; Burrage, T.G.; Neilan, J.G.; Rock, D.L. African Swine Fever Virus (Asfv) Multigene Families 360 and 530 Genes Promote Infected Macrophage Survival. Sci. World J. 2001, 1, 97. [Google Scholar] [CrossRef][Green Version]
- Zhu, Z.; Chen, H.; Liu, L.; Cao, Y.; Jiang, T.; Zou, Y.; Peng, Y. Classification and characterization of multigene family proteins of African swine fever viruses. Brief. Bioinform. 2021, 22, bbaa380. [Google Scholar] [CrossRef] [PubMed]
- Portugal, R.; Coelho, J.; Höper, D.; Little, N.S.; Smithson, C.; Upton, C.; Martins, C.; Leitão, A.; Keil, G.M. Related strains of African swine fever virus with different virulence: Genome comparison and analysis. J. Gen. Virol. 2015, 96, 408–419. [Google Scholar] [CrossRef]
- Xiang, Z.; Xu, Z.; Weng, W.; Wang, H.; Wu, J.; Jiang, F.; Qu, Y.; Li, Q.; Gao, P.; Zhou, L.; et al. The African swine fever virus MGF360-16R protein functions as a mitochondrial-dependent apoptosis inducer by competing with BAX to bind to the HSP60 protein. J. Virol. 2025, 99, e0140124. [Google Scholar] [CrossRef]
- Chen, Q.; Wang, X.X.; Jiang, S.W.; Gao, X.T.; Huang, S.Y.; Liang, Y.; Jia, H.; Zhu, H.F. MGF360-12L of ASFV-SY18 is an immune-evasion protein that inhibits host type I IFN, NF-κB, and JAK/STAT pathways. Pol. J. Vet. Sci. 2023, 26, 119–130. [Google Scholar] [CrossRef]
- Wang, Z.; He, Y.; Huang, Y.; Zhai, W.; Tao, C.; Chu, Y.; Pang, Z.; Zhu, H.; Zhao, P.; Jia, H. African swine fever virus MGF360-4L protein attenuates type I interferon response by suppressing the phosphorylation of IRF3. Front. Immunol. 2024, 15, 1382675. [Google Scholar] [CrossRef] [PubMed]
- Zhang, K.; Yang, B.; Shen, C.; Zhang, T.; Hao, Y.; Zhang, D.; Liu, H.; Shi, X.; Li, G.; Yang, J.; et al. MGF360-9L Is a Major Virulence Factor Associated with the African Swine Fever Virus by Antagonizing the JAK/STAT Signaling Pathway. mBio 2022, 13, e0233021. [Google Scholar] [CrossRef] [PubMed]
- Yang, K.; Xue, Y.; Niu, H.; Shi, C.; Cheng, M.; Wang, J.; Zou, B.; Wang, J.; Niu, T.; Bao, M.; et al. African swine fever virus MGF360-11L negatively regulates cGAS-STING-mediated inhibition of type I interferon production. Vet. Res. 2022, 53, 7. [Google Scholar] [CrossRef] [PubMed]
- Ilangumaran, S.; Rottapel, R. Regulation of cytokine receptor signaling by SOCS1. Immunol. Rev. 2003, 192, 196–211. [Google Scholar] [CrossRef]
- Matamoros, T.; Alejo, A.; Rodríguez, J.M.; Hernáez, B.; Guerra, M.; Fraile-Ramos, A.; Andrés, G. African Swine Fever Virus Protein pE199L Mediates Virus Entry by Enabling Membrane Fusion and Core Penetration. mBio 2020, 11, e00789-20. [Google Scholar] [CrossRef] [PubMed]
- Li, S.; Ge, H.; Li, Y.; Zhang, K.; Yu, S.; Cao, H.; Wang, Y.; Deng, H.; Li, J.; Dai, J.; et al. The E301R protein of African swine fever virus functions as a sliding clamp involved in viral genome replication. mBio 2023, 14, e0164523. [Google Scholar] [CrossRef] [PubMed]
- García-Belmonte, R.; Pérez-Núñez, D.; Pittau, M.; Richt, J.A.; Revilla, Y. African Swine Fever Virus Armenia/07 Virulent Strain Controls Interferon Beta Production through the cGAS-STING Pathway. J. Virol. 2019, 93, e02298-18. [Google Scholar] [CrossRef]
- Cao, L.; Li, Q.; Chen, X. The HindIII and PvuII polymorphisms of lipoprotein lipase (LPL) gene reduce the risk of ischemic stroke (IS): A meta-analysis. Medicine 2018, 97, e0483. [Google Scholar] [CrossRef]
- Massagué, J.; Wotton, D. Transcriptional control by the TGF-beta/Smad signaling system. EMBO J. 2000, 19, 1745–1754. [Google Scholar] [CrossRef]
- Ma, Y.J.; Hein, E.; Munthe-Fog, L.; Skjoedt, M.O.; Bayarri-Olmos, R.; Romani, L.; Garred, P. Soluble Collectin-12 (CL-12) Is a Pattern Recognition Molecule Initiating Complement Activation via the Alternative Pathway. J. Immunol. 2015, 195, 3365–3373. [Google Scholar] [CrossRef] [PubMed]
- Wang, X.; Wu, J.; Wu, Y.; Chen, H.; Zhang, S.; Li, J.; Xin, T.; Jia, H.; Hou, S.; Jiang, Y.; et al. Inhibition of cGAS-STING-TBK1 signaling pathway by DP96R of ASFV China 2018/1. Biochem. Biophys. Res. Commun. 2018, 506, 437–443. [Google Scholar] [CrossRef]
- Liu, H.; Zhu, Z.; Feng, T.; Ma, Z.; Xue, Q.; Wu, P.; Li, P.; Li, S.; Yang, F.; Cao, W.; et al. African Swine Fever Virus E120R Protein Inhibits Interferon Beta Production by Interacting with IRF3 To Block Its Activation. J. Virol. 2021, 95, e0082421. [Google Scholar] [CrossRef] [PubMed]
- Li, J.; Song, J.; Kang, L.; Huang, L.; Zhou, S.; Hu, L.; Zheng, J.; Li, C.; Zhang, X.; He, X.; et al. pMGF505-7R determines pathogenicity of African swine fever virus infection by inhibiting IL-1β and type I IFN production. PLoS Pathog. 2021, 17, e1009733. [Google Scholar] [CrossRef] [PubMed]
- Huang, L.; Xu, W.; Liu, H.; Xue, M.; Liu, X.; Zhang, K.; Hu, L.; Li, J.; Liu, X.; Xiang, Z.; et al. African Swine Fever Virus pI215L Negatively Regulates cGAS-STING Signaling Pathway through Recruiting RNF138 to Inhibit K63-Linked Ubiquitination of TBK1. J. Immunol. 2021, 207, 2754–2769. [Google Scholar] [CrossRef] [PubMed]








| Primers | Sequence (5′–3′) | Description |
|---|---|---|
| ΔMGF_360-2L -LA-F | GAGTGCACCATATGTCGCGAATGCTCTCTTCGAAAGCATCAGCT | For ASFV CN/GS/2018 |
| ΔMGF_360-2L -LA-R | TGGACGAGCTGTACAAGTAATTTACAGGCTTTATTAAAAAAAAA | |
| ΔMGF_360-2L -RA-F | GACTTTTCCTCCGGCGACCCGCTAGCATTTTTTTTTGCAAAATGGTTTAA | For ASFV CN/GS/2018 |
| ΔMGF_360-2L -RA-R | ATAGGGAGACCGGCAGATCTTGATGGAGCTTTAGAAGCTGATAA | |
| 72EGFP-F | TTACTTGTACAGCTCGTCCATGC | For ASFV CN/GS/2018 |
| 72EGFP-R | GGGTCGCCGGAGGAAAAGTCAAAA | |
| L-ΔMGF_360-2L-LA-F | AGAGAAGAGTCTGGACTGTAATT | Detect the insertion position of the left arm |
| L-ΔMGF_360-2L-LA-R | ATCATGGCCGACAAGCAGAAG | |
| L-ΔMGF_360-2L-RA-F | ATGGCGGTTTATGCGAAGGATCTT | Detect the insertion position of the right arm |
| L-ΔMGF_360-2L-RA-R | AGCGGTAAATTTATATAACAACC | |
| P-ΔMGF_360-2L-F | TCAAAGCTTTCCTCGCACCTAACT | Detect the purity |
| P-ΔMGF_360-2L-R | AGCTAATGCTTTCGAAGAGAGCTT |
| Primers | Sequence (5′–3′) | Description |
|---|---|---|
| B646L-F | TCCGAACTTGTGCCAATCTC | For ASFV CN/GS/2018 |
| B646L-R | CAACAATAACCACCACGATGA | |
| CP204L-F | CGGTCGTAACAATTCTACCGC | For ASFV CN/GS/2018 |
| CP204L-R | CAAGTTGTGTTTCATGCGGG | |
| MGF_360-2L | AAATGATGTATCTGGCCTGTATGAG | For ASFV CN/GS/2018 |
| MGF_360-2L | CCATTGCCCGATTGATGTTAG | |
| GAPDH-F | CCTTCATTGACCTCCACTACA | For ASFV CN/GS/2018 |
| GAPDH-R | GATGGCCTTTCCATTGATGAC |
| Primers | Sequence (5′–3′) |
|---|---|
| pID3-F | GCATCTTCCCATCCAGACA |
| pID3-R | CAGTGGCAGAAGGTCGTT |
| pSMAD9-F | ATGGCTTTGAAGTCGTGTATGAG |
| pSMAD9-R | TGTGACATCCTGGCGGTGA |
| pCOLEC12-F | ACATCCGTTTGGATTCTGTTTC |
| pCOLEC12-R | GCTGTCCTCTGTCACCTTTCG |
| pLpl-F | CTGCCTGAAGTCTCCACAA |
| pLpl-R | ACATTAGCAACTCTCCAATATCCA |
| pCXCL10-F | TGCCCACATGTTGAGATCAT |
| pCXCL10-R | CGGCCCATCCTTATCAGTAG |
| pCXCL11-F | TTGCATTGGCCCTGGAGT |
| pCXCL11-R | TTGGGATTTAGGCATCTTCGT |
| pINFA1-F | CAGTTCTGCACTGGACTGGATC |
| pINFA1-R | CATGACTTCTGCCCTGACGAT |
| pSDS-F | CGTGAGAACCCCTATTCGTGA |
| pSDS-R | GCTGCCAAGCCTGCATTAC |
| pSOCS1-F | TGGCAGCCGACAATGCA |
| pSOCS1-R | GGAGGAGGATGAAGATGAAGAGG |
| pE301R-F | GTCGCAGGTGTTCCAGATAAA |
| pE301R-R | GGCATCCATTTCCGATTGAAAG |
| pE199L-F | GGGCAATATTTCCGACCTATAC |
| pE199L-R | GGGCAACTTATCGTCATTGT |
| pE423R-F | CTCCCGCAGGCAACAGAAA |
| pE423R-R | AGTGAACACGACATCCATCCC |
| pQP383R-F | ATCCGCCCGCTGATAGTTT |
| pQP383R-R | CCCAATCCTTGCATGACCTT |
| Sample | Raw Reads | Bases | GC (%) | Q20 (%) | Q30 (%) | Avg. Quality |
|---|---|---|---|---|---|---|
| Mock | 42,538,766 | 6.381 | 52.695 | 98.595 | 95.345 | 39.04 |
| ASFV-WT-12hpi | 38,844,682 | 5.827 | 51.965 | 98.66 | 95.515 | 39.08 |
| ASFV-WT-24hpi | 46,905,862 | 7.036 | 51.79 | 98.28 | 94.92 | 38.93 |
| ASFV-ΔMGF-360-2L-12hpi | 45,805,112 | 6.871 | 52.365 | 98.475 | 95.205 | 39.005 |
| ASFV-ΔMGF-360-2L-24hpi | 46,288,930 | 6.943 | 51.605 | 98.435 | 95.215 | 39 |
| Sample | Total Reads After Filtered | Mapped on Reference | Unmapped | Multi-Mapped | Non-Splice Reads | Splice Reads |
|---|---|---|---|---|---|---|
| MOCK | 38,912,094 | 36,827,092 (94.64%) | 2,085,002 (5.36%) | 1,935,985 (4.98%) | 19,393,634 (49.84%) | 15,497,473 (39.83%) |
| ASFV-WT-12hpi | 35,852,066 | 32,824,312 (91.55%) | 3,027,754 (8.45%) | 1,482,865 (4.14%) | 17,062,235 (47.59%) | 14,279,212 (39.83%) |
| ASFV-WT-24hpi | 42,290,538 | 36,766,781 (86.94%) | 5,523,757 (13.06%) | 2,025,063 (4.79%) | 19,552,272 (46.23%) | 15,189,446 (35.92%) |
| ASFV-ΔMGF-360-2L-12hpi | 41,526,394 | 38,230,610 (92.06%) | 3,295,784 (7.94%) | 1,900,881 (4.58%) | 19,633,253 (47.28%) | 16,696,476 (40.21%) |
| ASFV-ΔMGF-360-2L-24hpi | 42,190,368 | 37,017,952 (87.74%) | 5,172,416 (12.26%) | 2,070,076 (4.91%) | 19,588,342 (46.43%) | 15,359,534 (36.41%) |
Disclaimer/Publisher’s Note: The statements, opinions and data contained in all publications are solely those of the individual author(s) and contributor(s) and not of MDPI and/or the editor(s). MDPI and/or the editor(s) disclaim responsibility for any injury to people or property resulting from any ideas, methods, instructions or products referred to in the content. |
© 2025 by the authors. Licensee MDPI, Basel, Switzerland. This article is an open access article distributed under the terms and conditions of the Creative Commons Attribution (CC BY) license (https://creativecommons.org/licenses/by/4.0/).
Share and Cite
Zhang, T.; Qin, X.; Dong, S.; Wu, Y.; Qi, X.; Ren, J.; Wen, Y.; Shi, Z.; Feng, T.; Sun, B.; et al. African Swine Fever Virus MGF 360-2L Disrupts Host Antiviral Immunity Based on Transcriptomic Analysis. Vaccines 2025, 13, 918. https://doi.org/10.3390/vaccines13090918
Zhang T, Qin X, Dong S, Wu Y, Qi X, Ren J, Wen Y, Shi Z, Feng T, Sun B, et al. African Swine Fever Virus MGF 360-2L Disrupts Host Antiviral Immunity Based on Transcriptomic Analysis. Vaccines. 2025; 13(9):918. https://doi.org/10.3390/vaccines13090918
Chicago/Turabian StyleZhang, Taoqing, Xiaodong Qin, Sujie Dong, Yuanshu Wu, Xiaolan Qi, Jingjing Ren, Yuan Wen, Zhengwang Shi, Tao Feng, Bingjie Sun, and et al. 2025. "African Swine Fever Virus MGF 360-2L Disrupts Host Antiviral Immunity Based on Transcriptomic Analysis" Vaccines 13, no. 9: 918. https://doi.org/10.3390/vaccines13090918
APA StyleZhang, T., Qin, X., Dong, S., Wu, Y., Qi, X., Ren, J., Wen, Y., Shi, Z., Feng, T., Sun, B., Wang, C., & Zheng, H. (2025). African Swine Fever Virus MGF 360-2L Disrupts Host Antiviral Immunity Based on Transcriptomic Analysis. Vaccines, 13(9), 918. https://doi.org/10.3390/vaccines13090918

