Exploration of a GMMA-Based Bivalent Vaccine Against Klebsiella pneumoniae
Abstract
1. Introduction
2. Materials and Methods
2.1. Bacterial Strains and Culture Conditions
2.2. Recombinant Strain Construction
2.3. Production and Purification of GMMAs
2.4. Biological Characteristics Analysis of GMMAs
2.5. Virulence Test of Galleria mellonella
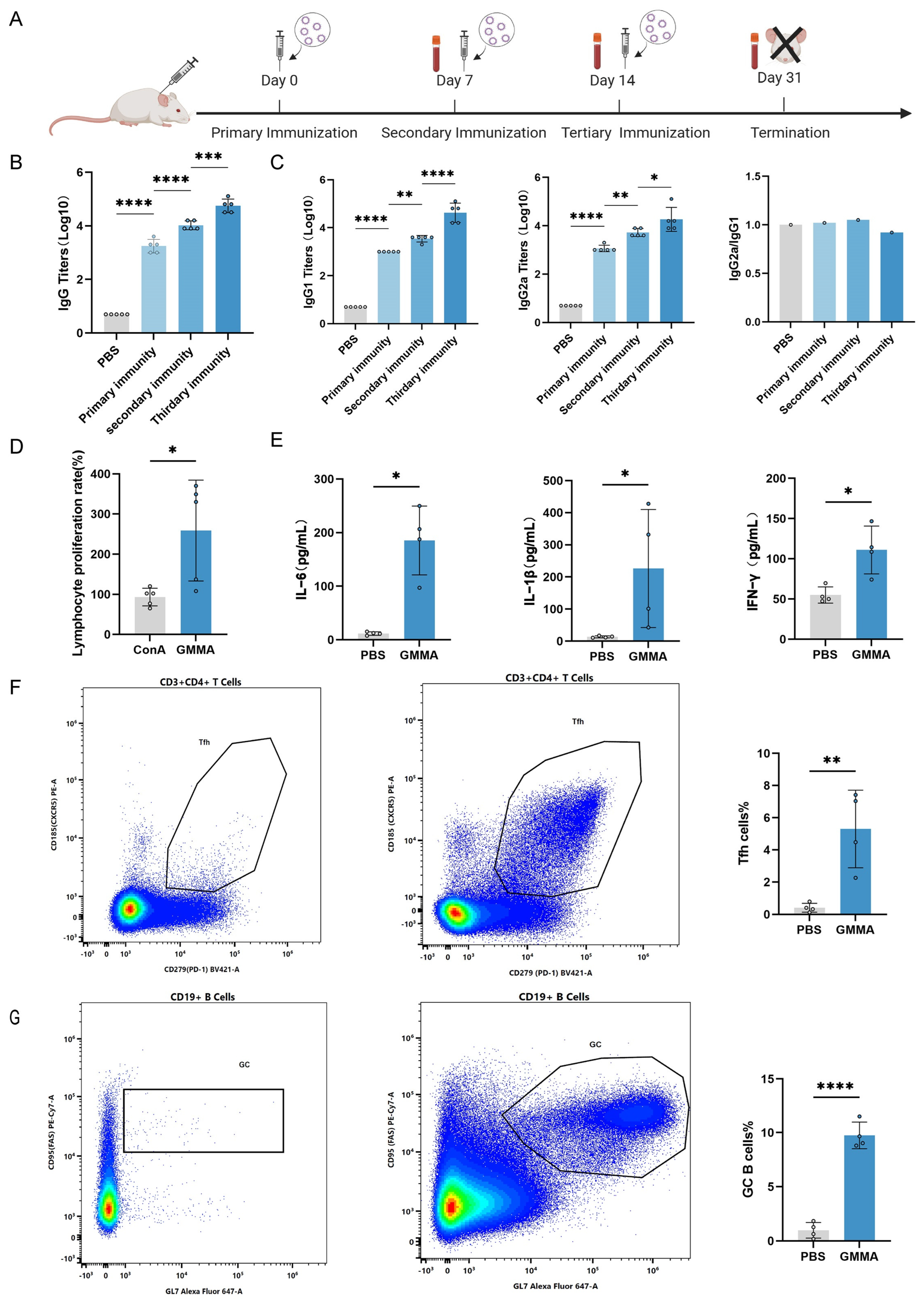
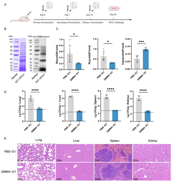
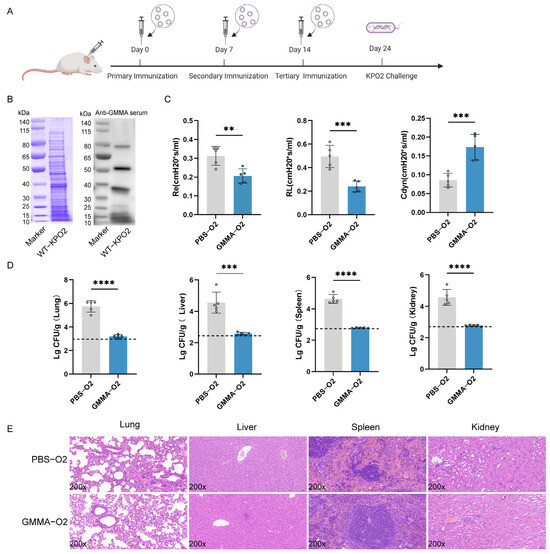
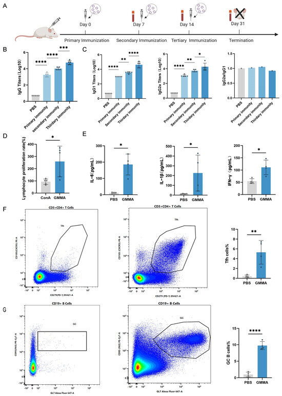
2.6. Immunization
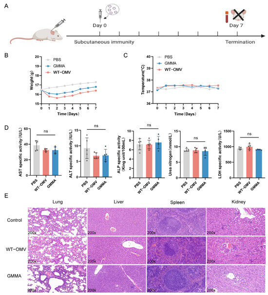
2.7. Biocompatibility Analysis
2.8. Analysis of Animal Infection and Inflammation
2.9. Analysis of Animal Lung Functions
2.10. Detection of Splenocyte Proliferation and Cellular Immune-Related Factors
2.11. ELISA
2.12. Detection of Follicular Helper T Cells and Germinal Center B Cells
2.13. Statistical Analysis
3. Results
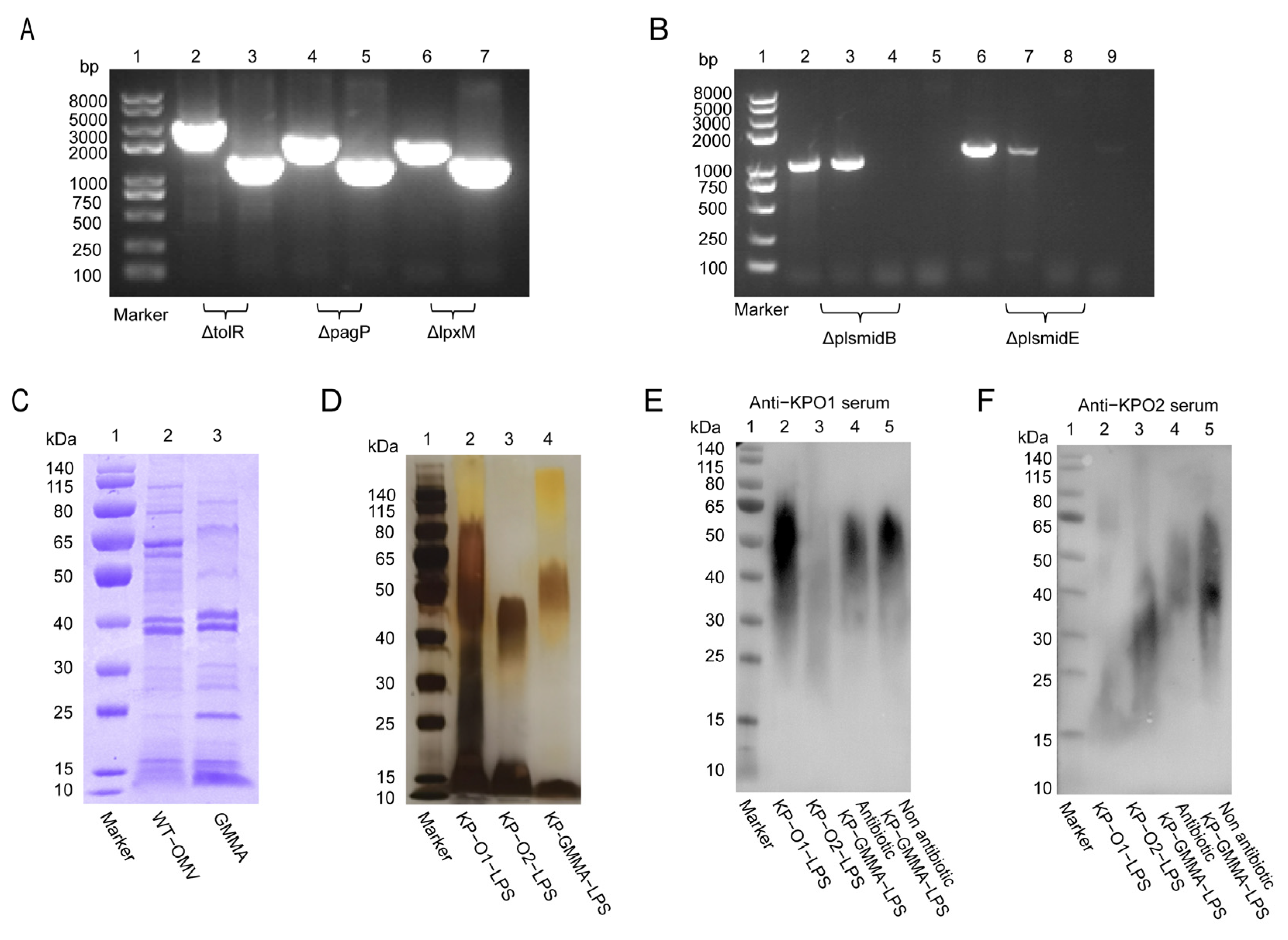
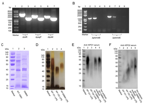
3.1. Construction and Evaluation of GMMA Chassis Strain of K. pneumoniae
3.2. Characterization of GMMAs
3.3. Immune Dosage and Biocompatibility of GMMA Vaccine
3.4. The GMMA Vaccine Is Capable of Eliciting Both Humoral and Cellular Immune Responses
3.5. GMMA Vaccine Can Protect Mice from Diverse Serotype K. pneumoniae Infection
3.6. Nucleotide Sequence Accession Number
4. Discussion
5. Conclusions
Supplementary Materials
Author Contributions
Funding
Institutional Review Board Statement
Informed Consent Statement
Data Availability Statement
Acknowledgments
Conflicts of Interest
References
- Paczosa, M.K.; Mecsas, J. Klebsiella Pneumoniae: Going on the Offense with a Strong Defense. Microbiol. Mol. Biol. Rev. 2016, 80, 629–661. [Google Scholar] [CrossRef]
- Russo, T.A.; Olson, R.; Fang, C.-T.; Stoesser, N.; Miller, M.; MacDonald, U.; Hutson, A.; Barker, J.H.; La Hoz, R.M.; Johnson, J.R.; et al. Identification of Biomarkers for Differentiation of Hypervirulent Klebsiella Pneumoniae from Classical K. Pneumoniae. J. Clin. Microbiol. 2018, 56, e00776-18. [Google Scholar] [CrossRef] [PubMed]
- Choby, J.E.; Howard-Anderson, J.; Weiss, D.S. Hypervirulent Klebsiella Pneumoniae—Clinical and Molecular Perspectives. J. Intern. Med. 2020, 287, 283–300. [Google Scholar] [CrossRef] [PubMed]
- Russo, T.A.; Marr, C.M. Hypervirulent Klebsiella Pneumoniae. Clin. Microbiol. Rev. 2019, 32, 10-1128. [Google Scholar] [CrossRef] [PubMed]
- Bassetti, M.; Righi, E.; Carnelutti, A.; Graziano, E.; Russo, A. Multidrug-Resistant Klebsiella Pneumoniae: Challenges for Treatment, Prevention and Infection Control. Expert Rev. Anti Infect. Ther. 2018, 16, 749–761. [Google Scholar] [CrossRef]
- Follador, R.; Heinz, E.; Wyres, K.L.; Ellington, M.J.; Kowarik, M.; Holt, K.E.; Thomson, N.R. The Diversity of Klebsiella Pneumoniae Surface Polysaccharides. Microb. Genom. 2016, 2, e000073. [Google Scholar] [CrossRef] [PubMed]
- Wagstaffe, H.R.; Johnson, M.; Osman, G.; Martin, P.; Carranza, P.; Goldblatt, D. The Development of Immunological Assays to Evaluate the Level and Function of Antibodies Induced by Klebsiella Pneumoniae O-Antigen Vaccines. mSphere 2023, 8, e0068022. [Google Scholar] [CrossRef]
- Wantuch, P.L.; Knoot, C.J.; Robinson, L.S.; Vinogradov, E.; Scott, N.E.; Harding, C.M.; Rosen, D.A. Heptavalent O-Antigen Bioconjugate Vaccine Exhibiting Differential Functional Antibody Responses against Diverse Klebsiella Pneumoniae Isolates. J. Infect. Dis. 2024, 230, 578–589. [Google Scholar] [CrossRef]
- Pennini, M.E.; De Marco, A.; Pelletier, M.; Bonnell, J.; Cvitkovic, R.; Beltramello, M.; Cameroni, E.; Bianchi, S.; Zatta, F.; Zhao, W.; et al. Immune Stealth-Driven O2 Serotype Prevalence and Potential for Therapeutic Antibodies against Multidrug Resistant Klebsiella Pneumoniae. Nat. Commun. 2017, 8, 1991. [Google Scholar] [CrossRef] [PubMed]
- Liu, Y.; Pan, C.; Wang, K.; Guo, Y.; Sun, Y.; Li, X.; Sun, P.; Wu, J.; Wang, H.; Zhu, L. Preparation of a Klebsiella Pneumoniae Conjugate Nanovaccine Using Glycol-Engineered Escherichia coli. Microb. Cell Factories 2023, 22, 95. [Google Scholar] [CrossRef]
- Hsieh, P.-F.; Wu, M.-C.; Yang, F.-L.; Chen, C.-T.; Lou, T.-C.; Chen, Y.-Y.; Wu, S.-H.; Sheu, J.-C.; Wang, J.-T. D-Galactan II Is an Immunodominant Antigen in O1 Lipopolysaccharide and Affects Virulence in Klebsiella Pneumoniae: Implication in Vaccine Design. Front. Microbiol. 2014, 5, 608. [Google Scholar] [CrossRef] [PubMed]
- Hackett, R.J.; Marcus, S. Extent of Specific to Nonspecific Resistance in Mice: Parenteral Versus Aerosol Challenge. Infect. Immun. 1970, 1, 274–278. [Google Scholar] [CrossRef]
- Robert, D.; Michel, S.; Ivanoff, B.; Cozzone, A.J.; Fontanges, R. On the Immunogenicity of Ribosomes and Ribosomal Proteins Isolated from Klebsiella Pneumoniae and Streptococcus Pneumoniae. Microbiol. Immunol. 1981, 25, 183–194. [Google Scholar] [CrossRef]
- Babu, L.; Uppalapati, S.R.; Sripathy, M.H.; Reddy, P.N. Evaluation of Recombinant Multi-Epitope Outer Membrane Protein-Based Klebsiella Pneumoniae Subunit Vaccine in Mouse Model. Front. Microbiol. 2017, 8, 1805. [Google Scholar] [CrossRef] [PubMed]
- Seeberger, P.H.; Pereira, C.L.; Khan, N.; Xiao, G.; Diago-Navarro, E.; Reppe, K.; Opitz, B.; Fries, B.C.; Witzenrath, M. A Semi-Synthetic Glycoconjugate Vaccine Candidate for Carbapenem-Resistant Klebsiella Pneumoniae. Angew. Chem. Int. Ed. 2017, 56, 13973–13978. [Google Scholar] [CrossRef] [PubMed]
- Feldman, M.F.; Mayer Bridwell, A.E.; Scott, N.E.; Vinogradov, E.; McKee, S.R.; Chavez, S.M.; Twentyman, J.; Stallings, C.L.; Rosen, D.A.; Harding, C.M. A Promising Bioconjugate Vaccine against Hypervirulent Klebsiella Pneumoniae. Proc. Natl. Acad. Sci. USA 2019, 116, 18655–18663. [Google Scholar] [CrossRef]
- Lee, W.-H.; Choi, H.-I.; Hong, S.-W.; Kim, K.; Gho, Y.S.; Jeon, S.G. Vaccination with Klebsiella Pneumoniae-Derived Extracellular Vesicles Protects against Bacteria-Induced Lethality via Both Humoral and Cellular Immunity. Exp. Mol. Med. 2015, 47, e183. [Google Scholar] [CrossRef] [PubMed]
- Wu, G.; Ji, H.; Guo, X.; Li, Y.; Ren, T.; Dong, H.; Liu, J.; Liu, Y.; Shi, X.; He, B. Nanoparticle Reinforced Bacterial Outer-Membrane Vesicles Effectively Prevent Fatal Infection of Carbapenem-Resistant Klebsiella Pneumoniae. Nanomed. Nanotechnol. Biol. Med. 2020, 24, 102148. [Google Scholar] [CrossRef] [PubMed]
- Li, W.; Hu, Y.; Zhang, Q.; Hua, L.; Yang, Z.; Ren, Z.; Zheng, X.; Huang, W.; Ma, Y. Development of Drug-Resistant Klebsiella Pneumoniae Vaccine via Novel Vesicle Production Technology. ACS Appl. Mater. Interfaces 2021, 13, 32703–32715. [Google Scholar] [CrossRef]
- Kashyap, D.; Panda, M.; Baral, B.; Varshney, N.; Bhandari, V.; Parmar, H.S.; Prasad, A.; Jha, H.C. Outer Membrane Vesicles: An Emerging Vaccine Platform. Vaccines 2022, 10, 1578. [Google Scholar] [CrossRef]
- Aytar Çelik, P.; Derkuş, B.; Erdoğan, K.; Barut, D.; Blaise Manga, E.; Yıldırım, Y.; Pecha, S.; Çabuk, A. Bacterial Membrane Vesicle Functions, Laboratory Methods, and Applications. Biotechnol. Adv. 2022, 54, 107869. [Google Scholar] [CrossRef] [PubMed]
- Toyofuku, M.; Schild, S.; Kaparakis-Liaskos, M.; Eberl, L. Composition and Functions of Bacterial Membrane Vesicles. Nat. Rev. Microbiol. 2023, 21, 415–430. [Google Scholar] [CrossRef] [PubMed]
- Mancini, F.; Micoli, F.; Necchi, F.; Pizza, M.; Berlanda Scorza, F.; Rossi, O. GMMA-Based Vaccines: The Known and the Unknown. Front. Immunol. 2021, 12, 715393. [Google Scholar] [CrossRef] [PubMed]
- Micoli, F.; Alfini, R.; Di Benedetto, R.; Necchi, F.; Schiavo, F.; Mancini, F.; Carducci, M.; Palmieri, E.; Balocchi, C.; Gasperini, G.; et al. GMMA Is a Versatile Platform to Design Effective Multivalent Combination Vaccines. Vaccines 2020, 8, 540. [Google Scholar] [CrossRef]
- Mancini, F.; Caradonna, V.; Alfini, R.; Aruta, M.G.; Vitali, C.G.; Gasperini, G.; Piccioli, D.; Berlanda Scorza, F.; Rossi, O.; Micoli, F. Testing S. Sonnei GMMA with and without Aluminium Salt-Based Adjuvants in Animal Models. Pharmaceutics 2024, 16, 568. [Google Scholar] [CrossRef] [PubMed]
- Leroux-Roels, I.; Maes, C.; Mancini, F.; Jacobs, B.; Sarakinou, E.; Alhatemi, A.; Joye, J.; Grappi, S.; Cilio, G.L.; Serry-Bangura, A.; et al. Safety and Immunogenicity of a 4-Component Generalized Modules for Membrane Antigens Shigella Vaccine in Healthy European Adults: Randomized, Phase 1/2 Study. J. Infect. Dis. 2024, 230, e971–e984. [Google Scholar] [CrossRef]
- Rossi, O.; Citiulo, F.; Giannelli, C.; Cappelletti, E.; Gasperini, G.; Mancini, F.; Acquaviva, A.; Raso, M.M.; Sollai, L.; Alfini, R.; et al. A Next-Generation GMMA-Based Vaccine Candidate to Fight Shigellosis. Npj Vaccines 2023, 8, 130. [Google Scholar] [CrossRef] [PubMed]
- McConville, T.H.; Giddins, M.J.; Uhlemann, A.-C. An Efficient and Versatile CRISPR-Cas9 System for Genetic Manipulation of Multi-Drug Resistant Klebsiella Pneumoniae. STAR Protoc. 2021, 2, 100373. [Google Scholar] [CrossRef] [PubMed]
- Wang, X.; Lyu, Y.; Wang, S.; Zheng, Q.; Feng, E.; Zhu, L.; Pan, C.; Wang, S.; Wang, D.; Liu, X.; et al. Application of CRISPR/Cas9 System for Plasmid Elimination and Bacterial Killing of Bacillus Cereus Group Strains. Front. Microbiol. 2021, 12, 536357. [Google Scholar] [CrossRef]
- Wyres, K.L.; Lam, M.M.C.; Holt, K.E. Population Genomics of Klebsiella Pneumoniae. Nat. Rev. Microbiol. 2020, 18, 344–359. [Google Scholar] [CrossRef] [PubMed]
- Pendleton, J.N.; Gorman, S.P.; Gilmore, B.F. Clinical Relevance of the ESKAPE Pathogens. Expert Rev. Anti Infect. Ther. 2013, 11, 297–308. [Google Scholar] [CrossRef] [PubMed]
- Okomo, U.; Akpalu, E.N.K.; Le Doare, K.; Roca, A.; Cousens, S.; Jarde, A.; Sharland, M.; Kampmann, B.; Lawn, J.E. Aetiology of Invasive Bacterial Infection and Antimicrobial Resistance in Neonates in Sub-Saharan Africa: A Systematic Review and Meta-Analysis in Line with the STROBE-NI Reporting Guidelines. Lancet Infect. Dis. 2019, 19, 1219–1234. [Google Scholar] [CrossRef] [PubMed]
- Zaidi, A.K.M.; Huskins, W.C.; Thaver, D.; Bhutta, Z.A.; Abbas, Z.; Goldmann, D.A. Hospital-Acquired Neonatal Infections in Developing Countries. Lancet 2005, 365, 1175–1188. [Google Scholar] [CrossRef] [PubMed]
- Dupont, H.; Gaillot, O.; Goetgheluck, A.-S.; Plassart, C.; Emond, J.-P.; Lecuru, M.; Gaillard, N.; Derdouri, S.; Lemaire, B.; Girard de Courtilles, M.; et al. Molecular Characterization of Carbapenem-Nonsusceptible Enterobacterial Isolates Collected during a Prospective Interregional Survey in France and Susceptibility to the Novel Ceftazidime-Avibactam and Aztreonam-Avibactam Combinations. Antimicrob. Agents Chemother. 2016, 60, 215–221. [Google Scholar] [CrossRef]
- Tumbarello, M.; Trecarichi, E.M.; De Rosa, F.G.; Giannella, M.; Giacobbe, D.R.; Bassetti, M.; Losito, A.R.; Bartoletti, M.; Del Bono, V.; Corcione, S.; et al. Infections Caused by KPC-Producing Klebsiella Pneumoniae: Differences in Therapy and Mortality in a Multicentre Study. J. Antimicrob. Chemother. 2015, 70, 2133–2143. [Google Scholar] [CrossRef] [PubMed]
- Karami-Zarandi, M.; Rahdar, H.A.; Esmaeili, H.; Ranjbar, R. Klebsiella Pneumoniae: An Update on Antibiotic Resistance Mechanisms. Future Microbiol. 2023, 18, 65–81. [Google Scholar] [CrossRef] [PubMed]
- Canouï, E.; Launay, O. History and Principles of Vaccination. Rev. Mal. Respir. 2019, 36, 74–81. [Google Scholar] [CrossRef]
- Sianturi, J.; Weber, F.; Singh, R.K.; Lingscheid, T.; Tober-Lau, P.; Kurth, F.; Fries, B.C.; Seeberger, P.H. Klebsiella Pneumoniae Glycoconjugate Vaccine Leads Based on Semi-Synthetic O1 and O2ac Antigens. Angew. Chem. Int. Ed. Engl. 2024, 137, e202419516. [Google Scholar] [CrossRef]
- Miller, J.C.; Cross, A.S.; Tennant, S.M.; Baliban, S.M. Klebsiella Pneumoniae Lipopolysaccharide as a Vaccine Target and the Role of Antibodies in Protection from Disease. Vaccines 2024, 12, 1177. [Google Scholar] [CrossRef]
- Dowling, D.J.; Sanders, H.; Cheng, W.K.; Joshi, S.; Brightman, S.; Bergelson, I.; Pietrasanta, C.; van Haren, S.D.; van Amsterdam, S.; Fernandez, J.; et al. A Meningococcal Outer Membrane Vesicle Vaccine Incorporating Genetically Attenuated Endotoxin Dissociates Inflammation from Immunogenicity. Front. Immunol. 2016, 7, 562. [Google Scholar] [CrossRef]
- Mancini, F.; Rossi, O.; Necchi, F.; Micoli, F. OMV Vaccines and the Role of TLR Agonists in Immune Response. Int. J. Mol. Sci. 2020, 21, 4416. [Google Scholar] [CrossRef]
- Piccioli, D.; Bartolini, E.; Micoli, F. GMMA as a “plug and Play” Technology to Tackle Infectious Disease to Improve Global Health: Context and Perspectives for the Future. Expert Rev. Vaccines 2022, 21, 163–172. [Google Scholar] [CrossRef] [PubMed]
- Rossi, O.; Caboni, M.; Negrea, A.; Necchi, F.; Alfini, R.; Micoli, F.; Saul, A.; MacLennan, C.A.; Rondini, S.; Gerke, C. Toll-like Receptor Activation by Generalized Modules for Membrane Antigens from Lipid a Mutants of Salmonella Enterica Serovars Typhimurium and Enteritidis. Clin. Vaccine Immunol. CVI 2016, 23, 304–314. [Google Scholar] [CrossRef]
- Rossi, O.; Pesce, I.; Giannelli, C.; Aprea, S.; Caboni, M.; Citiulo, F.; Valentini, S.; Ferlenghi, I.; MacLennan, C.A.; D’Oro, U.; et al. Modulation of Endotoxicity of Shigella Generalized Modules for Membrane Antigens (GMMA) by Genetic Lipid a Modifications: Relative Activation of TLR4 and TLR2 Pathways in Different Mutants. J. Biol. Chem. 2014, 289, 24922–24935. [Google Scholar] [CrossRef] [PubMed]
- Wang, Z.; Wen, Z.; Jiang, M.; Xia, F.; Wang, M.; Zhuge, X.; Dai, J. Dissemination of Virulence and Resistance Genes among Klebsiella Pneumoniae via Outer Membrane Vesicle: An Important Plasmid Transfer Mechanism to Promote the Emergence of Carbapenem-Resistant Hypervirulent Klebsiella Pneumoniae. Transbound. Emerg. Dis. 2022, 69, e2661–e2676. [Google Scholar] [CrossRef]
- Xu, H.; Tan, C.; Li, C.; Li, J.; Han, Y.; Tang, Y.; Lei, C.; Wang, H. ESBL-Escherichia Coli Extracellular Vesicles Mediate Bacterial Resistance to β-Lactam and Mediate Horizontal Transfer of blaCTX-M-55. Int. J. Antimicrob. Agents 2024, 63, 107145. [Google Scholar] [CrossRef] [PubMed]






| Group | PBS-O1 | GMMA-O1 | PBS-O2 | GMMA-O2 |
|---|---|---|---|---|
| RL (cmH20 * s/mL) | 0.64268 | 0.31182 | 0.49548 | 0.24208 |
| Re (cmH20 * s/mL) | 0.20968 | 0.20618 | 0.52474 | 0.31288 |
| Cdyn (cmH20 * s/mL) | 0.1305 | 0.17324 | 0.06901 | 0.085676 |
| Lg CFU/g (Lung) | 6.15 | 3.41 | 5.70 | 3.22 |
| Lg CFU/g (Liver) | 6.51 | 2.59 | 6.5 | 2.57 |
| Lg CFU/(Spleen) | 6.37 | 2.84 | 4.64 | 2.80 |
| Lg CFU/g (Kidney) | 6.13 | 2.70 | 4.57 | 2.78 |
Disclaimer/Publisher’s Note: The statements, opinions and data contained in all publications are solely those of the individual author(s) and contributor(s) and not of MDPI and/or the editor(s). MDPI and/or the editor(s) disclaim responsibility for any injury to people or property resulting from any ideas, methods, instructions or products referred to in the content. |
© 2025 by the authors. Licensee MDPI, Basel, Switzerland. This article is an open access article distributed under the terms and conditions of the Creative Commons Attribution (CC BY) license (https://creativecommons.org/licenses/by/4.0/).
Share and Cite
Ou, Q.; Lu, L.; Zhai, L.; Sang, S.; Guan, Y.; Xiong, Y.; Liu, C.; Wang, H.; Hu, Q.; Wang, Y. Exploration of a GMMA-Based Bivalent Vaccine Against Klebsiella pneumoniae. Vaccines 2025, 13, 226. https://doi.org/10.3390/vaccines13030226
Ou Q, Lu L, Zhai L, Sang S, Guan Y, Xiong Y, Liu C, Wang H, Hu Q, Wang Y. Exploration of a GMMA-Based Bivalent Vaccine Against Klebsiella pneumoniae. Vaccines. 2025; 13(3):226. https://doi.org/10.3390/vaccines13030226
Chicago/Turabian StyleOu, Qikun, Lu Lu, Lina Zhai, Shuli Sang, Yiyan Guan, Yuling Xiong, Chunjie Liu, Haibin Wang, Qiping Hu, and Yanchun Wang. 2025. "Exploration of a GMMA-Based Bivalent Vaccine Against Klebsiella pneumoniae" Vaccines 13, no. 3: 226. https://doi.org/10.3390/vaccines13030226
APA StyleOu, Q., Lu, L., Zhai, L., Sang, S., Guan, Y., Xiong, Y., Liu, C., Wang, H., Hu, Q., & Wang, Y. (2025). Exploration of a GMMA-Based Bivalent Vaccine Against Klebsiella pneumoniae. Vaccines, 13(3), 226. https://doi.org/10.3390/vaccines13030226

