Enhanced Glycosylation Caused by Overexpression of Rv1002c in a Recombinant BCG Promotes Immune Response and Protects against Mycobacterium tuberculosis Infection
Abstract
1. Introduction
2. Materials and Methods
2.1. Ethics Statement
2.2. Bacteria and Cell Lines
2.3. Mouse Immunizations and M. tb Infections
2.4. Phagocytosis Assay of Macrophages
2.5. Isolation of RNA and RT-qPCR
2.6. Western Blotting
2.7. Mixed Lymphocyte Cultivate (MLC)
2.8. Functional Factor Assay and ELISA
2.9. Flow Cytometry
2.10. Mass Spectrometry Analysis
2.11. RNA-Seq
2.12. Mouse Peritoneal Cell Isolation
2.13. Mouse Splenic Single Cell Isolation
2.14. Statistical Analysis
3. Results
3.1. The Glycosylation Level of the Bacterial Protein rBCG-Rv1002c Is Significantly Increased
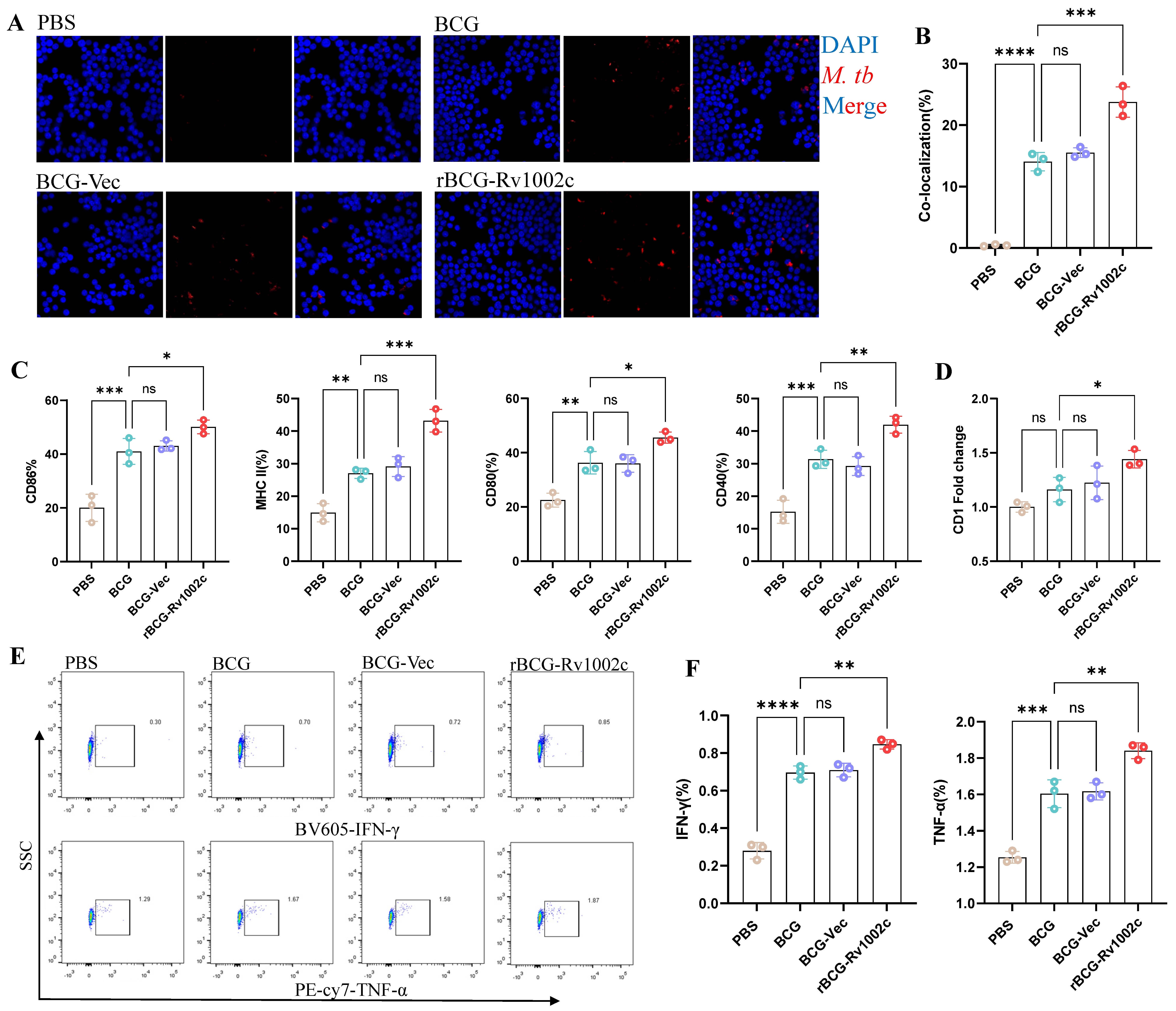
3.2. rBCG-Rv1002c Significantly Enhances the Immunomodulatory Function of Macrophages
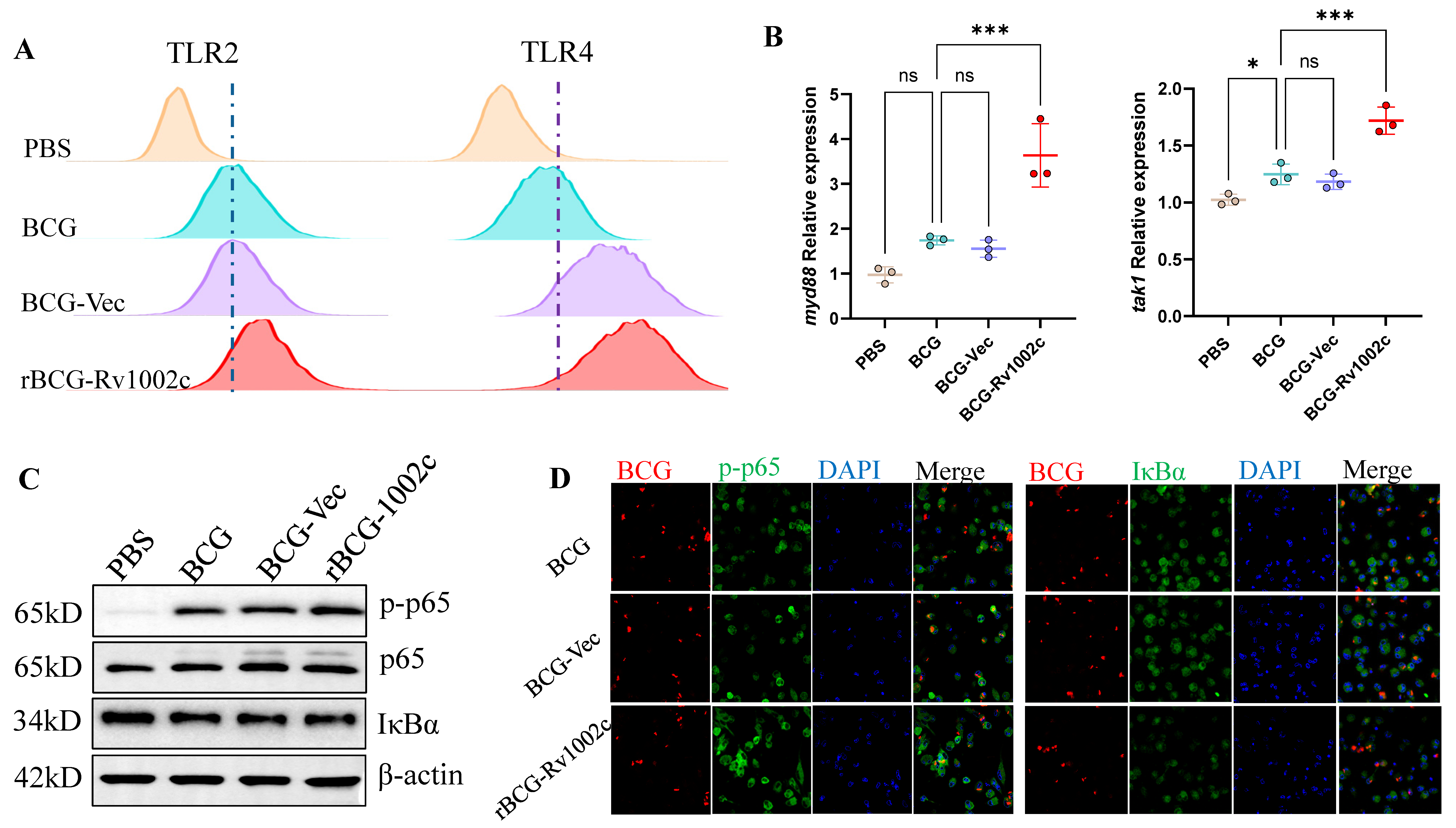
3.3. rBCG-Rv1002c Enhances the Immune Response of Macrophages via the NF-κB Pathway
3.4. rBCG-Rv1002c Enhances the Response of the Innate Immune System in Mice
3.5. rBCG-Rv1002c Activates Adaptive Immunity and Provides Long-Lasting Protection in Mice
3.6. rBCG-Rv1002c Provides Greater Protection against M. tb Infection than BCG
4. Discussion
Supplementary Materials
Author Contributions
Funding
Institutional Review Board Statement
Informed Consent Statement
Data Availability Statement
Conflicts of Interest
References
- Reid, M.; Agbassi, Y.J.P.; Arinaminpathy, N.; Bercasio, A.; Bhargava, A.; Bhargava, M.; Bloom, A.; Cattamanchi, A.; Chaisson, R.; Chin, D.; et al. Scientific advances and the end of tuberculosis: A report from the Lancet Commission on Tuberculosis. Lancet 2023, 402, 1473–1498. [Google Scholar] [CrossRef] [PubMed]
- Migliori, G.B.; Tiberi, S.; Zumla, A.; Petersen, E.; Chakaya, J.M.; Wejse, C.; Muñoz Torrico, M.; Duarte, R.; Alffenaar, J.W.; Schaaf, H.S.; et al. MDR/XDR-TB management of patients and contacts: Challenges facing the new decade: The 2020 clinical update by the Global Tuberculosis Network. Int. J. Infect. Dis. 2020, 92, S15–S25. [Google Scholar] [CrossRef] [PubMed]
- Bagcchi, S. WHO’s Global Tuberculosis Report 2022. Lancet Microbe 2023, 4, e20. [Google Scholar] [CrossRef] [PubMed]
- Angelidou, A.; Pittet, L.F.; Faustman, D.; Curtis, N.; Levy, O. BCG vaccine’s off-target effects on allergic, inflammatory, and autoimmune diseases: Worth another shot? J. Allergy Clin. Immunol. 2022, 149, 51–54. [Google Scholar] [CrossRef] [PubMed]
- Kaufmann, S.H.E. Vaccine development against tuberculosis before and after Covid-19. Front. Immunol. 2023, 14, 1273938. [Google Scholar] [CrossRef] [PubMed]
- da Costa, A.C.; Nogueira, S.V.; Kipnis, A.; Junqueira-Kipnis, A.P. Recombinant BCG: Innovations on an Old Vaccine. Scope of BCG Strains and Strategies to Improve Long-Lasting Memory. Front. Immunol. 2014, 5, 152. [Google Scholar] [CrossRef] [PubMed]
- Hansen, S.G.; Zak, D.E.; Xu, G.; Ford, J.C.; Marshall, E.E.; Malouli, D.; Gilbride, R.M.; Hughes, C.M.; Ventura, A.B.; Ainslie, E.; et al. Prevention of tuberculosis in rhesus macaques by a cytomegalovirus-based vaccine. Nat. Med. 2018, 24, 130–143. [Google Scholar] [CrossRef]
- Lycke, N. Recent progress in mucosal vaccine development: Potential and limitations. Nat. Rev. Immunol. 2012, 12, 592–605. [Google Scholar] [CrossRef]
- Creighton, R.L.; Woodrow, K.A. Microneedle-Mediated Vaccine Delivery to the Oral Mucosa. Adv. Healthc. Mater. 2019, 8, 1801180. [Google Scholar] [CrossRef]
- Darrah, P.A.; Zeppa, J.J.; Maiello, P.; Hackney, J.A.; Wadsworth, M.H.; Hughes, T.K.; Pokkali, S.; Swanson, P.A.; Grant, N.L.; Rodgers, M.A.; et al. Prevention of tuberculosis in macaques after intravenous BCG immunization. Nature 2020, 577, 95–102. [Google Scholar] [CrossRef]
- Seder, R.A.; Chang, L.-J.; Enama, M.E.; Zephir, K.L.; Sarwar, U.N.; Gordon, I.J.; Holman, L.A.; James, E.R.; Billingsley, P.F.; Gunasekera, A.; et al. Protection Against Malaria by Intravenous Immunization with a Nonreplicating Sporozoite Vaccine. Science 2013, 341, 1359–1365. [Google Scholar] [CrossRef] [PubMed]
- Coler, R.N.; Day, T.A.; Ellis, R.; Piazza, F.M.; Beckmann, A.M.; Vergara, J.; Rolf, T.; Lu, L.; Alter, G.; Hokey, D.; et al. The TLR-4 agonist adjuvant, GLA-SE, improves magnitude and quality of immune responses elicited by the ID93 tuberculosis vaccine: First-in-human trial. NPJ Vaccines 2018, 3, 34. [Google Scholar] [CrossRef] [PubMed]
- Baldwin, S.L.; Reese, V.; Granger, B.; Orr, M.T.; Ireton, G.C.; Coler, R.N.; Reed, S.G. The ID93 tuberculosis vaccine candidate does not induce sensitivity to purified protein derivative. Clin. Vaccine Immunol. 2014, 21, 1309–1313. [Google Scholar] [CrossRef] [PubMed]
- Sharan, R.; Kaushal, D. Vaccine strategies for the Mtb/HIV copandemic. NPJ Vaccines 2020, 5, 95. [Google Scholar] [CrossRef] [PubMed]
- Luabeya, A.K.K.; Kagina, B.M.; Tameris, M.D.; Geldenhuys, H.; Hoff, S.T.; Shi, Z.; Kromann, I.; Hatherill, M.; Mahomed, H.; Hanekom, W.A.; et al. First-in-human trial of the post-exposure tuberculosis vaccine H56:IC31 in Mycobacterium tuberculosis infected and non-infected healthy adults. Vaccine 2015, 33, 4130–4140. [Google Scholar] [CrossRef]
- Hmama, Z.; Peña-Díaz, S.; Joseph, S.; Av-Gay, Y. Immunoevasion and immunosuppression of the macrophage by Mycobacterium tuberculosis. Immunol. Rev. 2015, 264, 220–232. [Google Scholar] [CrossRef]
- Sonawane, A.; Mohanty, S.; Jagannathan, L.; Bekolay, A.; Banerjee, S. Role of glycans and glycoproteins in disease development by Mycobacterium tuberculosis. Crit. Rev. Microbiol. 2012, 38, 250–266. [Google Scholar] [CrossRef] [PubMed]
- Ragas, A.; Roussel, L.; Puzo, G.; Rivière, M. The Mycobacterium tuberculosis Cell-surface Glycoprotein Apa as a Potential Adhesin to Colonize Target Cells via the Innate Immune System Pulmonary C-type Lectin Surfactant Protein A*. J. Biol. Chem. 2007, 282, 5133–5142. [Google Scholar] [CrossRef]
- Pitarque, S.; Herrmann, J.-L.; Duteyrat, J.-L.; Jackson, M.; Stewart, G.R.; Lecointe, F.; Payre, B.; Schwartz, O.; Young, D.B.; Marchal, G.; et al. Deciphering the molecular bases of Mycobacterium tuberculosis binding to the lectin DC-SIGN reveals an underestimated complexity. Biochem. J. 2005, 392, 615–624. [Google Scholar] [CrossRef]
- Kim, H.J.; Brennan, P.J.; Heaslip, D.; Udey, M.C.; Modlin, R.L.; Belisle, J.T. Carbohydrate-Dependent Binding of Langerin to SodC, a Cell Wall Glycoprotein of Mycobacterium leprae. J. Bacteriol. 2015, 197, 615–625. [Google Scholar] [CrossRef]
- Nandakumar, S.; Kannanganat, S.; Dobos, K.M.; Lucas, M.; Spencer, J.S.; Fang, S.; McDonald, M.A.; Pohl, J.; Birkness, K.; Chamcha, V.; et al. O-mannosylation of the Mycobacterium tuberculosis adhesin Apa is crucial for T cell antigenicity during infection but is expendable for protection. PLoS Pathog. 2013, 9, e1003705. [Google Scholar] [CrossRef]
- Harriff, M.J.; Wolfe, L.M.; Swarbrick, G.; Null, M.; Cansler, M.E.; Canfield, E.T.; Vogt, T.; Toren, K.G.; Li, W.; Jackson, M.; et al. HLA-E Presents Glycopeptides from the Mycobacterium tuberculosis Protein MPT32 to Human CD8+ T cells. Sci. Rep. 2017, 7, 4622. [Google Scholar] [CrossRef] [PubMed]
- Drage, M.G.; Tsai, H.-C.; Pecora, N.D.; Cheng, T.-Y.; Arida, A.R.; Shukla, S.; Rojas, R.E.; Seshadri, C.; Moody, D.B.; Boom, W.H.; et al. Mycobacterium tuberculosis lipoprotein LprG (Rv1411c) binds triacylated glycolipid agonists of Toll-like receptor 2. Nat. Struct. Mol. Biol. 2010, 17, 1088–1095. [Google Scholar] [CrossRef] [PubMed]
- Martinot, A.J.; Farrow, M.; Bai, L.; Layre, E.; Cheng, T.-Y.; Tsai, J.H.; Iqbal, J.; Annand, J.W.; Sullivan, Z.A.; Hussain, M.M.; et al. Mycobacterial Metabolic Syndrome: LprG and Rv1410 Regulate Triacylglyceride Levels, Growth Rate and Virulence in Mycobacterium tuberculosis. PLoS Pathog. 2016, 12, e1005351. [Google Scholar] [CrossRef]
- Sieling, P.A.; Hill, P.J.; Dobos, K.M.; Brookman, K.; Kuhlman, A.M.; Fabri, M.; Krutzik, S.R.; Rea, T.H.; Heaslip, D.G.; Belisle, J.T.; et al. Conserved mycobacterial lipoglycoproteins activate TLR2 but also require glycosylation for MHC class II-restricted T cell activation. J. Immunol. 2008, 180, 5833–5842. [Google Scholar] [CrossRef]
- Géraud, N.; Falcou, C.; Parra, J.; Froment, C.; Rengel, D.; Burlet-Schiltz, O.; Marcoux, J.; Nigou, J.; Rivière, M.; Fabre, E. Development of a novel target-based cell assay, reporter of the activity of Mycobacterium tuberculosis protein-O-mannosyltransferase. Glycobiology 2023, 33, 1139–1154. [Google Scholar] [CrossRef] [PubMed]
- Liu, C.-F.; Tonini, L.; Malaga, W.; Beau, M.; Stella, A.; Bouyssié, D.; Jackson, M.C.; Nigou, J.; Puzo, G.; Guilhot, C.; et al. Bacterial protein-O-mannosylating enzyme is crucial for virulence of Mycobacterium tuberculosis. Proc. Natl. Acad. Sci. USA 2013, 110, 6560–6565. [Google Scholar] [CrossRef]
- Yang, S.; Sui, S.; Qin, Y.; Chen, H.; Sha, S.; Liu, X.; Deng, G.; Ma, Y. Protein O-mannosyltransferase Rv1002c contributes to low cell permeability, biofilm formation in vitro, and mycobacterial survival in mice. Apmis 2022, 130, 181–192. [Google Scholar] [CrossRef]
- Day, C.L.; Abrahams, D.A.; Lerumo, L.; Janse van Rensburg, E.; Stone, L.; O’Rie, T.; Pienaar, B.; de Kock, M.; Kaplan, G.; Mahomed, H.; et al. Functional capacity of Mycobacterium tuberculosis-specific T cell responses in humans is associated with mycobacterial load. J. Immunol. 2011, 187, 2222–2232. [Google Scholar] [CrossRef]
- Harari, A.; Rozot, V.; Enders, F.B.; Perreau, M.; Stalder, J.M.; Nicod, L.P.; Cavassini, M.; Calandra, T.; Blanchet, C.L.; Jaton, K.; et al. Dominant TNF-α+ Mycobacterium tuberculosis–specific CD4+ T cell responses discriminate between latent infection and active disease. Nat. Med. 2011, 17, 372–376. [Google Scholar] [CrossRef]
- Singh, S.; Kishore, D.; Singh, R.K. “Trained Immunity” from Mycobacterium spp. exposure (BCG vaccination and environmental) may have an impact on the incidence of early childhood leukemia. Front. Immunol. 2023, 14, 1193859. [Google Scholar] [CrossRef]
- Lange, C.; Aaby, P.; Behr, M.A.; Donald, P.R.; Kaufmann, S.H.E.; Netea, M.G.; Mandalakas, A.M. 100 years of Mycobacterium bovis bacille Calmette-Guérin. Lancet Infect. Dis. 2022, 22, e2–e12. [Google Scholar] [CrossRef] [PubMed]
- Flores-Valdez, M.A.; Kupz, A.; Subbian, S. Recent Developments in Mycobacteria-Based Live Attenuated Vaccine Candidates for Tuberculosis. Biomedicines 2022, 10, 2749. [Google Scholar] [CrossRef] [PubMed]
- Li, J.; Zhao, A.; Tang, J.; Wang, G.; Shi, Y.; Zhan, L.; Qin, C. Tuberculosis vaccine development: From classic to clinical candidates. Eur. J. Clin. Microbiol. Infect. Dis. 2020, 39, 1405–1425. [Google Scholar] [CrossRef] [PubMed]
- Peters, J.S.; Calder, B.; Gonnelli, G.; Degroeve, S.; Rajaonarifara, E.; Mulder, N.; Soares, N.C.; Martens, L.; Blackburn, J.M. Identification of Quantitative Proteomic Differences between Mycobacterium tuberculosis Lineages with Altered Virulence. Front. Microbiol. 2016, 7, 813. [Google Scholar] [CrossRef]
- Vizcaíno, J.A.; Csordas, A.; del-Toro, N.; Dianes, J.A.; Griss, J.; Lavidas, I.; Mayer, G.; Perez-Riverol, Y.; Reisinger, F.; Ternent, T.; et al. 2016 update of the PRIDE database and its related tools. Nucleic Acids Res. 2016, 44, 11033. [Google Scholar] [CrossRef]
- VanderVen, B.C.; Harder, J.D.; Crick, D.C.; Belisle, J.T. Export-Mediated Assembly of Mycobacterial Glycoproteins Parallels Eukaryotic Pathways. Science 2005, 309, 941–943. [Google Scholar] [CrossRef]
- Verrall, A.J.; Netea, M.G.; Alisjahbana, B.; Hill, P.C.; van Crevel, R. Early clearance of Mycobacterium tuberculosis: A new frontier in prevention. Immunology 2014, 141, 506–513. [Google Scholar] [CrossRef]
- Sharma, M.; Sharma, S.; Roy, S.; Varma, S.; Bose, M. Pulmonary epithelial cells are a source of interferon-gamma in response to Mycobacterium tuberculosis infection. Immunol. Cell Biol. 2007, 85, 229–237. [Google Scholar] [CrossRef] [PubMed]
- Babu, S.; Nutman, T.B. Helminth-Tuberculosis Co-infection: An Immunologic Perspective. Trends Immunol. 2016, 37, 597–607. [Google Scholar] [CrossRef] [PubMed]
- Morgan, J.; Muskat, K.; Tippalagama, R.; Sette, A.; Burel, J.; Lindestam Arlehamn, C.S. Classical CD4 T cells as the cornerstone of antimycobacterial immunity. Immunol. Rev. 2021, 301, 10–29. [Google Scholar] [CrossRef] [PubMed]
- Wessler, T.; Joslyn, L.R.; Borish, H.J.; Gideon, H.P.; Flynn, J.L.; Kirschner, D.E.; Linderman, J.J. A computational model tracks whole-lung Mycobacterium tuberculosis infection and predicts factors that inhibit dissemination. PLoS Comput. Biol. 2020, 16, e1007280. [Google Scholar] [CrossRef]
- Darrah, P.A.; DiFazio, R.M.; Maiello, P.; Gideon, H.P.; Myers, A.J.; Rodgers, M.A.; Hackney, J.A.; Lindenstrom, T.; Evans, T.; Scanga, C.A.; et al. Boosting BCG with proteins or rAd5 does not enhance protection against tuberculosis in rhesus macaques. NPJ Vaccines 2019, 4, 21. [Google Scholar] [CrossRef]






Disclaimer/Publisher’s Note: The statements, opinions and data contained in all publications are solely those of the individual author(s) and contributor(s) and not of MDPI and/or the editor(s). MDPI and/or the editor(s) disclaim responsibility for any injury to people or property resulting from any ideas, methods, instructions or products referred to in the content. |
© 2024 by the authors. Licensee MDPI, Basel, Switzerland. This article is an open access article distributed under the terms and conditions of the Creative Commons Attribution (CC BY) license (https://creativecommons.org/licenses/by/4.0/).
Share and Cite
Weng, S.; Li, Q.; Zhang, T.; Lin, T.; He, Y.; Yang, G.; Wang, H.; Xu, Y. Enhanced Glycosylation Caused by Overexpression of Rv1002c in a Recombinant BCG Promotes Immune Response and Protects against Mycobacterium tuberculosis Infection. Vaccines 2024, 12, 622. https://doi.org/10.3390/vaccines12060622
Weng S, Li Q, Zhang T, Lin T, He Y, Yang G, Wang H, Xu Y. Enhanced Glycosylation Caused by Overexpression of Rv1002c in a Recombinant BCG Promotes Immune Response and Protects against Mycobacterium tuberculosis Infection. Vaccines. 2024; 12(6):622. https://doi.org/10.3390/vaccines12060622
Chicago/Turabian StyleWeng, Shufeng, Qingchun Li, Tianran Zhang, Taiyue Lin, Yumo He, Guang Yang, Honghai Wang, and Ying Xu. 2024. "Enhanced Glycosylation Caused by Overexpression of Rv1002c in a Recombinant BCG Promotes Immune Response and Protects against Mycobacterium tuberculosis Infection" Vaccines 12, no. 6: 622. https://doi.org/10.3390/vaccines12060622
APA StyleWeng, S., Li, Q., Zhang, T., Lin, T., He, Y., Yang, G., Wang, H., & Xu, Y. (2024). Enhanced Glycosylation Caused by Overexpression of Rv1002c in a Recombinant BCG Promotes Immune Response and Protects against Mycobacterium tuberculosis Infection. Vaccines, 12(6), 622. https://doi.org/10.3390/vaccines12060622

