E4orf1 Suppresses E1B-Deleted Adenovirus Vaccine-Induced Immune Responses
Abstract
1. Introduction
2. Materials and Methods
2.1. Viruses
2.2. Cell Culture
2.3. Gel Electrophoresis and Western Blot
2.4. DNA Extraction and PCR
2.5. Determination of Virus Yield
2.6. RNA Extraction and Real Time Quantitative RT-PCR
2.7. Animal Immunization
2.8. Tissue Preparation
2.9. Intracellular Cytokine Staining
2.10. ELISA Assay
2.11. ADCC Assay
2.12. Antibody Neutralization Assay
2.13. Antigen-Specific Memory B-Cell Staining
2.14. Statistical Analysis
3. Results
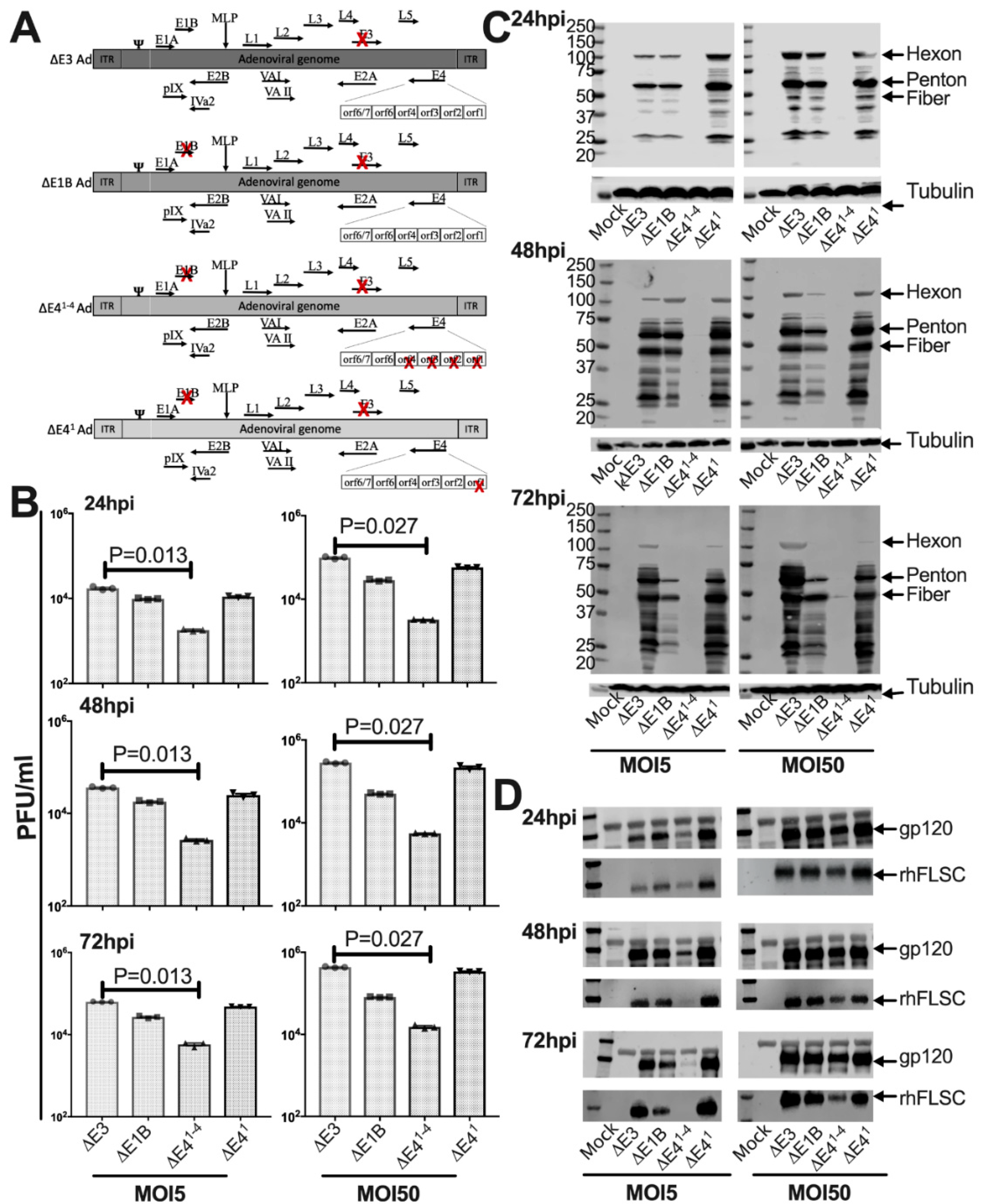
3.1. Basic Characteristics of E4 Deleted ΔE1B Ad-Infected Cells
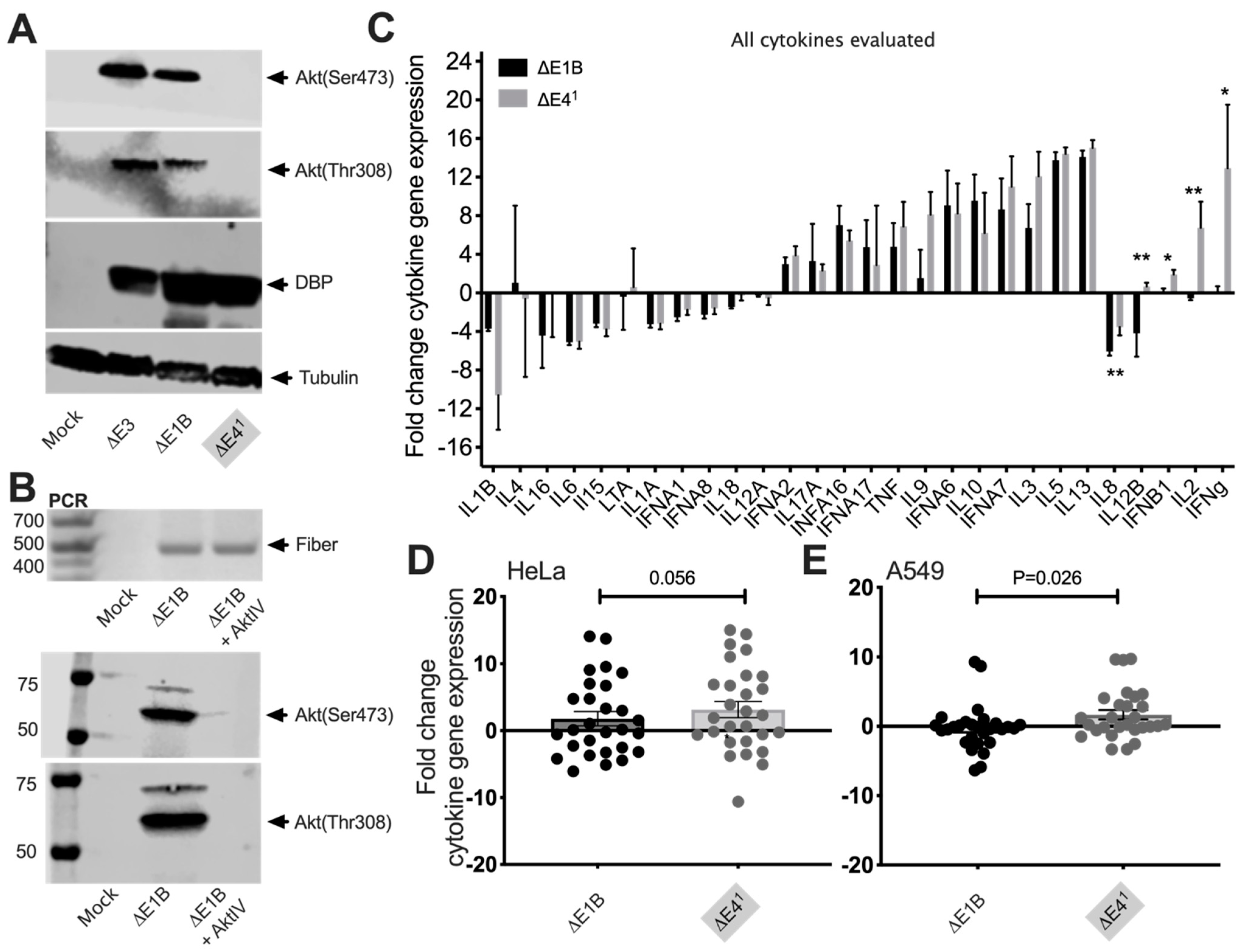
3.2. E4orf1 Limits Intrinsic Innate Cytokine Gene Expression in ΔE1B Ad-Infected Cells
3.3. E4orf1 Limits Levels of IFNγ-Producing Memory T-Cells in Immunized Rhesus Macaques
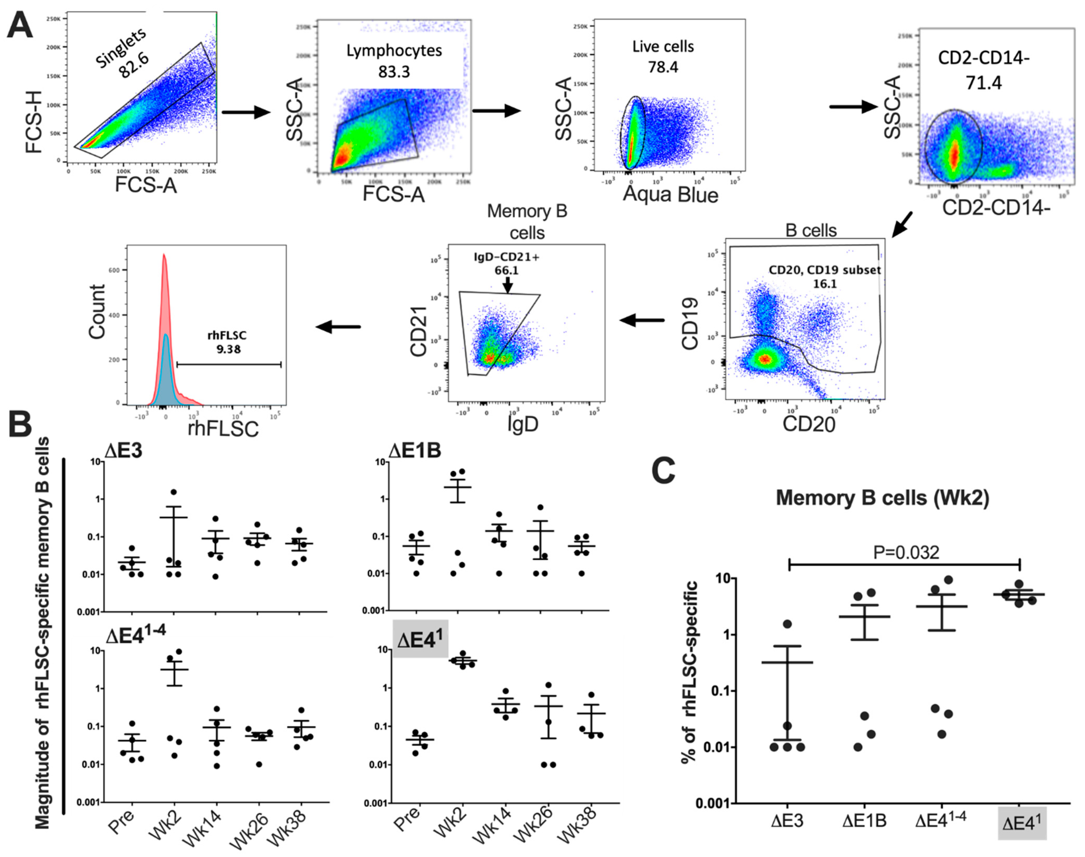
3.4. Levels of HIV-Specific Memory B-Cells May Be Independent of E4orf1
3.5. E4orf1 Limits Levels of IgG1 Antibodies in Immunized Rhesus Macaques
3.6. Levels of HIV-Specific Neutralizing Antibody Titers May Be Independent of E4orf1
3.7. E4orf1 Limits ADCC Outcome in Immunized Rhesus Macaques
4. Discussion
Author Contributions
Funding
Institutional Review Board Statement
Informed Consent Statement
Data Availability Statement
Acknowledgments
Conflicts of Interest
References
- Bisgin, A.; Sanlioglu, A.D.; Eksi, Y.E.; Griffith, T.S.; Sanlioglu, S. Current Update on Severe Acute Respiratory Syndrome Coronavirus 2 Vaccine Development with a Special Emphasis on Gene Therapy Viral Vector Design and Construction for Vaccination. Hum. Gene Ther. 2021, 32, 541–562. [Google Scholar] [CrossRef] [PubMed]
- Abbink, P.; Lemckert, A.A.; Ewald, B.A.; Lynch, D.M.; Denholtz, M.; Smits, S.; Holterman, L.; Damen, I.; Vogels, R.; Thorner, A.R.; et al. Comparative seroprevalence and immunogenicity of six rare serotype recombinant adenovirus vaccine vectors from subgroups B and D. J. Virol. 2007, 81, 4654–4663. [Google Scholar] [CrossRef] [PubMed]
- Tatsis, N.; Ertl, H.C. Adenoviruses as vaccine vectors. Mol. Ther. 2004, 10, 616–629. [Google Scholar] [CrossRef]
- Peng, B.; Wang, L.R.; Gomez-Roman, V.R.; Davis-Warren, A.; Montefiori, D.C.; Kalyanaraman, V.S.; Venzon, D.; Zhao, J.; Kan, E.; Rowell, T.J.; et al. Replicating rather than nonreplicating adenovirus-human immunodeficiency virus recombinant vaccines are better at eliciting potent cellular immunity and priming high-titer antibodies. J. Virol. 2005, 79, 10200–10209. [Google Scholar] [CrossRef] [PubMed]
- Routes, J.M.; Ryan, S.; Clase, A.; Miura, T.; Kuhl, A.; Potter, T.A.; Cook, J.L. Adenovirus E1A oncogene expression in tumor cells enhances killing by TNF-related apoptosis-inducing ligand (TRAIL). J. Immunol. 2000, 165, 4522–4527. [Google Scholar] [CrossRef]
- Miller, D.L.; Rickards, B.; Mashiba, M.; Huang, W.; Flint, S.J. The adenoviral E1B 55-kilodalton protein controls expression of immune response genes but not p53-dependent transcription. J. Virol. 2009, 83, 3591–3603. [Google Scholar] [CrossRef]
- Chahal, J.S.; Gallagher, C.; DeHart, C.J.; Flint, S.J. The repression domain of the E1B 55-kilodalton protein participates in countering interferon-induced inhibition of adenovirus replication. J. Virol. 2013, 87, 4432–4444. [Google Scholar] [CrossRef]
- Carvalho, T.; Seeler, J.S.; Ohman, K.; Jordan, P.; Pettersson, U.; Akusjarvi, G.; Carmo-Fonseca, M.; Dejean, A. Targeting of adenovirus E1A and E4-ORF3 proteins to nuclear matrix-associated PML bodies. J. Cell Biol. 1995, 131, 45–56. [Google Scholar] [CrossRef]
- Hoppe, A.; Beech, S.J.; Dimmock, J.; Leppard, K.N. Interaction of the adenovirus type 5 E4 Orf3 protein with promyelocytic leukemia protein isoform II is required for ND10 disruption. J. Virol. 2006, 80, 3042–3049. [Google Scholar] [CrossRef][Green Version]
- Ullman, A.J.; Reich, N.C.; Hearing, P. Adenovirus E4 ORF3 protein inhibits the interferon-mediated antiviral response. J. Virol. 2007, 81, 4744–4752. [Google Scholar] [CrossRef]
- Fouts, T.R.; Tuskan, R.; Godfrey, K.; Reitz, M.; Hone, D.; Lewis, G.K.; DeVico, A.L. Expression and characterization of a single-chain polypeptide analogue of the human immunodeficiency virus type 1 gp120-CD4 receptor complex. J. Virol. 2000, 74, 11427–11436. [Google Scholar] [CrossRef] [PubMed]
- Sangare, K.; Tuero, I.; Rahman, M.A.; Hoang, T.; Miller-Novak, L.K.; Vargas-Inchaustegui, D.A.; Venzon, D.J.; LaBranche, C.; Montefiori, D.C.; Robert-Guroff, M.; et al. The immunological impact of adenovirus early genes on vaccine-induced responses in mice and nonhuman primates. J. Virol. 2021, 95, e02253-20. [Google Scholar] [CrossRef] [PubMed]
- Thomas, M.A.; Broughton, R.S.; Goodrum, F.D.; Ornelles, D.A. E4orf1 limits the oncolytic potential of the E1B-55K deletion mutant adenovirus. J. Virol. 2009, 83, 2406–2416. [Google Scholar] [CrossRef] [PubMed]
- Xie, S.; Chen, M.; Yan, B.; He, X.; Chen, X.; Li, D. Identification of a role for the PI3K/AKT/mTOR signaling pathway in innate immune cells. PLoS ONE 2014, 9, e94496. [Google Scholar] [CrossRef]
- Xie, P.; Browning, D.D.; Hay, N.; Mackman, N.; Ye, R.D. Activation of NF-kappa B by bradykinin through a Galpha(q)- and Gbeta gamma-dependent pathway that involves phosphoinositide 3-kinase and Akt. J. Biol. Chem. 2000, 275, 24907–24914. [Google Scholar] [CrossRef]
- Caamano, J.; Hunter, C.A. NF-kappaB family of transcription factors: Central regulators of innate and adaptive immune functions. Clin Microbiol. Rev. 2002, 15, 414–429. [Google Scholar] [CrossRef]
- Almuzaini, N.; Moore, M.; Robert-Guroff, M.; Thomas, M.A. Disruption of NBS1/MRN Complex Formation by E4orf3 Supports NF-kappaB That Licenses E1B55K-Deleted Adenovirus-Infected Cells to Accumulate DNA>4n. Microbiol. Spectr. 2022, 10, e01881-21. [Google Scholar] [CrossRef]
- Thomas, M.A.; Tuero, I.; Demberg, T.; Vargas-Inchaustegui, D.A.; Musich, T.; Xiao, P.; Venzon, D.; LaBranche, C.; Montefiori, D.C.; DiPasquale, J.; et al. HIV-1 CD4-induced (CD4i) gp120 epitope vaccines promote B and T-cell responses that contribute to reduced viral loads in rhesus macaques. Virology 2014, 471–473, 81–92. [Google Scholar] [CrossRef]
- Thomas, M.A.; Nyanhete, T.; Tuero, I.; Venzon, D.; Robert-Guroff, M. Beyond Oncolytics: E1B55K-Deleted Adenovirus as a Vaccine Delivery Vector. PLoS ONE 2016, 11, e0158505. [Google Scholar] [CrossRef] [PubMed]
- Thomas, M.A.; Song, R.; Demberg, T.; Vargas-Inchaustegui, D.A.; Venzon, D.; Robert-Guroff, M. Effects of the deletion of early region 4 (E4) open reading frame 1 (orf1), orf1-2, orf1-3 and orf1-4 on virus-host cell interaction, transgene expression, and immunogenicity of replicating adenovirus HIV vaccine vectors. PLoS ONE 2013, 8, e76344. [Google Scholar] [CrossRef] [PubMed]
- Daniell, E. Subgenomic viral DNA species synthesized in simian cells by human and simian adenoviruses. J. Virol. 1981, 37, 620–627. [Google Scholar] [CrossRef] [PubMed]
- Barker, D.D.; Berk, A.J. Adenovirus proteins from both E1B reading frames are required for transformation of rodent cells by viral infection and DNA transfection. Virology 1987, 156, 107–121. [Google Scholar] [CrossRef]
- Ju, W.; Smith, A.O.; Sun, T.; Zhao, P.; Jiang, Y.; Liu, L.; Zhang, T.; Qi, K.; Qiao, J.; Xu, K.; et al. Validation of Housekeeping Genes as Reference for Reverse-Transcription-qPCR Analysis in Busulfan-Injured Microvascular Endothelial Cells. Biomed. Res. Int. 2018, 2018, 4953806. [Google Scholar] [CrossRef] [PubMed]
- Martins, R.; Queiroz, J.A.; Sousa, F. New approach in RNA quantification using arginine-affinity chromatography: Potential application in eukaryotic and chemically synthesized RNA. Anal. Bioanal. Chem. 2013, 405, 8849–8858. [Google Scholar] [CrossRef]
- Demberg, T.; Mohanram, V.; Venzon, D.; Robert-Guroff, M. Phenotypes and distribution of mucosal memory B-cell populations in the SIV/SHIV rhesus macaque model. Clin. Immunol. 2014, 153, 264–276. [Google Scholar] [CrossRef]
- Manrique, M.; Kozlowski, P.A.; Wang, S.W.; Wilson, R.L.; Micewicz, E.; Montefiori, D.C.; Mansfield, K.G.; Carville, A.; Aldovini, A. Nasal DNA-MVA SIV vaccination provides more significant protection from progression to AIDS than a similar intramuscular vaccination. Mucosal Immunol. 2009, 2, 536–550. [Google Scholar] [CrossRef]
- Xiao, P.; Patterson, L.J.; Kuate, S.; Brocca-Cofano, E.; Thomas, M.A.; Venzon, D.; Zhao, J.; DiPasquale, J.; Fenizia, C.; Lee, E.M.; et al. Replicating adenovirus-simian immunodeficiency virus (SIV) recombinant priming and envelope protein boosting elicits localized, mucosal IgA immunity in rhesus macaques correlated with delayed acquisition following a repeated low-dose rectal SIV(mac251) challenge. J. Virol. 2012, 86, 4644–4657. [Google Scholar] [CrossRef]
- Helmold Hait, S.; Hogge, C.J.; Rahman, M.A.; Ko, E.J.; Hunegnaw, R.; Mushtaq, Z.; Enyindah-Asonye, G.; Hoang, T.; Miller Jenkins, L.M.; Appella, E.; et al. An SAMT-247 Microbicide Provides Potent Protection against Intravaginal Simian Immunodeficiency Virus Infection of Rhesus Macaques, whereas an Added Vaccine Component Elicits Mixed Outcomes. J. Immunol. 2020, 204, 3315–3328. [Google Scholar] [CrossRef] [PubMed]
- Demberg, T.; Brocca-Cofano, E.; Xiao, P.; Venzon, D.; Vargas-Inchaustegui, D.; Lee, E.M.; Kalisz, I.; Kalyanaraman, V.S.; Dipasquale, J.; McKinnon, K.; et al. Dynamics of memory B-cell populations in blood, lymph nodes, and bone marrow during antiretroviral therapy and envelope boosting in simian immunodeficiency virus SIVmac251-infected rhesus macaques. J. Virol. 2012, 86, 12591–12604. [Google Scholar] [CrossRef]
- Orlandi, C.; Flinko, R.; Lewis, G.K. A new cell line for high throughput HIV-specific antibody-dependent cellular cytotoxicity (ADCC) and cell-to-cell virus transmission studies. J. Immunol. Methods 2016, 433, 51–58. [Google Scholar] [CrossRef]
- Montefiori, D.C. Evaluating neutralizing antibodies against HIV, SIV, and SHIV in luciferase reporter gene assays. Curr. Protoc. Immunol. 2005, 64, 12.11.1–12.11.17. [Google Scholar] [CrossRef]
- Seaman, M.S.; Janes, H.; Hawkins, N.; Grandpre, L.E.; Devoy, C.; Giri, A.; Coffey, R.T.; Harris, L.; Wood, B.; Daniels, M.G.; et al. Tiered categorization of a diverse panel of HIV-1 Env pseudoviruses for assessment of neutralizing antibodies. J. Virol. 2010, 84, 1439–1452. [Google Scholar] [CrossRef]
- Javier, R.T. Adenovirus type 9 E4 open reading frame 1 encodes a transforming protein required for the production of mammary tumors in rats. J. Virol. 1994, 68, 3917–3924. [Google Scholar] [CrossRef]
- Thomas, D.L.; Shin, S.; Jiang, B.H.; Vogel, H.; Ross, M.A.; Kaplitt, M.; Shenk, T.E.; Javier, R.T. Early region 1 transforming functions are dispensable for mammary tumorigenesis by human adenovirus type 9. J. Virol. 1999, 73, 3071–3079. [Google Scholar] [CrossRef]
- Chung, S.H.; Frese, K.K.; Weiss, R.S.; Prasad, B.V.; Javier, R.T. A new crucial protein interaction element that targets the adenovirus E4-ORF1 oncoprotein to membrane vesicles. J. Virol. 2007, 81, 4787–4797. [Google Scholar] [CrossRef]
- Dhurandhar, E.J.; Krishnapuram, R.; Hegde, V.; Dubuisson, O.; Tao, R.; Dong, X.C.; Ye, J.; Dhurandhar, N.V. E4orf1 improves lipid and glucose metabolism in hepatocytes: A template to improve steatosis & hyperglycemia. PLoS ONE 2012, 7, e47813. [Google Scholar] [CrossRef]
- Woo, J.L.; Berk, A.J. Adenovirus ubiquitin-protein ligase stimulates viral late mRNA nuclear export. J. Virol. 2007, 81, 575–587. [Google Scholar] [CrossRef]
- Shepard, R.N.; Ornelles, D.A. Diverse roles for E4orf3 at late times of infection revealed in an E1B 55-kilodalton protein mutant background. J. Virol. 2004, 78, 9924–9935. [Google Scholar] [CrossRef]
- Hong, H.Q.; Yin, H.R.; Zhu, S.L.; Lin, Y.T. The results of transplant livers from selected non-heart-beating cadaver donors. Hiroshima J. Med. Sci. 1991, 40, 87–91. [Google Scholar]
- Brocca-Cofano, E.; McKinnon, K.; Demberg, T.; Venzon, D.; Hidajat, R.; Xiao, P.; Daltabuit-Test, M.; Patterson, L.J.; Robert-Guroff, M. Vaccine-elicited SIV and HIV envelope-specific IgA and IgG memory B cells in rhesus macaque peripheral blood correlate with functional antibody responses and reduced viremia. Vaccine 2011, 29, 3310–3319. [Google Scholar] [CrossRef]
- King, D.F.; Siddiqui, A.A.; Buffa, V.; Fischetti, L.; Gao, Y.; Stieh, D.; McKay, P.F.; Rogers, P.; Ochsenbauer, C.; Kappes, J.C.; et al. Mucosal tissue tropism and dissemination of HIV-1 subtype B acute envelope-expressing chimeric virus. J. Virol. 2013, 87, 890–899. [Google Scholar] [CrossRef]
- Kurosaki, T.; Kometani, K.; Ise, W. Memory B cells. Nat. Rev. Immunol. 2015, 15, 149–159. [Google Scholar] [CrossRef]
- Tangye, S.G.; Tarlinton, D.M. Memory B cells: Effectors of long-lived immune responses. Eur. J. Immunol. 2009, 39, 2065–2075. [Google Scholar] [CrossRef]
- Macpherson, A.J.; McCoy, K.D.; Johansen, F.E.; Brandtzaeg, P. The immune geography of IgA induction and function. Mucosal. Immunol. 2008, 1, 11–22. [Google Scholar] [CrossRef]
- Scherpenisse, M.; Mollers, M.; Schepp, R.M.; Meijer, C.J.; de Melker, H.E.; Berbers, G.A.; van der Klis, F.R. Detection of systemic and mucosal HPV-specific IgG and IgA antibodies in adolescent girls one and two years after HPV vaccination. Hum. Vaccines Immunother. 2013, 9, 314–321. [Google Scholar] [CrossRef]
- Kulkarni, V.; Ruprecht, R.M. Mucosal IgA Responses: Damaged in Established HIV Infection-Yet, Effective Weapon against HIV Transmission. Front. Immunol. 2017, 8, 1581. [Google Scholar] [CrossRef]
- Tomaras, G.D.; Ferrari, G.; Shen, X.; Alam, S.M.; Liao, H.X.; Pollara, J.; Bonsignori, M.; Moody, M.A.; Fong, Y.; Chen, X.; et al. Vaccine-induced plasma IgA specific for the C1 region of the HIV-1 envelope blocks binding and effector function of IgG. Proc. Natl. Acad. Sci. USA 2013, 110, 9019–9024. [Google Scholar] [CrossRef]
- Bonsignori, M.; Pollara, J.; Moody, M.A.; Alpert, M.D.; Chen, X.; Hwang, K.K.; Gilbert, P.B.; Huang, Y.; Gurley, T.C.; Kozink, D.M.; et al. Antibody-dependent cellular cytotoxicity-mediating antibodies from an HIV-1 vaccine efficacy trial target multiple epitopes and preferentially use the VH1 gene family. J. Virol. 2012, 86, 11521–11532. [Google Scholar] [CrossRef]
- Haynes, B.F.; Gilbert, P.B.; McElrath, M.J.; Zolla-Pazner, S.; Tomaras, G.D.; Alam, S.M.; Evans, D.T.; Montefiori, D.C.; Karnasuta, C.; Sutthent, R.; et al. Immune-correlates analysis of an HIV-1 vaccine efficacy trial. N. Engl. J. Med. 2012, 366, 1275–1286. [Google Scholar] [CrossRef]
- Frese, K.K.; Lee, S.S.; Thomas, D.L.; Latorre, I.J.; Weiss, R.S.; Glaunsinger, B.A.; Javier, R.T. Selective PDZ protein-dependent stimulation of phosphatidylinositol 3-kinase by the adenovirus E4-ORF1 oncoprotein. Oncogene 2003, 22, 710–721. [Google Scholar] [CrossRef]
- Dan, H.C.; Cooper, M.J.; Cogswell, P.C.; Duncan, J.A.; Ting, J.P.; Baldwin, A.S. Akt-dependent regulation of NF-{kappa}B is controlled by mTOR and Raptor in association with IKK. Genes Dev. 2008, 22, 1490–1500. [Google Scholar] [CrossRef] [PubMed]
- Hansen, S.G.; Piatak, M., Jr.; Ventura, A.B.; Hughes, C.M.; Gilbride, R.M.; Ford, J.C.; Oswald, K.; Shoemaker, R.; Li, Y.; Lewis, M.S.; et al. Immune clearance of highly pathogenic SIV infection. Nature 2013, 502, 100–104. [Google Scholar] [CrossRef] [PubMed]
- MacLennan, I.C.; Gulbranson-Judge, A.; Toellner, K.M.; Casamayor-Palleja, M.; Chan, E.; Sze, D.M.; Luther, S.A.; Orbea, H.A. The changing preference of T and B cells for partners as T-dependent antibody responses develop. Immunol. Rev. 1997, 156, 53–66. [Google Scholar] [CrossRef] [PubMed]
- Anthony, R.M.; Urban, J.F., Jr.; Alem, F.; Hamed, H.A.; Rozo, C.T.; Boucher, J.L.; Van Rooijen, N.; Gause, W.C. Memory T(H)2 cells induce alternatively activated macrophages to mediate protection against nematode parasites. Nat. Med. 2006, 12, 955–960. [Google Scholar] [CrossRef]
- Brown, D.M.; Lee, S.; Garcia-Hernandez Mde, L.; Swain, S.L. Multifunctional CD4 cells expressing gamma interferon and perforin mediate protection against lethal influenza virus infection. J. Virol. 2012, 86, 6792–6803. [Google Scholar] [CrossRef]
- Andersen-Nissen, E.; Fiore-Gartland, A.; Ballweber Fleming, L.; Carpp, L.N.; Naidoo, A.F.; Harper, M.S.; Voillet, V.; Grunenberg, N.; Laher, F.; Innes, C.; et al. Innate immune signatures to a partially-efficacious HIV vaccine predict correlates of HIV-1 infection risk. PLoS Pathog. 2021, 17, e1009363. [Google Scholar] [CrossRef]
- Boehm, U.; Klamp, T.; Groot, M.; Howard, J.C. Cellular responses to interferon-gamma. Annu. Rev. Immunol. 1997, 15, 749–795. [Google Scholar] [CrossRef]
- Frucht, D.M.; Fukao, T.; Bogdan, C.; Schindler, H.; O’Shea, J.J.; Koyasu, S. IFN-gamma production by antigen-presenting cells: Mechanisms emerge. Trends Immunol. 2001, 22, 556–560. [Google Scholar] [CrossRef]
- Harris, D.P.; Goodrich, S.; Gerth, A.J.; Peng, S.L.; Lund, F.E. Regulation of IFN-gamma production by B effector 1 cells: Essential roles for T-bet and the IFN-gamma receptor. J. Immunol. 2005, 174, 6781–6790. [Google Scholar] [CrossRef]
- Mackewicz, C.E.; Ortega, H.; Levy, J.A. Effect of cytokines on HIV replication in CD4+ lymphocytes: Lack of identity with the CD8+ cell antiviral factor. Cell. Immunol. 1994, 153, 329–343. [Google Scholar] [CrossRef]
- Hansen, S.G.; Vieville, C.; Whizin, N.; Coyne-Johnson, L.; Siess, D.C.; Drummond, D.D.; Legasse, A.W.; Axthelm, M.K.; Oswald, K.; Trubey, C.M.; et al. Effector memory T cell responses are associated with protection of rhesus monkeys from mucosal simian immunodeficiency virus challenge. Nat. Med. 2009, 15, 293–299. [Google Scholar] [CrossRef] [PubMed]
- Hansen, S.G.; Ford, J.C.; Lewis, M.S.; Ventura, A.B.; Hughes, C.M.; Coyne-Johnson, L.; Whizin, N.; Oswald, K.; Shoemaker, R.; Swanson, T.; et al. Profound early control of highly pathogenic SIV by an effector memory T-cell vaccine. Nature 2011, 473, 523–527. [Google Scholar] [CrossRef]
- Fuller, D.H.; Rajakumar, P.; Che, J.W.; Narendran, A.; Nyaundi, J.; Michael, H.; Yager, E.J.; Stagnar, C.; Wahlberg, B.; Taber, R.; et al. Therapeutic DNA vaccine induces broad T cell responses in the gut and sustained protection from viral rebound and AIDS in SIV-infected rhesus macaques. PLoS ONE 2012, 7, e33715. [Google Scholar] [CrossRef] [PubMed]
- Roff, S.R.; Noon-Song, E.N.; Yamamoto, J.K. The Significance of Interferon-gamma in HIV-1 Pathogenesis, Therapy, and Prophylaxis. Front. Immunol. 2014, 4, 498. [Google Scholar] [CrossRef] [PubMed]
- Demberg, T.; Brocca-Cofano, E.; Kuate, S.; Aladi, S.; Vargas-Inchaustegui, D.A.; Venzon, D.; Kalisz, I.; Kalyanaraman, V.S.; Lee, E.M.; Pal, R.; et al. Impact of antibody quality and anamnestic response on viremia control post-challenge in a combined Tat/Env vaccine regimen in rhesus macaques. Virology 2013, 440, 210–221. [Google Scholar] [CrossRef] [PubMed]
- Gomez-Roman, V.R.; Patterson, L.J.; Venzon, D.; Liewehr, D.; Aldrich, K.; Florese, R.; Robert-Guroff, M. Vaccine-elicited antibodies mediate antibody-dependent cellular cytotoxicity correlated with significantly reduced acute viremia in rhesus macaques challenged with SIVmac251. J. Immunol. 2005, 174, 2185–2189. [Google Scholar] [CrossRef]
- Hidajat, R.; Xiao, P.; Zhou, Q.; Venzon, D.; Summers, L.E.; Kalyanaraman, V.S.; Montefiori, D.C.; Robert-Guroff, M. Correlation of vaccine-elicited systemic and mucosal nonneutralizing antibody activities with reduced acute viremia following intrarectal simian immunodeficiency virus SIVmac251 challenge of rhesus macaques. J. Virol. 2009, 83, 791–801. [Google Scholar] [CrossRef]
- Ahmad, R.; Sindhu, S.T.; Toma, E.; Morisset, R.; Vincelette, J.; Menezes, J.; Ahmad, A. Evidence for a correlation between antibody-dependent cellular cytotoxicity-mediating anti-HIV-1 antibodies and prognostic predictors of HIV infection. J. Clin. Immunol. 2001, 21, 227–233. [Google Scholar] [CrossRef]
- Baum, L.L.; Cassutt, K.J.; Knigge, K.; Khattri, R.; Margolick, J.; Rinaldo, C.; Kleeberger, C.A.; Nishanian, P.; Henrard, D.R.; Phair, J. HIV-1 gp120-specific antibody-dependent cell-mediated cytotoxicity correlates with rate of disease progression. J. Immunol. 1996, 157, 2168–2173. [Google Scholar]
- Chung, A.; Rollman, E.; Johansson, S.; Kent, S.J.; Stratov, I. The utility of ADCC responses in HIV infection. Curr. HIV Res. 2008, 6, 515–519. [Google Scholar] [CrossRef]
- Forthal, D.N.; Landucci, G.; Daar, E.S. Antibody from patients with acute human immunodeficiency virus (HIV) infection inhibits primary strains of HIV type 1 in the presence of natural-killer effector cells. J. Virol. 2001, 75, 6953–6961. [Google Scholar] [CrossRef] [PubMed]
- Patterson, L.J.; Beal, J.; Demberg, T.; Florese, R.H.; Malkevich, N.; Venzon, D.; Aldrich, K.; Richardson, E.; Kalyanaraman, V.S.; Kalisz, I.; et al. Replicating adenovirus HIV/SIV recombinant priming alone or in combination with a gp140 protein boost results in significant control of viremia following a SHIV89.6P challenge in Mamu-A*01 negative rhesus macaques. Virology 2008, 374, 322–337. [Google Scholar] [CrossRef] [PubMed]
- Williams, K.L.; Cortez, V.; Dingens, A.S.; Gach, J.S.; Rainwater, S.; Weis, J.F.; Chen, X.; Spearman, P.; Forthal, D.N.; Overbaugh, J. HIV-specific CD4-induced Antibodies Mediate Broad and Potent Antibody-dependent Cellular Cytotoxicity Activity and Are Commonly Detected in Plasma from HIV-infected humans. EBioMedicine 2015, 2, 1464–1477. [Google Scholar] [CrossRef] [PubMed]
- Kleinberger, T. Biology of the adenovirus E4orf4 protein: From virus infection to cancer cell death. FEBS Lett. 2020, 594, 1891–1917. [Google Scholar] [CrossRef]
- O’Shea, C.; Klupsch, K.; Choi, S.; Bagus, B.; Soria, C.; Shen, J.; McCormick, F.; Stokoe, D. Adenoviral proteins mimic nutrient/growth signals to activate the mTOR pathway for viral replication. EMBO J. 2005, 24, 1211–1221. [Google Scholar] [CrossRef] [PubMed]
- Ma, X.M.; Blenis, J. Molecular mechanisms of mTOR-mediated translational control. Nat. Rev. Mol. Cell Biol. 2009, 10, 307–318. [Google Scholar] [CrossRef]
- Sadoff, J.; Le Gars, M.; Shukarev, G.; Heerwegh, D.; Truyers, C.; de Groot, A.M.; Stoop, J.; Tete, S.; Van Damme, W.; Leroux-Roels, I.; et al. Interim Results of a Phase 1-2a Trial of Ad26.COV2.S Covid-19 Vaccine. N. Engl. J. Med. 2021, 384, 1824–1835. [Google Scholar] [CrossRef]
- Custers, J.; Kim, D.; Leyssen, M.; Gurwith, M.; Tomaka, F.; Robertson, J.; Heijnen, E.; Condit, R.; Shukarev, G.; Heerwegh, D.; et al. Vaccines based on replication incompetent Ad26 viral vectors: Standardized template with key considerations for a risk/benefit assessment. Vaccine 2021, 39, 3081–3101. [Google Scholar] [CrossRef]
- Folegatti, P.M.; Ewer, K.J.; Aley, P.K.; Angus, B.; Becker, S.; Belij-Rammerstorfer, S.; Bellamy, D.; Bibi, S.; Bittaye, M.; Clutterbuck, E.A.; et al. Safety and immunogenicity of the ChAdOx1 nCoV-19 vaccine against SARS-CoV-2: A preliminary report of a phase 1/2, single-blind, randomised controlled trial. Lancet 2020, 396, 467–478. [Google Scholar] [CrossRef]
- Almuqrin, A.; Davidson, A.D.; Williamson, M.K.; Lewis, P.A.; Heesom, K.J.; Morris, S.; Gilbert, S.C.; Matthews, D.A. SARS-CoV-2 vaccine ChAdOx1 nCoV-19 infection of human cell lines reveals low levels of viral backbone gene transcription alongside very high levels of SARS-CoV-2 S glycoprotein gene transcription. Genome Med. 2021, 13, 43. [Google Scholar] [CrossRef]
- Logunov, D.Y.; Dolzhikova, I.V.; Zubkova, O.V.; Tukhvatulin, A.I.; Shcheblyakov, D.V.; Dzharullaeva, A.S.; Grousova, D.M.; Erokhova, A.S.; Kovyrshina, A.V.; Botikov, A.G.; et al. Safety and immunogenicity of an rAd26 and rAd5 vector-based heterologous prime-boost COVID-19 vaccine in two formulations: Two open, non-randomised phase 1/2 studies from Russia. Lancet 2020, 396, 887–897. [Google Scholar] [CrossRef]
- Klimek, L.; Chaker, A.M.; Cuevas, M.; Becker, S. COVID-19-Impfungen: Replizierend oder Nichtreplizierend? Laryngorhinootologie 2021, 100, 603–607. [Google Scholar] [CrossRef]
- Zhu, F.C.; Li, Y.H.; Guan, X.H.; Hou, L.H.; Wang, W.J.; Li, J.X.; Wu, S.P.; Wang, B.S.; Wang, Z.; Wang, L.; et al. Safety, tolerability, and immunogenicity of a recombinant adenovirus type-5 vectored COVID-19 vaccine: A dose-escalation, open-label, non-randomised, first-in-human trial. Lancet 2020, 395, 1845–1854. [Google Scholar] [CrossRef]
- Danthinne, X.; Imperiale, M.J. Production of first generation adenovirus vectors: A review. Gene Ther. 2000, 7, 1707–1714. [Google Scholar] [CrossRef] [PubMed]
- Shenk, T.; Flint, J. Transcriptional and transforming activities of the adenovirus E1A proteins. Adv. Cancer Res. 1991, 57, 47–85. [Google Scholar] [CrossRef]
- Patterson, L.J.; Kuate, S.; Daltabuit-Test, M.; Li, Q.; Xiao, P.; McKinnon, K.; DiPasquale, J.; Cristillo, A.; Venzon, D.; Haase, A.; et al. Replicating adenovirus-simian immunodeficiency virus (SIV) vectors efficiently prime SIV-specific systemic and mucosal immune responses by targeting myeloid dendritic cells and persisting in rectal macrophages, regardless of immunization route. Clin. Vaccine Immunol. CVI 2012, 19, 629–637. [Google Scholar] [CrossRef] [PubMed]
- Gao, G.P.; Yang, Y.; Wilson, J.M. Biology of adenovirus vectors with E1 and E4 deletions for liver-directed gene therapy. J. Virol. 1996, 70, 8934–8943. [Google Scholar] [CrossRef] [PubMed]








| Ab | Fluorochrome | Clone | Catalog # | Company | 
|---|---|---|---|---|
| CD3 | Alexa Fluor® 700 | SP34-2 | 557917 | BD | 
| CD4 | PE | L200 | 550630 | BD | 
| CD 95 | PE-cy5 | DX2 (RUO) | 559773 | BD | 
| CD28 | PE-cy7 | CD28.2 | 25-0289-42 | eBiosciences | 
| IFN-γ | FITC | B27 (RUO) | 552887 | BD | 
| Il-2 | APC | MQ1-17H12 | 551383 | BD | 
| TNFa | Brilliant Violet 785TM | MAb11 | 502948 | Biolegend | 
| CD8a | APC/Cy7 | RPA-T8 | 301016 | Biolegend | 
| CD49d | Purified NA/LE Mouse Anti-Human | 9F10 (RUO) | 555501 | BD | 
| CD69 | PE-CF594 | FN50 | 562617 | BD | 
| CD107a | Brilliant Violet 711TM | H4A3 | 328640 | Biolegend | 
| Antigen | Fluorochrome | Clone | Catalog # | Supplier | 
|---|---|---|---|---|
| CD2 | Qdot605 | S5.5 | Q10172 | Invitrogen | 
| CD14 | Qdot605 | Tu14 | Q10013 | Invitrogen | 
| CD19 | PeCy5 | J3-119 | IM2643U | Beckman Counter | 
| CD20 | BV650 | 2H7 | 563779 | BD Bioscience | 
| CD21 | PeCy7 | B-ly4 | 561374 | BD Bioscience | 
| CD27 | PerCP-eF710 | O323 | 46-0279-42 | eBioscience | 
| ∗ CD138 | PE | DL-101 | 352306 | Biolegend | 
| IgD | Texas Red | Polyclonal | 2030-07 | Southern Biotech | 
| IgG | APC-Cy7 | G18-145 | 561297 | BD Bioscience | 
| Ki-67 | Ax70 | B56 | 561277 | BD Bioscience | 
| IFR-4 | FITC | 3E4 | 11-9858-82 | Invitrogen | 
| HLA-DR | BV421 | Tu36 | MHLDR28 | Invitrogen | 
| ∗ Bcl-2 | PE | Bcl-2/100 | 340576 | BD Bioscience | 
| rhFLSC | APC-Streptavidin | NA | NA | |
| Viability Dye | Aqua | NA | L34966 | Invitrogen | 
| Publisher’s Note: MDPI stays neutral with regard to jurisdictional claims in published maps and institutional affiliations. | 
© 2022 by the authors. Licensee MDPI, Basel, Switzerland. This article is an open access article distributed under the terms and conditions of the Creative Commons Attribution (CC BY) license (https://creativecommons.org/licenses/by/4.0/).
Share and Cite
Sangare, K.; Helmold Hait, S.; Moore, M.; Hogge, C.; Hoang, T.; Rahman, M.A.; Venzon, D.J.; LaBranche, C.; Montefiori, D.; Robert-Guroff, M.; et al. E4orf1 Suppresses E1B-Deleted Adenovirus Vaccine-Induced Immune Responses. Vaccines 2022, 10, 295. https://doi.org/10.3390/vaccines10020295
Sangare K, Helmold Hait S, Moore M, Hogge C, Hoang T, Rahman MA, Venzon DJ, LaBranche C, Montefiori D, Robert-Guroff M, et al. E4orf1 Suppresses E1B-Deleted Adenovirus Vaccine-Induced Immune Responses. Vaccines. 2022; 10(2):295. https://doi.org/10.3390/vaccines10020295
Chicago/Turabian StyleSangare, Kotou, Sabrina Helmold Hait, Madison Moore, Christopher Hogge, Tanya Hoang, Mohammad Arif Rahman, David J. Venzon, Celia LaBranche, David Montefiori, Marjorie Robert-Guroff, and et al. 2022. "E4orf1 Suppresses E1B-Deleted Adenovirus Vaccine-Induced Immune Responses" Vaccines 10, no. 2: 295. https://doi.org/10.3390/vaccines10020295
APA StyleSangare, K., Helmold Hait, S., Moore, M., Hogge, C., Hoang, T., Rahman, M. A., Venzon, D. J., LaBranche, C., Montefiori, D., Robert-Guroff, M., & Thomas, M. A. (2022). E4orf1 Suppresses E1B-Deleted Adenovirus Vaccine-Induced Immune Responses. Vaccines, 10(2), 295. https://doi.org/10.3390/vaccines10020295
 
         
                                                

 
       