A Lateral Flow Immunoassay Coupled with a Spectrum-Based Reader for SARS-CoV-2 Neutralizing Antibody Detection
Abstract
:1. Introduction
2. Materials and Methods
2.1. Patients and Samples
2.2. Reader & Reflectance Spectral Analysis
2.3. Lateral Flow Immunoassay (SARS-CoV-2 Neutralizing Antibody Rapid Test Cassette)
2.4. Enzyme-Linked Immunosorbent Assay
2.5. Statistical Analysis
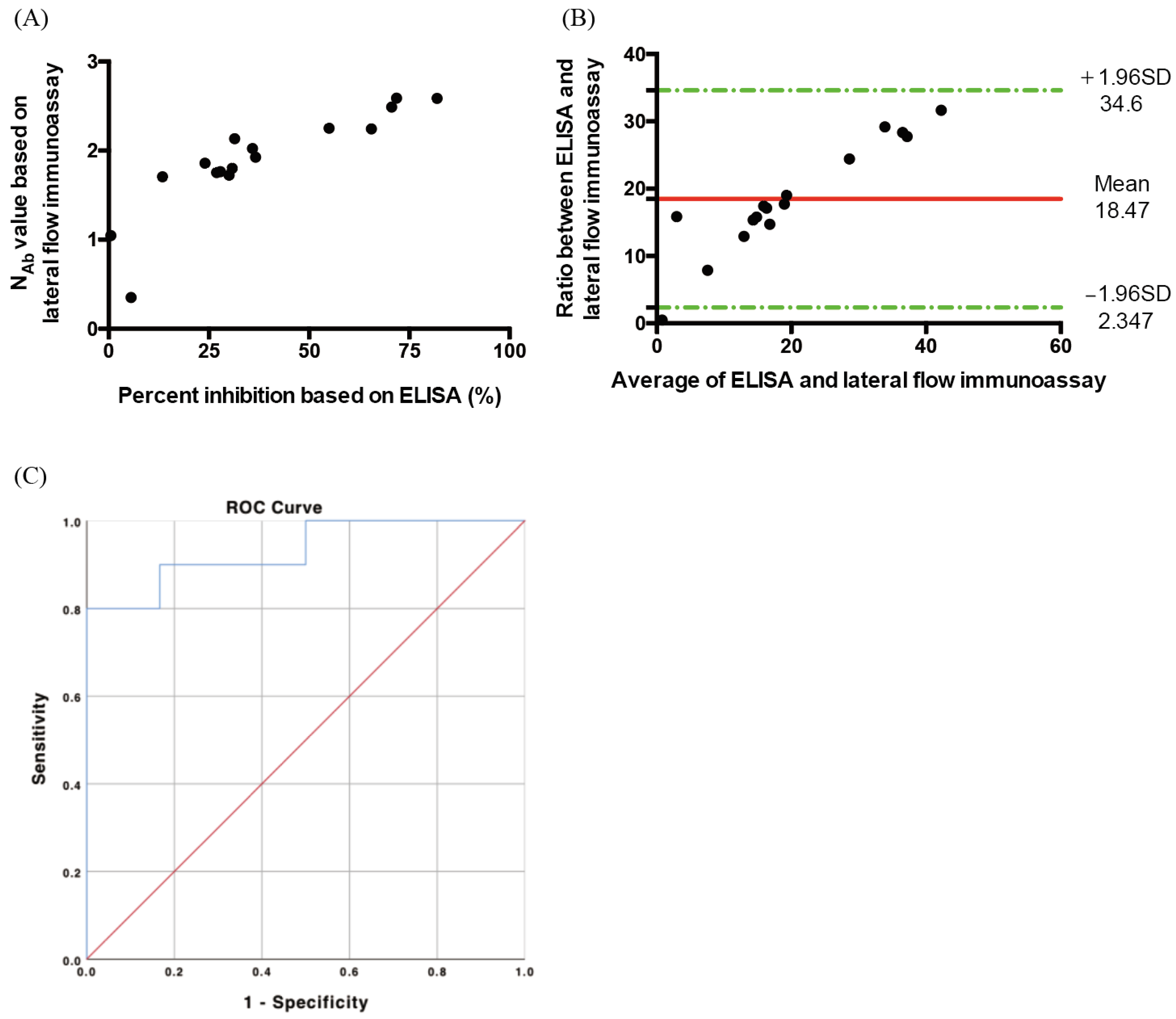
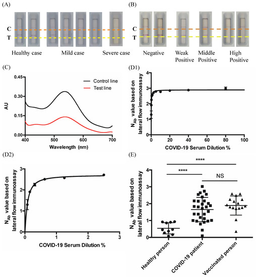
3. Results
3.1. COVID-19 Mild and Severe Cases
3.2. Vaccinated Persons
4. Discussion
5. Conclusions
Author Contributions
Funding
Institutional Review Board Statement
Informed Consent Statement
Data Availability Statement
Conflicts of Interest
References
- WHO. WHO Statement Regarding Cluster of Pneumonia Cases in Wuhan, China. Available online: https://www.who.int/china/news/detail/09-01-2020-who-statement-regarding-cluster-of-pneumonia-cases-in-wuhan-china (accessed on 7 January 2022).
- WHO. Coronavirus (COVID-19) Dashboard. Available online: https://covid19.who.int/ (accessed on 18 April 2021).
- Suthar, M.S.; Zimmerman, M.G.; Kauffman, R.C.; Mantus, G.; Linderman, S.L.; Hudson, W.H.; Vanderheiden, A.; Nyhoff, L.; Davis, C.W.; Adekunle, O.; et al. Rapid Generation of Neutralizing Antibody Responses in COVID-19 Patients. Cell Rep. Med. 2020, 1, 100040. [Google Scholar] [CrossRef] [PubMed]
- Wu, F.; Wang, A.; Liu, M.; Wang, Q.; Chen, J.; Xia, S.; Ling, Y.; Zhang, Y.; Xun, J.; Lu, L.; et al. Neutralizing antibody responses to SARS-CoV-2 in a COVID-19 recovered patient cohort and their implications. medRxiv 2020. preprint. [Google Scholar] [CrossRef]
- Wang, X.; Guo, X.; Xin, Q.; Pan, Y.; Hu, Y.; Li, J.; Chu, Y.; Feng, Y.; Wang, Q. Neutralizing Antibody Responses to Severe Acute Respiratory Syndrome Coronavirus 2 in Coronavirus Disease 2019 Inpatients and Convalescent Patients. Clin. Infect. Dis. 2020, 71, 2688–2694. [Google Scholar] [CrossRef] [PubMed]
- Thomas, S.J.; Jarman, R.; Endy, T.P.; Kalayanarooj, S.; Vaughn, D.W.; Nisalak, A.; Putnak, R.; Anderson, K.B.; Gibbons, R.V.; Libraty, D.H. Dengue Plaque Reduction Neutralization Test (PRNT) in Primary and Secondary Dengue Virus Infections: How Alterations in Assay Conditions Impact Performance. Am. J. Trop. Med. Hyg. 2009, 81, 825–833. [Google Scholar] [CrossRef] [PubMed] [Green Version]
- Lau, E.H.Y.; Tsang, O.T.Y.; Hui, D.S.C.; Kwan, M.Y.W.; Chan, W.-H.; Chiu, S.S.; Ko, R.L.W.; Chan, K.H.; Cheng, S.M.S.; Perera, R.A.P.M.; et al. Neutralizing antibody titres in SARS-CoV-2 infections. Nat. Commun. 2021, 12, 1–7. [Google Scholar] [CrossRef] [PubMed]
- Khoury, D.S.; Cromer, D.; Reynaldi, A.; Schlub, T.E.; Wheatley, A.K.; Juno, J.A.; Subbarao, K.; Kent, S.J.; Triccas, J.A.; Davenport, M.P. Neutralizing antibody levels are highly predictive of immune protection from symptomatic SARS-CoV-2 infection. Nat. Med. 2021, 27, 1205–1211. [Google Scholar] [CrossRef] [PubMed]
- Farinholt, T.; Doddapaneni, H.; Qin, X.; Menon, V.; Meng, Q.; Metcalf, G.; Chao, H.; Gingras, M.C.; Avadhanula, V.; Farinholt, P.; et al. Transmission event of SARS-CoV-2 delta variant reveals multiple vaccine breakthrough infections. BMC Med. 2021, 19, 255. [Google Scholar] [CrossRef] [PubMed]
- Townsend, J.P.; Hassler, H.B.; Wang, Z.; Miura, S.; Singh, J.; Kumar, S.; Ruddle, N.H.; Galvani, A.P.; Dornburg, A. The durability of immunity against reinfection by SARS-CoV-2: A comparative evolutionary study. Lancet Microbe 2021, 2, e666–e675. [Google Scholar] [CrossRef]
- Wang, Y.-C.; Lee, Y.-T.; Yang, T.; Sun, J.-R.; Shen, C.-F.; Cheng, C.-M. Current diagnostic tools for coronaviruses–From laboratory diagnosis to POC diagnosis for COVID-19. Bioeng. Transl. Med. 2020, 5, e10177. [Google Scholar] [CrossRef] [PubMed]
- Hung, K.-F.; Hung, C.-H.; Hong, C.; Chen, S.-C.; Sun, Y.-C.; Wen, J.-W.; Kuo, C.-H.; Ko, C.-H.; Cheng, C.-M. Quantitative Spectrochip-Coupled Lateral Flow Immunoassay Demonstrates Clinical Potential for Overcoming Coronavirus Disease 2019 Pandemic Screening Challenges. Micromachines 2021, 12, 321. [Google Scholar] [CrossRef] [PubMed]
- Kim, J.Y.; Bae, S.; Park, S.; Kwon, J.-S.; Lim, S.Y.; Park, J.Y.; Cha, H.H.; Seo, M.H.; Lee, H.J.; Lee, N. Comparison of Antibody and T Cell Responses Induced by Single Doses of ChAdOx1 nCoV-19 and BNT162b2 Vaccines. Immune Netw. 2021, 21, e29. [Google Scholar] [CrossRef] [PubMed]
- Ketas, T.J.; Chaturbhuj, D.; Portillo, V.M.C.; Francomano, E.; Golden, E.; Chandrasekhar, S.; Debnath, G.; Diaz-Tapia, R.; Yasmeen, A.; Kramer, K.D. Antibody responses to SARS-CoV-2 mRNA vaccines are detectable in saliva. Pathog. Immun. 2021, 6, 116. [Google Scholar] [CrossRef] [PubMed]
- Cheng, C.-M.; Lin, S.-W.; Shen, C.-F.; Liu, C.-C. A paper-based IL-6 test strip coupled with a spectrum-based optical reader for differentiating influenza severity in children. Front. Bioeng. Biotechnol. 2021, 9, 752681. [Google Scholar]





| Patient | Percent Inhibition Based on ELISA (%) | NAb # Value Based on Lateral Flow Immunoassay |
|---|---|---|
| 1 | 0.65 | 0.90 |
| 2 | 0 | 0.09 |
| 3 | 18.90 | 1.00 |
| 4 | 42.38 | 1.11 |
| 5 | 59.15 | 1.81 |
| 6 | 53.27 | 1.83 |
| 7 | 59.80 | 1.38 |
| 8 | 61.59 | 1.38 |
| 9 | 69.16 | 2.01 |
| 10 | 65.46 | 1.54 |
| 11 | 69.69 | 2.14 |
| 12 | 81.36 | 2.55 |
| 13 | 83.36 | 1.98 |
| 14 | 91.16 | 2.40 |
| 15 | 87.28 | 2.16 |
| 16 | 0.00 | 0.96 |
| 17 | 0.00 | 0.43 |
| 18 | 17.55 | 1.18 |
| 19 | 0.00 | 0.97 |
| 20 | 47.95 | 1.71 |
| 21 | 89.11 | 2.55 |
| 22 | 62.85 | 1.88 |
| 23 | 54.01 | 1.01 |
| 24 | 94.56 | 2.65 |
| 25 | 74.39 | 2.16 |
| 26 | 36.76 | 1.38 |
| 27 | 12.72 | 0.80 |
| 28 | 76.79 | 1.81 |
| 29 | 93.21 | 2.74 |
| 30 | 94.77 | 3.02 |
| Healthy individual 1 | - | 0.90 |
| Healthy individual 2 | - | 0.93 |
| Healthy individual 3 | - | 0.08 |
| Healthy individual 4 | - | 0.27 |
| Healthy individual 5 | - | 0.47 |
| Healthy individual 6 | - | 0.36 |
| Healthy individual 7 | - | 0.16 |
| Healthy individual 8 | - | 0.45 |
| Healthy individual 9 | - | 0.85 |
| Healthy individual 10 | - | 0.92 |
| Patient | Percent Inhibition Based on ELISA (%) | NAb # Value Based on Lateral Flow Immunoassay |
|---|---|---|
| 1 | 26.91 | 1.75 |
| 2 | 65.51 | 2.24 |
| 3 | 70.56 | 2.49 |
| 4 | 24.03 | 1.86 |
| 5 | 27.85 | 1.76 |
| 6 | 30.01 | 1.72 |
| 7 | 30.81 | 1.80 |
| 8 | 71.79 | 2.59 |
| 9 | 81.89 | 2.59 |
| 10 | 35.86 | 2.02 |
| 11 | 36.65 | 1.93 |
| 12 | 5.57 | 0.35 |
| 13 | 31.40 | 2.13 |
| 14 | 54.97 | 2.25 |
| 15 | 0.52 | 1.05 |
| 16 | 13.43 | 1.71 |
Publisher’s Note: MDPI stays neutral with regard to jurisdictional claims in published maps and institutional affiliations. |
© 2022 by the authors. Licensee MDPI, Basel, Switzerland. This article is an open access article distributed under the terms and conditions of the Creative Commons Attribution (CC BY) license (https://creativecommons.org/licenses/by/4.0/).
Share and Cite
Huang, R.-L.; Fu, Y.-C.; Wang, Y.-C.; Hong, C.; Yang, W.-C.; Wang, I.-J.; Sun, J.-R.; Chen, Y.; Shen, C.-F.; Cheng, C.-M. A Lateral Flow Immunoassay Coupled with a Spectrum-Based Reader for SARS-CoV-2 Neutralizing Antibody Detection. Vaccines 2022, 10, 271. https://doi.org/10.3390/vaccines10020271
Huang R-L, Fu Y-C, Wang Y-C, Hong C, Yang W-C, Wang I-J, Sun J-R, Chen Y, Shen C-F, Cheng C-M. A Lateral Flow Immunoassay Coupled with a Spectrum-Based Reader for SARS-CoV-2 Neutralizing Antibody Detection. Vaccines. 2022; 10(2):271. https://doi.org/10.3390/vaccines10020271
Chicago/Turabian StyleHuang, Rui-Lin, Yi-Chen Fu, Yung-Chih Wang, Chitsung Hong, Wei-Chieh Yang, I-Jen Wang, Jun-Ren Sun, Yunching Chen, Ching-Fen Shen, and Chao-Min Cheng. 2022. "A Lateral Flow Immunoassay Coupled with a Spectrum-Based Reader for SARS-CoV-2 Neutralizing Antibody Detection" Vaccines 10, no. 2: 271. https://doi.org/10.3390/vaccines10020271
APA StyleHuang, R.-L., Fu, Y.-C., Wang, Y.-C., Hong, C., Yang, W.-C., Wang, I.-J., Sun, J.-R., Chen, Y., Shen, C.-F., & Cheng, C.-M. (2022). A Lateral Flow Immunoassay Coupled with a Spectrum-Based Reader for SARS-CoV-2 Neutralizing Antibody Detection. Vaccines, 10(2), 271. https://doi.org/10.3390/vaccines10020271

