Hepatoprotective Effects of Black Ginseng Extract and Ginsenoside Rh1 Against Alcohol-Induced Liver Injury: Mechanistic Insights from Network Pharmacology, In Vitro, and In Vivo Analysis
Abstract
1. Introduction
2. Materials and Methods
2.1. Chemicals and Reagents
2.2. Preparation of Black Ginseng Extract (BGE)
2.3. Animals and Study Design
2.4. Enzyme-Linked Immunosorbent Assay
2.5. Histopathological Examination
2.6. Cell Culture and Treatment
2.7. Cell Viability Assay
2.8. Nitric Oxide Assay
2.9. Reverse Transcription–Polymerase Chain Reaction Analysis
2.10. Protein Extraction and Western Blot Analysis
2.11. Method for the Extraction and Isolation of Ginsenoside Rh1
2.12. UPLC–MS-Based Ginsenoside Profiling and Targeted Quantification of Rh1 in BGE
2.13. Network Pharmacology
2.13.1. Prediction of Compound-Associated Targets
2.13.2. Identification of Alcoholic Liver Disease-Associated Targets
2.13.3. Construction of the Protein–Protein Interaction Network and Identification of Core Hub Genes
2.13.4. Functional Enrichment Analysis Based on GO and KEGG Pathways
2.13.5. Molecular Docking Analysis
2.14. Statistical Analysis
3. Results
3.1. Effects of BGE on Body Weight, Organ Weight, and Histopathological Changes in Ethanol-Fed Mice
3.2. Effect of BGE on the Activities of Aspartate Aminotransferase, Alanine Aminotransferase, and Lactate Dehydrogenase in Ethanol-Fed Mice
3.3. Effect of BGE on the Activities of Antioxidant Enzymes in Ethanol-Fed Mice
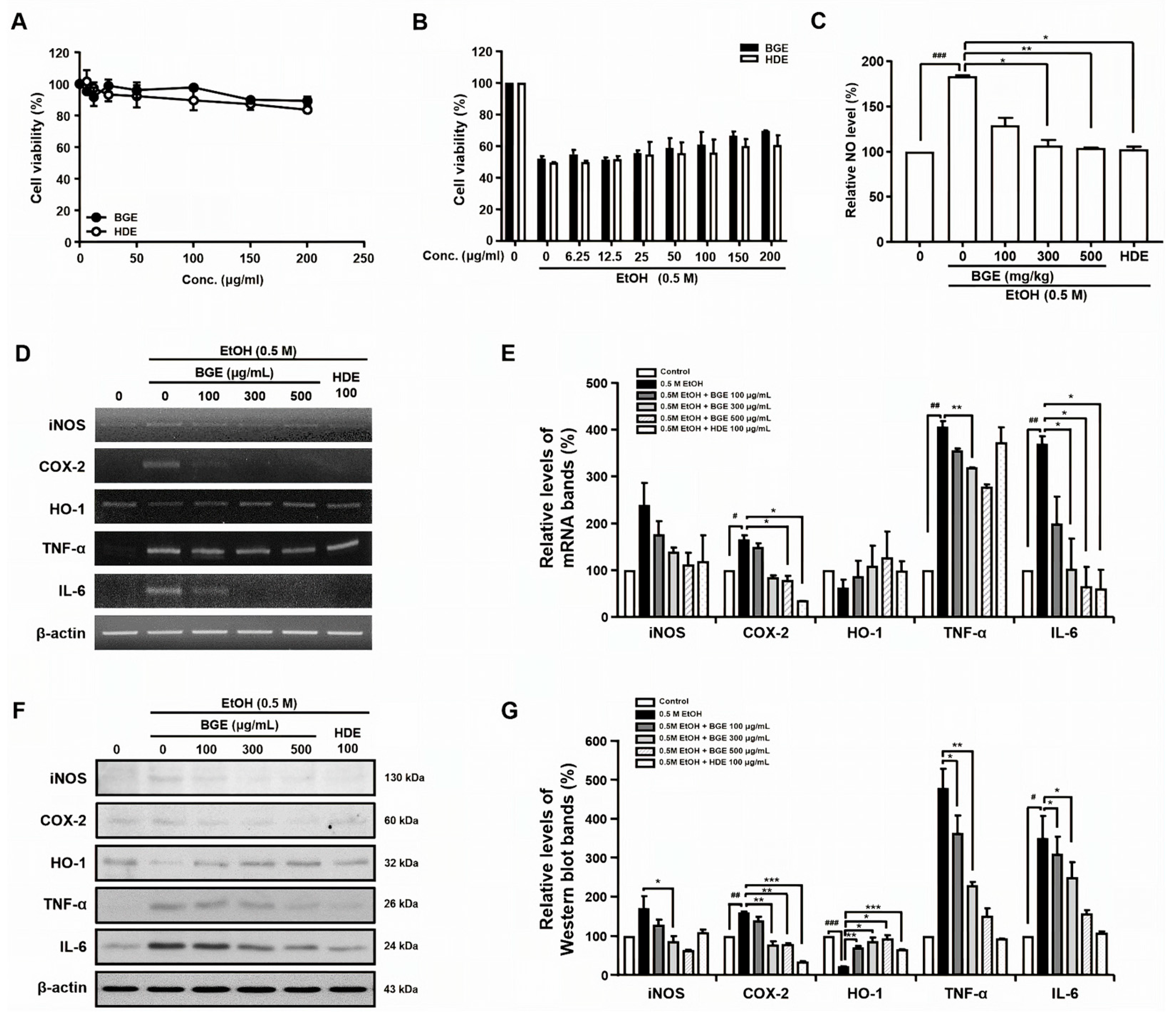
3.4. Cytotoxicity and Protective Effect of BGE in HepG2 Cells
3.5. Anti-Inflammatory Effects of BGE on Ethanol-Treated HepG2 Cells
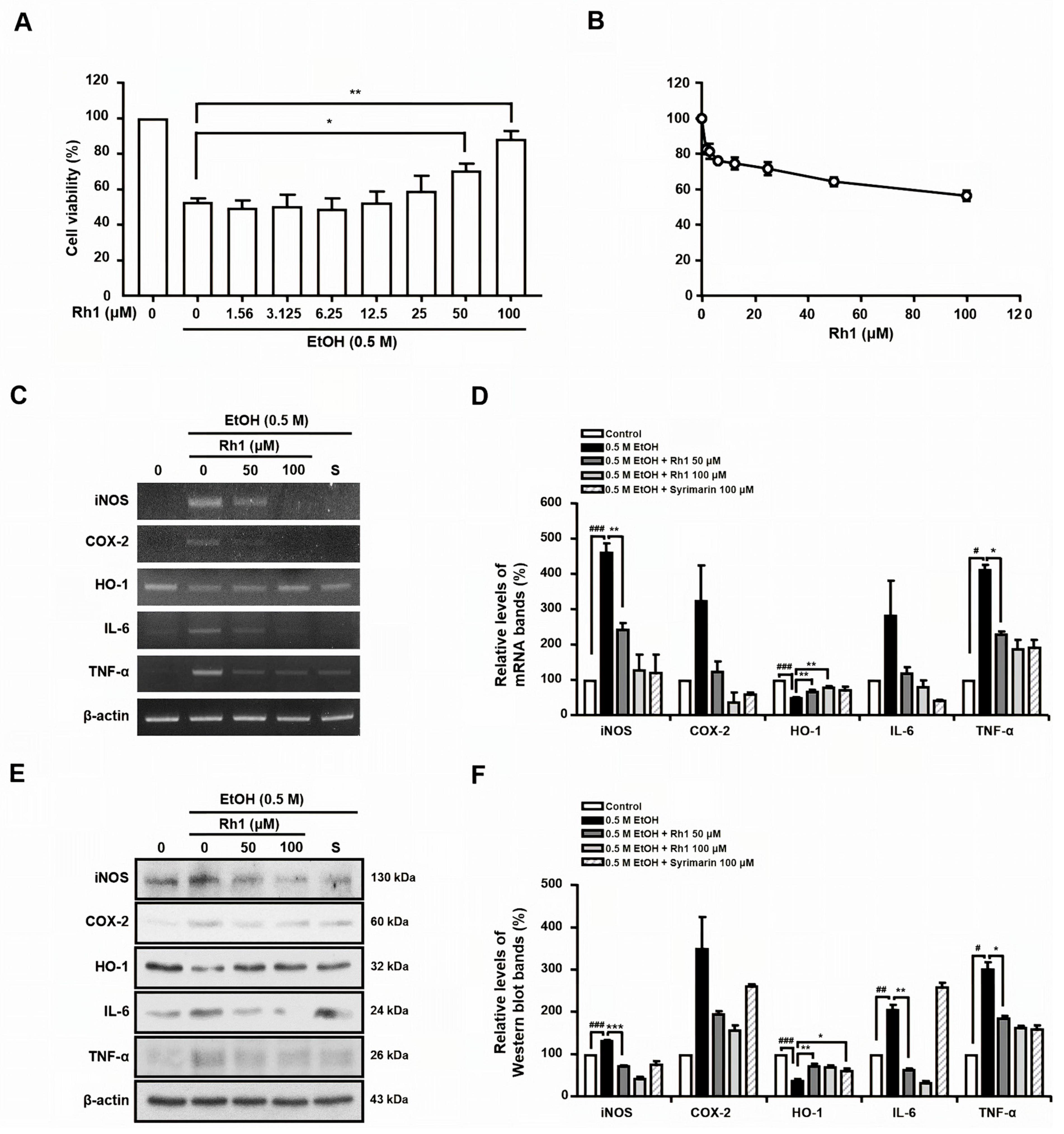
3.6. Protective Effects of Active Compound on Ethanol-Treated HepG2 Cells
3.7. Ginsenoside Profiling and Quantitative Determination of Rh1 in BGE
3.8. Network Pharmacology Analysis
3.8.1. Identification of Core Hub Genes from the Protein–Protein Interaction Network
3.8.2. Enriched GO Terms and KEGG Pathways of the Common Targets
3.8.3. Results of Molecular Docking
4. Discussion
Supplementary Materials
Author Contributions
Funding
Institutional Review Board Statement
Informed Consent Statement
Data Availability Statement
Conflicts of Interest
Abbreviations
| AILD | Alcohol-induced liver damage |
| ALT | Alanine aminotransferase |
| AST | Aspartate aminotransferase |
| BGE | Black ginseng extract |
| CAT | Catalase |
| COX-2 | Cyclooxygenase-2 |
| CYP2E1 | Cytochrome P450 2E1 |
| EGR1 | Early Growth Response 1 |
| EtOH | Ethanol |
| −ESI | Negative electrospray ionization mode |
| FBS | Fetal bovine serum |
| GO | Gene ontology |
| H&E | Hematoxylin and eosin |
| HDE | Hovenia dulcis extract |
| HO-1 | Heme oxygenase-1 |
| IL-6 | Interleukin-6 |
| iNOS | Inducible nitric oxide synthase |
| JAK2 | Janus kinase 2 |
| KEGG | Kyoto Encyclopedia of Genes and Genomes |
| LDH | Lactate dehydrogenase |
| MAPK1 | Mitogen-activated protein kinase 1 |
| MRM | Multiple reaction monitoring |
| NO | Nitric oxide |
| PCR | Polymerase chain reaction |
| PPI | Protein–protein interaction |
| PTGS2 | Prostaglandin-endoperoxide synthase 2 |
| RMSD | Root mean square deviation |
| ROS | Reactive oxygen species |
| SD | Standard deviation |
| SOD | Superoxide dismutase |
| STAT3 | Signal transducer and activator of transcription 3 |
| TNF | Tumor necrosis factor |
| UPLC | Ultra-performance liquid chromatography |
| UPLC–Q-TOF/MS | Quadrupole time-of-flight mass spectrometry coupled with UPLC |
| UPLC–Q-TRAP–MS/MS | Quadrupole linear ion trap tandem mass spectrometry coupled with UPLC |
References
- Mackowiak, B.; Fu, Y.; Maccioni, L.; Gao, B. Alcohol-associated liver disease. J. Clin. Investig. 2024, 134, e176345. [Google Scholar] [CrossRef] [PubMed]
- Rha, C.S.; Jeong, H.W.; Park, S.; Lee, S.; Jung, Y.S.; Kim, D.O. Antioxidative, anti-inflammatory, and anticancer effects of purified flavonol glycosides and aglycones in green tea. Antioxidants 2019, 8, 278. [Google Scholar] [CrossRef] [PubMed]
- Hwang, J.Y.; Ham, J.W.; Nam, S.H. Effect of Maesil (Prunus mume) juice on the alcohol metabolizing enzyme activities. Korean J. Food Sci. Technol. 2004, 36, 329–332. [Google Scholar]
- Lin, R.C.; Li, T.K. Effects of isoflavones on alcohol pharmacokinetics and alcohol-drinking behavior in rats. Am. J. Clin. Nutr. 1998, 68, 1512S–1515S. [Google Scholar] [CrossRef][Green Version]
- Zakhari, S. Overview: How is alcohol metabolized by the body? Alcohol Res. Health 2006, 29, 245–254. [Google Scholar]
- Rouach, H.; Fataccioli, V.; Gentil, M.; French, S.W.; Morimoto, M.; Nordmann, R. Effect of chronic ethanol feeding on lipid peroxidation and protein oxidation in relation to liver pathology. Hepatology 1997, 25, 351–355. [Google Scholar] [CrossRef]
- French, S.W.; Wong, K.; Jui, L.; Albano, E.; Hagbjork, A.L.; Ingelman-Sundberg, M. Effect of ethanol on cytochrome P450 2E1 (CYP2E1), lipid peroxidation, and serum protein adduct formation in relation to liver pathology pathogenesis. Exp. Mol. Pathol. 1993, 58, 61–75. [Google Scholar] [CrossRef]
- Xiao, J.; Lv, Y.; Lin, B.; Tipoe, G.L.; Youdim, M.B.; Xing, F.; Liu, Y. A novel antioxidant multitarget iron chelator M30 protects hepatocytes against ethanol-induced injury. Oxid. Med. Cell. Longev. 2015, 2015, 607271. [Google Scholar] [CrossRef]
- Liu, Y.; Wang, J.; Li, L.; Hu, W.; Qu, Y.; Ding, Y.; Meng, L.; Teng, L.; Wang, D. Hepatoprotective effects of Antrodia cinnamomea: The modulation of oxidative stress signaling in a mouse model of alcohol-induced acute liver injury. Oxid. Med. Cell. Longev. 2017, 2017, 7841823. [Google Scholar] [CrossRef]
- Lim, J.D.; Lee, S.R.; Kim, T.; Jang, S.A.; Kang, S.C.; Koo, H.J.; Sohn, E.; Bak, J.P.; Namkoong, S.; Kim, H.K.; et al. Fucoidan from Fucus vesiculosus protects against alcohol-induced liver damage by modulating inflammatory mediators in mice and HepG2 cells. Mar. Drugs 2015, 13, 1051–1067. [Google Scholar] [CrossRef]
- Tirapelli, L.F.; Batalhao, M.E.; Jacob-Ferreira, A.L.; Tirapelli, D.P.; Carnio, E.C.; Tanus-Santos, J.E.; Queiroz, R.H.; Uyemura, S.A.; Padovan, C.M.; Tirapelli, C.R. Chronic ethanol consumption induces histopathological changes and increases nitric oxide generation in the rat liver. Tissue Cell 2011, 43, 384–391. [Google Scholar] [CrossRef] [PubMed]
- Nagy, L.E. Recent insights into the role of the innate immune system in the development of alcoholic liver disease. Exp. Biol. Med. 2003, 228, 882–890. [Google Scholar] [CrossRef] [PubMed]
- Gao, B.; Seki, E.; Brenner, D.A. Innate immunity in alcoholic liver disease. Am. J. Physiol. Gastrointest. Liver Physiol. 2011, 300, G516–G525. [Google Scholar] [CrossRef] [PubMed]
- Rao, R. Endotoxemia and gut barrier dysfunction in alcoholic liver disease. Hepatology. 2009, 50, 638–644. [Google Scholar] [CrossRef]
- Szabo, G.; Mandrekar, P.; Petrasek, J. The unfolding web of innate immune dysregulation in alcoholic liver injury. Alcohol. Clin. Exp. Res. 2011, 35, 782–786. [Google Scholar] [CrossRef]
- Mandal, P.; Park, P.H.; McMullen, M.R. The anti-inflammatory effects of adiponectin are mediated via a heme oxygenase-1-dependent pathway in rat Kupffer cells. Hepatology 2010, 51, 1420–1429. [Google Scholar] [CrossRef]
- Bao, W.; Li, K.; Rong, S.; Yao, P.; Hao, L.; Ying, C.; Zhang, X.; Nussler, A.; Liu, L. Curcumin alleviates ethanol-induced hepatocytes oxidative damage involving heme oxygenase-1 induction. J. Ethnopharmacol. 2010, 128, 549–553. [Google Scholar] [CrossRef]
- Tsoyi, K.; Kim, H.J.; Shin, J.S.; Kim, D.H.; Cho, H.J.; Lee, S.S.; Ahn, S.K.; Yun-Choi, H.S.; Lee, J.H.; Seo, H.G.; et al. HO-1 and JAK-2/STAT-1 signals are involved in preferential inhibition of iNOS over COX-2 gene expression by newly synthesized tetrahydroisoquinoline alkaloid, CKD712, in cells activated with lipopolysaccharide. Cell. Signal. 2008, 20, 1839–1847. [Google Scholar] [CrossRef]
- Mandal, P.; Pritchard, M.T.; Nagy, L.E. Anti-inflammatory pathways and alcoholic liver disease: Role of an adiponectin/interleukin-10/heme oxygenase-1 pathway. World J. Gastroenterol. 2010, 16, 1330–1336. [Google Scholar] [CrossRef]
- Mishra, S.; Fujita, T.; Lama, V.N.; Nam, D.; Liao, H.; Okada, M.; Minamoto, K.; Yoshikawa, Y.; Harada, H.; Pinsky, D.J. Carbon monoxide rescues ischemic lungs by interrupting MAPK-driven expression of early growth response 1 gene and its downstream target genes. Proc. Natl. Acad. Sci. USA 2006, 103, 5191–5196. [Google Scholar] [CrossRef]
- Huang, L.; Li, H.J.; Wu, Y.C. Processing technologies, phytochemistry, bioactivities and applications of black ginseng-a novel manufactured ginseng product: A comprehensive review. Food Chem. 2023, 407, 134714. [Google Scholar] [CrossRef] [PubMed]
- Kwon, M.J.; Kim, K.J.; Yang, B.W.; Lee, B.Y.; Kim, H.C.; Ko, S.K. Optimal conditions for extracting the ginsenosides Rg3, Rg5, and Rk1 from black ginseng. J. Food Nutr. Res. 2017, 5, 176–179. [Google Scholar]
- Jin, Y.; Kim, Y.J.; Jeon, J.N.; Wang, C.; Min, J.W.; Noh, H.Y.; Yang, D.C. Effect of white, red and black ginseng on physicochemical properties and ginsenosides. Plant Foods Hum. Nutr. 2015, 70, 141–145. [Google Scholar] [CrossRef] [PubMed]
- Chung, K.S.; Cho, S.H.; Shin, J.S.; Kim, D.H.; Choi, J.H.; Choi, S.Y.; Rhee, Y.K.; Hong, H.D.; Lee, K.T. Ginsenoside Rh2 induces cell cycle arrest and differentiation in human leukemia cells by upregulating TGF-β expression. Carcinogenesis 2013, 34, 331–340. [Google Scholar] [CrossRef]
- Huang, W.C.; Huang, T.H.; Yeh, K.W.; Chen, Y.L.; Shen, S.C.; Liou, C.J. Ginsenoside Rg3 ameliorates allergic airway inflammation and oxidative stress in mice. J. Ginseng Res. 2021, 45, 654–664. [Google Scholar] [CrossRef]
- Kim, J.H.; Pan, J.H.; Cho, H.T.; Kim, Y.J. Black ginseng extract counteracts streptozotocin-induced diabetes in mice. PLoS ONE 2016, 11, e0146843. [Google Scholar] [CrossRef]
- Park, M.; Kim, S.H.; Lee, H.J. Ginsenoside Rh1 exerts neuroprotective effects by activating the PI3K/Akt pathway in amyloid-β induced SH-SY5Y cells. Appl. Sci. 2021, 11, 5654. [Google Scholar] [CrossRef]
- Kim, M.O.; Lee, J.W.; Lee, J.K.; Song, Y.N.; Oh, E.S.; Ro, H.; Yoon, D.; Jeong, Y.H.; Park, J.Y.; Hong, S.T.; et al. Black ginseng extract suppresses airway inflammation induced by cigarette smoke and lipopolysaccharides in vivo. Antioxidants 2022, 11, 679. [Google Scholar] [CrossRef]
- Teng, R.; Li, H.; Chen, J.; Wang, D.; He, Y.; Yang, C. Complete assignment of 1H and 13C NMR data for nine protopanaxatriol glycosides. Magn. Reson. Chem. 2002, 40, 483–488. [Google Scholar] [CrossRef]
- Yoon, D.; Shin, W.C.; Oh, S.M.; Choi, B.R.; Lee, D.Y. Integration of multiplatform metabolomics and multivariate analysis for geographical origin discrimination of Panax ginseng. Food Res. Int. 2022, 159, 111610. [Google Scholar] [CrossRef]
- Kanehisa, M.; Furumichi, M.; Sato, Y.; Kawashima, M.; Ishiguro-Watanabe, M. KEGG: Biological systems database as a model of the real world. Nucleic Acids Res. 2025, 53, D672–D677. [Google Scholar] [CrossRef] [PubMed]
- Kanehisa, M. Toward understanding the origin and evolution of cellular organisms. Protein Sci. 2019, 28, 1947–1951. [Google Scholar] [CrossRef] [PubMed]
- Kanehisa, M.; Goto, S. KEGG: Kyoto Encyclopedia of Genes and Genomes. Nucleic Acids Res. 2000, 28, 27–30. [Google Scholar] [CrossRef] [PubMed]
- Choi, B.R.; Yoon, D.H.; Ban, J.S.; Shin, W.C.; Jang, J.K.; Na, H.S.; Lee, D.Y. Guidelines for validating analytical methods for ginsenoside Rg3, Rk1, Rg5 from black ginseng. J. Appl. Biol. Chem. 2024, 67, 253–260. [Google Scholar] [CrossRef]
- Lee, D.Y.; Kim, M.J.; Yoon, D.; Lee, Y.S.; Kim, G.S.; Yoo, Y.C. Ginseng berry prevents alcohol-induced liver damage by improving the anti-inflammatory system damage in mice and quality control of active compounds. Int. J. Mol. Sci. 2019, 20, 3522. [Google Scholar] [CrossRef]
- Jeong, M.S.; Park, S.; Han, E.J.; Park, S.Y.; Kim, M.J.; Jung, K.; Cho, S.H.; Kim, S.Y.; Yoon, W.J.; Ahn, G.; et al. Pinus thunbergii PARL leaf protects against alcohol-induced liver disease by enhancing antioxidant defense mechanism in BALB/c mice. J. Funct. Foods 2020, 73, 104116. [Google Scholar] [CrossRef]
- Kaur, I.; Katyal, A. Immunoproteomic identification of biotransformed self-proteins from the livers of female Balb/c mice following chronic ethanol administration. Proteomics 2012, 12, 2036–2044. [Google Scholar] [CrossRef]
- Theise, N.D. Histopathology of alcoholic liver disease. Clin. Liver Dis. 2013, 2, 64–67. [Google Scholar] [CrossRef]
- Checha, F.; Kaplowitz, N. Oxidative stress and alcoholic liver disease. Alcohol Health Res. World 1997, 21, 321–324. [Google Scholar]
- Baudrimont, I.; Ahouandjivo, R.; Creppy, E.E. Prevention of lipid peroxidation induced by ochratoxin A in vero cells in culture by several agents. Chem. Biol. Interact. 1997, 104, 29–40. [Google Scholar] [CrossRef]
- Shim, S.I.; Chung, J.W.; Lee, J.M.; Hwang, K.T.; Sone, J.; Hong, B.S.; Cho, H.Y.; Jun, W.J. Hepatoprotective effects of black rice on superoxide anion radicals in HepG2 cell. Food Sci. Biotechnol. 2006, 15, 993–996. [Google Scholar]
- Lin, Q.Y.; Jin, L.J.; Cao, Z.H.; Lu, Y.N.; Xue, H.Y.; Xu, Y.P. Acanthopanax senticosus suppresses reactive oxygen species production by mouse peritoneal macrophages in vitro and in vivo. Phytother. Res. 2008, 22, 740–745. [Google Scholar] [CrossRef] [PubMed]
- Yang, H.M.; Lim, S.S.; Kee, Y.S.; Shin, H.K.; Oh, Y.S.; Kim, L.K. Comparision of the anti-inflammatory effects of the extracts from Rubus coreanus and Rubus occidentalis. Korean J. Food Sci. Technol. 2007, 39, 342–347. [Google Scholar]
- Williams, C.S.; Mann, M.; DuBois, R.N. The role of cyclooxygenases in inflammation, cancer, and development. Oncogene 1999, 18, 7908–7916. [Google Scholar] [CrossRef]
- Sprague, A.H.; Khalil, R.A. Inflammatory cytokines in vascular dysfunction and vascular disease. Biochem. Pharmacol. 2009, 78, 539–552. [Google Scholar] [CrossRef]
- Morse, D.; Lin, L.; Choi, A.M.; Ryter, S.W. Heme oxygenase-1, a critical arbitrator of cell death pathways in lung injury and disease. Free Radic. Biol. Med. 2009, 47, 1–12. [Google Scholar] [CrossRef]
- Park, E.K.; Choo, M.K.; Han, M.J.; Kim, D.H. Ginsenoside Rh1 possesses antiallergic and anti-inflammatory activities. Int. Arch. Allergy Immunol. 2004, 133, 113–120. [Google Scholar] [CrossRef]
- Gao, B.; Bataller, R. Alcoholic liver disease: Pathogenesis and new therapeutic targets. Gastroenterology 2011, 141, 1572–1585. [Google Scholar] [CrossRef]
- Neuman, M.G.; Maor, Y.; Nanau, R.M.; Melzer, E.; Mell, H.; Opris, M.; Malnick, S. Alcoholic liver disease: Role of cytokines. Biomolecules 2015, 5, 2023–2034. [Google Scholar] [CrossRef]
- Kawaratani, H.; Tsujimoto, T.; Douhara, A.; Takaya, H.; Moriya, K.; Namisaki, T.; Fukui, H. The effect of inflammatory cytokines in alcoholic liver disease. Mediat. Inflamm. 2013, 2013, 495156. [Google Scholar] [CrossRef]
- Nanji, A.A.; Miao, L.; Thomas, P.E.; Rahemtulla, A.; Khwaja, S.; Zhao, S.; Dannenberg, A.J. Enhanced cyclooxygenase-2 gene expression in alcoholic liver disease in the rat. Gastroenterology 1997, 112, 943–951. [Google Scholar] [CrossRef]
- Guo, Y.; Xu, F.; Lu, T.; Duan, Z.; Zhang, Z. Interleukin-6 signaling pathway in targeted therapy for cancer. Cancer Treat. Rev. 2012, 38, 904–910. [Google Scholar] [CrossRef] [PubMed]
- Ataie-Kachoie, P.; Pourgholami, M.H.; Morris, D.L. Inhibition of the IL-6 signaling pathway: A strategy to combat chronic inflammatory diseases and cancer. Cytokine Growth Factor Rev. 2013, 24, 163–173. [Google Scholar] [CrossRef] [PubMed]
- Arthur, J.S.C.; Ley, S.C. Mitogen-activated protein kinases in innate immunity. Nat. Rev. Immunol. 2013, 13, 679–692. [Google Scholar] [CrossRef] [PubMed]
- Kurumbail, R.G.; Stevens, A.M.; Gierse, J.K.; McDonald, J.J.; Stegeman, R.A.; Pak, J.Y.; Gildehaus, D.; Miyashiro, J.M.; Penning, T.D.; Seibert, K.; et al. Structural basis for selective inhibition of cyclooxygenase-2 by anti-inflammatory agents. Nature 1996, 384, 644–648. [Google Scholar] [CrossRef]
- He, M.M.; Smith, A.S.; Oslob, J.D.; Flanagan, W.M.; Braisted, A.C.; Whitty, A.; Cancilla, M.T.; Wang, J.; Lugovskoy, A.A.; Yoburn, J.C.; et al. Small-molecule inhibition of TNF-alpha. Science 2005, 310, 1022–1025. [Google Scholar] [CrossRef]
- Ohori, M.; Kinoshita, T.; Okubo, M.; Sato, K.; Yamazaki, A.; Arakawa, H.; Nishimura, S.; Inamura, N.; Nakajima, H.; Neya, M.; et al. Identification of a selective ERK inhibitor and structural determination of the inhibitor–ERK2 complex. Biochem. Biophys. Res. Commun. 2005, 336, 357–363. [Google Scholar] [CrossRef]
- Bai, L.; Zhou, H.; Xu, R.; Zhao, Y.; Chinnaswamy, K.; McEachern, D.; Chen, J.; Yang, C.Y.; Liu, Z.; Wang, M.; et al. A potent and selective small-molecule degrader of STAT3 achieves complete tumor regression in vivo. Cancer Cell 2019, 36, 498–511. [Google Scholar] [CrossRef]
- Somers, W.; Stahl, M.; Seehra, J.S. 1.9 Å crystal structure of interleukin 6: Implications for a novel mode of receptor dimerization and signaling. EMBO J. 1997, 16, 989–997. [Google Scholar] [CrossRef]
- Ramírez, D.; Caballero, J. Is it reliable to take the molecular docking top scoring position as the best solution without considering available structural data? Molecules 2018, 23, 1038. [Google Scholar] [CrossRef]









Disclaimer/Publisher’s Note: The statements, opinions and data contained in all publications are solely those of the individual author(s) and contributor(s) and not of MDPI and/or the editor(s). MDPI and/or the editor(s) disclaim responsibility for any injury to people or property resulting from any ideas, methods, instructions or products referred to in the content. |
© 2026 by the authors. Licensee MDPI, Basel, Switzerland. This article is an open access article distributed under the terms and conditions of the Creative Commons Attribution (CC BY) license.
Share and Cite
Na, H.S.; Hwang-Bo, J.; Shin, W.-C.; Jang, J.-K.; Choi, B.-R.; Lee, D.Y. Hepatoprotective Effects of Black Ginseng Extract and Ginsenoside Rh1 Against Alcohol-Induced Liver Injury: Mechanistic Insights from Network Pharmacology, In Vitro, and In Vivo Analysis. Antioxidants 2026, 15, 461. https://doi.org/10.3390/antiox15040461
Na HS, Hwang-Bo J, Shin W-C, Jang J-K, Choi B-R, Lee DY. Hepatoprotective Effects of Black Ginseng Extract and Ginsenoside Rh1 Against Alcohol-Induced Liver Injury: Mechanistic Insights from Network Pharmacology, In Vitro, and In Vivo Analysis. Antioxidants. 2026; 15(4):461. https://doi.org/10.3390/antiox15040461
Chicago/Turabian StyleNa, Hyeon Seon, Jeon Hwang-Bo, Woo-Cheol Shin, Jin-Kyu Jang, Bo-Ram Choi, and Dae Young Lee. 2026. "Hepatoprotective Effects of Black Ginseng Extract and Ginsenoside Rh1 Against Alcohol-Induced Liver Injury: Mechanistic Insights from Network Pharmacology, In Vitro, and In Vivo Analysis" Antioxidants 15, no. 4: 461. https://doi.org/10.3390/antiox15040461
APA StyleNa, H. S., Hwang-Bo, J., Shin, W.-C., Jang, J.-K., Choi, B.-R., & Lee, D. Y. (2026). Hepatoprotective Effects of Black Ginseng Extract and Ginsenoside Rh1 Against Alcohol-Induced Liver Injury: Mechanistic Insights from Network Pharmacology, In Vitro, and In Vivo Analysis. Antioxidants, 15(4), 461. https://doi.org/10.3390/antiox15040461

