Development of an AAPH-Induced Oxidative Stress Model in Bovine Mammary Epithelial Cells and Investigation of Its Molecular Mechanisms
Abstract
1. Introduction
2. Materials and Methods
2.1. Establishment of an Oxidative Stress Model in BMECs Induced by AAPH
2.1.1. Recovery and Cultivation of BMECs
2.1.2. Main Reagents
2.1.3. Main Instruments
2.1.4. Establishment of an Oxidative Stress Model in BMECs
2.2. Changes in Oxidative Stress-Related Indicators in BMECs After the Addition of AAPH
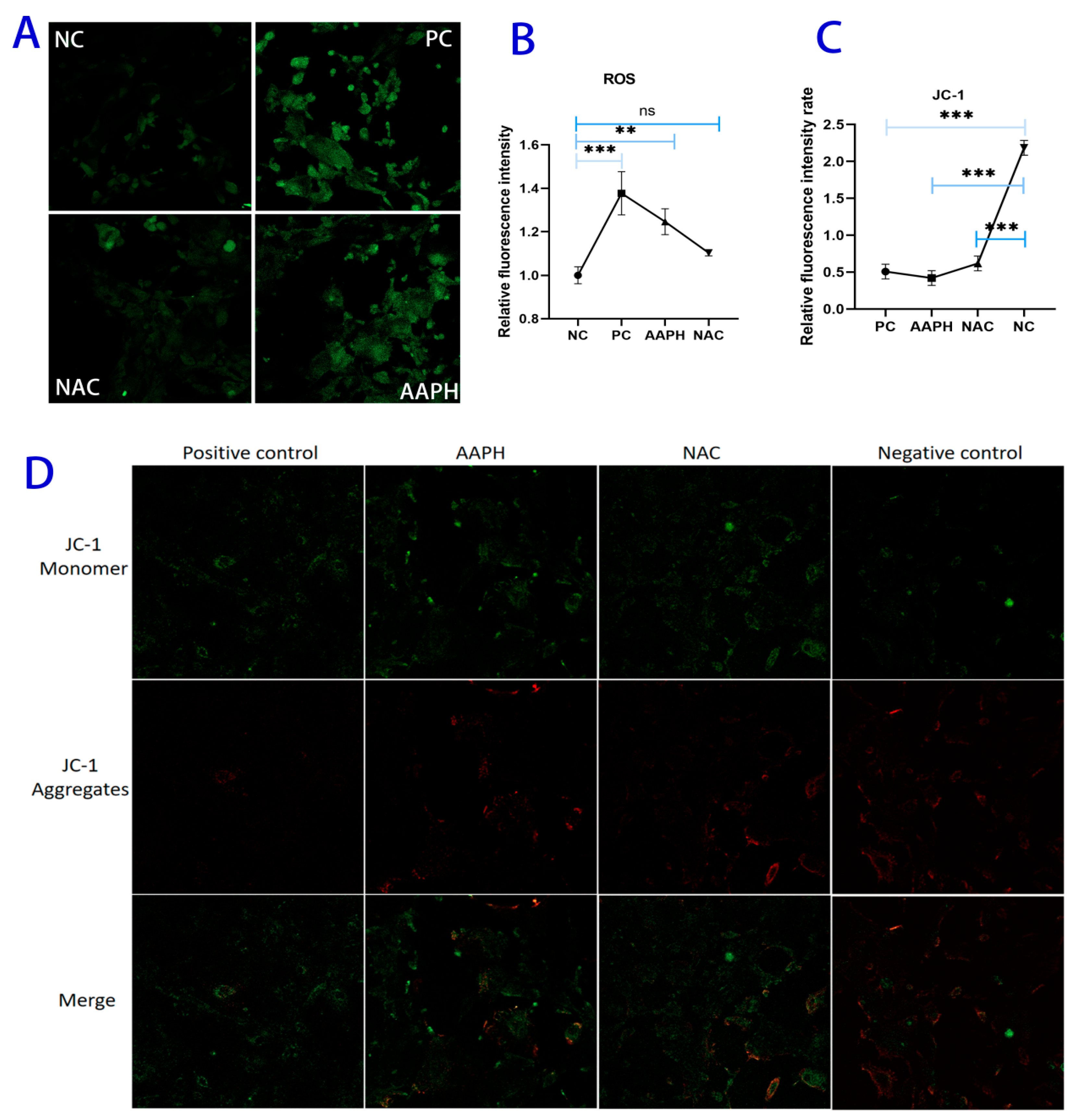
2.2.1. ROS Levels in BMECs
2.2.2. Mitochondrial Membrane Potential Levels in BMECs
2.2.3. Ultrastructure of BMECs Observed Under TEM
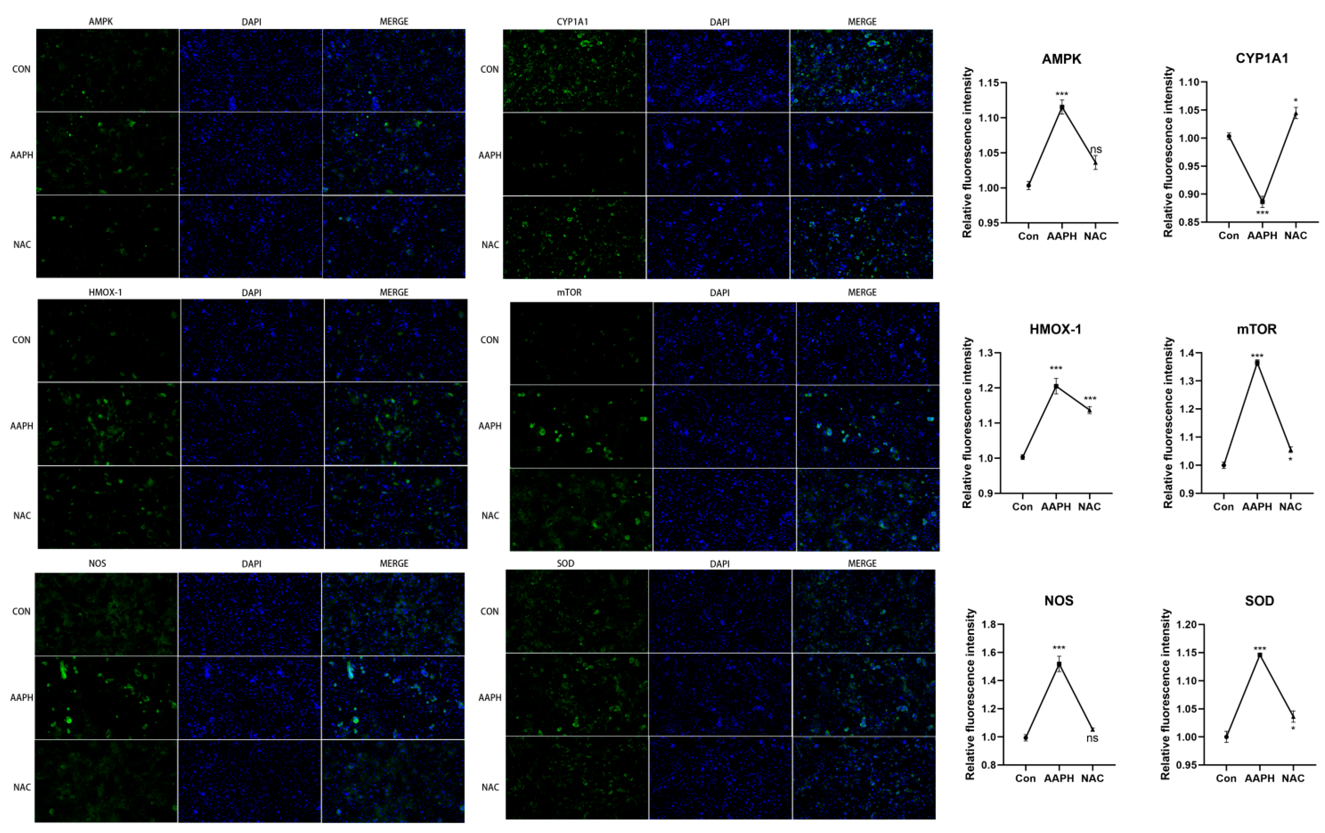
2.2.4. Immunofluorescence Staining of Oxidative Stress-Related Antibodies
2.2.5. Transcriptional Levels of Oxidative Stress-Related Genes in BMECs Detected by qPCR
2.2.6. The Expression Levels of Oxidative Stress-Related Proteins in BMECs Were Detected by Western Blot
2.2.7. Data Processing and Analysis
3. Results
3.1. The Optimal Active Concentration of AAPH
3.2. Changes in Oxidative Stress-Related Indicators in BMECs After the AAPH Treatment
3.2.1. ROS and Mitochondrial Membrane Potential in BMECs
3.2.2. Transmission Electron Microscopy Results of BMECs

3.2.3. Immunofluorescence Results of BMECs
3.2.4. Changes in the Expression of Oxidative Stress-Related Genes in BMECs After AAPH Treatment

3.2.5. Changes in the Protein Expression of Oxidative Stress-Related Proteins in BMECs After AAPH Treatment

4. Discussion
5. Conclusions
Author Contributions
Funding
Institutional Review Board Statement
Informed Consent Statement
Data Availability Statement
Acknowledgments
Conflicts of Interest
Abbreviations
| ROS | Reactive oxygen species |
| NOX | NADPH oxidases |
| NAC | N-carbamylglutamate |
| EDTA | Ethylene diamine tetraacetic acid |
| DAB | Diaminobenzidine |
| AMPK | Adenosine 5′-monophosphate (AMP)-activated protein kinase |
| CYP1A1 | Cytochrome P450 1A1 |
| HMOX-1 | Heme oxygenase 1 |
| SOD | Superoxide dismutase |
| NOS | Nitric oxide synthase |
| mTOR | Mammalian target of rapamycin |
| FBS | Fetal bovine serum |
| BSA | Bovine serum albumin |
| HRP | Horseradish peroxidase |
References
- Sindhu, S.; Saini, T.; Rawat, H.K.; Chahar, M.; Grover, A.; Ahmad, S.; Mohan, H. Beyond Conventional Antibiotics Approaches: Global Perspectives on Alternative Therapeutics Including Herbal Prevention, and Proactive Management Strategies in Bovine Mastitis. Microb. Pathog. 2024, 196, 106989. [Google Scholar] [CrossRef]
- Schieber, M.; Chandel, N.S. ROS Function in Redox Signaling and Oxidative Stress. Curr. Biol. 2014, 24, R453–R462. [Google Scholar] [CrossRef]
- Batty, M.; Bennett, M.R.; Yu, E. The Role of Oxidative Stress in Atherosclerosis. Cells 2022, 11, 3843. [Google Scholar] [CrossRef]
- Hong, Y.; Boiti, A.; Vallone, D.; Foulkes, N.S. Reactive Oxygen Species Signaling and Oxidative Stress: Transcriptional Regulation and Evolution. Antioxidants 2024, 13, 312. [Google Scholar] [CrossRef]
- Fási, L.; Latif, A.D.; Zupkó, I.; Lévai, S.; Dékány, M.; Béni, Z.; Könczöl, Á.; Balogh, G.T.; Hunyadi, A. AAPH or Peroxynitrite-Induced Biorelevant Oxidation of Methyl Caffeate Yields a Potent Antitumor Metabolite. Biomolecules 2020, 10, 1537. [Google Scholar] [CrossRef]
- Lee, H.-G.; Nagahawatta, D.P.; Yang, F.; Jayawardhana, H.H.A.C.K.; Liyanage, N.M.; Lee, D.-S.; Lee, J.M.; Yim, M.-J.; Ko, S.-C.; Kim, J.-Y.; et al. Antioxidant Potential of Hydrolysate-Derived Seahorse (Hippocampus abdominalis) Peptide: Protective Effects against AAPH-Induced Oxidative Damage in Vitro and in Vivo. Food Chem. 2023, 407, 135130. [Google Scholar] [CrossRef] [PubMed]
- Song, G.; Wang, J.; Liu, J.; Ruan, Y. Dimethyl Fumarate Ameliorates Erectile Dysfunction in Bilateral Cavernous Nerve Injury Rats by Inhibiting Oxidative Stress and NLRP3 Inflammasome-Mediated Pyroptosis of Nerve via Activation of Nrf2/HO-1 Signaling Pathway. Redox Biol. 2023, 68, 102938. [Google Scholar] [CrossRef]
- Che, J.; Wang, H.; Dong, J.; Wu, Y.; Zhang, H.; Fu, L.; Zhang, J. Human Umbilical Cord Mesenchymal Stem Cell-Derived Exosomes Attenuate Neuroinflammation and Oxidative Stress through the NRF2/NF-κB/NLRP3 Pathway. CNS Neurosci. Ther. 2024, 30, e14454. [Google Scholar] [CrossRef]
- Li, Y.-F.; Ouyang, S.-H.; Tu, L.-F.; Wang, X.; Yuan, W.-L.; Wang, G.-E.; Wu, Y.-P.; Duan, W.-J.; Yu, H.-M.; Fang, Z.-Z.; et al. Caffeine Protects Skin from Oxidative Stress-Induced Senescence through the Activation of Autophagy. Theranostics 2018, 8, 5713–5730. [Google Scholar] [CrossRef] [PubMed]
- Assaf, L.; Eid, A.A.; Nassif, J. Role of AMPK/mTOR, Mitochondria, and ROS in the Pathogenesis of Endometriosis. Life Sci. 2022, 306, 120805. [Google Scholar] [CrossRef]
- Remigante, A.; Studzian, M.; Spinelli, S.; Piotrowski, P.; Litwinienko, G.; Gorny, K.; Raczynski, P.; Marino, A.; Morabito, R.; Grebowski, J. Metallofullerenol Gd@C82(OH)22 Preserves Human Erythrocyte Plasma Membrane Integrity from AAPH-Induced Oxidative Stress: Molecular Mechanisms and Antioxidant Activity. Free Radic. Biol. Med. 2025, 229, 499–513. [Google Scholar] [CrossRef]
- Pulido-Hornedo, N.A.; Ventura-Juárez, J.; Guevara-Lara, F.; González-Ponce, H.A.; Sánchez-Alemán, E.; Buist-Homan, M.; Moshage, H.; Martínez-Saldaña, M.C. Hepatoprotective Effect of Opuntia Robusta Fruit Biocomponents in a Rat Model of Thioacetamide-Induced Liver Fibrosis. Plants 2022, 11, 2039. [Google Scholar] [CrossRef]
- Shen, Y.; Song, X.; Li, L.; Sun, J.; Jaiswal, Y.; Huang, J.; Liu, C.; Yang, W.; Williams, L.; Zhang, H.; et al. Protective Effects of P-Coumaric Acid against Oxidant and Hyperlipidemia-an in Vitro and in Vivo Evaluation. Biomed. Pharmacother. 2019, 111, 579–587. [Google Scholar] [CrossRef] [PubMed]
- Lee, H.; Zandkarimi, F.; Zhang, Y.; Meena, J.K.; Kim, J.; Zhuang, L.; Tyagi, S.; Ma, L.; Westbrook, T.F.; Steinberg, G.R.; et al. Energy-Stress-Mediated AMPK Activation Inhibits Ferroptosis. Nat. Cell Biol. 2020, 22, 225–234. [Google Scholar] [CrossRef] [PubMed]
- Steinberg, G.R.; Hardie, D.G. New Insights into Activation and Function of the AMPK. Nat. Rev. Mol. Cell Biol. 2023, 24, 255–272. [Google Scholar] [CrossRef] [PubMed]
- Li, Y.; Zhou, Y.; Liu, D.; Wang, Z.; Qiu, J.; Zhang, J.; Chen, P.; Zeng, G.; Guo, Y.; Wang, X.; et al. Glutathione Peroxidase 3 Induced Mitochondria-Mediated Apoptosis via AMPK /ERK1/2 Pathway and Resisted Autophagy-Related Ferroptosis via AMPK/mTOR Pathway in Hyperplastic Prostate. J. Transl. Med. 2023, 21, 575. [Google Scholar] [CrossRef]
- Lin, M.; Hua, R.; Ma, J.; Zhou, Y.; Li, P.; Xu, X.; Yu, Z.; Quan, S. Bisphenol A Promotes Autophagy in Ovarian Granulosa Cells by Inducing AMPK/mTOR/ULK1 Signalling Pathway. Environ. Int. 2021, 147, 106298. [Google Scholar] [CrossRef]
- Hamad, M.; Mohammed, A.K.; Hachim, M.Y.; Mukhopadhy, D.; Khalique, A.; Laham, A.; Dhaiban, S.; Bajbouj, K.; Taneera, J. Heme Oxygenase-1 (HMOX-1) and Inhibitor of Differentiation Proteins (ID1, ID3) Are Key Response Mechanisms against Iron-Overload in Pancreatic β-Cells. Mol. Cell Endocrinol. 2021, 538, 111462. [Google Scholar] [CrossRef]
- Wu, W.; Tang, J.; Bao, W.; Feng, Q.; Zheng, J.; Hong, M.; Guo, S.; Zhu, Y.; Huang, S.; Zhao, M.; et al. Thiols-Rich Peptide from Water Buffalo Horn Keratin Alleviates Oxidative Stress and Inflammation through Co-Regulating Nrf2/Hmox-1 and NF-κB Signaling Pathway. Free Radic. Biol. Med. 2024, 223, 131–143. [Google Scholar] [CrossRef]
- Lin, H.-Y.; Lim, S.-W.; Hsu, T.-I.; Yang, W.-B.; Huang, C.-C.; Tsai, Y.-T.; Chang, W.-C.; Ko, C.-Y. CCAAT/Enhancer-Binding Protein Delta Regulates Glioblastoma Survival through Catalase-Mediated Hydrogen Peroxide Clearance. Oxid. Med. Cell Longev. 2022, 2022, 4081380. [Google Scholar] [CrossRef]
- Kyoreva, M.; Li, Y.; Hoosenally, M.; Hardman-Smart, J.; Morrison, K.; Tosi, I.; Tolaini, M.; Barinaga, G.; Stockinger, B.; Mrowietz, U.; et al. CYP1A1 Enzymatic Activity Influences Skin Inflammation Via Regulation of the AHR Pathway. J. Investig. Dermatol. 2021, 141, 1553–1563.e3. [Google Scholar] [CrossRef] [PubMed]



| Antibody Name | Production Company | Product Item Number | Dilution Ratio |
|---|---|---|---|
| AMPK | Proteintech Group, Inc. (Wuhan, China) | 10929-2-AP | 1:50 |
| CYP1A1 | Affinity biosciences (Changzhou, China) | AF5312 | 1:50 |
| HMOX-1 | Proteintech Group, Inc. | 10701-1-AP | 1:50 |
| NOS | Affinity biosciences | AF0199 | 1:50 |
| mTOR | Cell Signaling Technology, Inc. (Danvers, MA, USA) | 2972S | 1:50 |
| SOD | Affinity biosciences | AF5144 | 1:50 |
| β-actin | Proteintech Group, Inc. | 20536-1-AP | 1:50 |
| Gene Name | Primer Sequence (5′–3′) | TM (°C) | Gene Accession Number |
|---|---|---|---|
| AMPK | F: GTGGTGACCCTCAAGACCAG | 58.3 | NC_037330.1 |
| R: TTCCGGATGAGGTTTCAGG | |||
| CYP1A1 | F: TGCAGGAGAACATCCCTACC | 56.7 | NC_037348.1 |
| R: GGTAGGGTGATGAGGTCCAC | |||
| HMOX-1 | F: CTGACAGCATGCCCCAGGAT | 55.1 | NC_037332.1 |
| R: CTTCTCCTGGGCTCTCTCCT | |||
| NOS | F: CCCCAGACAGCTTCTACCT | 55.5 | NC_037331.1 |
| R: TCCTTTGTTACTGCTTCACC | |||
| mTOR | F: TGCGGTCACTCGTCGTCAG | 60.6 | NC_037343.1 |
| R: TGCCAGCCTGCCACTCTTG | |||
| SOD | F: ATCCACTTCGAGGCAAAGGG | 57.8 | NC_037328.1 |
| R: GTGAGGACCTGCACTGGTAC | |||
| β-actin | F: TCTGGCACCACACCTTCTACAAC | 60.1 | NC_037329.1 |
| R: GGACAGCACAGCCTGGAT |
Disclaimer/Publisher’s Note: The statements, opinions and data contained in all publications are solely those of the individual author(s) and contributor(s) and not of MDPI and/or the editor(s). MDPI and/or the editor(s) disclaim responsibility for any injury to people or property resulting from any ideas, methods, instructions or products referred to in the content. |
© 2026 by the authors. Licensee MDPI, Basel, Switzerland. This article is an open access article distributed under the terms and conditions of the Creative Commons Attribution (CC BY) license.
Share and Cite
Zhang, Y.; Wang, D.; Wu, J.; Sun, Z.; Cao, G.; Zhang, Y. Development of an AAPH-Induced Oxidative Stress Model in Bovine Mammary Epithelial Cells and Investigation of Its Molecular Mechanisms. Antioxidants 2026, 15, 460. https://doi.org/10.3390/antiox15040460
Zhang Y, Wang D, Wu J, Sun Z, Cao G, Zhang Y. Development of an AAPH-Induced Oxidative Stress Model in Bovine Mammary Epithelial Cells and Investigation of Its Molecular Mechanisms. Antioxidants. 2026; 15(4):460. https://doi.org/10.3390/antiox15040460
Chicago/Turabian StyleZhang, Yuanyuan, Daqing Wang, Jiahui Wu, Zhiwei Sun, Guifang Cao, and Yong Zhang. 2026. "Development of an AAPH-Induced Oxidative Stress Model in Bovine Mammary Epithelial Cells and Investigation of Its Molecular Mechanisms" Antioxidants 15, no. 4: 460. https://doi.org/10.3390/antiox15040460
APA StyleZhang, Y., Wang, D., Wu, J., Sun, Z., Cao, G., & Zhang, Y. (2026). Development of an AAPH-Induced Oxidative Stress Model in Bovine Mammary Epithelial Cells and Investigation of Its Molecular Mechanisms. Antioxidants, 15(4), 460. https://doi.org/10.3390/antiox15040460

