DRG Explant Model for Understanding Mechanism of Oxaliplatin-Induced Peripheral Neuropathy and Identifying Potential Therapeutic Targets
Abstract
1. Introduction
2. Materials and Methods
2.1. Animals
2.2. Extraction and DRG Preparation
2.3. Fluorescent Imaging
2.4. DRG Outgrowth Assay
2.5. Treatment of DRG with Oxaliplatin
2.6. Treatment of DRG with Verapamil and Cimetidine
2.7. Immunochemistry of DRG
2.8. DRG ROS Imaging
2.9. Statistics and Data Analysis
3. Results
3.1. Growth Media and ECM Scaffolding Induces Stable and Uniform Distribution of Neurite Outgrowth
3.2. Oxaliplatin Induces Decreases in DRG Neurite Outgrowth in a Dose-Dependent Pattern
3.3. Oxalate Does Not Affect DRG Regrowth
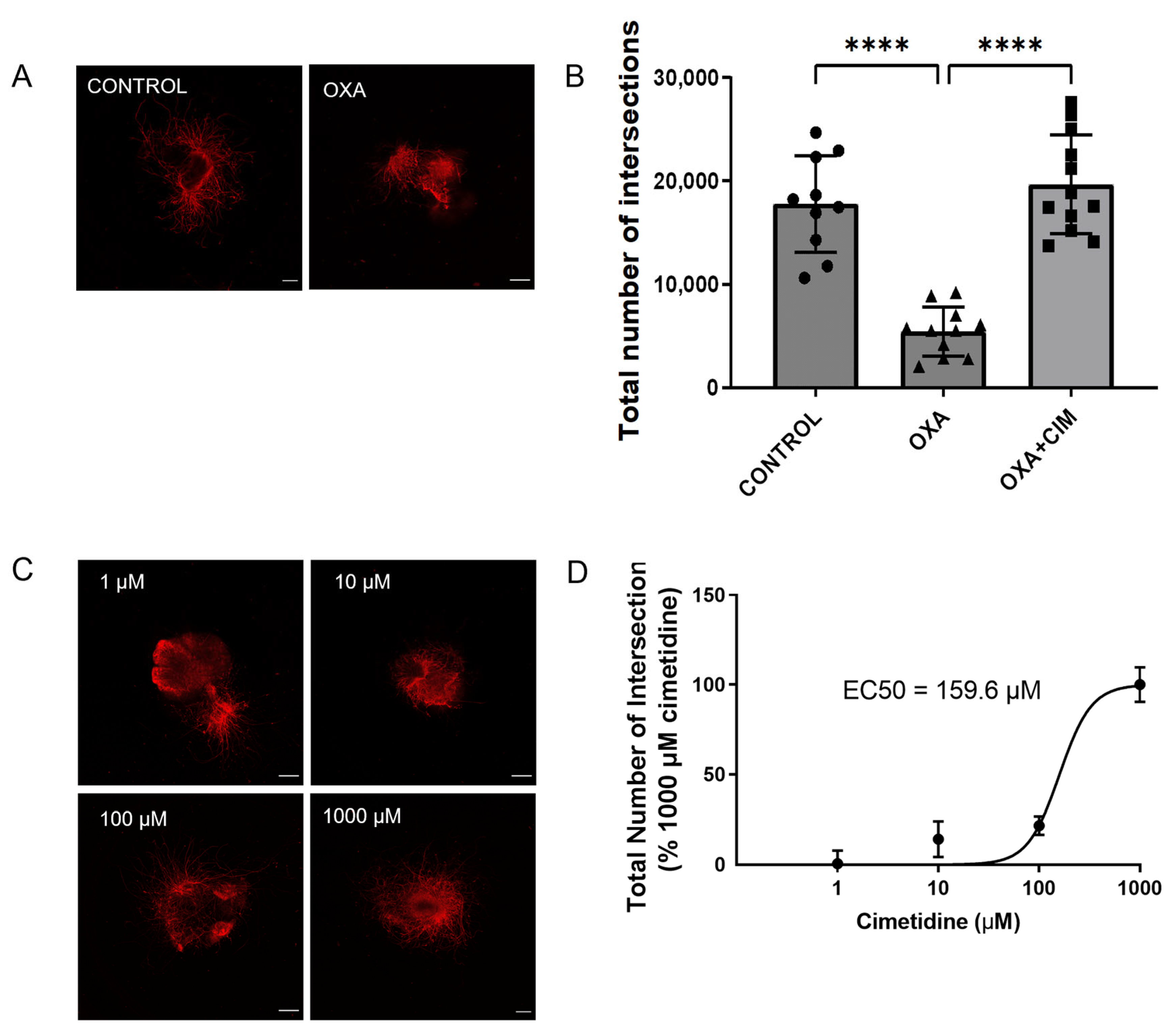
3.4. Inhibition of OCT2 Preserves DRG Neurite Outgrowth
3.5. Oxaliplatin Leads to Oxidative Stress in the DRG Explant
3.6. Inhibition of TXNIP Through Verapamil Decreases ROS Level Induced by Oxaliplatin
4. Discussion
4.1. Oxaliplatin Has a Strong Impact on DRG Neurite Outgrowth
4.2. Inhibition of OCT2 Restores DRG Outgrowth in the Presence of Oxaliplatin
4.3. Oxaliplatin Induces ROS Burst That Is Suppressed by TXNIP Inhibitor
5. Conclusions
Supplementary Materials
Author Contributions
Funding
Institutional Review Board Statement
Informed Consent Statement
Data Availability Statement
Acknowledgments
Conflicts of Interest
Abbreviations
| ANOVA | Analysis of variance |
| BSA | Bovine serum albumin |
| CIPN | Chemotherapy-induced peripheral neuropathy |
| CM-H2DCFDA | 5-(and-6)-chloromethyl-2′,7′-dichlorodihydrofluorescein diacetate |
| DAPI | 4′,6-diamidino-2-phenylindole |
| DMEM | Dulbecco’s Modified Eagle Medium |
| DRG | Dorsal root ganglia |
| DMSO | Dimethyl sulfoxide |
| ECM | Extracellular matrix |
| EC50 | Half-maximal effective concentration |
| HBSS | Hanks’ Balanced Salt Solution |
| NBF | Neutral buffered formalin |
| NLRP3 | NOD-Like Receptor Family Pyrin Domain Containing 3 |
| OCT2 | Organic Cation Transporter 2 |
| PBST | Phosphate-buffered saline with Triton-X |
| PNS | Peripheral nervous system |
| ROI | Region of interest |
| ROS | Reactive oxygen species |
| SFM | Serum-free medium |
| SGC | Satellite glial cell |
| TRX | Thioredoxin |
| TRX1 | Thioredoxin-1 |
| TXNIP | Thioredoxin interacting protein |
References
- Kim, D.; Kim, J.; Lee, S.-H.; Kim, T.; Heo, D.; Bang, Y.-J.; Kim, N. Phase II study of oxaliplatin, 5-fluorouracil and leucovorin in previously platinum-treated patients with advanced gastric cancer. Ann. Oncol. 2003, 14, 383–387. [Google Scholar] [CrossRef] [PubMed]
- Griffith, K.A.; Zhu, S.; Johantgen, M.; Kessler, M.D.; Renn, C.; Beutler, A.S.; Kanwar, R.; Ambulos, N.; Cavaletti, G.; Bruna, J.; et al. Oxaliplatin-Induced Peripheral Neuropathy and Identification of Unique Severity Groups in Colorectal Cancer. J. Pain Symptom Manag. 2017, 54, 701–706.e701. [Google Scholar] [CrossRef] [PubMed][Green Version]
- Nicoletto, M.; Falci, C.; Pianalto, D.; Artioli, G.; Azzoni, P.; De Masi, G.; Ferrazzi, E.; Perin, A.; Donach, M.; Zoli, W. Phase II study of pegylated liposomal doxorubicin and oxaliplatin in relapsed advanced ovarian cancer. Gynecol. Oncol. 2006, 100, 318–323. [Google Scholar] [CrossRef] [PubMed]
- Raez, L.E.; Kobina, S.; Santos, E.S. Oxaliplatin in first-line therapy for advanced non–small-cell lung Cancer. Clin. Lung Cancer 2010, 11, 18–24. [Google Scholar] [CrossRef]
- Argyriou, A.A.; Polychronopoulos, P.; Iconomou, G.; Chroni, E.; Kalofonos, H.P. A review on oxaliplatin-induced peripheral nerve damage. Cancer Treat. Rev. 2008, 34, 368–377. [Google Scholar] [CrossRef]
- Han, C.H.; Kilfoyle, D.H.; Hill, A.G.; Jameson, M.B.; McKeage, M.J. Preventing oxaliplatin-induced neurotoxicity: Rationale and design of phase Ib randomized, double-blind, placebo-controlled, cross-over trials for early clinical evaluation of investigational therapeutics. Expert Opin. Drug Metab. Toxicol. 2016, 12, 1479–1490. [Google Scholar] [CrossRef]
- Sałat, K. Chemotherapy-induced peripheral neuropathy—Part 2: Focus on the prevention of oxaliplatin-induced neurotoxicity. Pharmacol. Rep. 2020, 72, 508–527. [Google Scholar] [CrossRef]
- Conklin, K.A. Chemotherapy-associated oxidative stress: Impact on chemotherapeutic effectiveness. Integr. Cancer Ther. 2004, 3, 294–300. [Google Scholar] [CrossRef]
- Rottenberg, S.; Disler, C.; Perego, P. The rediscovery of platinum-based cancer therapy. Nat. Rev. Cancer 2021, 21, 37–50. [Google Scholar] [CrossRef]
- Areti, A.; Yerra, V.G.; Naidu, V.; Kumar, A. Oxidative stress and nerve damage: Role in chemotherapy induced peripheral neuropathy. Redox Biol. 2014, 2, 289–295. [Google Scholar] [CrossRef]
- Jimenez-Andrade, J.M.; Herrera, M.B.; Ghilardi, J.R.; Vardanyan, M.; Melemedjian, O.K.; Mantyh, P.W. Vascularization of the dorsal root ganglia and peripheral nerve of the mouse: Implications for chemical-induced peripheral sensory neuropathies. Mol. Pain 2008, 4, 10. [Google Scholar] [CrossRef]
- Zhou, H.; Yan, Y.; Ee, X.; Hunter, D.A.; Akers, W.J.; Wood, M.D.; Berezin, M.Y. Imaging of radicals following injury or acute stress in peripheral nerves with activatable fluorescent probes. Free Radic. Biol. Med. 2016, 101, 85–92. [Google Scholar] [CrossRef] [PubMed]
- Carozzi, V.; Canta, A.; Chiorazzi, A. Chemotherapy-induced peripheral neuropathy: What do we know about mechanisms? Neurosci. Lett. 2015, 596, 90–107, Erratum in Neurosci. Lett. 2015, 596, 108. [Google Scholar] [CrossRef] [PubMed]
- Dannen, S.D.; Cornelison, L.; Durham, P.; Morley, J.E.; Shahverdi, K.; Du, J.; Zhou, H.; Sudlow, L.C.; Hunter, D.; Wood, M.D.; et al. New in vitro highly cytotoxic platinum and palladium cyanoximates with minimal side effects in vivo. J. Inorg. Biochem. 2020, 208, 111082. [Google Scholar] [CrossRef]
- Fumagalli, G.; Monza, L.; Cavaletti, G.; Rigolio, R.; Meregalli, C. Neuroinflammatory Process Involved in Different Preclinical Models of Chemotherapy-Induced Peripheral Neuropathy. Front. Immunol. 2020, 11, 626687. [Google Scholar] [CrossRef] [PubMed]
- Zheng, H.; Xiao, W.H.; Bennett, G.J. Functional deficits in peripheral nerve mitochondria in rats with paclitaxel- and oxaliplatin-evoked painful peripheral neuropathy. Exp. Neurol. 2011, 232, 154–161. [Google Scholar] [CrossRef]
- Kawashiri, T.; Shimizu, S.; Shigematsu, N.; Kobayashi, D.; Shimazoe, T. Donepezil ameliorates oxaliplatin-induced peripheral neuropathy via a neuroprotective effect. J. Pharmacol. Sci. 2019, 140, 291–294. [Google Scholar] [CrossRef]
- Agnes, J.P.; Santos, V.W.D.; das Neves, R.N.; Gonçalves, R.M.; Delgobo, M.; Girardi, C.S.; Lückemeyer, D.D.; Ferreira, M.A.; Macedo-Júnior, S.J.; Lopes, S.C.; et al. Antioxidants Improve Oxaliplatin-Induced Peripheral Neuropathy in Tumor-Bearing Mice Model: Role of Spinal Cord Oxidative Stress and Inflammation. J. Pain 2021, 22, 996–1013. [Google Scholar] [CrossRef]
- Hu, S.; Huang, K.M.; Adams, E.J.; Loprinzi, C.L.; Lustberg, M.B. Recent Developments of Novel Pharmacologic Therapeutics for Prevention of Chemotherapy-Induced Peripheral Neuropathy. Clin. Cancer Res. 2019, 25, 6295–6301. [Google Scholar] [CrossRef]
- Hu, X.; Jiang, Z.; Teng, L.; Yang, H.; Hong, D.; Zheng, D.; Zhao, Q. Platinum-Induced Peripheral Neuropathy (PIPN): ROS-Related Mechanism, Therapeutic Agents, and Nanosystems. Front. Mol. Biosci. 2021, 8, 770808. [Google Scholar] [CrossRef]
- Leo, M.; Schmitt, L.I.; Küsterarent, P.; Kutritz, A.; Rassaf, T.; Kleinschnitz, C.; Hendgen-Cotta, U.B.; Hagenacker, T. Platinum-Based Drugs Cause Mitochondrial Dysfunction in Cultured Dorsal Root Ganglion Neurons. Int. J. Mol. Sci. 2020, 21, 8636. [Google Scholar] [CrossRef]
- Yang, Y.; Zhao, B.; Gao, X.; Sun, J.; Ye, J.; Li, J.; Cao, P. Targeting strategies for oxaliplatin-induced peripheral neuropathy: Clinical syndrome, molecular basis, and drug development. J. Exp. Clin. Cancer Res. 2021, 40, 331. [Google Scholar] [CrossRef]
- Du, J.; Sudlow, L.C.; Shahverdi, K.; Zhou, H.; Michie, M.; Schindler, T.H.; Mitchell, J.D.; Mollah, S.; Berezin, M.Y. Oxaliplatin-induced cardiotoxicity in mice is connected to the changes in energy metabolism in the heart tissue. bioRxiv 2023. [Google Scholar] [CrossRef]
- Wiens, D. Valproic Acid Accelerates Neural Outgrowth during Dorsal Root Ganglia Neurogenesis In Vitro. Ann. Behav. Neurosci. 2019, 149–162. [Google Scholar] [CrossRef]
- Li, Y.; Marri, T.; North, R.Y.; Rhodes, H.R.; Uhelski, M.L.; Tatsui, C.E.; Rhines, L.D.; Rao, G.; Corrales, G.; Abercrombie, T.J.; et al. Chemotherapy-induced peripheral neuropathy in a dish: Dorsal root ganglion cells treated in vitro with paclitaxel show biochemical and physiological responses parallel to that seen in vivo. Pain 2021, 162, 84–96. [Google Scholar] [CrossRef] [PubMed]
- Du, J.; Sudlow, L.C.; Shahverdi, K.; Zhou, H.; Yuede, C.M.; Crock, L.W.; Hunter, D.A.; Golden, J.; Mollah, S.A.; Wood, M.D.; et al. Chronic Oxaliplatin Treatment Induces CIPN in Mice via Activation of the TXNIP Pathway. Mol. Neurobiol. 2025, 63, 92. [Google Scholar] [CrossRef] [PubMed]
- Stanko, J.P.; Easterling, M.R.; Fenton, S.E. Application of Sholl analysis to quantify changes in growth and development in rat mammary gland whole mounts. Reprod. Toxicol. 2015, 54, 129–135. [Google Scholar] [CrossRef]
- Kroner, A.; Greenhalgh, A.D.; Zarruk, J.G.; Passos Dos Santos, R.; Gaestel, M.; David, S. TNF and increased intracellular iron alter macrophage polarization to a detrimental M1 phenotype in the injured spinal cord. Neuron 2014, 83, 1098–1116, Correction in Neuron 2015, 86, 1317. [Google Scholar] [CrossRef]
- Sholl, D. Dendritic organization in the neurons of the visual and motor cortices of the cat. J. Anat. 1953, 87, 387. [Google Scholar] [PubMed]
- Adelsberger, H.; Quasthoff, S.; Grosskreutz, J.; Lepier, A.; Eckel, F.; Lersch, C. The chemotherapeutic oxaliplatin alters voltage-gated Na(+) channel kinetics on rat sensory neurons. Eur. J. Pharmacol. 2000, 406, 25–32. [Google Scholar] [CrossRef]
- Grolleau, F.; Gamelin, L.; Boisdron-Celle, M.; Lapied, B.; Pelhate, M.; Gamelin, E. A possible explanation for a neurotoxic effect of the anticancer agent oxaliplatin on neuronal voltage-gated sodium channels. J. Neurophysiol. 2001, 85, 2293–2297. [Google Scholar] [CrossRef]
- da Motta, K.P.; Santos, B.F.; Domingues, N.L.D.C.; Luchese, C.; Wilhelm, E.A. Target enzymes in oxaliplatin-induced peripheral neuropathy in Swiss mice: A new acetylcholinesterase inhibitor as therapeutic strategy. Chem. -Biol. Interact. 2022, 352, 109772. [Google Scholar] [CrossRef]
- Kokotis, P.; Schmelz, M.; Kostouros, E.; Karandreas, N.; Dimopoulos, M.-A. Oxaliplatin-induced neuropathy: A long-term clinical and neurophysiologic follow-up study. Clin. Color. Cancer 2016, 15, e133–e140. [Google Scholar] [CrossRef]
- Jardim, D.; Rodrigues, C.; Novis, Y.; Rocha, V.; Hoff, P. Oxaliplatin-related thrombocytopenia. Ann. Oncol. 2012, 23, 1937–1942. [Google Scholar] [CrossRef]
- Sprowl, J.A.; Ciarimboli, G.; Lancaster, C.S.; Giovinazzo, H.; Gibson, A.A.; Du, G.; Janke, L.J.; Cavaletti, G.; Shields, A.F.; Sparreboom, A. Oxaliplatin-induced neurotoxicity is dependent on the organic cation transporter OCT2. Proc. Natl. Acad. Sci. USA 2013, 110, 11199–11204. [Google Scholar] [CrossRef]
- Huang, K.M.; Leblanc, A.F.; Uddin, M.E.; Kim, J.Y.; Chen, M.; Eisenmann, E.D.; Gibson, A.A.; Li, Y.; Hong, K.W.; DiGiacomo, D.; et al. Neuronal uptake transporters contribute to oxaliplatin neurotoxicity in mice. J. Clin. Investig. 2020, 130, 4601–4606. [Google Scholar] [CrossRef]
- Nepal, M.R.; Taheri, H.; Li, Y.; Talebi, Z.; Uddin, M.E.; Jin, Y.; DiGiacomo, D.F.; Gibson, A.A.; Lustberg, M.B.; Hu, S. Targeting OCT2 with Duloxetine to Prevent Oxaliplatin-Induced Peripheral Neurotoxicity. Cancer Res. Commun. 2022, 2, 1334–1343. [Google Scholar] [CrossRef] [PubMed]
- Xu, L.; Lin, X.; Guan, M.; Zeng, Y.; Liu, Y. Verapamil Attenuated Prediabetic Neuropathy in High-Fat Diet-Fed Mice through Inhibiting TXNIP-Mediated Apoptosis and Inflammation. Oxidative Med. Cell. Longev. 2019, 2019, 1896041. [Google Scholar] [CrossRef]
- Zhu, L.; Gao, J.; Wang, Y.; Zhao, X.N.; Zhang, Z.X. Neuron degeneration induced by verapamil and attenuated by EGb761. J. Basic Clin. Physiol. Pharmacol. 1997, 8, 301–314. [Google Scholar] [CrossRef] [PubMed]
- Plantman, S.; Patarroyo, M.; Fried, K.; Domogatskaya, A.; Tryggvason, K.; Hammarberg, H.; Cullheim, S. Integrin-laminin interactions controlling neurite outgrowth from adult DRG neurons in vitro. Mol. Cell Neurosci. 2008, 39, 50–62. [Google Scholar] [CrossRef] [PubMed]
- Aggarwal, N.D.; Zeng, S.L.; Lashgari, R.J.; Sudlow, L.C.; Berezin, M.Y. 3D Media Stabilizes Membrane and Prolongs Lifespan of Defolliculated Xenopus laevis Oocytes. Membranes 2022, 12, 754. [Google Scholar] [CrossRef]
- Ta, L.E.; Espeset, L.; Podratz, J.; Windebank, A.J. Neurotoxicity of oxaliplatin and cisplatin for dorsal root ganglion neurons correlates with platinum–DNA binding. Neurotoxicology 2006, 27, 992–1002. [Google Scholar] [CrossRef]
- Sakurai, M.; Egashira, N.; Kawashiri, T.; Yano, T.; Ikesue, H.; Oishi, R. Oxaliplatin-induced neuropathy in the rat: Involvement of oxalate in cold hyperalgesia but not mechanical allodynia. Pain 2009, 147, 165–174. [Google Scholar] [CrossRef] [PubMed]
- Wei, G.; Gu, Z.; Gu, J.; Yu, J.; Huang, X.; Qin, F.; Li, L.; Ding, R.; Huo, J. Platinum accumulation in oxaliplatin-induced peripheral neuropathy. J. Peripher. Nerv. Syst. 2021, 26, 35–42. [Google Scholar] [CrossRef] [PubMed]
- Koeppen, A.H.; Kuntzsch, E.C.; Bjork, S.T.; Ramirez, R.L.; Mazurkiewicz, J.E.; Feustel, P.J. Friedreich ataxia: Metal dysmetabolism in dorsal root ganglia. Acta Neuropathol. Commun. 2013, 1, 26. [Google Scholar] [CrossRef]
- Christie, K.; Koshy, D.; Cheng, C.; Guo, G.; Martinez, J.A.; Duraikannu, A.; Zochodne, D.W. Intraganglionic interactions between satellite cells and adult sensory neurons. Mol. Cell Neurosci. 2015, 67, 1–12. [Google Scholar] [CrossRef]
- Cao, X.; He, W.; Pang, Y.; Cao, Y.; Qin, A. Redox-dependent and independent effects of thioredoxin interacting protein. Biol. Chem. 2020, 401, 1215–1231. [Google Scholar] [CrossRef]
- Zhou, R.; Tardivel, A.; Thorens, B.; Choi, I.; Tschopp, J. Thioredoxin-interacting protein links oxidative stress to inflammasome activation. Nat. Immunol. 2010, 11, 136–140. [Google Scholar] [CrossRef]
- Nishiyama, A.; Matsui, M.; Iwata, S.; Hirota, K.; Masutani, H.; Nakamura, H.; Takagi, Y.; Sono, H.; Gon, Y.; Yodoi, J. Identification of thioredoxin-binding protein-2/vitamin D3 up-regulated protein 1 as a negative regulator of thioredoxin function and expression. J. Biol. Chem. 1999, 274, 21645–21650. [Google Scholar] [CrossRef]
- Patwari, P.; Higgins, L.J.; Chutkow, W.A.; Yoshioka, J.; Lee, R.T. The interaction of thioredoxin with Txnip: Evidence for formation of a mixed disulfide by disulfide exchange. J. Biol. Chem. 2006, 281, 21884–21891. [Google Scholar] [CrossRef]
- Matsuo, Y.; Yodoi, J. Extracellular thioredoxin: A therapeutic tool to combat inflammation. Cytokine Growth Factor Rev. 2013, 24, 345–353. [Google Scholar] [CrossRef]
- Zhou, J.; Bi, C.; Cheong, L.-L.; Mahara, S.; Liu, S.-C.; Tay, K.-G.; Koh, T.-L.; Yu, Q.; Chng, W.-J. The histone methyltransferase inhibitor, DZNep, up-regulates TXNIP, increases ROS production, and targets leukemia cells in AML. Blood J. Am. Soc. Hematol. 2011, 118, 2830–2839. [Google Scholar] [CrossRef]
- Borowiec, A.M.; Właszczuk, A.; Olakowska, E.; Lewin-Kowalik, J. TXNIP inhibition in the treatment of diabetes. Verapamil as a novel therapeutic modality in diabetic patients. Med. Pharm. Rep. 2022, 95, 243–250. [Google Scholar] [CrossRef]
- Price, S.A.; Gardiner, N.J.; Duran-Jimenez, B.; Zeef, L.A.; Obrosova, I.G. Tomlinson DR: Thioredoxin interacting protein is increased in sensory neurons in experimental diabetes. Brain Res. 2006, 1116, 206–214. [Google Scholar] [CrossRef]
- Li, X.F.; Shen, W.W.; Sun, Y.Y.; Li, W.X.; Sun, Z.H.; Liu, Y.H.; Zhang, L.; Huang, C.; Meng, X.M.; Li, J. MicroRNA-20a negatively regulates expression of NLRP3-inflammasome by targeting TXNIP in adjuvant-induced arthritis fibroblast-like synoviocytes. Jt. Bone Spine 2016, 83, 695–700. [Google Scholar] [CrossRef]
- Naji-Esfahani, H.; Vaseghi, G.; Safaeian, L.; Pilehvarian, A.A.; Abed, A.; Rafieian-Kopaei, M. Gender differences in a mouse model of chemotherapy-induced neuropathic pain. Lab. Anim. 2016, 50, 15–20. [Google Scholar] [CrossRef]





Disclaimer/Publisher’s Note: The statements, opinions and data contained in all publications are solely those of the individual author(s) and contributor(s) and not of MDPI and/or the editor(s). MDPI and/or the editor(s) disclaim responsibility for any injury to people or property resulting from any ideas, methods, instructions or products referred to in the content. |
© 2026 by the authors. Licensee MDPI, Basel, Switzerland. This article is an open access article distributed under the terms and conditions of the Creative Commons Attribution (CC BY) license.
Share and Cite
Du, J.; Sudlow, L.C.; Luzhansky, I.D.; Berezin, M.Y. DRG Explant Model for Understanding Mechanism of Oxaliplatin-Induced Peripheral Neuropathy and Identifying Potential Therapeutic Targets. Antioxidants 2026, 15, 230. https://doi.org/10.3390/antiox15020230
Du J, Sudlow LC, Luzhansky ID, Berezin MY. DRG Explant Model for Understanding Mechanism of Oxaliplatin-Induced Peripheral Neuropathy and Identifying Potential Therapeutic Targets. Antioxidants. 2026; 15(2):230. https://doi.org/10.3390/antiox15020230
Chicago/Turabian StyleDu, Junwei, Leland C. Sudlow, Igor D. Luzhansky, and Mikhail Y. Berezin. 2026. "DRG Explant Model for Understanding Mechanism of Oxaliplatin-Induced Peripheral Neuropathy and Identifying Potential Therapeutic Targets" Antioxidants 15, no. 2: 230. https://doi.org/10.3390/antiox15020230
APA StyleDu, J., Sudlow, L. C., Luzhansky, I. D., & Berezin, M. Y. (2026). DRG Explant Model for Understanding Mechanism of Oxaliplatin-Induced Peripheral Neuropathy and Identifying Potential Therapeutic Targets. Antioxidants, 15(2), 230. https://doi.org/10.3390/antiox15020230
