Apigenin Alleviates Zearalenone-Induced Oxidative Stress and Apoptosis in Swine Testis Cells Through the Wnt Signaling Pathway
Abstract
1. Introduction
2. Materials and Methods
2.1. Chemicals and Reagents
2.2. Cell Culture and Treatments
2.3. Cell Viability and Lactate Dehydrogenase Release Assay
2.4. Flow Cytometry Analysis of Cell Cycle
2.5. Flow Cytometry Analysis of Cell Apoptosis
2.6. Measurement of SOD Activity, MDA Content, and T-AOC in Cells
2.7. Western Blot Analysis
2.8. RNA Extraction and RT-PCR and qRT-PCR
2.9. RNA-Seq and Enrichment Analysis
2.10. Statistical Analysis
3. Results
3.1. Effects of Different Concentrations of AP and ZEN on ST Cell Viability
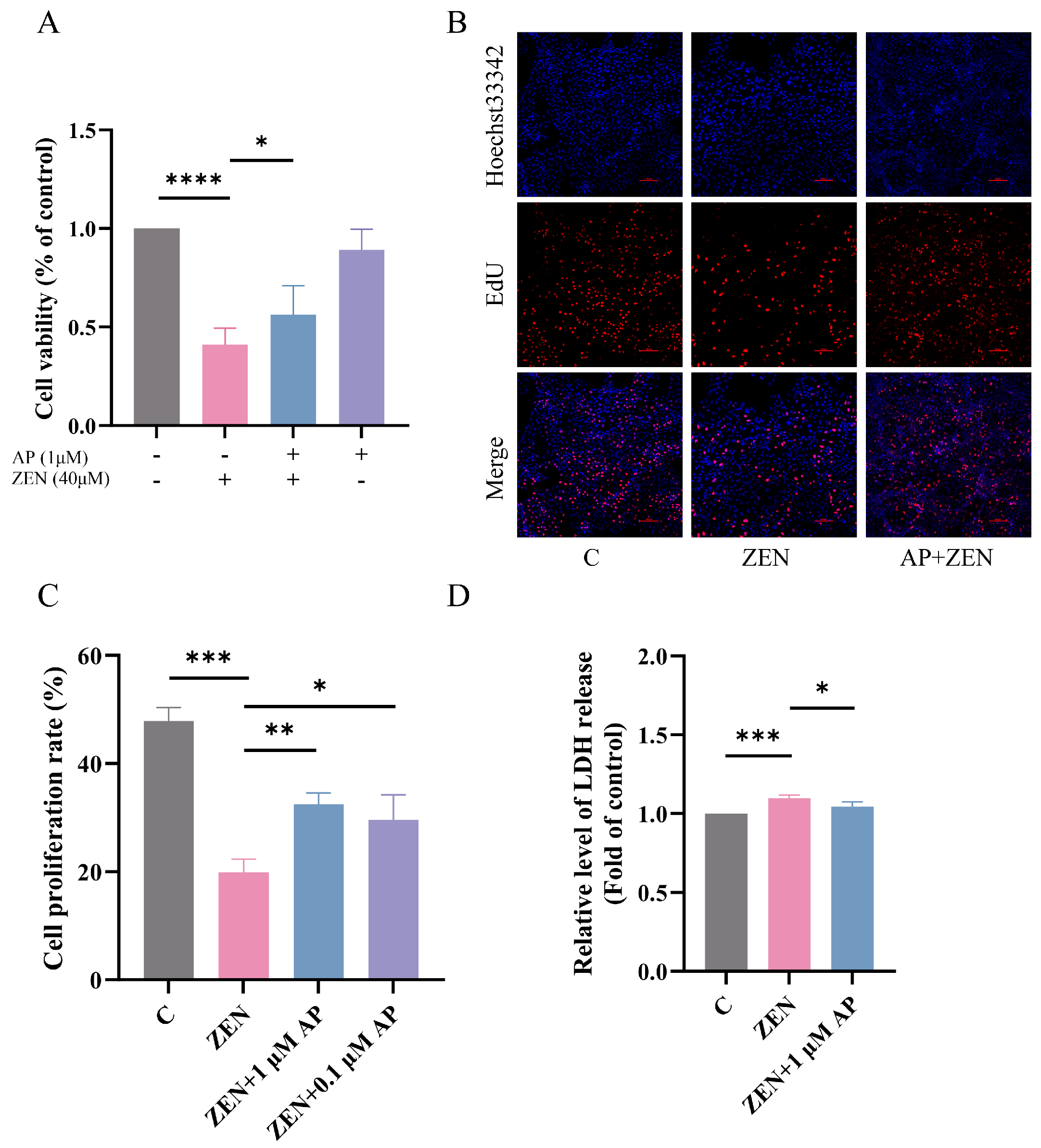
3.2. Protective Effect of AP on ZEN-Induced Decrease in ST Cell Viability
3.3. The Addition of AP Reversed the Effect of ZEN on the Cell Cycle Distribution of ST Cells
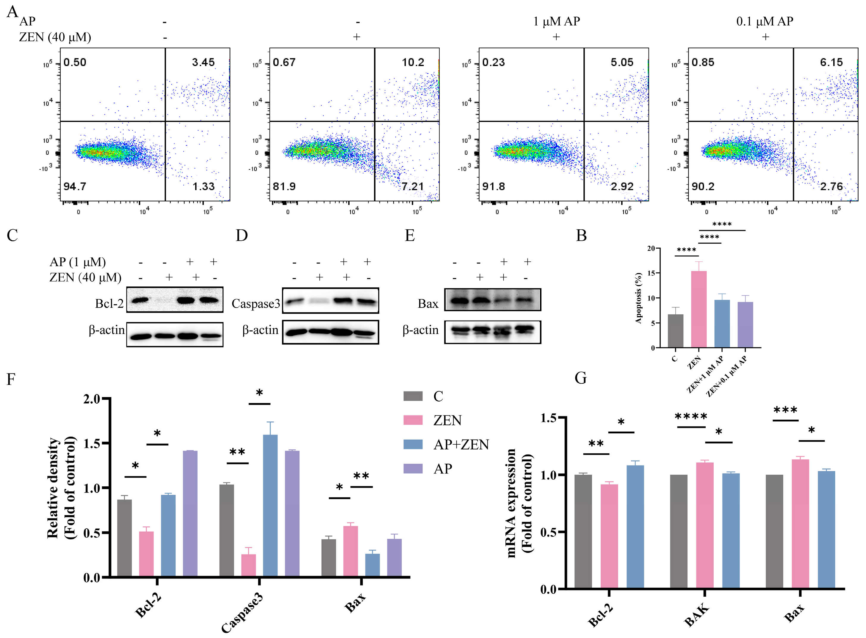
3.4. AP Alleviates ZEN-Induced Apoptosis in ST Cells
3.5. AP Alleviates ZEN-Induced Oxidative Stress and Inflammation in ST Cells
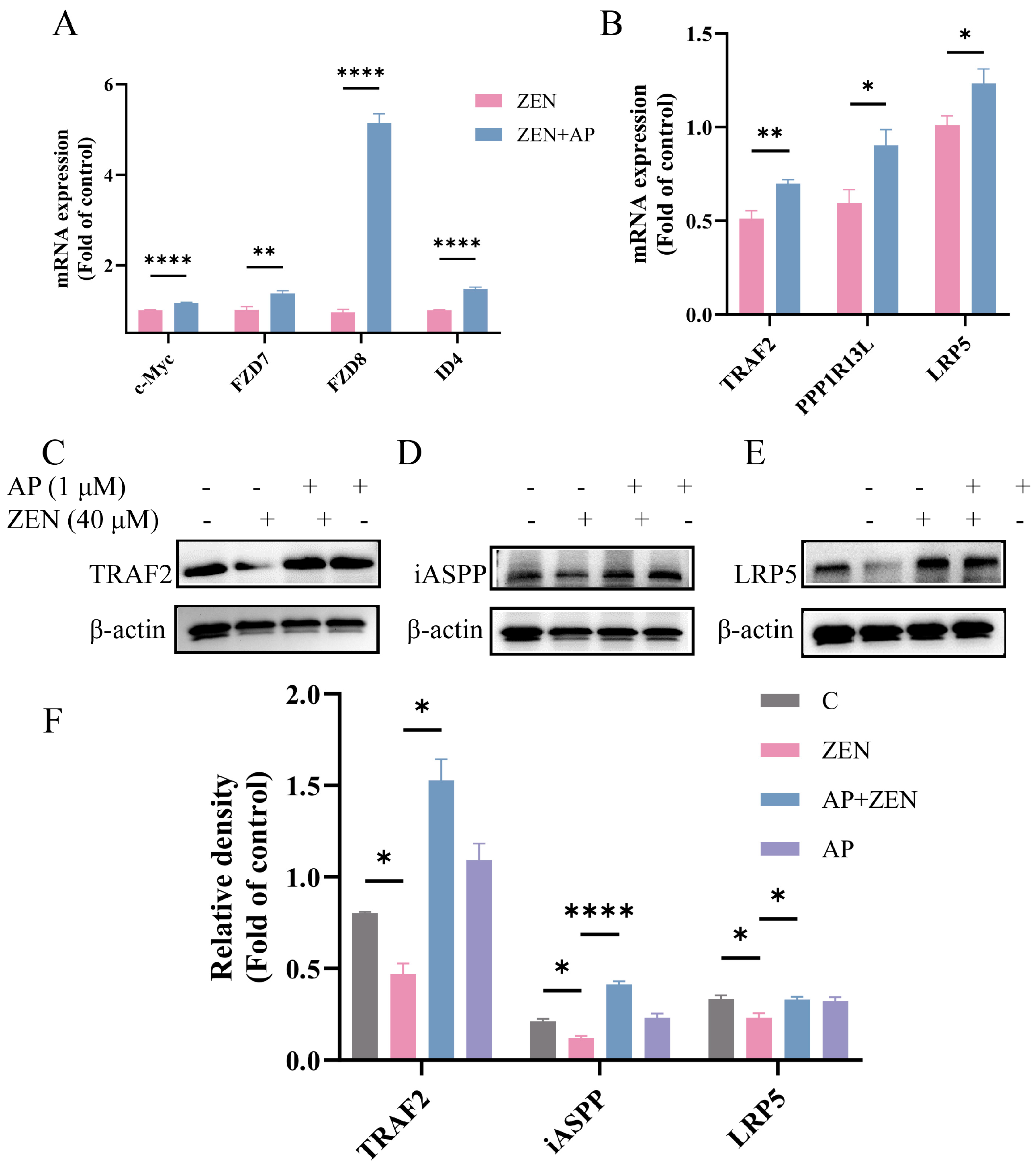
3.6. RNA-Seq Analysis for the Underlying Molecular Mechanisms of the AP-Reversed Effect of ZEN in ST Cells
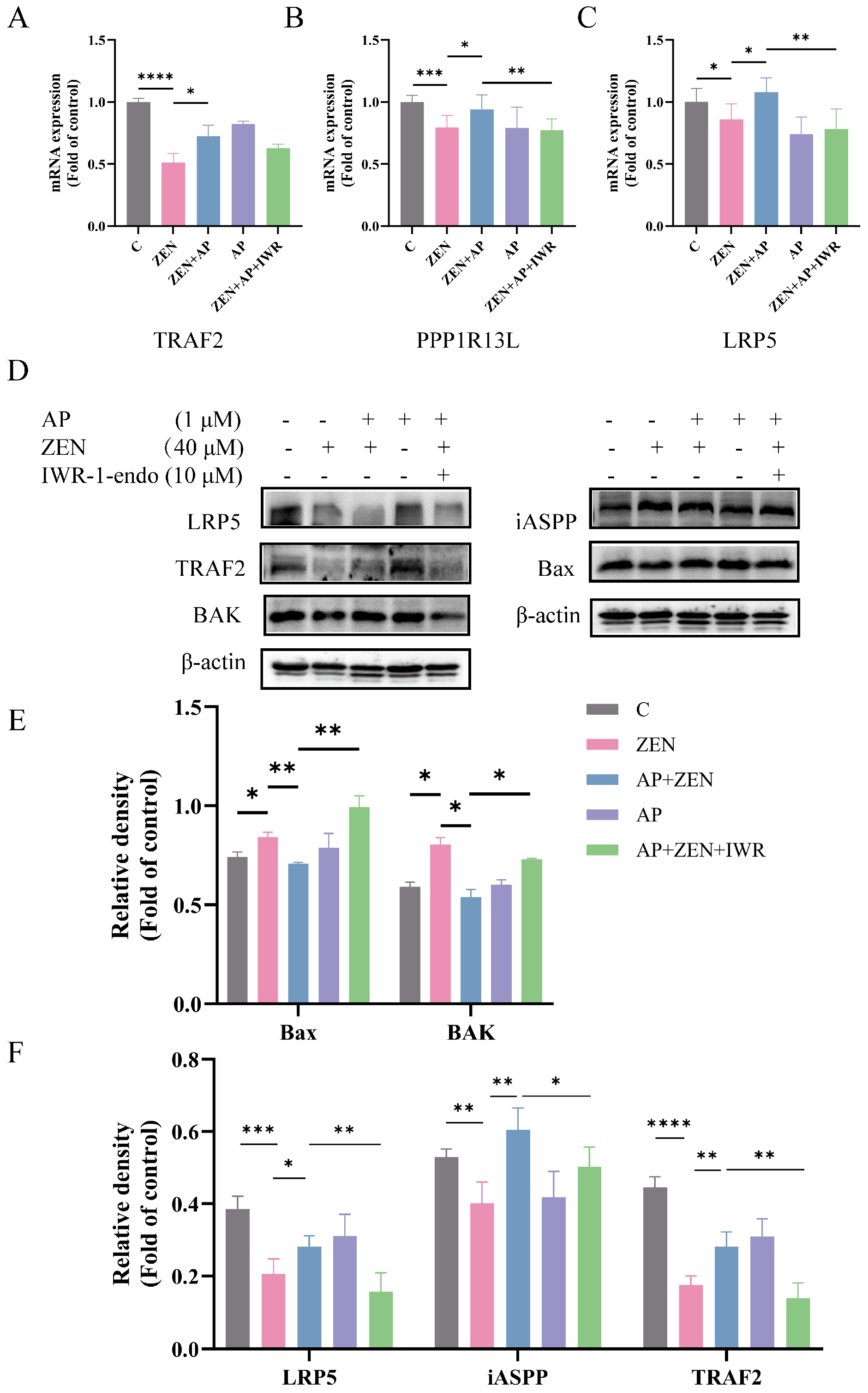
3.7. The Protective Effect of AP Against ZEN-Induced ST Cell Injury Is Mediated by the Wnt Signaling Pathway
4. Discussion
5. Conclusions
Author Contributions
Funding
Institutional Review Board Statement
Informed Consent Statement
Data Availability Statement
Conflicts of Interest
References
- Gruber-Dorninger, C.; Jenkins, T.; Schatzmayr, G. Global Mycotoxin Occurrence in Feed: A Ten-Year Survey. Toxins 2019, 11, 375. [Google Scholar] [CrossRef] [PubMed]
- Li, M.; Li, H. Research progress on inhibitors and inhibitory mechanisms of mycotoxin biosynthesis. Mycotoxin Res. 2024, 40, 483–494. [Google Scholar] [CrossRef]
- Rogowska, A.; Pomastowski, P.; Sagandykova, G.; Buszewski, B. Zearalenone and its metabolites: Effect on human health, metabolism and neutralisation methods. Toxicon 2019, 162, 46–56. [Google Scholar] [CrossRef]
- Tatay, E.; Espín, S.; García-Fernández, A.J.; Ruiz, M.J. Estrogenic activity of zearalenone, α-zearalenol and β-zearalenol assessed using the E-screen assay in MCF-7 cells. Toxicol. Mech. Methods 2018, 28, 239–242. [Google Scholar] [CrossRef]
- Li, X.; Tian, Y.; Zuo, N.; Tang, J.; Cheng, S.; Li, L.; Tan, J.; Zhang, J.; Shen, W. Cyanidin-3-O-glucoside protects Zearalenone-induced in vitro maturation disorders of porcine oocytes by alleviating NOX4-dependent oxidative stress and endoplasmic reticulum stress in cumulus cells. Chemosphere 2024, 358, 142153. [Google Scholar] [CrossRef]
- Balló, A.; Busznyákné Székvári, K.; Czétány, P.; Márk, L.; Török, A.; Szántó, Á.; Máté, G. Estrogenic and Non-Estrogenic Disruptor Effect of Zearalenone on Male Reproduction: A Review. Int. J. Mol. Sci. 2023, 24, 1578. [Google Scholar] [CrossRef]
- Lee, R.; Kim, D.W.; Lee, W.Y.; Park, H.J. Zearalenone Induces Apoptosis and Autophagy in a Spermatogonia Cell Line. Toxins 2022, 14, 148. [Google Scholar] [CrossRef]
- Wentzel, J.F.; Lombard, M.J.; Du Plessis, L.H.; Zandberg, L. Evaluation of the cytotoxic properties, gene expression profiles and secondary signalling responses of cultured cells exposed to fumonisin B1, deoxynivalenol and zearalenone mycotoxins. Arch. Toxicol. 2017, 91, 2265–2282. [Google Scholar]
- Gao, X.; Xiao, Z.H.; Liu, M.; Zhang, N.Y.; Khalil, M.M.; Gu, C.Q.; Qi, D.S.; Sun, L.H. Dietary Silymarin Supplementation Alleviates Zearalenone-Induced Hepatotoxicity and Reproductive Toxicity in Rats. J. Nutr. 2018, 148, 1209–1216. [Google Scholar] [CrossRef] [PubMed]
- Ben Salah-Abbès, J.; Belgacem, H.; Ezzdini, K.; Abdel-Wahhab, M.A.; Abbès, S. Zearalenone nephrotoxicity: DNA fragmentation, apoptotic gene expression and oxidative stress protected by Lactobacillus plantarum MON03. Toxicon 2020, 175, 28–35. [Google Scholar] [CrossRef] [PubMed]
- Chen, C.; Wang, C.; Jiang, H.; Wang, M.; Rahman, S.U.; Chen, C.; Ding, H.; Zhao, C.; Huang, W.; Wang, X. Rutin Alleviates Zearalenone-Induced Endoplasmic Reticulum Stress and Mitochondrial Pathway Apoptosis in Porcine Endometrial Stromal Cells by Promoting the Expression of Nrf2. Toxins 2024, 17, 7. [Google Scholar] [CrossRef]
- Yan, R.; Wang, H.; Zhu, J.; Wang, T.; Nepovimova, E.; Long, M.; Li, P.; Kuca, K.; Wu, W. Procyanidins inhibit zearalenone-induced apoptosis and oxidative stress of porcine testis cells through activation of Nrf2 signaling pathway. Food Chem. Toxicol. 2022, 165, 113061. [Google Scholar] [CrossRef]
- Cao, L.; Zhao, J.; Ma, L.; Chen, J.; Xu, J.; Rahman, S.U.; Feng, S.; Li, Y.; Wu, J.; Wang, X. Lycopene attenuates zearalenone-induced oxidative damage of piglet sertoli cells through the nuclear factor erythroid-2 related factor 2 signaling pathway. Ecotoxicol. Environ. Saf. 2021, 225, 112737. [Google Scholar] [CrossRef] [PubMed]
- Liu, T.; Liu, G.; Xu, Y.; Huang, Y.; Zhang, Y.; Wu, Y.; Xu, Y. Zearalenone Induces Blood-Testis Barrier Damage through Endoplasmic Reticulum Stress-Mediated Paraptosis of Sertoli Cells in Goats. Int. J. Mol. Sci. 2023, 25, 553. [Google Scholar] [CrossRef] [PubMed]
- Wan, B.; Huang, L.; Jing, C.; Li, Y.; Jiao, N.; Liang, M.; Jiang, S.; Yang, W. Zearalenone promotes follicle development through activating the SIRT1/PGC-1α signaling pathway in the ovaries of weaned gilts. J. Anim. Sci. 2022, 100, skac058. [Google Scholar] [CrossRef]
- Song, T.; Yang, W.; Huang, L.; Yang, Z.; Jiang, S. Zearalenone exposure affects the Wnt/β-catenin signaling pathway and related genes of porcine endometrial epithelial cells in vitro. Anim. Biosci. 2021, 34, 993–1005. [Google Scholar] [CrossRef] [PubMed]
- Kovalsky Paris, M.P.; Schweiger, W.; Hametner, C.; Stückler, R.; Muehlbauer, G.J.; Varga, E.; Krska, R.; Berthiller, F.; Adam, G. Zearalenone-16-O-glucoside: A new masked mycotoxin. J. Agric. Food Chem. 2014, 62, 1181–1189. [Google Scholar] [CrossRef]
- Ji, Y.M.; Zhang, K.H.; Pan, Z.N.; Ju, J.Q.; Zhang, H.L.; Liu, J.C.; Wang, Y.; Sun, S.C. High-dose zearalenone exposure disturbs G2/M transition during mouse oocyte maturation. Reprod. Toxicol. 2022, 110, 172–179. [Google Scholar] [CrossRef]
- Yan, W.K.; Liu, Y.N.; Song, S.S.; Kang, J.W.; Zhang, Y.; Lu, L.; Wei, S.W.; Xu, Q.X.; Zhang, W.Q.; Liu, X.Z.; et al. Zearalenone affects the growth of endometriosis via estrogen signaling and inflammatory pathways. Ecotoxicol. Environ. Saf. 2022, 241, 113826. [Google Scholar] [CrossRef]
- Asaduzzaman, M.; Pavlov, I.; St-Jean, G.; Zhu, Y.; Castex, M.; Chorfi, Y.; Del Castillo, J.R.E.; Zhou, T.; Alassane-Kpembi, I. Phosphorylation of Zearalenone Retains Its Toxicity. J. Agric. Food Chem. 2024, 72, 26491–26503. [Google Scholar] [CrossRef]
- Liu, X.; Nie, S.; Huang, D.; Xie, M. Effects of nonylphenol exposure on expression of cell receptors and secretory function in mouse Sertoli TM4 cells. Environ. Toxicol. Pharmacol. 2014, 37, 608–616. [Google Scholar] [CrossRef]
- Gao, Y.; Wang, Z.; Long, Y.; Yang, L.; Jiang, Y.; Ding, D.; Teng, B.; Chen, M.; Yuan, J.; Gao, F. Unveiling the roles of Sertoli cells lineage differentiation in reproductive development and disorders: A review. Front. Endocrinol. 2024, 15, 1357594. [Google Scholar] [CrossRef]
- Cui, Y.; Liu, W.; You, X.; Li, W.; Wu, R.; Zeng, W.; Pang, W.; Wang, P.; Zheng, Y. The regulatory repertoire of ZBTB16 in porcine immature spermatogonia. Theriogenology 2025, 236, 21–32. [Google Scholar] [CrossRef]
- Mruk, D.D.; Cheng, C.Y. Sertoli-Sertoli and Sertoli-germ cell interactions and their significance in germ cell movement in the seminiferous epithelium during spermatogenesis. Endocr. Rev. 2004, 25, 747–806. [Google Scholar] [CrossRef] [PubMed]
- Belgacem, H.; Venditti, M.; Ben Salah-Abbès, J.; Minucci, S.; Abbès, S. Potential protective effect of lactic acid bacteria against zearalenone causing reprotoxicity in male mice. Toxicon 2022, 209, 56–65. [Google Scholar] [CrossRef]
- Li, D.; Fu, W.; Zhang, J.; Lin, Y.; Xiong, X.; Li, J.; Xiong, Y. Zearalenone Exposure Damages Skeletal Muscle Through Oxidative Stress and Is Alleviated by Glutathione, Nicotinamide Mononucleotide, and Melatonin. Antioxidants 2025, 14, 528. [Google Scholar] [CrossRef]
- Duarte, S.; Arango, D.; Parihar, A.; Hamel, P.; Yasmeen, R.; Doseff, A.I. Apigenin protects endothelial cells from lipopolysaccharide (LPS)-induced inflammation by decreasing caspase-3 activation and modulating mitochondrial function. Int. J. Mol. Sci. 2013, 14, 17664–17679. [Google Scholar] [CrossRef]
- Hasnat, H.; Shompa, S.A.; Islam, M.M.; Alam, S.; Richi, F.T.; Emon, N.U.; Ashrafi, S.; Ahmed, N.U.; Chowdhury, M.N.R.; Fatema, N.; et al. Flavonoids: A treasure house of prospective pharmacological potentials. Heliyon 2024, 10, e27533. [Google Scholar] [CrossRef] [PubMed]
- Barlas, N.; Özer, S.; Karabulut, G. The estrogenic effects of apigenin, phloretin and myricetin based on uterotrophic assay in immature Wistar albino rats. Toxicol. Lett. 2014, 226, 35–42. [Google Scholar] [CrossRef] [PubMed]
- Choudhury, D.; Ganguli, A.; Dastidar, D.G.; Acharya, B.R.; Das, A.; Chakrabarti, G. Apigenin shows synergistic anticancer activity with curcumin by binding at different sites of tubulin. Biochimie 2013, 95, 1297–1309. [Google Scholar] [CrossRef]
- Ijaz, M.U.; Yaqoob, S.; Hamza, A.; David, M.; Afsar, T.; Husain, F.M.; Amor, H.; Razak, S. Apigetrin ameliorates doxorubicin prompted testicular damage: Biochemical, spermatological and histological based study. Sci. Rep. 2024, 14, 9049. [Google Scholar] [CrossRef]
- Dang, Y.; Li, Z.; Wei, Q.; Zhang, R.; Xue, H.; Zhang, Y. Protective Effect of Apigenin on Acrylonitrile-Induced Inflammation and Apoptosis in Testicular Cells via the NF-κB Pathway in Rats. Inflammation 2018, 41, 1448–1459. [Google Scholar] [CrossRef]
- Dang, Y.; Li, Z.; Luo, B.; Pan, L.; Wei, Q.; Zhang, Y. Protective effects of apigenin against acrylonitrile-induced subchronic sperm injury in rats. Food Chem. Toxicol. 2017, 109, 517–525. [Google Scholar] [CrossRef]
- Cardenas, H.; Arango, D.; Nicholas, C.; Duarte, S.; Nuovo, G.J.; He, W.; Voss, O.H.; Gonzalez-Mejia, M.E.; Guttridge, D.C.; Grotewold, E.; et al. Dietary Apigenin Exerts Immune-Regulatory Activity in Vivo by Reducing NF-κB Activity, Halting Leukocyte Infiltration and Restoring Normal Metabolic Function. Int. J. Mol. Sci. 2016, 17, 323. [Google Scholar] [CrossRef]
- Wu, S.; Tan, X.; Cheng, G. SPTBN1 overexpression ameliorates atherosclerosis by inhibiting oxidative stress and inflammation via regulating the TRIM37/TRAF2/NF-κB pathway. Eur. J. Med. Res. 2025, 30, 781. [Google Scholar] [CrossRef]
- Zhang, T.; Jiang, S.; He, C.; Kimura, Y.; Yamashita, Y.; Ashida, H. Black soybean seed coat polyphenols prevent B(a)P-induced DNA damage through modulating drug-metabolizing enzymes in HepG2 cells and ICR mice. Mutat. Res. 2013, 752, 34–41. [Google Scholar] [CrossRef] [PubMed]
- Sang, Y.; Li, W.; Zhang, G. The protective effect of resveratrol against cytotoxicity induced by mycotoxin, zearalenone. Food Funct. 2016, 7, 3703–3715. [Google Scholar] [CrossRef] [PubMed]
- Yip, K.Y.; Wan, M.L.Y.; Wong, A.S.T.; Korach, K.S.; El-Nezami, H. Combined low-dose zearalenone and aflatoxin B1 on cell growth and cell-cycle progression in breast cancer MCF-7 cells. Toxicol. Lett. 2017, 281, 139–151. [Google Scholar] [CrossRef]
- Zheng, W.; Wang, B.; Si, M.; Zou, H.; Song, R.; Gu, J.; Yuan, Y.; Liu, X.; Zhu, G.; Bai, J.; et al. Zearalenone altered the cytoskeletal structure via ER stress-autophagy-oxidative stress pathway in mouse TM4 Sertoli cells. Sci. Rep. 2018, 8, 3320, Correction in Sci. Rep. 2020, 10, 10658.. [Google Scholar]
- Zheng, W.; Wang, B.; Li, X.; Wang, T.; Zou, H.; Gu, J.; Yuan, Y.; Liu, X.; Bai, J.; Bian, J.; et al. Zearalenone Promotes Cell Proliferation or Causes Cell Death? Toxins 2018, 10, 184. [Google Scholar] [CrossRef] [PubMed]
- Wang, B.; Zhang, M.; Guo, J.; Liu, Z.; Zhou, R.; Guo, F.; Li, K.; Mu, Y. The Effects of Flavonoid Apigenin on Male Reproductive Health: Inhibition of Spermatogonial Proliferation through Downregulation of Prmt7/Akt3 Pathway. Int. J. Mol. Sci. 2021, 22, 12209. [Google Scholar] [CrossRef]
- Chen, X.J.; Wu, M.Y.; Li, D.H.; You, J. Apigenin inhibits glioma cell growth through promoting microRNA-16 and suppression of BCL-2 and nuclear factor-κB/MMP-9. Mol. Med. Rep. 2016, 14, 2352–2358. [Google Scholar] [CrossRef]
- Kashyap, P.; Shikha, D.; Thakur, M.; Aneja, A. Functionality of apigenin as a potent antioxidant with emphasis on bioavailability, metabolism, action mechanism and in vitro and in vivo studies: A review. J. Food Biochem. 2022, 46, e13950. [Google Scholar] [CrossRef]
- Wang, M.; Firrman, J.; Liu, L.; Yam, K. A Review on Flavonoid Apigenin: Dietary Intake, ADME, Antimicrobial Effects, and Interactions with Human Gut Microbiota. Biomed. Res. Int. 2019, 2019, 7010467. [Google Scholar] [CrossRef]
- Dalton, S. Linking the Cell Cycle to Cell Fate Decisions. Trends Cell Biol. 2015, 25, 592–600. [Google Scholar] [CrossRef]
- Wang, X.; Yu, H.; Fang, H.; Zhao, Y.; Jin, Y.; Shen, J.; Zhou, C.; Zhou, Y.; Fu, Y.; Wang, J.; et al. Transcriptional profiling of zearalenone-induced inhibition of IPEC-J2 cell proliferation. Toxicon 2019, 172, 8–14. [Google Scholar] [CrossRef] [PubMed]
- Sun, L.; Dai, J.; Xu, J.; Yang, J.; Zhang, D. Comparative Cytotoxic Effects and Possible Mechanisms of Deoxynivalenol, Zearalenone and T-2 Toxin Exposure to Porcine Leydig Cells In Vitro. Toxins 2022, 14, 113. [Google Scholar] [CrossRef] [PubMed]
- Bai, J.; Deng, S.; Zhang, X.; Dai, Z.; Ji, Y.; Zeng, S.; Ren, F.; Yang, Y.; Wu, Z. Cinnamaldehyde alleviates zearalenone-induced LS174T cell apoptosis, barrier dysfunction and mucin reduction through JNK/NF-κB signaling pathway. Ecotoxicol. Environ. Saf. 2023, 263, 115276. [Google Scholar] [CrossRef]
- Reusswig, K.U.; Bittmann, J.; Peritore, M.; Courtes, M.; Pardo, B.; Wierer, M.; Mann, M.; Pfander, B. Unscheduled DNA replication in G1 causes genome instability and damage signatures indicative of replication collisions. Nat. Commun. 2022, 13, 7014. [Google Scholar] [CrossRef] [PubMed]
- Bartolowits, M.D.; Gast, J.M.; Hasler, A.J.; Cirrincione, A.M.; O’Connor, R.J.; Mahmoud, A.H.; Lill, M.A.; Davisson, V.J. Discovery of Inhibitors for Proliferating Cell Nuclear Antigen Using a Computational-Based Linked-Multiple-Fragment Screen. ACS Omega 2019, 4, 15181–15196. [Google Scholar] [CrossRef]
- Peña-Blanco, A.; García-Sáez, A.J. Bax, Bak and beyond—Mitochondrial performance in apoptosis. FEBS J. 2018, 285, 416–431. [Google Scholar] [CrossRef] [PubMed]
- Yang, C.C.; Chen, Y.T.; Chen, C.H.; Chiang, J.Y.; Zhen, Y.Y.; Yip, H.K. Assessment of doxorubicin-induced mouse testicular damage by the novel second-harmonic generation microscopy. Am. J. Transl. Res. 2017, 9, 5275–5288. [Google Scholar]
- Xu, D.; Jin, T.; Zhu, H.; Chen, H.; Ofengeim, D.; Zou, C.; Mifflin, L.; Pan, L.; Amin, P.; Li, W.; et al. TBK1 Suppresses RIPK1-Driven Apoptosis and Inflammation during Development and in Aging. Cell 2018, 174, 1477–1491.e1419. [Google Scholar] [CrossRef]
- Lindqvist, L.M.; Heinlein, M.; Huang, D.C.; Vaux, D.L. Prosurvival Bcl-2 family members affect autophagy only indirectly, by inhibiting Bax and Bak. Proc. Natl. Acad. Sci. USA 2014, 111, 8512–8517. [Google Scholar]
- Ma, Z.; Wang, L.; Ji, Z.; Li, H. Exploring the lncRNA NEAT1/iASPP Pathway in Chordoma: Mechanisms of Proliferation Suppression and Apoptosis Induction. Discov. Med. 2025, 37, 727–736. [Google Scholar] [CrossRef]
- Song, Y.; Zhang, P.; Bhushan, S.; Wu, X.; Zheng, H.; Yang, Y. The Critical Role of Inhibitor of Differentiation 4 in Breast Cancer: From Mammary Gland Development to Tumor Progression. Cancer Med. 2025, 14, e70856. [Google Scholar] [CrossRef]
- Duchartre, Y.; Kim, Y.M.; Kahn, M. The Wnt signaling pathway in cancer. Crit. Rev. Oncol. Hematol. 2016, 99, 141–149. [Google Scholar] [CrossRef] [PubMed]
- Andl, T.; Reddy, S.T.; Gaddapara, T.; Millar, S.E. WNT signals are required for the initiation of hair follicle development. Dev. Cell 2002, 2, 643–653. [Google Scholar] [CrossRef] [PubMed]
- Lee, E.Y.; Choi, E.J.; Kim, J.A.; Hwang, Y.L.; Kim, C.D.; Lee, M.H.; Roh, S.S.; Kim, Y.H.; Han, I.; Kang, S. Malva verticillata seed extracts upregulate the Wnt pathway in human dermal papilla cells. Int. J. Cosmet. Sci. 2016, 38, 148–154. [Google Scholar]
- Vax, E.; Caspi, R.; Shukrun, R.; Pode-Shakked, N.; Pleniceanu, O.; Golan, H.; Namestnikov, M.; Mark-Danieli, M.; Markovsky, E.; Bar-Lev, D.D.; et al. A novel Frizzled 7 antibody disrupts the Wnt pathway and inhibits Wilms tumor growth. Front. Bioeng. Biotechnol. 2025, 13, 1641137. [Google Scholar] [CrossRef]
- Xu, Y.; Chen, B.; Ding, X.; Liu, B.; Wang, Y.; Fu, A.; Zhan, X. Early life supplementation of Lactobacillus reuteri 21 promotes broiler intestinal proliferation and differentiation through indole-3-carboxaldehyde. Poult. Sci. 2025, 104, 105918. [Google Scholar] [CrossRef] [PubMed]









| Antibody Name | Catalog No. | Vendor | Dilution Factor |
|---|---|---|---|
| PCNA | 2586S | Cell Signaling Technology | 1:2000 |
| CCNB1 | 12231S | Cell Signaling Technology | 1:1000 |
| CCNA2 | 4656S | Cell Signaling Technology | 1:2000 |
| Bcl-2 | F0125 | Selleck | 1:1000 |
| Caspase3 | 14220S | Cell Signaling Technology | 1:1000 |
| BAX | 50599-2-Ig | Proteintech | 1:20,000 |
| TRAF2 | 26846-1-AP | Proteintech | 1:1000 |
| iASPP | 18590-1-AP | Proteintech | 1:1000 |
| LRP5 | 24899-1-AP | Proteintech | 1:1000 |
| β-actin | 1115-1-RR | Proteintech | 1:10,000 |
| Gene | Primer Sequence (5′-3′) | Accession No | Product/bp | The Annealing Temperature (°C) |
|---|---|---|---|---|
| Bcl-2 | Forward: GGATAACGGAGGCTGGGATG | NC_010443.5 | 147 | 59.96 |
| Reverse: TTATGGCCCAGATAGGCACC | 59.23 | |||
| BAK | Forward: ATCAACCGGCGATACGACTC | NC_010449.5 | 155 | 59.97 |
| Reverse: TAGCCAAAGCCCAGAAGAGC | 60.04 | |||
| Bax | Forward: CAGCTCTGAGCAGATCATGAAG | NC_010448.4 | 72 | 58.87 |
| Reverse: ATTCGCCCTGCTCGATCCT | 61.14 | |||
| CCNB1 | Forward: AGGGCTTACAAAGCACATGACTA | NC_010458.4 | 78 | 59.99 |
| Reverse: AGCTGGGCTAGAGTGCTGAT | 60.69 | |||
| CCNA2 | Forward: CTAACATTGCAGCAGACGGC | NC_010450.4 | 174 | 59.9 |
| Reverse: CTTAAGAGGCGCAACCCGT | 60.38 | |||
| c-Myc | Forward: AAAAGGTCGGAATCGGGGTC | NC_010446.5 | 160 | 60.04 |
| Reverse: CCAACTTAGCCCTCTTGGCA | 59.96 | |||
| FZD7 | Forward: TGAGGCGCTCATGAACAAGT | NC_010457.5 | 163 | 59.96 |
| Reverse: CATGTAGGGCGCTGTAGGAT | 59.32 | |||
| FZD8 | Forward: CACCTACATGCCCAACCAGT | NC_010452.4 | 167 | 59.96 |
| Reverse: GAGGCAGGGGCTTCTTGTAG | 60.11 | |||
| GATA4 | Forward: CTTGCAATGCGGAAAGAGGG | NC_010456.5 | 79 | 59.83 |
| Reverse: GACCTGCTGACGTCTTCGAT | 59.83 | |||
| GAPDH | Forward: GTCGGTTGTGGATCTGACCTGC | NC_010447.5 | 118 | 63.42 |
| Reverse: GTCCTCAGTGTAGCCCAGGATG | 62.12 | |||
| IL-1β | Forward: TCTCCTCTTTACGCAGGTTTCT | NC_010445.4 | 126 | 59.1 |
| Reverse: ATCTCTTTGGGGCCATCAGC | 60.11 | |||
| IL-6 | Forward: CTGGGTTCAATCAGGAGACCT | NC_010451.4 | 165 | 59.09 |
| Reverse: TTCCCTTTTGCCTCAGGGTC | 59.89 | |||
| ID4 | Forward: CAAGCAGGGCGACAGCATTC | NC_010449.5 | 130 | 62.26 |
| Reverse: CTTTCCTCCGGTGGCTTTTTC | 59.73 | |||
| LRP5 | Forward: AATCATGCTCTTCCGACCCTC | NC_010444.4 | 145 | 59.86 |
| Reverse: GGAGAACTGGAAGTCCACCG | 60.04 | |||
| PLZF | Forward: CGCAAGGCTCGGTATCTCAA | NC_010451.4 | 70 | 60.18 |
| Reverse: CACTGGCATACCCACTCTCC | 59.82 | |||
| PCNA | Forward: CGTGAACCTCACCAGCATGT | NC_010459.5 | 243 | 60.6 |
| Reverse: TCTCGGCATATACGTGCAAAT | 57.89 | |||
| PPP1R13L | Forward: AAGTCCCAAGGTGCTCAAGG | NC_010448.4 | 93 | 59.89 |
| Reverse: CCGGGAACAGGTTAGACGAC | 60.11 | |||
| SOX9 | Forward: CGGAGCTCAGCAAGACTCTG | NC_010454.4 | 159 | 60.46 |
| Reverse: GGCCGTTCTTCACCGACTTT | 60.88 | |||
| TRAF2 | Forward: ATCGAAGCCCTGAGCAACAA | NW_018084833.1 | 130 | 59.96 |
| Reverse: TCCAGATGAAGACGCCATCG | 59.9 | |||
| UCHL1 | Forward: CAGTAGCCAATAATCAGGAC | NC_010450.4 | 249 | 53.18 |
| Reverse: AAGGCATCCGACCATCAAG | 57.52 | |||
| WT1 | Forward: TGTCAGCGAAAGTTCTCCCG | NC_010444.4 | 85 | 60.32 |
| Reverse: AGCTGAAGGGCTTTTCACTTG | 59.04 |
Disclaimer/Publisher’s Note: The statements, opinions and data contained in all publications are solely those of the individual author(s) and contributor(s) and not of MDPI and/or the editor(s). MDPI and/or the editor(s) disclaim responsibility for any injury to people or property resulting from any ideas, methods, instructions or products referred to in the content. |
© 2025 by the authors. Licensee MDPI, Basel, Switzerland. This article is an open access article distributed under the terms and conditions of the Creative Commons Attribution (CC BY) license.
Share and Cite
Guo, C.; Zhang, Y.; Wang, Y.; Sun, Y.; Ning, H.; Gao, J.; Guo, F.; Ji, P.; Zhang, L.; Liu, G.; et al. Apigenin Alleviates Zearalenone-Induced Oxidative Stress and Apoptosis in Swine Testis Cells Through the Wnt Signaling Pathway. Antioxidants 2026, 15, 42. https://doi.org/10.3390/antiox15010042
Guo C, Zhang Y, Wang Y, Sun Y, Ning H, Gao J, Guo F, Ji P, Zhang L, Liu G, et al. Apigenin Alleviates Zearalenone-Induced Oxidative Stress and Apoptosis in Swine Testis Cells Through the Wnt Signaling Pathway. Antioxidants. 2026; 15(1):42. https://doi.org/10.3390/antiox15010042
Chicago/Turabian StyleGuo, Chenyun, Yidan Zhang, Yiwei Wang, Yile Sun, Haoze Ning, Jiaxin Gao, Fei Guo, Pengyun Ji, Lu Zhang, Guoshi Liu, and et al. 2026. "Apigenin Alleviates Zearalenone-Induced Oxidative Stress and Apoptosis in Swine Testis Cells Through the Wnt Signaling Pathway" Antioxidants 15, no. 1: 42. https://doi.org/10.3390/antiox15010042
APA StyleGuo, C., Zhang, Y., Wang, Y., Sun, Y., Ning, H., Gao, J., Guo, F., Ji, P., Zhang, L., Liu, G., & Wang, B. (2026). Apigenin Alleviates Zearalenone-Induced Oxidative Stress and Apoptosis in Swine Testis Cells Through the Wnt Signaling Pathway. Antioxidants, 15(1), 42. https://doi.org/10.3390/antiox15010042

