Betulinic Acid-Enriched Dillenia indica L. Bark Extract Attenuates UVB-Induced Skin Aging via KEAP1-Mediated Antioxidant Pathways
Abstract
1. Introduction
2. Materials and Methods
2.1. Molecular Docking and Molecular Dynamics Simulations
2.2. Preparation of Sample
2.3. Experimental Design and Statistical Optimization via RSM
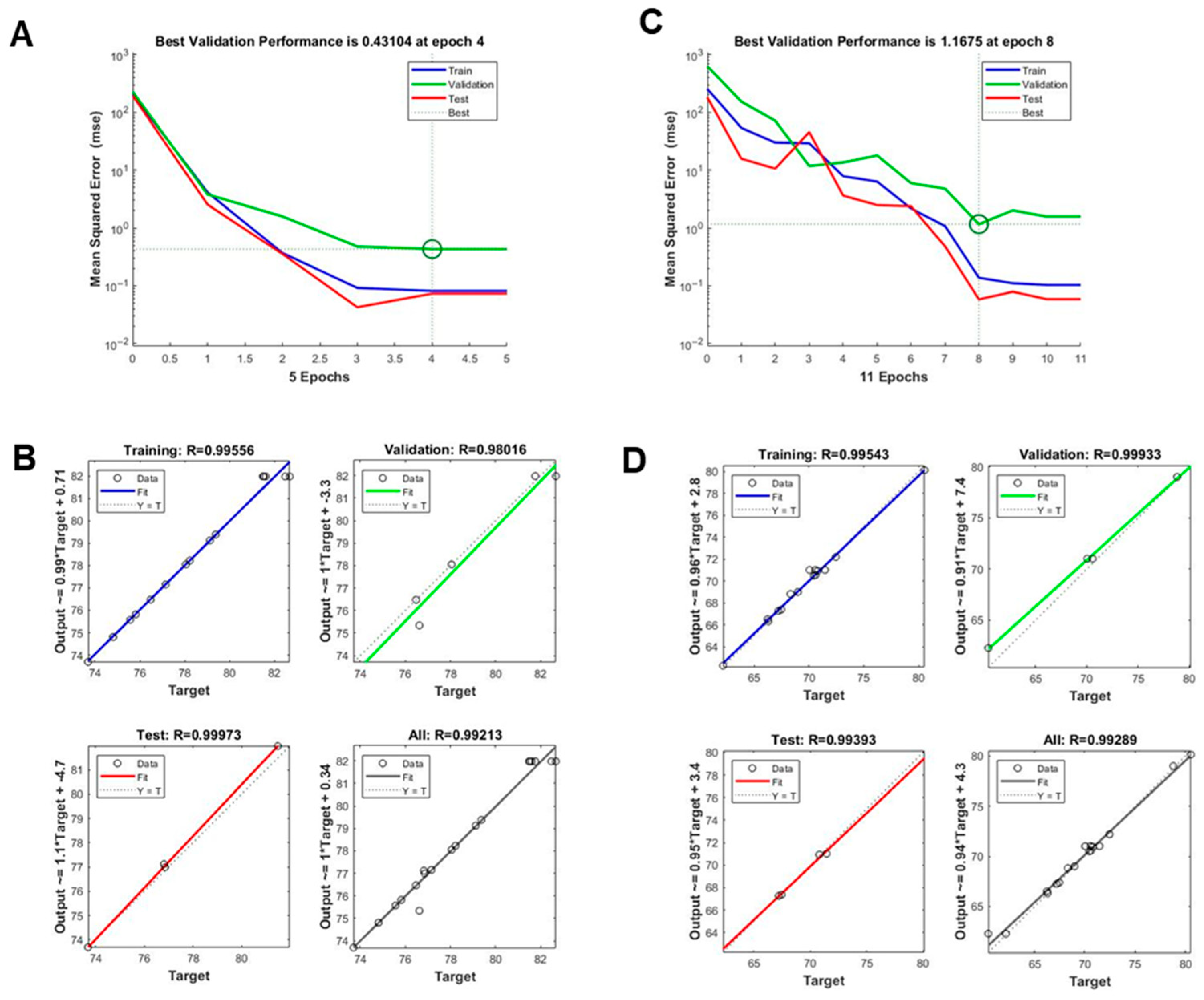
2.4. Predictive Modeling of Extraction Outcomes Using ANN
2.5. Determination of TPC and TFC
2.6. Structural Characterization of Extract Constituents via ESI-MS/MS
2.7. In Vitro Simulated Digestion
2.8. Elastase Inhibition Assay
2.9. Cell-Free Antioxidant Assays
2.10. UVB-Induced ROS Measurement and Western Blot Analysis
2.11. HO-1 Protein Quantification Using Enzyme-Linked Immunosorbent Assay (ELISA)
2.12. Statistical Analysis
3. Results
3.1. Molecular Docking of BA with KEAP1
3.2. Structural Dynamics of KEAP1 Complexes via MD Simulation
3.3. Extraction Behavior and RSM-Based Optimization of Phenolic and Flavonoid Compounds from Dillenia indica L. Bark
3.4. Predictive Modeling Using ANN
3.5. Comparative Analysis of RSM and ANN Models
3.6. ESI-MS/MS-Based Metabolite Profiling of ODB
3.7. Identification and Significance of BA
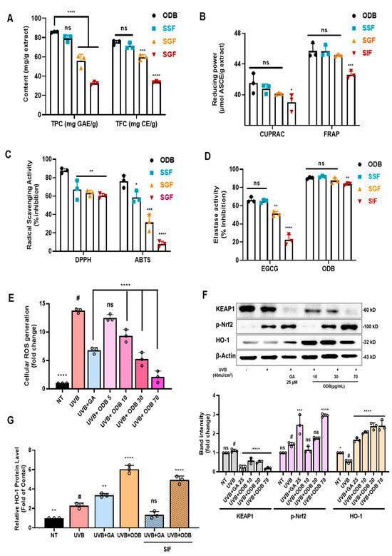
3.8. Effect of Simulated Digestion on Antioxidant and Elastase Inhibitory Activities of ODB
3.9. Antioxidant Mechanism Through Nrf2 Activation and ROS Suppression
4. Discussion
5. Conclusions
Supplementary Materials
Author Contributions
Funding
Data Availability Statement
Conflicts of Interest
Abbreviations
| ANN | Artificial Neural Network |
| ABTS | 2′-Azino-bis(3-ethylbenzothiazoline-6-sulfonic acid) |
| CUPRAC | Cupric Ion Reducing Antioxidant Capacity |
| DCF-DA | 2′,7′-Dichlorofluorescin diacetate |
| DPPH | 2,2-Diphenyl-1-picrylhydrazyl |
| EGCG | Epigallocatechin gallate |
| ELISA | Enzyme-Linked Immunosorbent Assay |
| ESI-MS/MS | Electrospray Ionization Tandem Mass Spectrometry |
| FRAP | Ferric Reducing Antioxidant Power |
| HO-1 | Heme Oxygenase-1 |
| HRP | Horseradish Peroxidase |
| KEAP1 | Kelch-like ECH-Associated Protein 1 |
| MD | Molecular Dynamics |
| ODB | Optimized Dillenia indica L. Bark extract |
| p-Nrf2 | Phosphorylated Nuclear factor erythroid 2–related factor 2 |
| Rg | Radius of gyration |
| RMSD | Root Mean Square Deviation |
| RMSF | Root Mean Square Fluctuation |
| ROS | Reactive Oxygen Species |
| RSM | Response Surface Methodology |
| SASA | Solvent-Accessible Surface Area |
| SGF | Simulated Gastric Fluid |
| SIF | Simulated Intestinal Fluid |
| SSF | Simulated Salivary Fluid |
| TFC | Total Flavonoid Content |
| TPC | Total Phenolic Content |
| UVB | Ultraviolet B |
References
- Muscolo, A.; Mariateresa, O.; Giulio, T.; Mariateresa, R. Oxidative stress: The role of antioxidant phytochemicals in the prevention and treatment of diseases. Int. J. Mol. Sci. 2024, 25, 3264. [Google Scholar] [CrossRef] [PubMed]
- Ashraf, M.V.; Khan, S.; Misri, S.; Gaira, K.S.; Rawat, S.; Rawat, B.; Khan, M.A.H.; Shah, A.A.; Asgher, M.; Ahmad, S. High-altitude medicinal plants as promising source of phytochemical antioxidants to combat lifestyle-associated oxidative stress-induced disorders. Pharmaceuticals 2024, 17, 975. [Google Scholar] [CrossRef]
- Yamamoto, M.; Kensler, T.W.; Motohashi, H. The KEAP1-NRF2 system: A thiol-based sensor-effector apparatus for maintaining redox homeostasis. Physiol. Rev. 2018, 98, 1169–1203. [Google Scholar]
- Doré, S.; Takahashi, M.; Ferris, C.D.; Zakhary, R.; Hester, L.D.; Guastella, D.; Snyder, S.H. Bilirubin, formed by activation of heme oxygenase-2, protects neurons against oxidative stress injury. Proc. Natl. Acad. Sci. USA 1999, 96, 2445–2450. [Google Scholar] [CrossRef]
- Althobaiti, F.; Taher, E.S.; Alkredis, L.A.A.; Ibrahim, M.A.; El-Shafai, N.; Al-Shuraym, L.A.; Fericean, L.; Imbrea, F.; Kassab, M.A.; Farrag, F.A.; et al. Exploring the NRF2/HO-1 and NF-κB pathways: Spirulina nanoparticles as a novel approach to combat diabetic nephropathy. ACS Omega 2024, 9, 23949–23962. [Google Scholar] [CrossRef]
- Barua, C.C.; Yasmin, N.; Buragohain, L. A review update on Dillenia indica, its morphology, phytochemistry and pharmacological activity with reference to its anticancer activity. MOJ Bioequiv. Bioavailab. 2018, 5, 244–254. [Google Scholar]
- Oliveira-Costa, J.F.; Meira, C.S.; Gomes das Neves, M.V.; Reis, B.P.C.D.; Soares, M.B.P. Anti-inflammatory activities of betulinic acid: A review. Front. Pharmacol. 2022, 13, 883857. [Google Scholar] [CrossRef] [PubMed]
- Yogeeswari, P.; Sriram, D. Betulinic acid and its derivatives: A review on their biological properties. Curr. Med. Chem. 2005, 12, 657–666. [Google Scholar] [CrossRef]
- Diniyah, N.; Alam, M.B.; Javed, A.; Alshammari, F.H.; Choi, H.J.; Lee, S.H. In silico and docking studies on the binding activities of Keap1 of antioxidant compounds in non-oilseed legumes. Arab. J. Chem. 2023, 16, 104414. [Google Scholar] [CrossRef]
- Phuyal, N.; Ha, P.K.; Ratri, P.P.; Rajbhandary, S. Total phenolic, flavonoid contents, and antioxidant activities of fruit, seed, and bark extracts of Zanthoxylum armatum DC. Sci. World J. 2020, 2020, 8780704. [Google Scholar] [CrossRef]
- Alshammari, F.; Alam, M.B.; Song, B.R.; Lee, S.H. Antioxidant, tyrosinase, α-glucosidase, and elastase enzyme inhibition activities of optimized unripe Ajwa date pulp (Phoenix dactylifera) extracts by response surface methodology. Int. J. Mol. Sci. 2023, 24, 3396. [Google Scholar] [CrossRef] [PubMed]
- Brodkorb, A.; Egger, L.; Alminger, M.; Alvito, P.; Assunção, R.; Ballance, S.; Bohn, T.; Bourlieu-Lacanal, C.; Boutrou, R.; Carrière, F.; et al. INFOGEST static in vitro simulation of gastrointestinal food digestion. Nat. Protoc. 2019, 14, 991–1014. [Google Scholar] [CrossRef] [PubMed]
- Kim, C.W.; Alam, M.B.; Song, B.R.; Lee, C.H.; Kim, S.L.; Lee, S.H. γ-Mangosteen, an autophagy enhancer, prevents skin-aging via activating KEAP1/NRF2 signaling and downregulating MAPKs/AP-1/NF-κB-mediated MMPs. Phytomedicine 2024, 132, 155815. [Google Scholar] [CrossRef]
- Alam, M.B.; Park, N.H.; Song, B.R.; Lee, S.H. Antioxidant potential-rich betel leaves (Piper betle L.) exert depigmenting action by triggering autophagy and downregulating MITF/tyrosinase in vitro and in vivo. Antioxidants 2023, 12, 374. [Google Scholar] [CrossRef]
- Wolfe, K.L.; Liu, R.H. Cellular antioxidant activity (CAA) assay for assessing antioxidants, foods, and dietary supplements. J. Agric. Food Chem. 2007, 55, 8896–8907. [Google Scholar] [CrossRef]
- Choi, H.J.; Alam, M.B.; Baek, M.E.; Kwon, Y.G.; Lim, J.Y.; Lee, S.H. Protection against UVB-induced photoaging by Nypa fruticans via inhibition of MAPK/AP-1/MMP-1 signaling. Oxid. Med. Cell. Longev. 2020, 2020, 2905362. [Google Scholar] [CrossRef] [PubMed]
- Vanduchova, A.; Anzenbacher, P.; Anzenbacherova, E. Isothiocyanate from broccoli, sulforaphane, and its properties. J. Med. Food 2019, 22, 121–126. [Google Scholar] [CrossRef]
- Houghton, C.A. Sulforaphane: Its ‘coming of age’ as a clinically relevant nutraceutical in the prevention and treatment of chronic disease. Oxid. Med. Cell. Longev. 2019, 2019, 2716870. [Google Scholar] [CrossRef]
- Mokhtari, R.B.; Baluch, N.; Homayouni, T.S.; Morgatskaya, E.; Kumar, S.; Kazemi, P.; Yeger, H. The role of sulforaphane in cancer chemoprevention and health benefits: A mini-review. J. Cell Commun. Signal. 2018, 12, 91–101. [Google Scholar] [CrossRef]
- Horie, Y.; Suzuki, T.; Inoue, J.; Iso, T.; Wells, G.; Moore, T.W.; Mizushima, T.; Dinkova-Kostova, A.T.; Kasai, T.; Kamei, T.; et al. Molecular basis for the disruption of Keap1–Nrf2 interaction via Hinge & Latch mechanism. Commun. Biol. 2021, 4, 576. [Google Scholar] [CrossRef]
- Suzuki, T.; Takahashi, J.; Yamamoto, M. Molecular Basis of the KEAP1-NRF2 Signaling Pathway. Mol. Cells 2023, 46, 133–141. [Google Scholar] [CrossRef]
- Sargsyan, K.; Grauffel, C.; Lim, C. How molecular size impacts RMSD applications in molecular dynamics simulations. J. Chem. Theory Comput. 2017, 13, 1518–1524. [Google Scholar] [CrossRef]
- Bagewadi, Z.K.; Khan, T.M.Y.; Gangadharappa, B.; Kamalapurkar, A.; Shamsudeen, S.M.; Yaraguppi, D.A. Molecular dynamics and simulation analysis against superoxide dismutase (SOD) target of Micrococcus luteus with secondary metabolites from Bacillus licheniformis recognized by genome mining approach. Saudi J. Biol. Sci. 2023, 30, 103753. [Google Scholar] [CrossRef]
- Chingin, K.; Barylyuk, K. Charge-state-dependent variation of signal intensity ratio between unbound protein and protein–ligand complex in electrospray ionization mass spectrometry: The role of solvent-accessible surface area. Anal. Chem. 2018, 90, 5521–5528. [Google Scholar] [CrossRef]
- Boroujeni, M.B.; Homaei, A.; Khoshneviszadeh, M.; Ebrahimi, K.H.; Ranjbar, B. Computational driven molecular dynamics simulation of keratinocyte growth factor behavior at different pH conditions. Inform. Med. Unlocked 2021, 23, 100514. [Google Scholar] [CrossRef]
- Oyewusi, H.A.; Wahab, R.A.; Akinyede, K.A.; Albadarni, G.M.; Al-Ghadi, M.Q.; Abdel-Daim, M.M.; Ajiboye, B.O.; Huyop, F.H. Bioinformatics analysis and molecular dynamics simulations of azoreductases (AzrBmH2) from Bacillus megaterium H2 for the decolorization of commercial dyes. Environ. Sci. Eur. 2024, 36, 31. [Google Scholar] [CrossRef]
- Gürgen, A.; Sevindik, M.; Krupodorova, T.; Uysal, I.; Ünal, O. Biological activities of Hypericum spectabile extract optimized using artificial neural network combined with genetic algorithm application. BMC Biotechnol. 2024, 24, 83. [Google Scholar] [CrossRef]
- El-Sefy, M.; Yosri, A.; El-Dakhakhni, W.; Nagasaki, S.; Wiebe, L. Artificial neural network for predicting nuclear power plant dynamic behaviors. Nucl. Eng. Technol. 2021, 53, 3275–3285. [Google Scholar] [CrossRef]
- Silva, F.A.M.; Borges, F.; Guimarães, C.; Lima, J.L.F.C.; Matos, C.; Reis, S. Phenolic Acids and Derivatives: Studies on the Relationship among Structure, Radical Scavenging Activity, and Physicochemical Parameters. J. Agric. Food Chem. 2000, 48, 2122–2126. [Google Scholar] [CrossRef] [PubMed]
- Kumar, S.; Pandey, A.K. Chemistry and biological activities of flavonoids: An overview. Sci. World J. 2013, 2013, 162750. [Google Scholar] [CrossRef] [PubMed]
- Velmurugan, P.; Shim, J.; Bang, K.S.; Oh, B.T. Investigation on interaction of tannic acid with type I collagen and its effect on thermal, enzymatic, and conformational stability for tissue engineering applications. Biopolymers 2014, 101, 471–483. [Google Scholar] [CrossRef]
- Sarkar, R.; Arora, P.; Garg, K.V. Cosmeceuticals for hyperpigmentation: What is available? J. Cutan. Aesthet. Surg. 2013, 6, 4–11. [Google Scholar] [CrossRef]
- Tharakan, M.; Lonczak, L. Supporting skin structure and its barrier functions with evidence-based skin care ingredients. J. Cosmet. Dermatol. Sci. Appl. 2024, 14, 200–210. [Google Scholar] [CrossRef]
- González-Bosch, C.; Boix, Y.; Martínez-Heredia, A.; Domingo, R.; Cerdán-Cartagena, F.; Bonet-Costa, V. Short-chain fatty acids as modulators of redox signaling in health and disease. Redox Biol. 2021, 47, 102165. [Google Scholar] [CrossRef]
- An, T.; Zha, W.; Zi, J. Biotechnological production of betulinic acid and derivatives and their applications. Appl. Microbiol. Biotechnol. 2020, 104, 3339–3348. [Google Scholar] [CrossRef] [PubMed]
- Zhang, Y.Y.; Fang, Z.; Jiang, Y.; Wang, S.; Li, H.; Yang, Y. LC-MS/MS targeting analysis of terpenoid metabolism in Carya cathayensis at different developmental stages. Food Chem. 2022, 366, 130583. [Google Scholar] [CrossRef] [PubMed]
- Galgon, T.; Wohlrab, W.; Dräger, B. Betulinic acid induces apoptosis in skin cancer cells and differentiation in normal human keratinocytes. Exp. Dermatol. 2005, 14, 736–743. [Google Scholar] [CrossRef] [PubMed]
- Verwei, M.; Minekus, M.; Zeijdner, E.; Schilderink, R.; Havenaar, R. Evaluation of two dynamic in vitro models simulating fasted and fed state conditions in the upper gastrointestinal tract (TIM-1 and tiny-TIM) for investigating the bioaccessibility of pharmaceutical compounds from oral dosage forms. Int. J. Pharm. 2016, 498, 178–186. [Google Scholar] [CrossRef]
- Bellezza, I.; Giambanco, I.; Minelli, A.; Donato, R. Nrf2–Keap1 signaling in oxidative and reductive stress. Biochim. Biophys. Acta Mol. Cell Res. 2018, 1865, 721–733. [Google Scholar] [CrossRef]
- Matsumaru, D.; Motohashi, H. The KEAP1-NRF2 System in Healthy Aging and Longevity. Antioxidants 2021, 10, 1929. [Google Scholar] [CrossRef]
- Pontes, P.V.A.; Czaikoski, A.; Almeida, N.A.; Fraga, S.; Rocha, L.O.; Cunha, R.L.; Maximo, G.J.; Batista, E.A.C. Extraction optimization, biological activities, and application in O/W emulsion of deep eutectic solvents-based phenolic extracts from olive pomace. Food Res. Int. 2022, 161, 111753. [Google Scholar] [CrossRef] [PubMed]
- Almeida, J.S. Predictive non-linear modeling of complex data by artificial neural networks. Curr. Opin. Biotechnol. 2002, 13, 72–76. [Google Scholar] [CrossRef] [PubMed]
- Durante, M.; Ferramosca, A.; Treppiccione, L.; Di Giacomo, M.; Zara, V.; Montefusco, A.; Piro, G.; Mita, G.; Bergamo, P.; Lenucci, M.S. Application of response surface methodology (RSM) for the optimization of supercritical CO2 extraction of oil from patè olive cake: Yield, content of bioactive molecules and biological effects in vivo. Food Chem. 2020, 332, 127405. [Google Scholar] [CrossRef]
- Kunjiappan, S.; Ramasamy, L.K.; Kannan, S.; Pavadai, P.; Theivendren, P.; Palanisamy, P. Optimization of ultrasound-aided extraction of bioactive ingredients from Vitis vinifera seeds using RSM and ANFIS modeling with machine learning algorithm. Sci. Rep. 2024, 14, 1219. [Google Scholar] [CrossRef]
- Song, B.R.; Alam, M.B.; Lee, S.H. Terpenoid-rich extract of Dillenia indica L. bark displays antidiabetic action in insulin-resistant C2C12 cells and STZ-induced diabetic mice by attenuation of oxidative stress. Antioxidants 2022, 11, 1227. [Google Scholar] [CrossRef]
- Onyebuchi, C.; Kavaz, D. Effect of extraction temperature and solvent type on the bioactive potential of Ocimum gratissimum L. extracts. Sci. Rep. 2020, 10, 21760. [Google Scholar] [CrossRef] [PubMed]
- Xiang, Z.; Liu, L.; Xu, Z.; Kong, Q.; Feng, S.; Chen, T.; Zhou, L.; Yang, H.; Xiao, Y.; Ding, C. Solvent effects on the phenolic compounds and antioxidant activity associated with Camellia polyodonta flower extracts. ACS Omega 2024, 9, 27192–27203. [Google Scholar] [CrossRef]
- Taha, M.; Dimitrov, K.; Samaille, J.; Caux, B.; Sahpaz, S.; Blanchemain, N.; West, C.; Rivière, C. Optimizing the extraction of bioactive compounds (polyphenols, lipids, and alpha-tocopherol) from almond okara to unlock its potential as functional food. Foods 2024, 13, 2828. [Google Scholar] [CrossRef]
- Reboredo-Rodríguez, P.; González-Barreiro, C.; Cancho-Grande, B.; Simal-Gándara, J. Applicability of an in-vitro digestion model to assess the bioaccessibility of phenolic compounds from olive-related products. Molecules 2021, 26, 6667. [Google Scholar] [CrossRef]
- Luo, Z.; He, H.; Tang, T.; Zhou, J.; Li, H.; Seeram, N.P.; Wu, P. Synthesis and biological evaluations of betulinic acid derivatives with inhibitory activity on hyaluronidase and anti-inflammatory effects against hyaluronic acid fragment induced inflammation. Front. Chem. 2022, 10, 892554. [Google Scholar] [CrossRef]
- Lou, H.; Li, H.; Zhang, S.; Lu, H.; Chen, Q. A review on preparation of betulinic acid and its biological activities. Molecules 2021, 26, 5583. [Google Scholar] [CrossRef] [PubMed]
- Masaki, H.; Izutsu, Y.; Yahagi, S.; Okano, Y. Reactive oxygen species in HaCaT keratinocytes after UVB irradiation are triggered by intracellular Ca2+ levels. J. Investig. Dermatol. Symp. Proc. 2009, 14, 50–52. [Google Scholar] [CrossRef] [PubMed]
- Park, J.; Woo, Y.K.; Cho, H.J. Regulation of anti-oxidative, anti-inflammatory, and anti-apoptotic activity of advanced cooling composition (ACC) in UVB-irradiated human HaCaT keratinocytes. Int. J. Mol. Sci. 2020, 21, 6527. [Google Scholar] [CrossRef] [PubMed]





| Run | Independent Variables | Response | |||||||
|---|---|---|---|---|---|---|---|---|---|
| Temp (°C) (X1) | Time (min) (X2) | EC (%) (X3) | TPC (mg GAE/g) (Y1) | TFC (mg CE/g) (Y2) | |||||
| RSM (pred) | ANN (pred) | Experimental | RSM (pred) | ANN (pred) | Experimental | ||||
| 1 | 45 | 45 | 95 | 76.59 | 77.15 | 77.15 ± 0.85 | 63.53 | 65.56 | 63.62 ± 1.05 |
| 2 | 60 | 30 | 80 | 76.19 | 75.57 | 75.57 ± 0.47 | 60.11 | 62.20 | 60.25 ± 0.22 |
| 3 | 20 | 45 | 60 | 76.05 | 75.34 | 76.62 ± 3.09 | 65.63 | 64.00 | 65.99 ± 1.01 |
| 4 | 60 | 30 | 40 | 78.25 | 79.38 | 79.38 ± 0.79 | 62.02 | 62.81 | 62.31 ± 0.25 |
| 5 | 30 | 60 | 40 | 76.00 | 77.11 | 76.82 ± 1.88 | 60.36 | 61.27 | 60.16 ± 0.19 |
| 6 | 30 | 60 | 80 | 79.16 | 78.23 | 78.23 ± 0.86 | 65.83 | 65.38 | 65.47 ± 0.49 |
| 7 | 60 | 60 | 80 | 78.32 | 79.13 | 79.13 ± 2.01 | 63.80 | 62.27 | 63.82 ± 1.00 |
| 8 | 45 | 45 | 60 | 81.92 | 81.98 | 81.77 ± 4.34 | 73.59 | 73.02 | 73.01 ± 0.56 |
| 9 | 45 | 45 | 60 | 81.92 | 81.98 | 81.53 ± 4.52 | 73.59 | 73.02 | 73.57 ± 1.01 |
| 10 | 60 | 60 | 40 | 75.56 | 75.82 | 75.82 ± 2.20 | 67.06 | 67.94 | 67.01 ± 0.19 |
| 11 | 45 | 20 | 60 | 76.28 | 76.47 | 76.48 ± 1.83 | 63.79 | 63.15 | 63.55 ± 1.06 |
| 12 | 30 | 30 | 40 | 75.42 | 74.81 | 74.81 ± 1.50 | 61.37 | 62.31 | 61.30 ± 0.15 |
| 13 | 70 | 45 | 60 | 77.71 | 76.99 | 76.86 ± 1.74 | 64.48 | 63.51 | 64.23 ± 0.39 |
| 14 | 45 | 45 | 60 | 81.92 | 81.98 | 82.68 ± 0.41 | 73.59 | 73.02 | 73.47 ± 0.94 |
| 15 | 45 | 45 | 60 | 81.92 | 81.98 | 81.49 ± 1.66 | 73.59 | 73.02 | 73.74 ± 1.02 |
| 16 | 45 | 45 | 60 | 81.92 | 81.98 | 82.48 ± 0.42 | 73.59 | 73.02 | 73.52 ± 1.00 |
| 17 | 45 | 45 | 25 | 75.63 | 74.81 | 74.80 ± 0.18 | 60.40 | 61.28 | 60.40 ± 0.09 |
| 18 | 30 | 30 | 80 | 73.76 | 73.69 | 73.69 ± 2.11 | 68.20 | 69.01 | 68.20 ± 1.09 |
| 19 | 45 | 45 | 60 | 81.92 | 81.98 | 81.61 ± 0.57 | 73.59 | 73.02 | 73.47 ± 0.99 |
| 20 | 45 | 70 | 60 | 78.53 | 78.05 | 78.05 ± 1.39 | 66.01 | 66.49 | 66.35 ± 0.49 |
Disclaimer/Publisher’s Note: The statements, opinions and data contained in all publications are solely those of the individual author(s) and contributor(s) and not of MDPI and/or the editor(s). MDPI and/or the editor(s) disclaim responsibility for any injury to people or property resulting from any ideas, methods, instructions or products referred to in the content. |
© 2025 by the authors. Licensee MDPI, Basel, Switzerland. This article is an open access article distributed under the terms and conditions of the Creative Commons Attribution (CC BY) license (https://creativecommons.org/licenses/by/4.0/).
Share and Cite
Song, B.-R.; Kim, S.; Lee, S.-H. Betulinic Acid-Enriched Dillenia indica L. Bark Extract Attenuates UVB-Induced Skin Aging via KEAP1-Mediated Antioxidant Pathways. Antioxidants 2025, 14, 1144. https://doi.org/10.3390/antiox14091144
Song B-R, Kim S, Lee S-H. Betulinic Acid-Enriched Dillenia indica L. Bark Extract Attenuates UVB-Induced Skin Aging via KEAP1-Mediated Antioxidant Pathways. Antioxidants. 2025; 14(9):1144. https://doi.org/10.3390/antiox14091144
Chicago/Turabian StyleSong, Bo-Rim, Sunghwan Kim, and Sang-Han Lee. 2025. "Betulinic Acid-Enriched Dillenia indica L. Bark Extract Attenuates UVB-Induced Skin Aging via KEAP1-Mediated Antioxidant Pathways" Antioxidants 14, no. 9: 1144. https://doi.org/10.3390/antiox14091144
APA StyleSong, B.-R., Kim, S., & Lee, S.-H. (2025). Betulinic Acid-Enriched Dillenia indica L. Bark Extract Attenuates UVB-Induced Skin Aging via KEAP1-Mediated Antioxidant Pathways. Antioxidants, 14(9), 1144. https://doi.org/10.3390/antiox14091144

