An Analysis of the Different Salt-Tolerance Mechanisms in Rice Cultivars Induced by Cerium Oxide Nanoparticles
Abstract
1. Introduction
2. Materials and Methods
2.1. Materials
2.2. Experimental Design
2.2.1. Effect of Different Priming Agents on Rice Seedling Growth Under Salt Stress
2.2.2. PNC Priming Effects on Rice Physiological and Biochemical Under Salt Stress
2.2.3. PNC Priming Effects on Rice Omics Under Salt Stress
2.3. Measurement of Agronomic Traits in Rice Seeding
2.4. Measurement of Photosynthetic Parameters
2.5. DAB Staining of Rice-Root Tips
2.6. NBT Staining of Rice-Root Tips
2.7. Determination of MDA Content
2.8. Determination of Antioxidant Enzyme Activity
2.9. Determination of Endogenous Hormone
2.10. Transcriptome and Bioinformatics Analysis of Rice-Root Systems
2.11. Non-Targeted Metabonomic Analysis
2.12. Statistical Analysis
3. Results
3.1. Effect of PNC Priming on the Growth of Two Rice Cultivars Under Salt Stress
3.2. Effect of PNC Priming on Photosynthesis in Two Rice Cultivars Under Salt Stress
3.3. Effect of PNC Priming on ROS Levels in Two Rice Cultivars Under Salt Stress
3.4. Effect of PNC Priming on Endogenous Hormones of Two Rice Cultivars Under Salt Stress
3.5. Principal Component Analysis of Phenotypic and Physiological Indices in Two Rice Cultivars
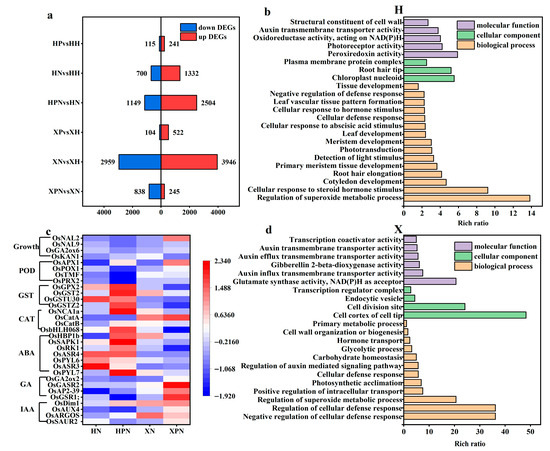
3.6. Transcriptomic Analysis of Two Rice Cultivars Under Salt Stress Triggered by PNC
3.7. Metabolomic Analysis of Two Rice Cultivars Under Salt Stress Induced by PNC
3.8. Correlation Analysis Between Phenotypic and Omics in Two Rice Cultivars
4. Discussion
5. Conclusions
Supplementary Materials
Author Contributions
Funding
Institutional Review Board Statement
Informed Consent Statement
Data Availability Statement
Acknowledgments
Conflicts of Interest
References
- Peng, Y.X.; Zhu, H.Y.; Wang, Y.T.; Kang, J.; Hu, L.X.; Li, L.; Zhu, K.Y.; Yan, J.R.; Bu, X.; Wang, X.J.; et al. Revisiting the role of light signaling in plant responses to salt stress. Hortic. Res. 2025, 12, uhae262. [Google Scholar] [CrossRef]
- Guo, Y.; Liu, Y.; Zhang, Y.; Liu, J.; Gul, Z.; Guo, X.R.; Abozeid, A.; Tang, Z.H. Effects of exogenous calcium on adaptive growth, photosynthesis, ion homeostasis and phenolics of Gleditsia sinensis Lam. plants under salt stress. Agriculture 2021, 11, 978. [Google Scholar] [CrossRef]
- Zhang, R.; Wang, Y.; Hussain, S.; Yang, S.; Li, R.K.; Liu, S.L.; Chen, Y.L.; Wei, H.H.; Dai, Q.G.; Hou, H.Y. Study on the effect of salt stress on yield and grain quality among different rice varieties. Front. Plant Sci. 2022, 13, 918460. [Google Scholar] [CrossRef] [PubMed]
- Rasel, M.; Tahjib-Ul-Arif, M.; Hossain, M.A.; Hassan, L.; Farzana, S.; Brestic, M. Screening of salt-tolerant rice landraces by seedling stage phenotyping and dissecting biochemical determinants of tolerance mechanism. J. Plant Growth Regul. 2021, 40, 1853–1868. [Google Scholar] [CrossRef]
- Rahman, M.A.; Thomson, M.J.; Shah-E.-Alam, M.; de Ocampo, M.; Egdane, J.; Ismail, A.M. Exploring novel genetic sources of salinity tolerance in rice through molecular and physiological characterization. Ann. Bot. 2016, 117, 1083–1097. [Google Scholar] [CrossRef]
- Kibria, M.G.; Hossain, M.; Murata, Y.; Hoque, M.A. Antioxidant defense mechanisms of salinity tolerance in rice genotypes. Rice Sci. 2017, 24, 155–162. [Google Scholar] [CrossRef]
- Kaur, N.; Dhawan, M.; Sharma, I.; Pati, P.K. Interdependency of reactive oxygen species generating and scavenging system in salt sensitive and salt tolerant cultivars of rice. BMC Plant Biol. 2016, 16, 131. [Google Scholar] [CrossRef]
- Zhao, L.J.; Lu, L.; Wang, A.D.; Zhang, H.L.; Huang, M.; Wu, H.H.; Xing, B.S.; Wang, Z.Y.; Ji, R. Nano-biotechnology in agriculture: Use of nanomaterials to promote plant growth and stress tolerance. J. Agric. Food Chem. 2020, 68, 1935–1947. [Google Scholar] [CrossRef]
- Zhang, W.L.; Ebbs, S.D.; Musante, C.; White, J.C.; Gao, C.M.; Ma, X.M. Uptake and accumulation of bulk and nanosized cerium oxide particles and ionic cerium by radish (Raphanus sativus L.). J. Agric. Food Chem. 2015, 63, 382–390. [Google Scholar] [CrossRef]
- Pecherina, A.; Dimitrieva, A.; Mudrilov, M.; Ladeynova, M.; Zanegina, D.; Brilkina, A.; Vodeneev, V. Salt-induced early changes in photosynthesis activity caused by root-to-shoot signaling in potato. Int. J. Mol. Sci. 2024, 25, 1229. [Google Scholar] [CrossRef]
- Jatana, B.S.; Grover, S.; Ram, H.; Baath, G.S. Seed priming: Molecular and physiological mechanisms underlying biotic and abiotic stress tolerance. Agronomy 2024, 14, 2901. [Google Scholar] [CrossRef]
- Peng, Y.Q.; Chen, L.L.; Zhu, L.; Cui, L.J.; Yang, L.; Wu, H.H.; Bie, Z.L. CsAKT1 is a key gene for the CeO2 nanoparticle’s improved cucumber salt tolerance: A validation from CRISPR-Cas9 lines. Environ. Sci. Nano 2022, 9, 4367–4381. [Google Scholar] [CrossRef]
- Yang, Y.L.; Yang, X.Y.; Dai, K.N.; He, S.Y.; Zhao, W.Q.; Wang, S.S.; Zhou, Z.G.; Hu, W. Nanoceria-induced variations in leaf anatomy and cell wall composition drive the increase in mesophyll conductance of salt-stressed cotton leaves. Plant Physiol. Biochem. 2024, 216, 109111. [Google Scholar] [CrossRef] [PubMed]
- Wang, Y.Y.; Wang, L.Q.; Ma, C.X.; Wang, K.X.; Hao, Y.; Chen, Q.; Mo, Y.; Rui, Y.K. Effects of cerium oxide on rice seedlings as affected by co-exposure of cadmium and salt. Environ. Pollut. 2019, 252, 1087–1096. [Google Scholar] [CrossRef]
- Wu, H.H.; Tito, N.; Giraldo, J.P. Anionic cerium oxide nanoparticles protect plant photosynthesis from abiotic stress by scavenging reactive oxygen species. ACS Nano 2017, 11, 11283–11297. [Google Scholar] [CrossRef]
- Li, Y.H.; Hu, J.; Qi, J.; Zhao, F.M.; Liu, J.H.; Chen, L.L.; Chen, L.; Gu, J.J.; Wu, H.H.; Li, Z.H. Improvement of leaf K+ retention is a shared mechanism behind CeO2 and Mn3O4 nanoparticles improved rapeseed salt tolerance. Stress Biol. 2022, 2, 46. [Google Scholar] [CrossRef]
- Liu, J.J.; Li, G.J.; Chen, L.L.; Gu, J.J.; Wu, H.H.; Li, Z.H. Cerium oxide nanoparticles improve cotton salt tolerance by enabling better ability to maintain cytosolic K+/Na+ ratio. J. Nanobiotechnol. 2021, 19, 153. [Google Scholar] [CrossRef]
- Khan, M.N.; Li, Y.H.; Fu, C.C.; Hu, J.; Chen, L.L.; Yan, J.S.; Khan, Z.; Wu, H.H.; Li, Z.H. CeO2 nanoparticles seed priming increases salicylic acid level and ROS scavenging ability to improve rapeseed salt tolerance. Glob. Chall. 2022, 6, 2200025. [Google Scholar] [CrossRef] [PubMed]
- An, J.; Hu, P.G.; Li, F.J.; Wu, H.H.; Shen, Y.; White, J.C.; Tian, X.L.; Li, Z.H.; Giraldo, J.P. Emerging investigator series: Molecular mechanisms of plant salinity stress tolerance improvement by seed priming with cerium oxide nanoparticles. Environ. Sci. Nano 2020, 7, 2214–2228. [Google Scholar] [CrossRef]
- Zhang, J.Q.; Feng, N.J.; Zheng, D.F.; Khan, A.; Du, Y.W.; Wang, Y.X.; Deng, R.; Wu, J.S.; Xiong, J.; Sun, Z.Y.; et al. Strigolactone alleviates NaCl stress by regulating antioxidant capacity and hormone levels in rice (Oryza sativa L.) seedlings. Agriculture 2024, 14, 1662. [Google Scholar] [CrossRef]
- Meng, F.Y.; Feng, N.J.; Zheng, D.F.; Liu, M.L.; Zhang, R.J.; Huang, X.X.; Huang, A.Q.; Chen, Z.M. Exogenous hemin alleviates NaCl stress by promoting photosynthesis and carbon metabolism in rice seedlings. Sci. Rep. 2023, 13, 3497. [Google Scholar] [CrossRef] [PubMed]
- Huang, J.; Jing, H.K.; Zhang, Y.; Chen, S.Y.; Wang, H.Y.; Cao, Y.; Zhang, Z.; Lu, Y.H.; Zheng, Q.S.; Shen, R.F.; et al. Melatonin reduces cadmium accumulation via mediating the nitric oxide accumulation and increasing the cell wall fixation capacity of cadmium in rice. J. Hazard. Mater. 2023, 445, 130529. [Google Scholar] [CrossRef] [PubMed]
- Lu, B.S.; Chen, X.J.; Ouyang, X.; Li, Z.M.; Yang, X.J.; Khan, Z.; Duan, S.P.; Shen, H. The roles of novel chitooligosaccharide-peanut oligopeptide carbon dots in improving the flavor quality of Chinese cabbage. Food. Chem. X 2023, 20, 100963. [Google Scholar] [CrossRef] [PubMed]
- Duan, S.P.; Li, Z.M.; Khan, Z.; Yang, C.M.; Lu, B.S.; Shen, H. Spraying phenolic acid-modifiedchitooligosaccharide derivatives improves anthocyanin accumulation in grape. Food. Chem. X 2023, 19, 100770. [Google Scholar] [CrossRef]
- Pathak, H.K.; Seth, C.S.; Chauhan, P.K.; Dubey, G.; Singh, G.; Jain, D.; Upadhyay, S.K.; Dwivedi, P.; Khoo, K.S. Recent advancement of nano-biochar for the remediation of heavy metals and emerging contaminants: Mechanism, adsorption kinetic model, plant growth and development. Environ. Res. 2024, 255, 119136. [Google Scholar] [CrossRef]
- Mu, Y.X.; Li, Y.S.; Zhang, Y.C.; Guo, X.Y.; Song, S.K.; Huang, Z.; Li, L.; Ma, Q.L.; Khan, M.N.; Nie, L.X. A comparative study on the role of conventional, chemical, and nanopriming for better salt tolerance during seed germination of direct seeding rice. J. Integr. Agric. 2024, 23, 3998–4017. [Google Scholar] [CrossRef]
- Zhang, Y.H.; Zhang, T.; Pan, Y.Y.; Ma, L.X.; Fang, Y.; Pan, C.P.; Qiang, Y.; Cao, X.Y.; Xu, H.X. Nano-selenium promotes the product quality and plant defense of salvia miltiorrhiza by inducing tanshinones and salvianolic acids accumulation. Ind. Crops Prod. 2023, 195, 116436. [Google Scholar] [CrossRef]
- Challabathula, D.; Analin, B.; Mohanan, A.; Bakka, K. Differential modulation of photosynthesis, ROS and antioxidant enzyme activities in stress-sensitive and- tolerant rice cultivars during salinity and drought upon restriction of COX and AOX pathways of mitochondrial oxidative electron transport. J. Plant Physiol. 2022, 268, 153583. [Google Scholar] [CrossRef]
- Guo, Z.P.; Zhang, T.T.; Chen, Z.; Niu, J.P.; Rasel, M.; Luo, E.Z.; Li, Y.T.; Xu, N.; Ul Hassan, M.; Kareem, H.A.; et al. Multiple pathways revealing the CeO2 nanoparticle-biostimulant-based “stress training” strategy for enhanced Medicago sativa L. antiviral capability. ACS Nano 2025, 19, 7677–7689. [Google Scholar] [CrossRef]
- Pietrzak, M.; Skiba, E.; Wolf, W.M. Root-applied cerium oxide nanoparticles and their specific effects on plants: A review. Int. J. Mol. Sci. 2024, 25, 4018. [Google Scholar] [CrossRef]
- Liang, H.; Shi, Q.L.; Li, X.; Gao, P.P.; Feng, D.L.; Zhang, X.M.; Lu, Y.; Yan, J.S.; Shen, S.X.; Zhao, J.J.; et al. Synergistic effects of carbon cycle metabolism and photosynthesis in Chinese cabbage under salt stress. Hortic. Plant J. 2024, 10, 461–472. [Google Scholar] [CrossRef]
- Zhang, Y.Q.; Kaiser, E.; Zhang, Y.T.; Yang, Q.C.; Li, T. Short-term salt stress strongly affects dynamic photosynthesis, but not steady-state photosynthesis, in tomato (Solanum lycopersicum). Environ. Exp. Bot. 2018, 149, 109–119. [Google Scholar] [CrossRef]
- Rossi, L.; Zhang, W.L.; Ma, X.M. Cerium oxide nanoparticles alter the salt stress tolerance of Brassica napus L. by modifying the formation of root apoplastic barriers. Environ. Pollut. 2017, 229, 132–138. [Google Scholar] [CrossRef]
- Haghmadad Milani, M.; Mohammadi, A.; Panahirad, S.; Farhadi, H.; Labib, P.; Kulak, M.; Gohari, G.; Fotopoulos, V.; Vita, F. Cerium oxide nanoparticles (CeO2NPs) enhance salt tolerance in spearmint (Mentha spicata L.) by boosting the antioxidant system and increasing essential oil composition. Plants 2024, 13, 2934. [Google Scholar] [CrossRef]
- Li, C.L.; Wang, Y.Q.; Liu, L.C.; Hu, Y.C.; Zhang, F.X.; Mergen, S.; Wang, G.D.; Schläppi, M.R.; Chu, C.C. A rice plastidial nucleotide sugar epimerase is involved in galactolipid biosynthesis and improves photosynthetic efficiency. PLoS Genet. 2011, 7, e1002196. [Google Scholar] [CrossRef]
- Mehrotra, R.; Bhalothia, P.; Bansal, P.; Basantani, M.K.; Bharti, V.; Mehrotra, S. Abscisic acid and abiotic stress tolerance-different tiers of regulation. J. Plant Physiol. 2014, 171, 486–496. [Google Scholar] [CrossRef]
- Vishal, B.; Kumar, P.P. Regulation of seed germination and abiotic stresses by gibberellins and abscisic acid. Front. Plant Sci. 2018, 9, 838. [Google Scholar] [CrossRef] [PubMed]
- Huang, Y.; Guo, Y.M.; Liu, Y.T.; Zhang, F.; Wang, Z.K.; Wang, H.Y.; Wang, F.; Li, D.P.; Mao, D.D.; Luan, S.; et al. 9-cis-epoxycarotenoid dioxygenase 3 regulates plant growth and enhances multi-abiotic stress tolerance in rice. Front. Plant Sci. 2018, 9, 162. [Google Scholar] [CrossRef] [PubMed]
- Teng, Z.N.; Lyu, J.; Chen, Y.K.; Zhang, J.H.; Ye, N.H. Effects of stress-induced ABA on root architecture development: Positive and negative actions. Crop J. 2023, 11, 1072–1079. [Google Scholar] [CrossRef]
- Zhao, S.S.; Zhang, Q.K.; Liu, M.Y.; Zhou, H.P.; Ma, C.L.; Wang, P.P. Regulation of plant responses to salt stress. Int. J. Mol. Sci. 2021, 22, 4609. [Google Scholar] [CrossRef]
- Kang, D.J.; Seo, Y.J.; Lee, J.D.; Ishii, R.; Kim, K.U.; Shin, D.H.; Park, S.K.; Jang, S.W.; Lee, I.J. Jasmonic acid differentially affects growth, ion uptake and abscisic acid concentration in salt-tolerant and salt-sensitive rice cultivars. J. Agron. Crop Sci. 2005, 191, 273–282. [Google Scholar] [CrossRef]
- Ryu, H.; Cho, Y.G. Plant hormones in salt stress tolerance. J. Plant Biol. 2015, 58, 147–155. [Google Scholar] [CrossRef]
- Zheng, L.Y.; Meng, Y.; Ma, J.; Zhao, X.L.; Cheng, T.L.; Ji, J.; Chang, E.M.; Meng, C.; Deng, N.; Chen, L.Z.; et al. Transcriptomic analysis reveals importance of ROS and phytohormones in response to short-term salinity stress in Populus tomentosa. Front. Plant Sci. 2015, 6, 678. [Google Scholar] [CrossRef] [PubMed]
- Gao, J.Z.; Liu, Y.Z.; Zhao, D.H.; Ding, Y.Z.; Gao, L.; Su, X.H.; Song, K.X.; He, X.Q. CeO2NP priming enhances the seed vigor of alfalfa (Medicago sativa) under salt stress. Front. Plant Sci. 2024, 14, 1264698. [Google Scholar] [CrossRef] [PubMed]









Disclaimer/Publisher’s Note: The statements, opinions and data contained in all publications are solely those of the individual author(s) and contributor(s) and not of MDPI and/or the editor(s). MDPI and/or the editor(s) disclaim responsibility for any injury to people or property resulting from any ideas, methods, instructions or products referred to in the content. |
© 2025 by the authors. Licensee MDPI, Basel, Switzerland. This article is an open access article distributed under the terms and conditions of the Creative Commons Attribution (CC BY) license (https://creativecommons.org/licenses/by/4.0/).
Share and Cite
Yang, C.; Bu, Q.; Su, T.; Wang, T.; Khan, Z.; Li, M.; Wu, J.; Di, X.; Chen, Y.; An, J. An Analysis of the Different Salt-Tolerance Mechanisms in Rice Cultivars Induced by Cerium Oxide Nanoparticles. Antioxidants 2025, 14, 994. https://doi.org/10.3390/antiox14080994
Yang C, Bu Q, Su T, Wang T, Khan Z, Li M, Wu J, Di X, Chen Y, An J. An Analysis of the Different Salt-Tolerance Mechanisms in Rice Cultivars Induced by Cerium Oxide Nanoparticles. Antioxidants. 2025; 14(8):994. https://doi.org/10.3390/antiox14080994
Chicago/Turabian StyleYang, Chunmei, Qing Bu, Tao Su, Tian Wang, Zaid Khan, Mingwei Li, Juntian Wu, Xiaodan Di, Yong Chen, and Jing An. 2025. "An Analysis of the Different Salt-Tolerance Mechanisms in Rice Cultivars Induced by Cerium Oxide Nanoparticles" Antioxidants 14, no. 8: 994. https://doi.org/10.3390/antiox14080994
APA StyleYang, C., Bu, Q., Su, T., Wang, T., Khan, Z., Li, M., Wu, J., Di, X., Chen, Y., & An, J. (2025). An Analysis of the Different Salt-Tolerance Mechanisms in Rice Cultivars Induced by Cerium Oxide Nanoparticles. Antioxidants, 14(8), 994. https://doi.org/10.3390/antiox14080994

